У статті «Погодинний стимулюючий коефіцієнт: що вже потрібно знати про зміни в закупівлях електроенергії» ми, зокрема, повідомили про ситуацію, що вже склалась на ринку закупівель електроенергії, та акцентували, що нормативні акти НКРЕКП, якими внесено зміни до Тимчасового порядку, уже набрали чинності, і стимулюючий графік підлягає застосуванню з 01.01.2026 — за винятком випадку, якщо Регулятор ухвалить рішення про відтермінування його дії.
На засіданні НКРЕКП від 02.12.2025 схвалено проєкт постанови щодо перенесення застосування стимулюючих коефіцієнтів до 01.01.2027 для підприємств, установ та організацій, що фінансуються з державного та місцевих бюджетів.
03.12.2025 НКРЕКП оприлюднило проєкт постанови, що має ознаки регуляторного акта, — Зміни до Тимчасового порядку визначення обсягів купівлі електричної енергії на ринку електричної енергії електропостачальниками та операторами систем розподілу на перехідний період. Зауваження та пропозиції від фізичних та юридичних осіб, їх об’єднань приймаються до 14.12.2025 (включно) у письмовому та електронному вигляді (обов’язково).
НКРЕКП до 14.12.2025 прийматиме пропозиції й зауваження до такого проєкту. Тож долучайтесь до обговорення!
Зауваження та пропозиції слід надсилати на адресу: Національна комісія, що здійснює державне регулювання у сферах енергетики та комунальних послуг, 03057, м. Київ, вул. Сім’ї Бродських, 19; e-mail: pechenovska@nerc.gov.ua.
Планується, що такі зміни після проходження, зокрема, етапів обговорення, прийняття набудуть чинності з дня, наступного за днем їх оприлюднення на офіційному вебсайті Національної комісії, що здійснює державне регулювання у сферах енергетики та комунальних послуг.
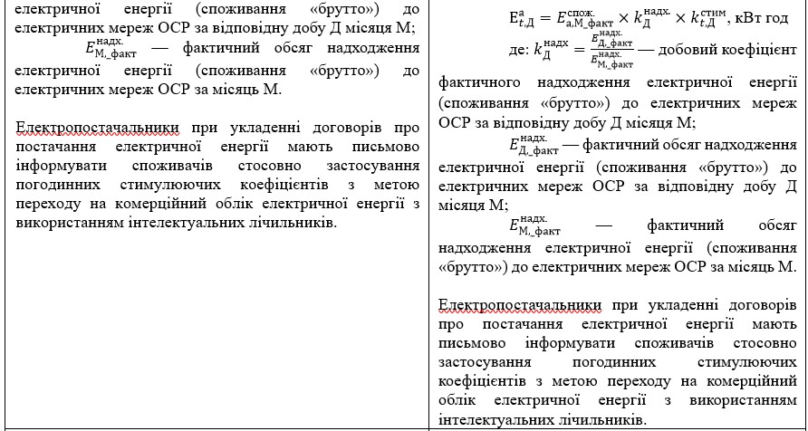
Порівняльна таблиця до проєкту рішення, що має ознаки регуляторного акта, — проєкту постанови НКРЕКП «Про внесення Змін до Тимчасового порядку визначення обсягів купівлі електричної енергії на ринку електричної енергії електропостачальниками та операторами систем розподілу на перехідний період»







Більше інформації — в окремому розділі «Закупівля електричної енергії».










