Для забезпечення нормальної, постійної та безперебійної життєдіяльності підприємства замовникам необхідно своєчасно здійснювати планування закупівель. У статті розглянемо особливості планування як складової частини закупівель.
Планування закупівель простими словами
Планування закупівлі — це система, яка включає комплексні рішення і заходи щодо реалізації цілей підприємства / організації / установи і кожного його структурного / відокремленого підрозділу (за наявності) в частині завчасного забезпечення потреби замовника в товарах, роботах і послугах.
Правильне планування закупівель дозволяє завчасно спланувати обсяги купівлі товарів, робіт та послуг; визначити очікувану вартість закупівлі; розподілити кошти між джерелами фінансування; в кінцевому результаті забезпечити підприємство необхідними товарами, виконаними роботами та отриманими послугами.
Пунктом 14 Особливостей здійснення публічних закупівель товарів, робіт і послуг для замовників, передбачених Законом України «Про публічні закупівлі», на період дії правового режиму воєнного стану в Україні та протягом 90 днів з дня його припинення або скасування, затверджених постановою Кабінету Міністрів України від 12.10.2022 № 1178 (далі — Особливості), встановлено, що закупівля здійснюється замовником на підставі наявної потреби або в разі планової потреби наступного року (планових потреб наступних періодів).
Запланована закупівля, незалежно від її вартості, включається до річного плану закупівель замовника відповідно до статті 4 Закону України «Про публічні закупівлі» (далі — Закон).
На етапі планування закупівель перш за все необхідно проаналізувати існуючі потреби для закупівлі, враховуючи:
- поточні обов’язкові закупівлі. Кожний замовник має свій перелік товарів, робіт і послуг, що закуповуються щороку. Це можуть бути комунальні послуги, послуги охорони, телефонного зв’язку, радіозв’язку, вивезення та утилізації сміття, інтернету, послуги з обслуговування комп’ютерів, закупівлі паперу та інші;
- товари, роботи та послуги, які плануються до закупівлі безпосередньо на поточний рік. До таких можуть належати оновлення матеріально-технічної бази (прилади, техніка чи обладнання), поточні ремонти приміщень, технічне обслуговування обладнання, капітальні ремонти тощо. Для цього можна, наприклад, зібрати заявку (потребу) на придбання певного товару, робіт та послуг від керівників структурних підрозділів. Це може бути шляхом видання наказу.
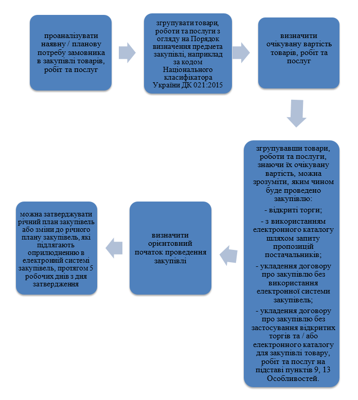
Проаналізувавши, який саме товар, роботи та послуги плануються для закупівлі, необхідно згрупувати їх за кодом Національного класифікатора України ДК 021:2015 «Єдиний закупівельний словник», затвердженого наказом Міністерства економічного розвитку і торгівлі України від 23.12.2015 № 1749 (далі — Єдиний закупівельний словник).

У випадку, якщо виникають труднощі з кодуванням при визначенні предмета закупівлі, можна скористатись інформаційно-аналітичним ресурсом https://cpvtool.kse.ua, завдяки якому можна побачити, як інші закупівельники кодують відповідний товар, роботи й послуги.
Наказом Міністерства розвитку економіки, торгівлі та сільського господарства від 15.04.2020 № 708 «Про затвердження Порядку визначення предмета закупівлі» визначено:
- предмет закупівлі товарів і послуг визначається замовником згідно з пунктами 21 і 34 частини першої статті 1 Закону та за показником четвертої цифри Єдиного закупівельного словника (шпаргалка уповноваженої особи щодо вартісних меж);
- визначення предмета закупівлі робіт здійснюється замовником згідно з пунктом 27 частини першої статті 1 Закону за об’єктами будівництва та з урахуванням положень кошторисних норм України «Настанова з визначення вартості будівництва», затверджених наказом Міністерства розвитку громад та територій України від 01.11.2021 № 281, а також галузевих будівельних норм ГБН Г.1-218-182:2011 «Ремонт автомобільних доріг загального користування. Види ремонтів та перелік робіт», затверджених наказом Державної служби автомобільних доріг України від 23.08.2011 № 301 (шпаргалка щодо визначення предмета закупівель робіт, послуг з поточного ремонту, авторського та технічного нагляду).
Після формування потреби необхідно визначити очікувану вартість товарів, робіт та послуг. Є кілька способів зробити це:
- Метод порівняння ринкових цін, який базується на визначенні очікуваної вартості на підставі даних ринку, а саме загальнодоступної відкритої інформації про ціни та інформації з отриманих цінових пропозицій та прайс-листів на момент вивчення ринку.
Цей спосіб включає збір інформації про ціни на товари та послуги, що є у відкритому доступі в мережі Інтернет, у тому числі на сайтах виробників та / або постачальників відповідної продукції, спеціалізованих торгових майданчиках, в електронних каталогах, рекламі, прайс-листах, в електронній системі закупівель «Prozorro» та аналогічних електронних торговельних майданчиках; направлення не менше трьох письмових запитів щодо цінових пропозицій (електронною поштою) виробникам, офіційним представникам і дилерам, постачальникам конкретного товару, надавачам послуг (при цьому способі в листах рекомендується зазначати, що збір інформації не тягне за собою жодних зобов’язань замовника). - Розрахунок очікуваної вартості товарів або послуг на підставі закупівельних цін попередніх закупівель. Для розрахунку очікуваної вартості використовуються як ціни попередніх власних закупівель замовника (укладених договорів) аналогічних/ідентичних товарів або послуг, так і ціни відповідних закупівель минулих періодів, інформація про які міститься в електронній системі закупівель «Prozorro», з урахуванням індексу інфляції, зміни курсів іноземних валют (за наявності валютної складової в ціні товару чи послуги), які приведені до єдиних умов. Використовуються такі джерела інформації: для індексу інфляції — офіційний вебсайт Державної служби статистики України, для курсів іноземних валют — офіційний вебсайт Національного банку України.
- Розрахунок очікуваної вартості товарів та послуг, щодо яких проводиться державне регулювання цін і тарифів. Очікувана вартість закупівлі товарів та послуг, щодо яких проводиться державне регулювання цін і тарифів (відповідно до постанов, наказів, інших нормативно-правових актів органів державної влади, уповноважених на здійснення державного регулювання цін у відповідній сфері), визначається як добуток необхідного обсягу товарів/послуг та ціни (тарифу), затвердженої відповідним нормативно-правовим актом.
- Розрахунок очікуваної вартості робіт. Визначення очікуваної вартості проєктних та проєктно-вишукувальних робіт проводиться з урахуванням видів та обсягів робіт, що планується закупити, відповідно до ДСТУ Б Д.1.1-7:2013 «Правила визначення вартості проектно-вишукувальних робіт та експертизи проектної документації на будівництво», прийнятого наказом Міністерства регіонального розвитку, будівництва та житлово-комунального господарства України від 08.08.2013 № 374.
- Очікувана вартість закупівлі робіт з будівництва, капітального ремонту та реконструкції визначається з урахуванням Кошторисних норм України у будівництві «Настанова з визначення вартості будівництва» та «Настанова з визначення вартості проектних, науково-проектних, вишукувальних робіт та експертизи проектної документації на будівництво», затверджених наказом Міністерства розвитку громад та територій України від 01.11.2021 № 281, а також Галузевих виробничих норм ГБН Г.1-218-182:2011 «Ремонт автомобільних доріг загального користування. Види ремонтів та переліки робіт», затверджених наказом Державної служби автомобільних доріг України від 23.08.2011 № 301, відповідно до розробленої та затвердженої проєктно-кошторисної документації.
Також вам може стати у пригоді приклад Методики визначення очікуваної вартості предмета закупівлі, що розроблений редакцією порталу RADNUK.COM.UA. Також допоможе електронна книга «Очікувана вартість предмета закупівлі від А до Я»:

Об’єднавши за групами товари, роботи та послуги згідно з класифікатором за кодом ДК 021:2015 Єдиного закупівельного словника, знаючи їх очікувану вартість, можна зрозуміти, як буде здійснюватись закупівля:
- за процедурою відкриті торги відповідно до Особливостей;
- з використанням електронного каталогу шляхом запиту ціни пропозицій;
- шляхом укладення договору про закупівлю без використання електронної системи закупівель;
- шляхом укладення договору про закупівлю без застосування відкритих торгів та / або електронного каталогу для закупівлі товару, робіт та послуг на підставі пунктів 9, 13 Особливостей.
Також необхідно визначити орієнтовний початок проведення закупівлі.
Після цього може бути затверджений річний план закупівель або зміни до річного плану закупівель, які мають бути оприлюднені в електронній системі закупівель протягом п’яти робочих днів з дня затвердження (ось приклад протоколу про затвердження (змін до) РП (за Особливостями) для відкритих торгів).
Річний план у закупівлях: що слід обов’язково знати
Звертаємо увагу! Закон з урахуванням Особливостей не зобов’язує відразу затверджувати всю планову потребу на рік у вигляді річного плану та оприлюднювати її в електронній системі закупівель. Наведемо приклад.
Приклад
При цьому проведення закупівлі за зекономлені кошти може вважатись замовником новим предметом закупівлі (виходячи зі змісту листа Мінекономіки від 03.09.2020 № 3304-04/54160-06 «Щодо планування закупівель»).
До річного плану закупівель вносять інформацію про всі закупівлі, які планує здійснити замовник, починаючи з очікуваної вартості таких закупівель, вартість яких становить або перевищує 1 копійку.
До річного плану закупівель не вносяться будь-які інші видатки замовника, що не передбачають придбання замовником товарів, робіт і послуг у порядку, встановленому Законом, з урахуванням Особливостей, зокрема:
- видатки на оплату праці;
- видатки на оплату адміністративних послуг, судових витрат (судовий збір), податків, зборів, мита, штрафів;
- видатки, які здійснюються як відшкодування (компенсація) витрат, у тому числі таких як, наприклад, відшкодування витрат по звітах про використання коштів, виданих на відрядження або під звіт (авансових звітах), відшкодування вартості комунальних послуг орендодавцю тощо.
Інструкцію з оприлюднення річного плану закупівель та змін до нього на авторизованому електронному майданчику можна зобразити схематично, як на малюнку нижче.

Як оприлюднити рядок річного плану на прикладі майданчика Е-Тендер, дивіться в цьому ролику:
Схема планування закупівлі

На підставі вищезазначеного рекомендуємо під час планування закупівель дотримуватись:
- взаємозв’язку діяльності структурних / відокремлених підрозділів замовника;
- раціональності — відповідності потребам замовника, орієнтування на довгострокову ефективність;
- динамічності та гнучкості — полягає в оперативному корегуванні раніше прийнятих рішень або їх перегляду в будь-який час відповідно до змін у замовника / зміни та уточнення потреб протягом року;
- економічності — полягає в оптимізації витрат;
- безперервності — передбачає планування не епізодичне, а безперервне;
- повноти — планування повинно охоплювати всі питання щодо розвитку підприємства та включення до закупівлі всіх товарів, роботі та послуг, які необхідно закуповувати для поточного забезпечення потреб підприємства та з урахуванням довгострокової перспективи;
- точності — полягає в дотриманні точних норм, нормативів, вимог законодавчих документів України, а також кількісних і якісних характеристик товарів, робіт та послуг.
Загальні висновки
Шановні замовники, пам’ятайте:
- Планування має передувати закупівлі.
- Забороняється придбання замовниками товарів, робіт і послуг до/без проведення процедури закупівлі відкриті торги/використання електронного каталогу (у разі закупівлі товару), визначеної Особливостями, та укладення договорів про закупівлю, які передбачають оплату замовником товарів, робіт і послуг до/без проведення процедури закупівлі відкриті торги/використання електронного каталогу (у разі закупівлі товару), визначеної цими особливостями (крім випадків, передбачених пунктами 9 і 13 Особливостей).
- Плануючи закупівлі, замовник повинен дотримуватись положень пункту 6 Особливостей, які забороняють замовнику ділити предмет закупівлі на частини з метою уникнення проведення процедури закупівлі відкриті торги/використання електронного каталогу (у разі закупівлі товару), визначеної Особливостями.
Читайте також:










