Постанова НКРЕКП “Про затвердження Правил ринку”
| НАЦІОНАЛЬНА КОМІСІЯ, ЩО ЗДІЙСНЮЄ ДЕРЖАВНЕ РЕГУЛЮВАННЯ У СФЕРАХ ЕНЕРГЕТИКИ ТА КОМУНАЛЬНИХ ПОСЛУГ |
| ПОСТАНОВА |
| 14.03.2018 № 307 |
Про затвердження Правил ринку
Із змінами і доповненнями, внесеними
постановами Національної комісії, що здійснює державне регулювання у сферах енергетики та комунальних послуг,
від 31 травня 2019 року N 879,
від 24 червня 2019 року N 1168,
від 26 листопада 2019 року N 2485
(зміни, внесені пунктами 2 та 5 Змін до Правил ринку, затверджених постановою Національної комісії, що
здійснює державне регулювання у сферах енергетики та комунальних послуг, від 26 листопада 2019 року N 2485,
набирають чинності з 1 лютого 2020 року;
зміни, внесені пунктом 3 Змін до Правил ринку, затверджених постановою Національної комісії, що
здійснює державне регулювання у сферах енергетики та комунальних послуг, від 26 листопада 2019 року N 2485,
набирають чинності з 1 березня 2020 року,
враховуючи зміни, внесені постановами Національної комісії, що здійснює державне
регулювання у сферах енергетики та комунальних послуг, від 6 грудня 2019 року N 2633,
від 28 лютого 2020 року N 516),
від 28 лютого 2020 року N 516
(зміни, внесені підпунктом 1 пункту 8 Змін до Правил ринку, затверджених постановою Національної комісії, що
здійснює державне регулювання у сферах енергетики та комунальних послуг, від 28 лютого 2020 року N 516,
набирають чинності з 29 лютого 2020 року;
зміни, внесені абзацами п’ятим та шостим підпункту 5 пункту 1 Змін до Правил ринку,
затверджених постановою Національної комісії, що здійснює державне регулювання
у сферах енергетики та комунальних послуг, від 28 лютого 2020 року N 516,
набирають чинності з 1 червня 2020 року),
від 11 березня 2020 року N 600,
від 15 липня 2020 року N 1433,
від 15 липня 2020 року N 1434,
від 11 листопада 2020 року N 2084,
від 4 грудня 2020 року N 2328
(зміни, внесені підпунктами 3 та 5 пункту 1 та абзацами
другим та третім підпункту 8 пункту 4 Змін, затверджених постановою Національної
комісії, що здійснює державне регулювання у сферах енергетики та комунальних послуг,
від 4 грудня 2020 року N 2328, набирають чинності з 11 червня 2021 року),
від 30 грудня 2020 року N 2818,
від 5 лютого 2021 року N 189,
від 15 лютого 2021 року N 233,
від 15 лютого 2021 року N 234
(зміни, внесені абзацами п’ятим – дев’ятим підпункту 5, підпунктом 8, абзацами шостим – одинадцятим підпункту 9 пункту 4 та підпунктом 3 пункту 5 Змін, затверджених постановою Національної комісії, що здійснює державне регулювання у сферах енергетики та комунальних послуг,
від 15 лютого 2021 року N 234, набирають чинності з 01 березня 2021 року;
зміни, внесені абзацом третім підпункту 2 пункту 2, пунктами 6 та 8 Змін, затверджених постановою Національної комісії, що здійснює державне регулювання у сферах енергетики та комунальних послуг, від 15 лютого 2021 року N 234, набирають чинності з 01 червня 2021 року;
зміни, внесені підпунктом 2 та абзацами десятим – дванадцятим підпункту 5 пункту 4 та підпунктом 2 пункту 5 Змін, затверджених постановою Національної комісії, що здійснює державне регулювання у сферах енергетики та комунальних послуг, від 15 лютого 2021 року N 234, набирають чинності з 1 вересня 2021 року),
від 31 березня 2021 року N 530,
від 23 квітня 2021 року N 715,
від 1 вересня 2021 року N 1490
(враховуючи зміни, внесені постановою Національної комісії, що здійснює державне
регулювання у сферах енергетики та комунальних послуг, від 16 вересня 2021 року N 1550),
від 29 вересня 2021 року N 1682,
від 24 листопада 2021 року N 2250,
від 3 лютого 2022 року N 236,
від 6 травня 2022 року N 458
(зміни, внесені абзацом п’ятим підпункту 2, абзацами четвертим та
дев’ятим підпункту 3 пункту 2 Змін, затверджених постановою Національної
комісії, що здійснює державне регулювання у сферах енергетики та комунальних послуг,
від 6 травня 2022 року N 458, набирають чинності з 16 травня 2022 року;
зміни, внесені абзацом двадцять третім підпункту 5 та абзацом
двадцять другим підпункту 7 пункту 5, абзацами другим – четвертим
підпункту 1 пункту 9 та абзацами одинадцятим – тринадцятим підпункту 2
пункту 10 змін, затверджених постановою Національної комісії, що здійснює
державне регулювання у сферах енергетики та комунальних послуг,
від 6 травня 2022 року N 458, набирають чинності з 1 червня 2022 року;
зміни, внесені абзацами третім – п’ятнадцятим
підпункту 9 пункту 5 змін, затверджених постановою Національної комісії,
що здійснює державне регулювання у сферах енергетики та комунальних послуг,
від 6 травня 2022 року N 458, набирають чинності з 1 липня 2022 року,
враховуючи зміни, внесені постановою Національної комісії, що здійснює державне
регулювання у сферах енергетики та комунальних послуг, від 17 травня 2022 року N 508),
від 29 листопада 2022 року N 1592,
від 17 січня 2023 року N 109
(зміни, внесені підпунктом 1, абзацами другим – четвертим,
дев’ятим – дванадцятим та шістнадцятим – дев’ятнадцятим підпункту 3 пункту 1, підпунктом 1
пункту 2, підпунктом 1, абзацом другим підпункту 2, підпунктами 7 – 9 пункту 4, підпунктом 2
пункту 5, пунктами 6, 7 та 10 Змін, набирають чинності з 1 липня 2024 року, враховуючи зміни,
внесені постановами Національної комісії, що здійснює державне регулювання у сферах енергетики
та комунальних послуг, від 22 червня 2023 року N 1125, від 10 жовтня 2023 року N 1883),
від 28 лютого 2023 року N 390
(зміни, внесені підпунктом 2 пункту 1 Змін, затверджених постановою
Національної комісії, що здійснює державне регулювання у сферах енергетики
та комунальних послуг, від 28 лютого 2023 року N 390, набирають чинності з 1 вересня 2023 року,
враховуючи зміни, внесені постановою Національної комісії, що здійснює державне регулювання
у сферах енергетики та комунальних послуг, від 22 серпня 2023 року N 1538),
від 2 травня 2023 року N 832,
від 10 жовтня 2023 року N 1882
(зміни, внесені підпунктом 1, абзацами другим, шостим – дванадцятим
підпункту 2 пункту 1, підпунктом 5 пункту 2, пунктами 3 – 5, підпунктами 1 – 4
та 6 пункту 9, пунктом 10 Змін, затверджених постановою Національної комісії,
що здійснює державне регулювання у сферах енергетики та комунальних послуг,
від 10 жовтня 2023 року N 1882, набирають чинності з 1 липня 2024 року),
від 5 грудня 2023 року N 2277
(зміни, внесені пунктом 1, підпунктами 1 – 3, 5 та 6 пункту 3,
пунктом 4 Змін, затверджених постановою Національної комісії, що
здійснює державне регулювання у сферах енергетики та комунальних послуг,
від 5 грудня 2023 року N 2277, набирають чинності з 1 липня 2024 року;
зміни, внесені пунктом 2 Змін, затверджених постановою Національної
комісії, що здійснює державне регулювання у сферах енергетики та комунальних послуг,
від 5 грудня 2023 року N 2277, набирають чинності з 1 грудня 2024 року),
від 24 січня 2024 року N 178,
від 22 лютого 2024 року N 370,
від 4 червня 2024 року N 1090,
від 26 червня 2024 року N 1172
(враховуючи зміни, внесені постановою Національної комісії, що здійснює державне
регулювання у сферах енергетики та комунальних послуг, від 24 липня 2024 року N 1378),
від 26 червня 2024 року N 1211
(зміни, внесені підпунктом 1 пункту 1, пунктами
3 – 8 Змін, затверджених постановою Національної комісії, що
здійснює державне регулювання у сферах енергетики та комунальних
послуг, від 26 червня 2024 року N 1211, набирають чинності з 1 липня 2024 року),
від 26 листопада 2024 року N 2019,
від 6 грудня 2024 року N 2060,
від 8 квітня 2025 року N 527
(зміни, внесені пунктом 1, підпунктами 1 та 3 пункту 2,
пунктами 3 та 5 Змін, затверджених постановою Національної комісії,
що здійснює державне регулювання у сферах енергетики та комунальних послуг,
від 8 квітня 2025 року N 527, набирають чинності з 1 липня 2025 року)
від 20 травня 2025 року N 751,
від 3 червня 2025 року N 840,
від 25 липня 2025 року N 1132,
від 5 серпня 2025 року N 1205
(зміни, внесені абзацами вісімнадцятим – двадцятим пункту 3 Змін, затверджених постановою
Національної комісії, що здійснює державне регулювання у сферах енергетики та комунальних послуг,
від 5 серпня 2025 року N 1205, набирають чинності з 7 серпня 2025 року),
від 7 жовтня 2025 року N 1602,
від 18 листопада 2025 року N 1883,
від 24 березня 2026 року N 460
Додатково див. рішення
Київського окружного адміністративного суду
від 18 грудня 2023 року
| (З 1 червня 2026 року до цієї постанови будуть внесені зміни, передбачені підпунктом 2 пункту 1 Змін, затверджених постановою Національної комісії, що здійснює державне регулювання у сферах енергетики та комунальних послуг, від 22 лютого 2024 року N 370, враховуючи зміни, внесені постановами Національної комісії, що здійснює державне регулювання у сферах енергетики та комунальних послуг, від 24 грудня 2024 року N 2362, від 24 червня 2025 року N 962, від 9 грудня 2025 року N 2080) |
| (До правовідносин, що виникли у зв’язку з відшкодуванням не відпущеної у 2019 та 2020 роках електричної енергії виробниками, що здійснюють продаж за “зеленим” тарифом або за аукціонною ціною, у разі виконання команди диспетчера на зменшення навантаження, застосовуються норми Правил, затверджених цією постановою, зі змінами, внесеними постановою Національної комісії, що здійснює державне регулювання у сферах енергетики та комунальних послуг, від 11 листопада 2020 року N 2084, згідно з постановою Національної комісії, що здійснює державне регулювання у сферах енергетики та комунальних послуг, від 30 грудня 2020 року N 2818) |
Відповідно до законів України “Про ринок електричної енергії”, “Про Національну комісію, що здійснює державне регулювання у сферах енергетики та комунальних послуг” Національна комісія, що здійснює державне регулювання у сферах енергетики та комунальних послуг, постановляє:
1. Затвердити Правила ринку, що додаються.
2. Ця постанова набирає чинності з 01 липня 2019 року, але не раніше дня, наступного за днем її опублікування в офіційному друкованому виданні – газеті “Урядовий кур’єр”, крім глав 1.3 – 1.16 розділу I, розділу II, глав 3.2 – 3.6, 3.9 – 3.17 розділу III та глав 4.2 – 4.14 розділу IV Правил ринку, які набирають чинності з 25 червня 2019 року.
(пункт 2 у редакції постанови
НКРЕКП від 24.06.2019 р. N 1168)
| Голова НКРЕКП | Д. Вовк |
ЗАТВЕРДЖЕНО
Постанова Національної комісії, що здійснює державне регулювання у сферах енергетики та комунальних послуг
14 березня 2018 року N 307
(у редакції постанови НКРЕКП
від 24 червня 2019 N 1168)
Правила ринку
| (У тексті Правил та додатках до них літеру “Д” замінено літерою “d” згідно з постановою Національної комісії, що здійснює державне регулювання у сферах енергетики та комунальних послуг, від 4 грудня 2020 року N 2328) |
I. Загальні положення
1.1. Визначення термінів
1.1.1. Ці Правила визначають порядок реєстрації учасників ринку, порядок та вимоги до забезпечення виконання зобов’язань за договорами про врегулювання небалансів електричної енергії, правила балансування, правила агрегації, правила функціонування ринку допоміжних послуг, порядок проведення розрахунків на балансуючому ринку та ринку допоміжних послуг, порядок виставлення рахунків, порядок внесення змін до цих Правил, положення щодо функціонування ринку при виникненні надзвичайної ситуації в об’єднаній енергетичній системі України.
(пункт 1.1.1 із змінами, внесеними згідно з
постановою НКРЕКП від 22.02.2024 р. N 370)
1.1.2. У цих Правилах терміни вживаються в таких значеннях:
аудит системи управління ринком – аудит, що встановлює, чи дотримані і якою мірою дотримані положення цих Правил щодо розрахунків та виставлення рахунків у межах періоду, якого стосується аудит;
аудитор системи управління ринком (аудитор) – аудиторська фірма, що включена до реєстру аудиторів та суб’єктів аудиторської діяльності як суб’єкт аудиторської діяльності та здійснює аудит системи управління ринком у порядку, встановленому цими Правилами та чинним законодавством;
аукціонна платформа на допоміжні послуги (аукціонна платформа) – електронна підсистема системи управління ринком, яку використовує оператор системи передачі для організації і проведення аукціонів на допоміжні послуги;
балансуюча електрична енергія – електрична енергія, що використовується оператором системи передачі для балансування в реальному часі обсягів виробництва та імпорту електричної енергії і споживання та експорту електричної енергії, врегулювання системних обмежень;
ВДЕ з підтримкою – ВДЕ, яким встановлено “зелений” тариф;
(пункт 1.1.2 доповнено новим абзацом шостим
згідно з постановою НКРЕКП від 30.12.2020 р. N 2818,
у зв’язку з цим абзаци шостий – сорок другий
вважати відповідно абзацами сьомим – сорок третім,
абзац шостий пункту 1.1.2 із змінами, внесеними
згідно з постановою НКРЕКП від 24.01.2024 р. N 178)
відбір – електрична енергія, що надійшла з системи передачі, системи розподілу або малої системи розподілу в точку комерційного обліку учасника ринку та/або учасника роздрібного ринку, обсяг номінованої потужності на відповідний розрахунковий період з метою експорту та обсяг електричної енергії на відповідний розрахунковий період з метою отримання аварійної допомоги в енергосистему України, узгоджений з ОСП суміжної країни;
(абзац сьомий пункту 1.1.2 із змінами, внесеними
згідно з постановою НКРЕКП від 22.02.2024 р. N 370)
відпуск – електрична енергія, що надійшла в систему передачі, систему розподілу або малу систему розподілу через точку комерційного обліку учасника ринку та/або учасника роздрібного ринку, та/або обсяг номінованої потужності на відповідний розрахунковий період з метою імпорту та обсяг електричної енергії на відповідний розрахунковий період з метою отримання аварійної допомоги в енергосистему України, узгоджений з ОСП суміжної країни;
(абзац восьмий пункту 1.1.2 із змінами, внесеними
згідно з постановою НКРЕКП від 22.02.2024 р. N 370)
абзац дев’ятий пункту 1.1.2 виключено
(пункт 1.1.2 доповнено новим абзацом дев’ятим
згідно з постановою НКРЕКП від 11.11.2020 р. N 2084,
у зв’язку з цим абзаци дев’ятий – сорок другий
вважати відповідно абзацами десятим – сорок третім,
абзац дев’ятий пункту 1.1.2 виключено згідно з
постановою НКРЕКП від 30.12.2020 р. N 2818,
у зв’язку з цим абзаци десятий – сорок третій
вважати відповідно абзацами дев’ятим – сорок другим)
декларація про неготовність – інформація, надана учасником ринку оператору системи передачі у разі виходу з ладу одиниці відпуску або одиниці надання допоміжних послуг через технічні причини, пов’язані з функціонуванням або безпекою, що повністю або частково унеможливлює відпуск електричної енергії та/або надання допоміжних послуг;
(абзац дев’ятий пункту 1.1.2 у редакції
постанови НКРЕКП від 29.11.2022 р. N 1592)
диспетчерська команда – команда в режимі реального часу оператора системи передачі постачальнику послуг балансування по кожній одиниці постачання послуг з балансування збільшити або зменшити електричне навантаження або постачальнику послуги із зменшення навантаження ВДЕ з підтримкою (ППВДЕ) зменшити електричне навантаження;
(абзац десятий пункту 1.1.2 із змінами, внесеними
згідно з постановами НКРЕКП від 11.11.2020 р. N 2084,
від 30.12.2020 р. N 2818,
від 31.03.2021 р. N 530,
від 24.01.2024 р. N 178)
договір про врегулювання небалансів електричної енергії – договір, відповідно до якого суб’єкт господарювання набуває статусу учасника ринку та здійснюється врегулювання небалансів електричної енергії;
закриття воріт балансуючого ринку – часові межі, коли подача або оновлення пропозиції на балансуючу енергію постачальником послуг балансування в систему управління ринком більше не дозволяється;
закриття воріт на аукціонній платформі – часові межі, після яких постачальники допоміжних послуг, бажаючи виграти потужність резерву за результатами аукціонів на допоміжні послуги, не можуть повідомляти відповідні величини для всіх розрахункових періодів кожного торгового дня по кожній одиниці надання допоміжних послуг;
абзац чотирнадцятий пункту 1.1.2 виключено
(згідно з постановою
НКРЕКП від 29.11.2022 р. N 1592,
у зв’язку з цим абзаци п’ятнадцятий – сорок четвертий
вважати відповідно абзацами чотирнадцятим – сорок третім)
зареєстровані експлуатаційні характеристики – характеристики одиниці постачання допоміжних послуг, що підтверджені під час проведення випробувань електроустановок постачальника допоміжних послуг на їх відповідність вимогам Кодексу системи передачі, затвердженого постановою Національної комісії, що здійснює державне регулювання у сферах енергетики та комунальних послуг, від 14 березня 2018 року N 309 (далі – Кодекс систем передачі);
заявлені (задекларовані) характеристики – технічні та економічні характеристики одиниці відпуску (одиниці генерації) або одиниці зберігання енергії, задекларовані відповідним виробником, агрегатором або оператором установки зберігання енергії, у рамках роботи ринку, як визначено цими Правилами;
(абзац п’ятнадцятий пункту 1.1.2 у редакції
постанови НКРЕКП від 29.11.2022 р. N 1592,
із змінами, внесеними згідно з
постановою НКРЕКП від 22.02.2024 р. N 370)
ідентифікаційний номер учасника ринку – унікальний ідентифікаційний номер учасника ринку, який використовується для ідентифікації ринкових даних, що пов’язані із цим учасником ринку, у системі управління ринком;
міждержавний переток – переток електричної енергії, що відбувається через міждержавний перетин;
користувач СУР – фізична особа, уповноважена учасником ринку на здійснення операцій на ринку електричної енергії із застосуванням СУР, та інформація щодо якої внесена ОСП до реєстру користувачів СУР;
(пункт 1.1.2 доповнено новим абзацом вісімнадцятим
згідно з постановою НКРЕКП від 28.02.2023 р. N 390,
у зв’язку з цим абзаци вісімнадцятий – сорок четвертий
вважати відповідно абзацами дев’ятнадцятим – сорок п’ятим)
модуль активації – модуль системи управління ринком, через який оператор системи передачі видає диспетчерські команди постачальнику послуг з балансування;
неттінг – припинення учасниками ринку електричної енергії зобов’язань шляхом зарахування взаємних зобов’язань та однорідних грошових вимог таких учасників, яке здійснюється згідно з цими Правилами та на умовах договорів про врегулювання небалансів електричної енергії та про участь у балансуючому ринку;
(пункт 1.1.2 доповнено новим абзацом двадцятим
згідно з постановою НКРЕКП від 06.05.2022 р. N 458,
у зв’язку з цим абзаци двадцятий – сорок третій вважати
відповідно абзацами двадцять першим – сорок четвертим)
одиниця відбору (одиниця споживання) – електроустановка або сукупність електроустановок, призначених для споживання електричної енергії, що представлена на ринку відповідним учасником ринку та має точки комерційного обліку, визначені Кодексом комерційного обліку електричної енергії, затвердженим постановою Національної комісії, що здійснює державне регулювання у сферах енергетики та комунальних послуг, від 14 березня 2018 року N 311 (далі – Кодекс комерційного обліку);
(абзац двадцять перший пункту 1.1.2 у редакції
постанови НКРЕКП від 22.02.2024 р. N 370)
одиниця відпуску – електроустановка або сукупність електроустановок, призначених для виробництва електричної енергії, що представлена на ринку відповідним учасником ринку та має точки комерційного обліку, визначені Кодексом комерційного обліку;
(абзац двадцять другий пункту 1.1.2 із змінами, внесеними
згідно з постановою НКРЕКП від 30.12.2020 р. N 2818,
у редакції постанови НКРЕКП від 22.02.2024 р. N 370)
одиниця зберігання енергії – електроустановка або сукупність електроустановок, призначених для зберігання енергії, що управляється відповідним учасником ринку та має точки комерційного обліку, визначені Кодексом комерційного обліку;
(пункт 1.1.2 доповнено новим абзацом двадцять третім
згідно з постановою НКРЕКП від 29.11.2022 р. N 1592,
у зв’язку з цим абзаци двадцять третій – сорок четвертий
вважати відповідно абзацами двадцять четвертим – сорок п’ятим,
абзац двадцять третій пункту 1.1.2 у редакції
постанови НКРЕКП від 22.02.2024 р. N 370)
одиниця надання допоміжних послуг – одиниця відбору, одиниця відпуску, одиниця зберігання енергії або одиниця агрегації, що управляється відповідним учасником ринку, який набув статусу постачальника допоміжних послуг, та має визначені Кодексом системи передачі технічні можливості надавати допоміжні послуги;
(абзац двадцять четвертий пункту 1.1.2 у редакції
постанов НКРЕКП від 29.11.2022 р. N 1592,
від 22.02.2024 р. N 370)
одиниця надання послуг з балансування – одиниця відбору, одиниця відпуску, одиниця зберігання енергії або одиниця агрегації, що управляється відповідним учасником ринку, який набув статусу постачальника послуг з балансування, та має можливості надавати послуги балансування;
(абзац двадцять п’ятий пункту 1.1.2 у редакції
постанов НКРЕКП від 29.11.2022 р. N 1592,
від 22.02.2024 р. N 370)
одиниця реального часу – проміжок часу балансуючого ринку, що дорівнює 15 хвилинам;
передача ДП – передача ПДП зобов’язання щодо надання ДП з регулювання частоти та активної потужності одиницею надання ДП для виконання такого зобов’язання іншою одиницею надання ДП, у тому числі іншого ПДП;
(пункт 1.1.2 доповнено новим абзацом двадцять сьомим
згідно з постановою НКРЕКП від 05.08.2025 р. N 1205,
у зв’язку з цим абзаци двадцять сьомий – п’ятдесят шостий
вважати відповідно абзацами двадцять восьмим – п’ятдесят сьомим)
плановий період для закупівлі допоміжних послуг (плановий період) – період, на який здійснюється розрахунок граничної ціни на закупівлю допоміжних послуг із забезпечення резервів підтримки частоти, резервів відновлення частоти та резервів заміщення;
плата за невідповідність – платежі, встановлені учасникам ринку за надання недостовірних даних у межах різних процесів на ринку або поведінку, що може вплинути на нормальну роботу ринку та/або об’єднаної енергетичної системи України;
платіжний документ – рахунок, сформований адміністратором розрахунків учаснику ринку щодо оплати ним або адміністратором розрахунків своїх фінансових зобов’язань, що виникли в результаті участі на ринку електричної енергії такого учасника ринку;
(абзац тридцятий пункту 1.1.2 із змінами, внесеними
згідно з постановою НКРЕКП від 28.02.2020 р. N 516)
послуга з балансування – послуга купівлі та продажу електричної енергії, що надається оператору системи передачі постачальником послуг з балансування з метою забезпечення достатніх обсягів електричної потужності та електричної енергії, необхідних для балансування в реальному часі обсягів виробництва та імпорту електричної енергії і споживання та експорту електричної енергії, врегулювання системних обмежень в об’єднаній енергетичній системі України;
послуга із зменшення навантаження ВДЕ з підтримкою – послуга із зменшення навантаження одиницями відпуску ВДЕ з підтримкою, що є ППВДЕ, надана в результаті виконання команди оператора системи передачі;
постачальник послуг із зменшення навантаження ВДЕ з підтримкою – ВДЕ з підтримкою, що уклав договір про надання послуги із зменшення навантаження щодо одиниць відпуску, які включені до балансуючої групи гарантованого покупця;
(пункт 1.1.2 доповнено новим абзацом тридцять першим
згідно з постановою НКРЕКП від 30.12.2020 р. N 2818,
у зв’язку з цим абзаци тридцять перший – сорок четвертий
вважати відповідно абзацами тридцять другим – сорок п’ятим,
абзац тридцять третій пункту 1.1.2 замінено двома новими
абзацами згідно з постановою НКРЕКП від 24.01.2024 р. N 178,
у зв’язку з цим абзаци тридцять третій – сорок восьмий
вважати відповідно абзацами тридцять четвертим – сорок дев’ятим)
поточна заборгованість ППБ/СВБ – сума поточного зобов’язання ППБ/СВБ перед ОСП (з ПДВ) щодо забезпечення необхідної суми грошових коштів коштів на рахунку ескроу ППБ/СВБ за результатами декадного звіту про розрахунки ППБ за балансуючу електричну енергію (далі – декадний звіт ППБ), місячного звіту про розрахунки ППБ за балансуючу електричну енергію (далі – місячний звіт ППБ), декадного звіту про розрахунки СВБ за небаланси електричної енергії (далі – декадний звіт СВБ), місячного звіту про розрахунки СВБ за небаланси електричної енергії (далі – місячний звіт СВБ), позапланового звіту про розрахунки СВБ за небаланси електричної енергії (далі – позаплановий звіт СВБ) та звіту про коригування, термін виконання яких відповідно до цих Правил не минув;
(пункт 1.1.2 доповнено новим абзацом згідно з
постановою НКРЕКП від 17.01.2023 р. N 109,
враховуючи зміни, внесені постановами
НКРЕКП від 22.06.2023 р. N 1125,
від 10.10.2023 р. N 1883,
абзац пункту 1.1.2 із змінами, внесеними згідно з
постановою НКРЕКП від 26.06.2024 р. N 1211)
представник навантаження – учасник ринку, у точках комерційного обліку якого здійснюється відбір електричної енергії з мережі;
(абзац пункту 1.1.2 із змінами, внесеними згідно з
постановою НКРЕКП від 22.02.2024 р. N 370)
прогноз споживання – прогноз загального електроспоживання по областях регулювання (торгових зонах), що здійснюється оператором системи передачі;
пропозиція – пропозиція, яку подає учасник ринку для відпуску/відбору балансуючої електричної енергії або для надання допоміжних послуг;
прострочена заборгованість ОСП – заборгованість ОСП щодо оплати необхідної суми грошових коштів (з ПДВ) за небаланси перед СВБ або балансуючу електричну енергію перед ППБ, відповідно до актів купівлі-продажу та актів-коригування, термін оплати яких відповідно до цих Правил минув;
прострочена заборгованість ППБ/СВБ – заборгованість учасника ринку, що є ППБ/СВБ, перед ОСП щодо оплати необхідної суми грошових коштів (з ПДВ), відповідно до актів купівлі-продажу та актів-коригування, або щодо забезпечення необхідної суми грошових коштів (з ПДВ) на рахунку ескроу ППБ/СВБ відповідно до декадного звіту ППБ/СВБ, місячного звіту ППБ/СВБ, позапланового звіту СВБ або звіту про коригування, за умови, що термін оплати такої заборгованості або термін забезпечення коштів на рахунку ескроу, відповідно до цих Правил минув;
(пункт 1.1.2 доповнено новим абзацом згідно з
постановою НКРЕКП від 17.01.2023 р. N 109,
враховуючи зміни, внесені постановами
НКРЕКП від 22.06.2023 р. N 1125,
від 10.10.2023 р. N 1883,
абзац пункту 1.1.2 замінено двома абзацами
згідно з постановою НКРЕКП від 26.06.2024 р. N 1211)
протокол обміну даними – стандарти, що встановлені оператором системи передачі для взаємодії учасників ринку з системою управління ринком;
рахунок ескроу ППБ/СВБ – рахунок умовного зберігання, відкритий учасником ринку, що є ППБ/СВБ (крім ОСП), у будь-якому з визначених ОСП банків, для акумулювання коштів, що АР використовує для контролю достатності коштів для оплати поточної заборгованості ППБ/СВБ та погашення простроченої заборгованості ППБ/СВБ, розрахунків за балансуючу електричну енергію з ППБ/за небаланси з СВБ та для повернення коштів учаснику ринку, згідно з цими Правилами;
(пункт 1.1.2 доповнено новим абзацом згідно з
постановою НКРЕКП від 17.01.2023 р. N 109,
враховуючи зміни, внесені постановами
НКРЕКП від 22.06.2023 р. N 1125,
від 10.10.2023 р. N 1883,
абзац пункту 1.1.2 у редакції
постанови НКРЕКП від 26.06.2024 р. N 1211)
рахунок ескроу для фінансових гарантій – рахунок умовного зберігання, відкритий учасником ринку в будь-якому з визначених ОСП банків, для забезпечення фінансової гарантії за договором про врегулювання небалансів, відповідно до цих Правил;
(пункт 1.1.2 доповнено новим абзацом згідно з
постановою НКРЕКП від 05.12.2023 р. N 2277,
абзац пункту 1.1.2 у редакції
постанови НКРЕКП від 26.06.2024 р. N 1211)
реєстр учасників ринку – реєстр, що веде адміністратор розрахунків, що включає інформацію щодо учасників ринку та їх статусу;
реєстр користувачів СУР – реєстр, створення та адміністрування якого забезпечується ОСП, та який містить інформацію щодо користувачів СУР;
(пункт 1.1.2 доповнено новим абзацом
згідно з постановою НКРЕКП від 28.02.2023 р. N 390)
резервна процедура – процес, що впроваджується відповідно до положень глави 3.14 розділу III цих Правил, якщо програмне забезпечення аукціонної платформи не працює;
розрахунковий період – період у 60 хвилин, щодо якого визначаються ціна та обсяги купівлі-продажу електричної енергії на ринку електричної енергії;
сальдована позиція – алгебраїчна різниця операцій з продажу та купівлі електричної енергії, здійснених учасником ринку на ринку двосторонніх договорів з іншими учасниками ринку в кожній торговій зоні для кожного розрахункового періоду торгового дня;
сальдоване значення зареєстрованих обсягів електричної енергії – це різниця між сумарним обсягом купівлі електричної енергії учасником ринку за двосторонніми договорами, купівлі електричної енергії на ринку “на добу наперед”, внутрішньодобовому ринку та імпорту електричної енергії та сумарним обсягом продажу електричної енергії учасником ринку за двосторонніми договорами, продажу електричної енергії на ринку “на добу наперед”, внутрішньодобовому ринку та експорту електричної енергії;
(пункт 1.1.2 доповнено новим абзацом
згідно з постановою НКРЕКП від 28.02.2023 р. N 390)
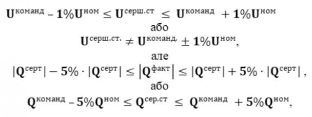
сертифіковані дані комерційного обліку – обсяг електричної енергії, визначений для точок комерційного обліку відповідно до вимог Кодексу комерційного обліку;
система управління ринком – програмно-інформаційний комплекс, що складається з окремих систем та підсистем, які забезпечують автоматичне управління даними та процесами, а також виконання розрахунків, передбачених цими Правилами, з урахуванням інтеграції з іншими програмно-інформаційними комплексами, які забезпечують необхідні функції;
(абзац пункту 1.1.2 у редакції
постанови НКРЕКП від 06.05.2022 р. N 458)
торгова зона (зона) – відокремлена зона, визначена оператором системи передачі за погодженням з Регулятором, у якій здійснюється синхронна робота електроустановок;
торговий день – період у 24 (23 або 25 у залежності від переходу на літній/зимовий час) послідовні розрахункові періоди, що починається о 00:00 за київським часом (Східноєвропейським часом);
управління перевантаженнями – комплекс заходів, що здійснюються оператором системи передачі, необхідний для запобігання або усунення перевантажень (продаж, диспетчеризація, зворотні торги, роз’єднання ринків);
фінансова гарантія – кошти та/або банківська гарантія, що надається стороною, відповідальною за баланс, оператору системи передачі для забезпечення виконання фінансових зобов’язань з розрахунків за небаланси електричної енергії;
потенційна одиниця надання допоміжних послуг – одиниця відпуску або одиниця зберігання енергії, загальна регулююча потужність якої становить не менше 1 МВт, яку ППДП або ПДП зобов’язується представляти на ринку ДП після виконання умов договору про надання допоміжних послуг з регулювання частоти та активної потужності у майбутньому (далі – договір про надання ДП у майбутньому);
(пункт 1.1.2 доповнено абзацом згідно з
постановою НКРЕКП від 26.06.2024 р. N 1172)
потенційний постачальник допоміжних послуг – суб’єкт господарювання, який має намір здійснювати діяльність на ринку допоміжних послуг потенційною одиницею надання допоміжних послуг та уклав договір про надання ДП у майбутньому;
(пункт 1.1.2 доповнено абзацом згідно з
постановою НКРЕКП від 26.06.2024 р. N 1172)
рахунок ескроу ДП – рахунок умовного зберігання, відкритий ПДП або ППДП в банку, визначеному ОСП, для фінансового забезпечення виконання умов договору про надання ДП у майбутньому та/або гарантійного внеску для участі у спеціальному аукціоні.
(пункт 1.1.2 доповнено абзацом згідно з
постановою НКРЕКП від 26.06.2024 р. N 1172)
1.1.3. Інші терміни та скорочення вживаються в цих Правилах у значеннях, наведених у Господарському кодексі України, законах України “Про ринок електричної енергії” (далі – Закон), “Про електронні документи та електронний документообіг”, “Про електронні довірчі послуги”, “Про платіжні системи та переказ коштів в Україні”, Правилах ринку “на добу наперед” та внутрішньодобового ринку, затверджених постановою Національної комісії, що здійснює державне регулювання у сферах енергетики та комунальних послуг, від 14 березня 2018 року N 308 (далі – Правила РДН та ВДР), Кодексі систем передачі, Кодексі комерційного обліку та інших нормативно-правових актах.
(пункт 1.1.3 із змінами, внесеними згідно з
постановами НКРЕКП від 04.12.2020 р. N 2328,
від 15.02.2021 р. N 234)
1.1.4. Скорочення, що застосовуються в цих Правилах, мають такі значення:
АР – адміністратор розрахунків;
АКО – адміністратор комерційного обліку;
аРВЧ – автоматичний резерв відновлення частоти;
балансуючий ринок – балансуючий ринок електричної енергії;
ВДЕ – виробники, що здійснюють виробництво електричної енергії із використанням альтернативних джерел енергії;
ВДР – внутрішньодобовий ринок;
ДД – двосторонні договори;
ДП – допоміжні послуги;
ідентифікатор – ідентифікаційний номер учасника ринку;
надзвичайна ситуація – надзвичайна ситуація в ОЕС України;
ОЕС України – об’єднана енергетична система України;
ОМСР – оператор малої системи розподілу;
(пункт 1.1.4 доповнено новим абзацом тринадцятим
згідно з постановою НКРЕКП від 22.02.2024 р. N 370,
у зв’язку з цим абзаци тринадцятий – тридцять п’ятий
вважати відповідно абзацами чотирнадцятим – тридцять шостим)
ОРЧ – одиниця реального часу;
ОР – оператор ринку;
ОСП – оператор системи передачі;
ОСР – оператор системи розподілу;
абзац сімнадцятий пункту 1.1.4 виключено
(пункт 1.1.4 доповнено новим абзацом сімнадцятим
згідно з постановою НКРЕКП від 11.11.2020 р. N 2084,
у зв’язку з цим абзаци сімнадцятий – двадцять дев’ятий
вважати відповідно абзацами вісімнадцятим – тридцятим,
абзац сімнадцятий пункту 1.1.4 виключено
згідно з постановою НКРЕКП від 30.12.2020 р. N 2818,
у зв’язку з цим абзаци вісімнадцятий – тридцять перший
вважати відповідно абзацами сімнадцятим – тридцятим)
ОУЗЕ – оператор установки зберігання енергії;
(пункт 1.1.4 доповнено новим абзацом вісімнадцятим
згідно з постановою НКРЕКП від 29.11.2022 р. N 1592,
у зв’язку з цим абзаци вісімнадцятий – тридцять четвертий
вважати відповідно абзацами дев’ятнадцятим – тридцять п’ятим)
ПДП – постачальник допоміжних послуг;
ППБ – постачальник послуг з балансування;
ППВДЕ – постачальник послуг із зменшення навантаження ВДЕ з підтримкою;
(пункт 1.1.4 доповнено новим абзацом двадцять першим
згідно з постановою НКРЕКП від 30.12.2020 р. N 2818,
у зв’язку з цим абзаци двадцять перший – тридцять другий
вважати відповідно абзацами двадцять другим – тридцять третім)
ППДП – потенційний постачальник допоміжних послуг;
(пункт 1.1.4 доповнено новим абзацом двадцять другим
згідно з постановою НКРЕКП від 26.06.2024 р. N 1172,
у зв’язку з цим абзаци двадцять другий – тридцять сьомий вважати
відповідно абзацами двадцять третім – тридцять восьмим)
режим СК – режим синхронного компенсатора;
РЗ – резерв заміщення;
РДД – ринок двосторонніх договорів;
РДН – ринок “на добу наперед”;
РПЧ – резерв підтримки частоти;
рРВЧ – ручний резерв відновлення частоти;
САРЧП – система автоматичного регулювання частоти та потужності;
СВБ – сторона, відповідальна за баланс;
ТКО – точка комерційного обліку;
СКО – система керування обмеженнями навантаження одиниць відпуску ППВДЕ, що є складовою СУР;
(пункт 1.1.4 доповнено новим абзацом тридцять другим
згідно з постановою НКРЕКП від 30.12.2020 р. N 2818,
абзац тридцять другий пункту 1.1.4 у редакції
постанови НКРЕКП від 24.01.2024 р. N 178)
СУР – система управління ринком;
(пункт 1.1.4 доповнено новим абзацом тридцять третім
згідно з постановою НКРЕКП від 30.12.2020 р. N 2818,
у зв’язку з цим абзаци тридцять другий – тридцять четвертий
вважати відповідно абзацами тридцять четвертим – тридцять шостим)
УЗЕ – установка зберігання енергії;
(пункт 1.1.4 доповнено новим абзацом тридцять четвертим
згідно з постановою НКРЕКП від 29.11.2022 р. N 1592,
у зв’язку з цим абзаци тридцять четвертий – тридцять шостий
вважати відповідно абзацами тридцять п’ятим – тридцять сьомим)
ФПП – фізичне право на передачу;
(пункт 1.1.4 доповнено новим абзацом тридцять п’ятим
згідно з постановою НКРЕКП від 22.02.2024 р. N 370,
у зв’язку з цим абзаци тридцять п’ятий – тридцять сьомий
вважати відповідно абзацами тридцять шостим – тридцять восьмим)
ЦР САРЧП – центральний регулятор системи автоматичного регулювання частоти та потужності;
(пункт 1.1.4 доповнено новим абзацом тридцять шостим
згідно з постановою НКРЕКП від 04.12.2020 р. N 2328,
у зв’язку з цим абзаци тридцять шостий, тридцять сьомим
вважати абзацами тридцять сьомим, тридцять восьмим)
EIC-код – ідентифікаційний номер учасника ринку;
ENTSO-E – європейська мережа операторів системи передачі електричної енергії.
1.2. Учасники ринку
1.2.1. Учасниками ринку електричної енергії є:
агрегатор;
виробник;
електропостачальник;
трейдер;
ОМСР;
ОСП;
ОСР;
ОР;
ОУЗЕ;
гарантований покупець;
споживач (у тому числі активний споживач), який провадить свою діяльність на ринку електричної енергії у порядку, передбаченому цими Правилами та Законом.
(пункт 1.2.1 із змінами, внесеними згідно з
постановою НКРЕКП від 29.11.2022 р. N 1592,
у редакції постанови НКРЕКП від 22.02.2024 р. N 370)
1.2.2. Учасники ринку можуть виконувати одну або декілька з таких ролей: СВБ, АР, АКО, ПДП, ППБ, ППВДЕ.
(пункт 1.2.2 із змінами, внесеними згідно з
постановою НКРЕКП від 01.09.2021 р. N 1490)
1.3. Забезпечення виконання цих Правил
1.3.1. ОСП (також у якості АР і АКО) зобов’язаний виконувати положення цих Правил згідно з умовами ліцензії на право провадження господарської діяльності з передачі електричної енергії та брати участь на ринку електричної енергії відповідно до Закону.
1.3.2. Для суб’єктів господарювання, визначених у підпункті 1.2.1 глави 1.2 цього розділу (крім споживачів, які купують електроенергію за договором постачання електричної енергії споживачу) обов’язковою умовою участі на ринку електричної енергії є укладення договору про врегулювання небалансів електричної енергії з ОСП, що є договором приєднання, типова форма якого наведена в додатку 1 до цих Правил. Учасники ринку укладають договір про врегулювання небалансів електричної енергії шляхом приєднання до договору.
Укласти договір про врегулювання небалансів електричної енергії можуть виключно суб’єкти господарювання, які зареєстровані, як учасники оптового енергетичного ринку.
(пункт 1.3.2 доповнено абзацом згідно з
постановою НКРЕКП від 22.02.2024 р. N 370)
Споживачі, що купують електричну енергію за договором постачання електричної енергії споживачу та входять до складу агрегованої групи, набувають статусу активного споживача на період дії та на умовах договору про участь в агрегованій групі, укладеного між споживачем та агрегатором відповідно до вимог цих Правил. Такі споживачі не вносяться АР до реєстру учасників ринку.
(пункт 1.3.2 доповнено абзацом згідно з
постановою НКРЕКП від 22.02.2024 р. N 370)
1.3.3. Усі платежі відповідно до положень цих Правил здійснюються в національній валюті України, включаючи податок на додану вартість.
1.3.4. Тлумачення і виконання цих Правил та будь-які суперечки, що можуть виникнути під час їх виконання учасниками ринку, розглядаються у порядку, встановленому чинним законодавством України. Юрисдикція судів України поширюється на всі правовідносини та будь-який спір, що може виникнути у зв’язку з виконанням учасниками ринку цих Правил.
1.3.5. Кандидат в учасники ринку, який бажає здійснювати операції на ринку електричної енергії України, повинен надати ОСП (у якості АР) належним чином заповнену заяву-приєднання до договору про врегулювання небалансів електричної енергії, що є додатком 2 до цих Правил.
Кандидат в учасники ринку (крім агрегатора) повинен мати діючі договори про надання послуг з диспетчерського (оперативно-технологічного) управління та/або про надання послуг з передачі електричної енергії, що укладаються згідно із Кодексом системи передачі.
(абзац другий пункту 1.3.5 із змінами, внесеними
згідно з постановою НКРЕКП від 17.01.2023 р. N 109,
у редакції постанови НКРЕКП від 26.06.2024 р. N 1211)
1.3.6. Заява-приєднання до договору про врегулювання небалансів електричної енергії повинна містити такі дані:
1) повне та скорочене найменування кандидата в учасники ринку відповідно до Єдиного державного реєстру юридичних осіб, фізичних осіб-підприємців та громадських формувань;
2) вид діяльності кандидата (виробник, електропостачальник, трейдер, споживач, ОСР, ОМСР, агрегатор, ОУЗЕ, активний споживач, гарантований покупець, оператор ринку);
(підпункт 2 пункту 1.3.6 із змінами, внесеними
згідно з постановою НКРЕКП від 29.11.2022 р. N 1592,
у редакції постанов НКРЕКП від 22.02.2024 р. N 370,
від 26.06.2024 р. N 1211)
3) відомості про укладений кандидатом в учасники ринку договір про надання послуг з диспетчерського (оперативно-технологічного) управління та/або договір про надання послуг з передачі електричної енергії (за наявності);
(підпункт 3 пункту 1.3.6 у редакції
постанови НКРЕКП від 26.06.2024 р. N 1211)
4) підпункт 4 пункту 1.3.6 виключено
(згідно з постановою
НКРЕКП від 26.06.2024 р. N 1211,
у зв’язку з цим підпункти 5 – 9
вважати відповідно підпунктами 4 – 8)
4) відомості про ліцензію(її) кандидата в учасники ринку (у випадках, коли необхідність ліцензії встановлена Законом);
5) ЕІС-код учасника ринку (СВБ), у якого кандидат бажає зареєструватися в якості члена його балансуючої групи, якщо кандидат в учасники ринку бажає делегувати свою фінансову відповідальність за небаланс такому учаснику ринку, разом з письмовою згодою у довільній формі цього учасника ринку (СВБ) прийняти його до балансуючої групи, для якої він є СВБ;
6) електронну адресу;
(пункт 1.3.6 доповнено підпунктом 6 згідно з
постановою НКРЕКП від 28.02.2020 р. N 516)
7) інформацію щодо відкритих рахунків ескроу, підтверджену довідкою з банку про відкриття такого рахунку;
(пункт 1.3.6 доповнено новим підпунктом 7
згідно з постановою НКРЕКП від 10.10.2023 р. N 1882)
8) інформацію щодо поточного рахунку із спеціальним режимом використання, підтверджену довідкою з банку про відкриття рахунку із спеціальним режимом використання (виключно для електропостачальників);
(пункт 1.3.6 доповнено підпунктом 8 згідно з
постановою НКРЕКП від 29.11.2022 р. N 1592)
9) ECRB-код учасника оптового енергетичного ринку.
(пункт 1.3.6 доповнено підпунктом 9 згідно з
постановою НКРЕКП від 22.02.2024 р. N 370)
1.3.7. Після отримання відповідної заяви-приєднання ОСП перевіряє повноту та правильність її заповнення та у разі відсутності підстав для її відхилення впродовж 2 робочих днів після отримання вносить кандидата до реєстру учасників ринку та присвоює йому відповідний ідентифікатор договору учасника ринку та дату акцептування заяви-приєднання, про що повідомляє учасника ринку.
У разі відхилення заяви ОСП впродовж 2 робочих днів з дня отримання заяви-приєднання повідомляє кандидата про це з відповідним обґрунтуванням.
(пункт 1.3.7 у редакції постанови
НКРЕКП від 28.02.2020 р. N 516)
1.3.8. Відхилення заяви-приєднання кандидата в учасники ринку здійснюється виключно у випадках:
1) подання неповних даних;
2) подання недостовірних даних.
У разі незгоди з рішенням ОСП кандидат в учасники ринку може звернутися до Регулятора щодо оскарження такого рішення.
1.3.9. ОСП (у якості АР) веде реєстр учасників ринку, що містить таку інформацію:
1) EIC-код учасника ринку;
2) ЄДРПОУ або РНОКПП (якщо учасником ринку є фізична особа – підприємець);
3) повне та скорочене найменування учасника ринку або П. І. Б. (якщо учасником ринку є фізична особа або фізична особа – підприємець);
4) місцезнаходження (юридична адреса, поштова адреса,);
5) ідентифікатори договорів, укладених учасником ринку з ОСП;
6) ролі, закріплені за цим учасником ринку;
7) EIC-код СВБ учасника ринку (у разі його входження до балансуючої групи) та/або гарантованого покупця (у разі входження виробника до балансуючої групи гарантованого покупця);
(підпункт 7 пункту 1.3.9 із змінами, внесеними
згідно з постановою НКРЕКП від 29.09.2021 р. N 1682)
8) стан реєстрації (у стані реєстрації, зареєстрований, “Переддефолтний”, “Дефолтний” тощо);
9) електронна пошта (інші засоби зв’язку).
1.3.10. При виникненні суперечки щодо того, чи може кандидат в учасники ринку приєднатися до цих Правил, Регулятор розглядає її відповідно до чинного законодавства України. Якщо Регулятор приймає рішення на користь кандидата в учасники ринку, такий кандидат в учасники ринку вважається таким, що приєднався до договору про врегулювання небалансів електричної енергії, а ОСП з дня прийняття відповідного рішення Регулятором зобов’язаний здійснити дії, передбачені пунктом 1.3.7 цієї глави.
1.4. Управління даними учасників ринку
1.4.1. Кандидат в учасники ринку несе відповідальність за правильність та достовірність усіх даних, наданих у процесі реєстрації в якості учасника ринку відповідно до пункту 1.3.6 глави 1.3 цього розділу.
1.4.2. Якщо учасник ринку бажає змінити інформацію, що наведена в його заяві-приєднанні до договору про врегулювання небалансів електричної енергії, або дані учасника ринку перестають бути актуальними, точними і повними, такий учасник ринку повідомляє АР про такі зміни не пізніше ніж через 3 робочі дні після настання таких змін і надає відповідні підтвердження в разі необхідності. Не може бути змінений тільки ідентифікатор учасника ринку (ЕІС-код типу X).
(пункт 1.4.2 із змінами, внесеними згідно з
постановою НКРЕКП від 04.12.2020 р. N 2328)
1.4.3. АР має право встановлювати переліки даних, необхідних для функціонування ринку, діяльності учасника ринку на всіх сегментах ринку та проведення відповідних розрахунків. Ці дані учасники ринку повинні надати АР за запитом АР та періодично згідно зі встановленими АР форматами та регламентами. Відповідні документи, які встановлюють перелік даних, зміст, критерії валідації даних, форми і терміни їх надання, розробляються ОСП та оприлюднюються на його офіційному вебсайті.
У разі ненадання таких даних учасником ринку ОСП звертається до Регулятора.
1.5. Порядок створення, реєстрації та припинення функціонування балансуючих груп та агрегованих груп
1.5.1. Усі учасники ринку, крім споживачів, які купують електричну енергію за договорами про постачання електричної енергії споживачу, несуть відповідальність за свої небаланси електричної енергії, для чого кожен учасник ринку зобов’язаний стати СВБ або передати свою фінансову відповідальність за небаланси іншій СВБ шляхом входження до її балансуючої групи на підставі укладення/приєднання до відповідного договору.
ВДЕ з підтримкою має право передати гарантованому покупцю фінансову відповідальність за небаланси одиниці відпуску, якій встановлено “зелений” тариф, шляхом включення одиниці відпуску ВДЕ з підтримкою до складу балансуючої групи гарантованого покупця.
Якщо учасник ринку передає свою фінансову відповідальність за небаланси іншій СВБ шляхом входження до її балансуючої групи, договір про врегулювання небалансів, укладений між ОСП та цим учасником ринку, призупиняє свою дію в частині фінансової відповідальності за небаланси на час дії договору щодо участі в балансуючій групі.
Учасники ринку мають право входити до складу агрегованої групи шляхом включення електроустановок до складу одиниці агрегації такої агрегованої групи.
До складу одиниці агрегації можуть входити лише електроустановки, точки комерційного обліку яких встановлені в межах однієї торгової зони, однієї адміністративної області та однієї області комерційного обліку.
Агрегатор є стороною, відповідальною за баланс усіх електроустановок, що входять до складу його одиниць агрегації, за виключенням електроустановок, призначених для споживання споживачів, які купують електричну енергію в іншого учасника ринку, що здійснює діяльність з постачання електричної енергії споживачу.
1.5.2. Об’єднання учасників ринку у балансуючі групи або агреговані групи в розрізі окремих торгових зон здійснюється на добровільній договірній основі шляхом укладення відповідних договорів за умови дотримання вимог, визначених цими Правилами.
Особливості функціонування балансуючої групи гарантованого покупця визначаються Порядком купівлі гарантованим покупцем електричної енергії, виробленої з альтернативних джерел, та договором про участь у балансуючій групі гарантованого покупця. До складу балансуючої групи гарантованого покупця можуть входити виключно одиниці відпуску, яким встановлено “зелений” тариф.
1.5.3. Договір, що укладається між СВБ та учасником ринку, який має намір увійти до складу балансуючої групи цієї СВБ, повинен включати, зокрема:
1) порядок розрахунку небалансів електричної енергії у межах балансуючої групи;
2) фінансову відповідальність за небаланси електричної енергії учасника балансуючої групи перед СВБ;
3) порядок повідомлення СВБ та виконання погодинних графіків кожного учасника балансуючої групи;
4) умови припинення дії договору за ініціативою ОСП шляхом поновлення дії договору про врегулювання небалансів електричної енергії у разі невиконання СВБ вимог цих Правил;
5) умови припинення дії договору з учасником ринку, який входить до складу балансуючої групи СВБ, за ініціативою учасника ринку або СВБ та поновлення дії договору про врегулювання небалансів електричної енергії такого учасника ринку.
Договір, що укладається між агрегатором та учасником ринку, який має намір включити електроустановки до складу одиниці агрегації агрегованої групи, повинен включати, зокрема:
1) порядок купівлі-продажу електричної енергії у межах агрегованої групи;
2) порядок розрахунку небалансів електричної енергії у межах агрегованої групи;
3) фінансову відповідальність за небаланси електричної енергії одиниці агрегації перед агрегатором;
4) порядок повідомлення агрегатора та виконання погодинних графіків кожної одиниці агрегації;
5) умови припинення дії договору за ініціативою агрегатора;
6) умови припинення дії договору з учасником ринку, електроустановки якого включено до агрегованої групи, за ініціативою такого учасника ринку;
7) порядок розрахунків та оплати балансуючої електричної енергії у межах агрегованої групи, за надані ОСП послуги з балансування;
8) порядок розрахунків та оплати у межах агрегованої групи, за надані ОСП допоміжні послуги;
9) порядок управління одиницями агрегації, що входять до складу агрегованої групи.
1.5.4. Учасники балансуючої групи несуть фінансову відповідальність за небаланс перед СВБ у рамках своїх небалансів електричної енергії.
Особливості фінансової відповідальності ВДЕ з підтримкою за небаланси одиниць відпуску, що включені до балансуючої групи гарантованого покупця, визначаються договором про участь у балансуючій групі гарантованого покупця та Порядком купівлі гарантованим покупцем електричної енергії, виробленої з альтернативних джерел енергії.
1.5.5. СВБ несе фінансову відповідальність перед ОСП за небаланси електричної енергії всіх учасників ринку, які увійшли до балансуючої групи, яку вона представляє.
Агрегатор несе фінансову відповідальність перед ОСП за небаланси електричної енергії одиниць агрегації, що включені до складу його агрегованої групи, крім випадків, передбачених Законом та цими Правилами.
Гарантований покупець несе фінансову відповідальність перед ОСП за небаланси одиниць відпуску ВДЕ з підтримкою, що включені до складу балансуючої групи гарантованого покупця.
1.5.6. Учасники ринку, які увійшли до складу балансуючої групи, зобов’язані надавати СВБ погодинні графіки відпуску/відбору електричної енергії та виконувати їх.
1.5.7. Для виходу/входу учасника ринку зі/до складу балансуючої групи або зміни балансуючої групи, учасник ринку зобов’язаний надати АР заяву щодо зміни СВБ, що має містити:
1) ЕІС-код учасника ринку (заявника);
2) ЕІС-код учасника ринку (СВБ), у якого заявник зареєстрований у якості члена балансуючої групи;
3) ЕІС-код учасника ринку (СВБ), у якого він бажає зареєструватися в якості члена його балансуючої групи;
4) заплановану дату зміни СВБ;
5) письмову згоду учасника ринку (СВБ) на включення такого учасника ринку (заявника) до складу своєї балансуючої групи, що додається до заяви.
У письмовій згоді учасника ринку (СВБ) на включення учасника ринку (заявника) до складу своєї балансуючої групи зазначається дата, з якої учасник ринку (СВБ) погоджується включити учасника ринку (заявника) до складу своєї балансуючої групи. Зазначена учасником ринку у заяві щодо зміни СВБ запланована дата зміни СВБ має відповідати даті, зазначеній у письмовій згоді учасника ринку (СВБ) на прийняття заявника до складу своєї балансуючої групи.
Заява щодо зміни СВБ подається не пізніше ніж:
за чотири робочі дні до запланованої дати зміни СВБ – для виходу/входу зі/до складу балансуючої групи;
за сім робочих днів до запланованої дати зміни СВБ – для зміни балансуючої групи.
1.5.8. Виключення/включення одиниць відпуску ВДЕ з підтримкою зі/до складу балансуючої групи гарантованого покупця здійснюється відповідно до цих Правил та з урахуванням особливостей, визначених Порядком купівлі гарантованим покупцем електричної енергії, виробленої з альтернативних джерел енергії.
Для виключення/включення одиниць відпуску ВДЕ з підтримкою зі/до складу балансуючої групи гарантованого покупця гарантований покупець зобов’язаний надати АР заяву щодо виключення/включення одиниць відпуску ВДЕ з підтримкою з/до балансуючої групи гарантованого покупця, що має містити:
1) ЕІС-код ВДЕ з підтримкою;
2) ЕІС-код гарантованого покупця;
3) ЕІС-коди типу W одиниць відпуску ВДЕ з підтримкою, які гарантований покупець має намір виключити/включити зі/до складу балансуючої групи гарантованого покупця;
4) заплановану дату виключення/включення одиниць відпуску ВДЕ з підтримкою з/до балансуючої групи гарантованого покупця.
Заява щодо виключення/включення одиниць відпуску ВДЕ з підтримкою з/до балансуючої групи гарантованого подається не пізніше ніж за сім робочих днів до дати, з якої має вступити в силу відповідне виключення/включення одиниць відпуску ВДЕ з підтримкою з/до балансуючої групи гарантованого покупця.
Заява щодо виключення/включення одиниць відпуску ВДЕ з підтримкою з/до балансуючої групи гарантованого, відповідно до якої включення одиниці відпуску ВДЕ з підтримкою до балансуючої групи гарантованого покупця здійснюється вперше або відповідно до якої одиниця відпуску ВДЕ з підтримкою через технічні причини тимчасово виключається зі складу балансуючої групи гарантованого покупця, подається не пізніше ніж за чотири робочі дні до дати, з якої має вступити в силу відповідна зміна.
1.5.9. Для зміни агрегованої групи, виключення або включення з/до складу агрегованої групи, учасник ринку зобов’язаний надати АР відповідну заяву, що має містити:
1) ЕІС-код учасника ринку (заявника);
2) ЕІС-код учасника ринку (агрегатора), у якого заявник зареєстрований у якості члена агрегованої групи;
3) ЕІС-код учасника ринку (агрегатора), у якого він бажає зареєструватися в якості члена його агрегованої групи;
4) заплановану дату зміни агрегованої групи, виключення або включення з/до складу агрегованої групи;
5) письмову згоду учасника ринку (агрегатора) на включення заявника до складу своєї агрегованої групи, що додається до заяви.
Заява щодо зміни агрегованої групи, виключення або включення з/до складу агрегованої групи подається не пізніше ніж за сім робочих днів до дати, з якої має вступити в силу відповідна зміна агрегованої групи, або виключення або включення з/до складу агрегованої групи.
1.5.10. Для виключення/включення електроустановки з/до складу одиниці агрегації агрегованої групи або зміни належності електроустановки до іншої одиниці агрегації в межах однієї агрегованої групи агрегатор зобов’язаний надати АР відповідну заяву, що має містити:
1) ЕІС-код агрегатора;
2) ЕІС-код електроустановки, яку агрегатор має намір виключити/включити з/до складу одиниці агрегації;
3) заплановану дату виключення/включення електроустановки з/до складу одиниці агрегації агрегованої групи;
4) одиницю агрегації агрегованої групи, з/до складу якої агрегатор має намір виключити/включити відповідну електроустановку.
Заява щодо виключення/включення електроустановки з/до складу одиниці агрегації агрегованої групи або зміни належності електроустановки до іншої одиниці агрегації в межах однієї агрегованої групи подається не пізніше ніж за сім робочих днів до дати, з якої мають вступити в силу відповідні зміни.
1.5.11. АР не пізніше третього робочого дня, з дня отримання від учасника ринку заяви, передбаченої пунктами 1.5.7 – 1.5.10 цієї глави, повідомляє:
учаснику ринку про прийняття його заяви або її відхилення із зазначенням причин відмови;
учаснику ринку, зі складу балансуючої/агрегованої групи якого має намір вийти учасник ринку (заявник), про відповідну заяву та заплановану дату виключення зі складу балансуючої/агрегованої групи такого учасника ринку (заявника).
АР має право відхилити заяву у випадку подання учасником ринку в заяві недостовірної або такої, що не відповідає положенням цих Правил, інформації.
АР на підставі прийнятої від учасника ринку заяви, передбаченої пунктами 1.5.7 – 1.5.10 цієї глави, зобов’язаний:
1) забезпечити внесення відповідних змін до СУР;
2) повідомити про внесені зміни:
учасника ринку, що звернувся до АР з відповідною заявою;
учасника ринку, з/до складу балансуючої/агрегованої групи якої був виключений/включений учасник ринку (заявник);
гарантованого покупця щодо виключення/включення одиниць відпуску ВДЕ з підтримкою з/до складу його балансуючої групи;
агрегатора щодо виключення/включення електроустановок з/до складу його одиниці агрегації.
Повідомлення про внесені зміни мають містити ЕІС-код учасника ринку (заявника), ЕІС-код учасника ринку, щодо складу балансуючої/агрегованої групи якого відбуваються зміни, та час і дату, з якої зміни вступають у силу.
Внесення АР відповідних змін до СУР здійснюється за один день до узгодженої запланованої дати таких змін, зазначеній у відповідній заяві учасника ринку, що була прийнята АР. Якщо в передбачених пунктами 1.5.7 – 1.5.10 цієї глави в заявах відсутні заплановані дати відповідних змін або зазначені заплановані дати неузгоджені між собою, АР здійснює відповідну зміну СВБ восьмого робочого дня після отримання АР такої заяви.
Якщо за результатами прийняття АР заяви щодо зміни СВБ має відбутись вихід заявника зі складу балансуючої групи СВБ без подальшого включення до іншої балансуючої групи СВБ або входження заявника, який не перебуває у складі балансуючої групи СВБ, до складу балансуючої групи СВБ, АР здійснює відповідні зміни не пізніше четвертого робочого дня, з дня отримання АР відповідної заяви щодо зміни СВБ.
Зміна СВБ, агрегованої групи, належності електроустановки до одиниці агрегації або виключення/включення одиниць відпуску ВДЕ з підтримкою з/до балансуючої групи гарантованого покупця здійснюється АР з 00 годин 00 хвилин дати, з якої така зміна вступає в силу.
1.5.12. Якщо учасник ринку не може здійснити зміну СВБ у вказаний у заяві час, що призведе до неможливості фінансового врегулювання небалансів електричної енергії в окремий проміжок часу, АР здійснює коригування розрахунку для цього учасника ринку за відповідний період за договором про врегулювання небалансів електричної енергії, укладеним з цим учасником ринку.
1.5.13. ОСП, ОР та гарантований покупець зобов’язані бути СВБ і не можуть бути зареєстрованими в балансуючих групах за іншою СВБ.
ОСП, ОР та гарантований покупець на ринку електричної енергії реєструються як окремі СВБ і не можуть передавати свою фінансову відповідальність за небаланси іншій СВБ.
1.5.14. АР має право в односторонньому порядку поновити дію договорів про врегулювання небалансів електричної енергії для всіх учасників ринку, які входять до складу балансуючої групи СВБ, що не виконує вимоги цих Правил, про що члени балансуючої групи повинні бути повідомлені за два дні до настання таких змін.
У випадку розірвання договору про врегулювання небалансів, укладеного між ОСП та учасником ринку, ОСП (у ролі АР) виключає такого учасника ринку зі складу балансуючої групи або агрегованої групи та якщо такий учасник ринку є СВБ балансуючої групи або агрегатором – поновлює дію договорів про врегулювання небалансів електричної енергії для всіх учасників ринку, які входять до складу балансуючої групи або агрегованої групи цього учасника ринку.
1.5.15. СВБ ініціює вихід учасника ринку зі складу своєї балансуючої групи в результаті розірвання договору, укладеного між СВБ та таким учасником ринку, надавши ОСП відповідну заяву. Така зміна може бути здійснена не раніше ніж через два робочі дні після отримання АР такої заяви.
Агрегатор ініціює вихід учасника ринку зі складу своєї агрегованої групи в результаті розірвання договору, укладеного між агрегатором та таким учасником ринку, надавши ОСП відповідну заяву. Така зміна може бути здійснена не раніше ніж через два робочі дні після отримання АР такої заяви.
(глава 1.5 із змінами, внесеними згідно з
постановами НКРЕКП від 28.02.2020 р. N 516,
від 04.12.2020 р. N 2328,
від 29.09.2021 р. N 1682,
у редакції постанови НКРЕКП від 22.02.2024 р. N 370)
1.6. Розірвання договору про врегулювання небалансів електроенергії
1.6.1. Учасник ринку, крім ОСП, ОСР, гарантованого покупця та ОР, має право надіслати АР повідомлення про припинення участі на ринку електричної енергії.
Повідомлення про припинення участі на ринку електричної енергії направляється учасником ринку АР не пізніше ніж за 7 календарних днів до бажаної дати припинення участі на ринку електричної енергії. Припинення участі на ринку передбачає розірвання договору про врегулювання небалансів електричної енергії та інших договорів, укладених на виконання вимог цих Правил.
(абзац другий пункту 1.6.1 із змінами, внесеними
згідно з постановою НКРЕКП від 28.02.2020 р. N 516)
АР розглядає повідомлення у строки та на умовах, визначених договором про врегулювання небалансів електричної енергії.
У разі несвоєчасного повідомлення учасником ринку про наміри щодо припинення участі на ринку таке припинення не здійснюється.
Учасник ринку до дати припинення дії договору про врегулювання небалансів зобов’язаний здійснити сплату всіх видів платежів виходячи з умов договорів, укладання яких передбачено цими Правилами.
АР повідомляє учасника ринку про припинення врегулювання небалансів за виконання ним вимог, визначених цією главою.
1.6.2. ОСП, ОР, ОСР та гарантований покупець не можуть припинити участь на ринку електричної енергії за власним бажанням без відповідного рішення Регулятора або суду.
1.6.3. Договір про врегулювання небалансів електричної енергії та інші договори, що укладені учасником ринку на вимогу цих Правил, можуть бути розірвані в термін, зазначений у пункті 1.6.1 цієї глави, за таких умов:
1) будь-які суми, що такий учасник ринку повинен сплатити відповідно до цих Правил, сплачені ним;
2) немає неусунутих на дату останнього торгового дня, зазначеного в повідомленні про припиненя участі на ринку електричної енергії, порушень цих Правил таким учасником ринку;
3) на такого учасника ринку не поширюються вимоги будь-яких ліцензійних умов, відповідно до яких він зобов’язаний продовжувати дотримуватись цих Правил.
1.6.4. Учасник ринку, який подає повідомлення про припинення участі на ринку електричної енергії, зобов’язаний негайно повідомити АР про виконання вимог, зазначених у пункті 1.6.3 цієї глави, із зазанченням у повідомленні дати, на яку виконано останню таку вимогу.
1.7. Невиконання зобов’язань
1.7.1. Учасник ринку, крім ОСП, ОР та гарантованого покупця, набуває статусу “Переддефолтний” при настанні принаймні однієї з таких подій або обставин:
1) учасник ринку не забезпечив своєчасно, у строки, визначені цими Правилами, на рахунку ескроу ППБ/СВБ наявність коштів, вільних від інших зобов’язань з оплати поточної заборгованості ППБ/СВБ та погашення простроченої заборгованості ППБ/СВБ, в обсязі, достатньому для оплати відповідно до декадного звіту ППБ, місячного звіту ППБ, декадного звіту СВБ, місячного звіту СВБ, позапланового звіту СВБ та звіту про коригування, з урахуванням вимог цих Правил;
(підпункт 1 пункту 1.7.1 у редакції
постанов НКРЕКП від 28.02.2020 р. N 516,
від 06.05.2022 р. N 458,
від 17.01.2023 р. N 109,
враховуючи зміни, внесені постановами
НКРЕКП від 22.06.2023 р. N 1125,
від 10.10.2023 р. N 1883,
із змінами, внесеними згідно з
постановою НКРЕКП від 10.10.2023 р. N 1882)
2) учасник ринку, який є СВБ, не надавав, не підтримував, не збільшував та не поновлював фінансову гарантію в необхідному обсязі відповідно до розділу VI цих Правил;
(підпункт 2 пункту 1.7.1 із змінами, внесеними
згідно з постановою НКРЕКП від 17.01.2023 р. N 109)
3) підпункт 3 пункту 1.7.1 виключено
(пункт 1.7.1 доповнено підпунктом 3 згідно з
постановою НКРЕКП від 28.02.2020 р. N 516,
підпункт 3 пункту 1.7.1 виключено згідно з
постановою НКРЕКП від 17.01.2023 р. N 109)
3) інших подій або обставин, що є підставою набуття статусу “Переддефолтний”, передбачених пунктом 10.16 розділу X цих Правил.
(пункт 1.7.1 доповнено підпунктом 3 згідно з
постановою НКРЕКП від 03.06.2025 р. N 840)
1.7.2. При набутті статусу “Переддефолтний” АР на період існування такого статусу:
1) надсилає учаснику ринку повідомлення про набуття учасником ринку статусу “Переддефолтний”;
(підпункт 1 пункту 1.7.2 із змінами, внесеними
згідно з постановою НКРЕКП від 17.01.2023 р. N 109)
2) публікує на офіційному вебсайті АР повідомлення про набуття учасником ринку статусу “Переддефолтний” із зазначенням дати набуття такого статусу;
(підпункт 2 пункту 1.7.2 редакції
постанови НКРЕКП від 26.11.2019 р. N 2485)
3) підпункт 3 пункту 1.7.2 виключено
(згідно з постановою
НКРЕКП від 28.02.2020 р. N 516)
4) підпункт 4 пункту 1.7.2 виключено
(згідно з постановою
НКРЕКП від 28.02.2020 р. N 516,
у зв’язку з цим підпункт 5 вважати підпунктом 3)
3) використовує фінансову гарантію, що надається учасником ринку, для покриття його простроченої заборгованості ППБ/СВБ перед АР.
Якщо учасник ринку виступає в якості електропостачальника, після набуття ним статусу “Переддефолтний”, АР, крім зазначених заходів, кожного дня (до 10:30) направляє до уповноважених банків довідку, що містить інформацію щодо повного та скороченого найменування учасника ринку або ПІБ (якщо учасником ринку є фізична особа або фізична особа-підприємець), ЄДРПОУ або РНОКПП (якщо учасником ринку є фізична особа або фізична особа-підприємець) та розміру простроченої заборгованості ППБ/СВБ за небаланси електричної енергії.
(підпункт 3 пункту 1.7.2 у редакції
постанови НКРЕКП від 17.01.2023 р. N 109,
враховуючи зміни, внесені постановами
НКРЕКП від 22.06.2023 р. N 1125,
від 10.10.2023 р. N 1883)
Заходи, передбачені абзацами першим та другим цього підпункту, не застосовуються до учасників ринку, які набули статусу “Переддефолтний” внаслідок отримання АР подання від ОСП або ОСР, передбаченого пунктом 10.16 розділу X цих Правил, та у яких відсутня прострочена заборгованість ППБ/СВБ перед ОСП.
(підпункт 3 пункту 1.7.2 доповнено абзацом
згідно з постановою НКРЕКП від 03.06.2025 р. N 840)
6) підпункт 6 пункту 1.7.2 виключено
(згідно з постановою
НКРЕКП від 28.02.2020 р. N 516,
у зв’язку з цим підпункт 7 вважати підпунктом 4)
4) підпункт 4 пункту 1.7.2 виключено
(підпункт 4 пункту 1.7.2 у редакції
постанови НКРЕКП від 28.02.2020 р. N 516,
із змінами, внесеними згідно з
постановами НКРЕКП від 04.12.2020 р. N 2328,
від 31.03.2021 р. N 530,
виключено згідно з постановою
НКРЕКП від 17.01.2023 р. N 109,
враховуючи зміни, внесені постановами
НКРЕКП від 22.06.2023 р. N 1125,
від 10.10.2023 р. N 1883)
1.7.3. При набутті статусу “Переддефолтний” такий статус для учасника ринку триває в разі настання принаймні однієї з обставин, передбачених пунктом 1.7.1 цієї глави. В іншому випадку статус “Переддефолтний” анулюється, про що АР повинен повідомити учасника ринку.
(пункт 1.7.3 із змінами, внесеними згідно з
постановою НКРЕКП від 10.10.2023 р. N 1882)
1.7.4. Учасник ринку, крім ОСП, ОР та гарантованого покупця, набуває статусу “Дефолтний” при настанні принаймні однієї з таких подій або обставин:
1) тривалість статусу “Переддефолтний” для учасника ринку становить більше двох днів. Датою набуття статусу “Дефолтний” є наступний день після двох днів перебування у статусі “Переддефолтний”;
(підпункт 1 пункту 1.7.4 із змінами, внесеними
згідно з постановою НКРЕКП від 10.10.2023 р. N 1882)
2) судом прийнято рішення про визнання суб’єкта господарювання, що є учасником ринку, банкрутом та відкриття ліквідаційної процедури або учасником ринку (його уповноваженими органами) прийнято рішення про ліквідацію суб’єкта господарювання, що є учасником ринку. Датою набуття статусу “Дефолтний” є наступний день після отримання ОСП відповідної інформації про учасника ринку;
3) припинення дії ліцензій на провадження діяльності на ринку електричної енергії учасника ринку. Датою набуття статусу “Дефолтний” є дата набрання чинності рішенням Регулятора про припинення дії відповідної ліцензії.
(підпункт 3 пункту 1.7.4 глави 1.7 у редакції
постанови НКРЕКП від 07.10.2025 р. N 1602)
(пункт 1.7.4 у редакції постанови
НКРЕКП від 06.05.2022 р. N 458)
1.7.5. На період існування статусу “Дефолтний” АР вживає до такого учасника ринку такі заходи:
1) надсилає учаснику ринку повідомлення про набуття учасником ринку статусу “Дефолтний”;
(підпункт 1 пункту 1.7.5 у редакції
постанов НКРЕКП від 06.05.2022 р. N 458,
від 17.01.2023 р. N 109)
2) публікує на офіційному вебсайті АР повідомлення про набуття учасником ринку статусу “Дефолтний” із зазначенням дати набуття такого статусу;
(підпункт 2 пункту 1.7.5 у редакції
постанови НКРЕКП від 26.11.2019 р. N 2485)
3) зупиняє майбутні та скасовує діючі реєстрації ДД щодо продажу електричної енергії учасникам ринку;
4) установлює нульовий обсяг продажу електричної енергії на РДН та ВДР для такого учасника ринку;
5) якщо учасник ринку також виступає в якості електропостачальника (або споживача), після набуття ним статусу “Дефолтний” постачання електричної енергії споживачам такого учасника ринку (або такому учаснику ринку) здійснюється постачальником “останньої надії” відповідно до Правил роздрібного ринку з 00:00 дня, наступного за днем набуття ним статусу “Дефолтний”;
(підпункт 5 пункту 1.7.5 у редакції
постанови НКРЕКП від 06.05.2022 р. N 458)
6) якщо учасник ринку також виступає в якості електропостачальника, після набуття ним статусу “Дефолтний” кожного дня до 10:30 направляє до уповноважених банків довідку, що містить інформацію щодо повного та скороченого найменування учасника ринку або ПІБ (якщо учасником ринку є фізична особа або фізична особа – підприємець), ЄДРПОУ або РНОКПП (якщо учасником ринку є фізична особа або фізична особа-підприємець) та розміру простроченої заборгованості ППБ/СВБ за небаланси електричної енергії.
(підпункт 6 пункту 1.7.5 із змінами, внесеними
згідно з постановами НКРЕКП від 04.12.2020 р. N 2328,
від 31.03.2021 р. N 530,
у редакції постанови НКРЕКП від 17.01.2023 р. N 109,
враховуючи зміни, внесені постановами
НКРЕКП від 22.06.2023 р. N 1125,
від 10.10.2023 р. N 1883)
Заходи, передбачені абзацами першим та другим цього підпункту, не застосовуються до учасників ринку, які набули статусу “Переддефолтний” та “Дефолтний” внаслідок отримання АР подання від ОСП або ОСР, передбаченого пунктом 10.16 розділу X цих Правил, та у яких відсутня прострочена заборгованість ППБ/СВБ перед ОСП.
(підпункт 6 пункту 1.7.5 доповнено абзацом
згідно з постановою НКРЕКП від 03.06.2025 р. N 840)
Вчинення до учасника ринку будь-яких дій з боку АР відповідно до цього пункту не впливає та не змінює відповідальність такого учасника ринку відповідно до цих Правил, що означає, що учасник ринку із статусом “Дефолтний” несе відповідальність за сплату всіх сум (у тому числі податків), що необхідно сплатити відповідно до цих Правил.
Абзац дев’ятий пункту 1.7.5 виключено
(згідно з постановою
НКРЕКП від 10.10.2023 р. N 1882)
Абзац десятий пункту 1.7.5 виключено
(пункт 1.7.5 доповнено абзацом згідно з
постановою НКРЕКП від 06.05.2022 р. N 458,
абзац десятий пункту 1.7.5 у редакції
постанови НКРЕКП від 17.01.2023 р. N 109,
враховуючи зміни, внесені постановами
НКРЕКП від 22.06.2023 р. N 1125,
від 10.10.2023 р. N 1883,
виключено згідно з постановою
постановою НКРЕКП від 10.10.2023 р. N 1882)
1.7.6. Після повідомлення учасника ринку про набуття ним статусу “Дефолтний” АР повідомляє:
1) СВБ такого учасника ринку з метою вжиття нею відповідних заходів щодо цього учасника ринку, передбачених положеннями договору між СВБ та учасником ринку;
2) контрагентів учасника ринку в рамках ДД з метою вжиття відповідних заходів, що визначені їх ДД.
1.7.7. Учасник ринку втрачає статус “Дефолтний” після настання принаймні однієї з таких подій або обставин:
1) здійснення учасником ринку оплати простроченої заборгованості ППБ/СВБ, забезпечення достатності на рахунку ескроу ППБ/СВБ коштів для оплати поточної заборгованості ППБ/СВБ та за відсутності обставин, визначених підпунктами 2 та 3 пункту 1.7.4 цієї глави.
АР позбавляє учасника ринку статусу “Дефолтний” з 00:00 дня, наступного за днем отримання АР на офіційну електронну адресу звернення учасника ринку щодо позбавлення статусу “Дефолтний”, якщо таке звернення отримано до 18:00. В іншому випадку, АР позбавляє учасника ринку статусу “Дефолтний” з 00:00 другого дня, за днем отримання АР цього звернення;
2) припинення дії договору про врегулювання небалансів електричної енергії, що укладений між ОСП та учасником ринку;
(главу 1.7 доповнено пунктом 1.7.7 згідно з
постановою НКРЕКП від 10.10.2023 р. N 1882)
3) інших подій або обставин, що є підставою втрати статусу “Дефолтний”, передбачених пунктом 10.16 розділу X цих Правил.
(пункт 1.7.7 доповнено підпунктом 3 згідно з
постановою НКРЕКП від 03.06.2025 р. N 840)
1.8. Адміністратор розрахунків
1.8.1. АР реєструє учасників ринку, СВБ, ПДП і ППБ, отримує від ОСП, реєструє та зберігає дані щодо резервів, остаточні повідомлення фізичного відпуску та остаточні повідомлення фізичного відбору учасників ринку і позиції СВБ, забезпечує дотримання учасниками ринку вимог щодо надання фінансових гарантій за договором про врегулювання небалансів електричної енергії, отримує від АКО сертифіковані дані комерційного обліку електричної енергії, обчислює обсяги небалансів та наданих послуг на ринку електричної енергії, виставляє рахунки / формує документи та необхідні для розрахунків звіти, стягує та оплачує платежі, передбачені цими Правилами, і здійснює всі фінансові розрахунки відповідно до розділу V цих Правил.
(пункт 1.8.1 із змінами, внесеними згідно з
постановою НКРЕКП від 10.10.2023 р. N 1882)
1.8.2. АР не повинен мати у власності або на праві господарського відання чи користування генеруючі потужності. АР не має права мати у власності, володіти, користуватися, розробляти, управляти, експлуатувати УЗЕ.
(абзац перший пункту 1.8.2 із змінами, внесеними
згідно з постановою НКРЕКП від 29.11.2022 р. N 1592)
АР не повинен здійснювати торгівлю електричною енергією з метою отримання прибутку.
АР забезпечує управління поточним рахунком із спеціальним режимом використання ОСП, відкритим в одному з уповноважених банків.
1.8.3. АР відповідає за інформування всіх учасників ринку щодо переліку уповноважених банків, визначених Кабінетом Міністрів України, для проведення всіх фінансових розрахунків учасників ринку з ОСП (у якості АР), передбачених цими Правилами та Законом, шляхом його оприлюднення на власному офіційному вебсайті і постійно підтримує цей перелік в актуальному стані.
1.8.4. Пункт 1.8.4 виключено
(пункт 1.8.4 із змінами, внесеними згідно з
постановою НКРЕКП від 29.11.2022 р. N 1592,
у редакції постанови НКРЕКП від 28.02.2023 р. N 390,
із змінами, внесеними згідно з
постановами НКРЕКП від 26.06.2024 р. N 1211,
від 26.11.2024 р. N 2019,
виключено згідно з постановою
НКРЕКП від 24.03.2026 р. N 460)
1.8.5. Пункт 1.8.5 виключено
(главу 1.8 доповнено пунктом 1.8.4 згідно з
постановою НКРЕКП від 28.02.2020 р. N 516,
пункт 1.8.4 замінено пунктами 1.8.4 та 1.8.5
згідно з постановою НКРЕКП від 15.02.2021 р. N 234,
пункт 1.8.5 виключено згідно з
постановою НКРЕКП від 24.03.2026 р. N 460)
1.9. Оператор системи передачі
1.9.1. ОСП, зокрема, несе відповідальність за функціонування системи передачі і фізичне балансування системи передачі відповідно до умов Кодексу системи передачі. ОСП перевіряє можливість врегулювання системних обмежень і здійснює купівлю/продаж балансуючої енергії на ринкових недискримінаційних і прозорих засадах та забезпечує функціонування балансуючого ринку, а також здійснює купівлю-продаж небалансів електричної енергії, забезпечує роботу ринку ДП та придбаває ДП з метою дотримання операційної безпеки ОЕС України та виконує покладені на нього спеціальні обов’язки для забезпечення загальносуспільних інтересів у процесі функціонування ринку електричної енергії. ОСП отримує від учасників ринку плату за послуги з передачі та послуги з диспетчерського (оперативно-технологічного) управління.
(пункт 1.9.1 із змінами, внесеними згідно з
постановою НКРЕКП від 06.05.2022 р. N 458)
1.9.2. ОСП не має права провадити діяльність з купівлі-продажу електричної енергії, крім як з метою компенсації технологічних витрат електричної енергії на її передачу електричними мережами, балансування, у тому числі з метою надання/отримання аварійної допомоги операторам системи передачі суміжних держав та врегулювання небалансів електричної енергії. ОСП не повинен мати на праві власності, господарського відання або користування генеруючі потужності або здійснювати купівлю/продаж електричної енергії з метою отримання прибутку.
ОСП не має права мати у власності, володіти, користуватися, розробляти, управляти (крім здійснення диспетчерського (оперативно-технологічного) управління), експлуатувати УЗЕ, крім випадків, передбачених Законом.
(пункт 1.9.2 доповнено абзацом згідно з
постановою НКРЕКП від 29.11.2022 р. N 1592)
1.9.3. ОСП зобов’язаний мати власні банківські рахунки і управляти ними для проведення операцій з метою виконання обов’язків, визначених цими Правилами.
ОСП визначає та оприлюднює на своєму вебсайті перелік банків, в яких учасники ринку можуть відкрити рахунки ескроу для виконання зобов’язань відповідно до цих Правил.
(пункт 1.9.3 доповнено абзацом згідно з
постановою НКРЕКП від 26.06.2024 р. N 1211)
Включення ОСП банків до переліку банків, в яких учасники ринку можуть відкрити рахунки ескроу, здійснюється за умови наявності встановленої (налагодженої) між ОСП та відповідними банками організаційної та технічної можливості надавати послуги щодо відкриття та обслуговування рахунків ескроу учасників ринку, а також інших послуг, необхідних для забезпечення проведення розрахунків та виконання зобов’язань учасників ринку відповідно до цих Правил.
(пункт 1.9.3 доповнено абзацом згідно з
постановою НКРЕКП від 26.06.2024 р. N 1211)
Встановлення (налагодження) між ОСП та банками технічної можливості надавати послуги щодо відкриття та обслуговування рахунків ескроу учасників ринку здійснюється за результатами виконання банками технічних вимог ОСП щодо відкриття таких рахунків та укладення договору між ОСП та відповідним банком.
(пункт 1.9.3 доповнено абзацом згідно з
постановою НКРЕКП від 26.06.2024 р. N 1211)
Технічні вимоги ОСП до банків розробляються ОСП із дотриманням принципу недискримінації та не повинні призводити до недопущення, усунення, обмеження чи спотворення конкуренції.
(пункт 1.9.3 доповнено абзацом згідно з
постановою НКРЕКП від 26.06.2024 р. N 1211)
1.9.4. ОСП відповідає за прогнозування загального електроспоживання по областях регулювання (торгових зонах) для виконання обов’язків з балансування.
1.9.5. Пункт 1.9.5 виключено
(згідно з постановою
НКРЕКП від 06.05.2022 р. N 458,
у зв’язку з цим пункти 1.9.6 та 1.9.7
вважати відповідно пунктами 1.9.5 та 1.9.6)
1.9.5. ОСП опубліковує всю інформацію, що стосується роботи ОЕС України, відповідно до Порядку збору та передачі даних щодо функціонування ринку електричної енергії для оприлюднення на платформі прозорості ENTSO-E, затвердженого постановою Національної комісії, що здійснює державне регулювання у сферах енергетики та комунальних послуг, від 19 червня 2018 року N 459 (далі – Порядок збору та передачі даних, Постанова N 459).
1.9.6. ОСП забезпечує розміщення на власному офіційному вебсайті актуальної редакції цих Правил з усіма змінами та доповненнями, затвердженими Регулятором, у форматі доступному для завантаження та подальшого редагування.
(пункт 1.9.6 із змінами, внесеними згідно з
постановою НКРЕКП від 28.02.2020 р. N 516)
1.10. Оператор системи розподілу
1.10.1. ОСР несе відповідальність за експлуатацію систем розподілу за місцем провадження господарської діяльності, визначеним ліцензією на право провадження господарської діяльності з розподілу електричної енергії, виданою Регулятором.
1.10.2. ОСР має право купувати/продавати електричну енергію лише для компенсації втрат у власних системах розподілу. ОСР не повинен мати на праві власності, господарського відання або користування генеруючі потужності або здійснювати торгівлю електричною енергією з метою отримання прибутку.
ОСР не має права мати у власності, володіти, користуватися, розробляти, управляти чи експлуатувати УЗЕ, крім випадків, передбачених Законом.
(пункт 1.10.2 доповнено абзацом згідно з
постановою НКРЕКП від 29.11.2022 р. N 1592)
1.10.3. Пункт 1.10.3 виключено
(згідно з постановою
НКРЕКП від 06.05.2022 р. N 458)
1.11. Система управління ринком
1.11.1. За допомогою СУР здійснюється управління процесами, зокрема проведенням необхідних розрахунків, реєстрацією ринкових даних і результатів діяльності на ринку електричної енергії згідно з цими Правилами.
(абзац перший пункту 1.11.1 у редакції
постанови НКРЕКП від 06.05.2022 р. N 458)
СУР забезпечує:
(абзац другий пункту 1.11.1 у редакції
постанови НКРЕКП від 06.05.2022 р. N 458)
1) прогнозування загального навантаження;
2) проведення аукціонів на придбання ДП;
3) повідомлення результатів аукціонів на ДП;
4) адміністрування графіків виробництва/споживання;
5) подання пропозицій на балансуючу електричну енергію;
6) проведення розрахунків за небаланси електричної енергії;
7) видачу ОСП команд з балансування в режимі реального часу ППБ;
8) проведення розрахунків на ринку (виконання всіх розрахункових процесів), включаючи адміністрування остаточних позицій СВБ та розрахунку розмірів дебетів/кредитів облікових рахунків учасників ринку;
(підпункт 8 пункту 1.11.1 із змінами, внесеними
згідно з постановою НКРЕКП від 06.05.2022 р. N 458)
9) обмін інформацією з учасниками ринку і функціонування необхідних баз даних;
10) ведення реєстрів учасників ринку з можливістю зазначення відповідних ролей;
11) інтерфейс і зв’язок з програмним забезпеченням РДН і ВДР, якими управляє ОР;
12) інтерфейс і зв’язок з системою прогнозування виробництва електричної енергії з ВДЕ, що продають електричну енергію гарантованому покупцю за “зеленим” тарифом, що працює в режимі, близькому до реального часу, управління якою здійснює гарантований покупець;
13) підпункт 13 пункту 1.11.1 виключено
(згідно з постановою
НКРЕКП від 06.05.2022 р. N 458,
у зв’язку з цим підпункти 14 – 17
вважати відповідно підпунктами 13 – 16)
13) інтерфейс з системою диспетчерського управління і збору даних (SCADA);
14) інтерфейс та зв’язок з платформою моніторингу Регулятора;
15) інтерфейс та зв’язок з платформою прозорості ENTSO-E;
16) формування даних для актів купівлі-продажу.
(пункт 1.11.1 доповнено підпунктом 16 згідно з
постановою НКРЕКП від 04.12.2020 р. N 2328,
підпункт 16 пункту 1.11.1 із змінами, внесеними
згідно з постановою НКРЕКП від 06.05.2022 р. N 458)
1.11.2. ОСП в якості відповідального оператора системи управління ринком вибирає, встановлює, експлуатує і підтримує систему відповідно до положень цих Правил. Система управління ринком повинна повністю відповідати операціям, передбаченим цими Правилами.
1.11.3. СУР повинна відповідати загальноприйнятим принципам застосовної комерційної практики, бути заснована на сучасних, придатних та надійних інформаційних та комунікаційних технологіях та відповідати вимогам безперебійної роботи, підвищеної надійності та цілісності збереження даних.
(пункт 1.11.3 у редакції постанови
НКРЕКП від 06.05.2022 р. N 458)
1.11.4. Бази даних і канали передачі даних системи управління ринком повинні бути захищені за допомогою спеціальної системи безпеки, що не допускає доступ сторонніх осіб до інформації з обмеженим доступом. Сама система повинна забезпечувати захист від доступу до інформації з баз даних сторонніх осіб.
1.11.5. ОСП забезпечує безперебійне функціонування системи управління ринком.
1.11.6. Учасники ринку мають право на доступ до інформації, яка міститься в СУР та стосується їх безпосередньо.
(пункт 1.11.6 у редакції постанови
НКРЕКП від 06.05.2022 р. N 458)
1.11.7. ОСП організовує авторизований доступ до системи управління ринком для своїх працівників, диференціюючи його відповідно до виконуваних функцій оперативного управління системою, функцій АР і функцій АКО, для забезпечення конфіденційності інформації/даних.
1.11.8. АР надає кожному учаснику ринку через його персональний кабінет доступ до записів даних розрахунків, що створив АР щодо цього учасника ринку, відповідно до інструкції з користування системою управління ринком. Авторизація користувачів системи відбувається із застосуванням особистого кваліфікованого електронного підпису (далі – КЕП).
(пункт 1.11.8 із змінами, внесеними згідно з
постановою НКРЕКП від 04.12.2020 р. N 2328)
1.11.9. Авторизація користувачів у СУР здійснюється за умови включення такого користувача до реєстру користувачів СУР.
(главу 1.11 доповнено новим пунктом 1.11.9
згідно з постановою НКРЕКП від 28.02.2023 р. N 390,
у зв’язку з цим пункт 1.11.9 вважати пунктом 1.11.10)
1.11.10. ОСП організовує авторизований доступ до системи управління ринком для Регулятора. АР надає Регулятору через його персональний кабінет доступ до записів даних розрахунків, що створив АР по кожному учаснику ринку.
(главу 1.11 доповнено пунктом 1.11.10 згідно з
постановою НКРЕКП від 26.11.2019 р. N 2485)
1.12. Системи обміну інформацією учасників ринку
1.12.1. Учасники ринку зобов’язані впровадити системи (апаратне та програмне забезпечення), що забезпечать ефективний зв’язок із системою управління ринком, яку експлуатує ОСП (також у якості АР та АКО), відповідно до ролі учасника ринку.
1.12.2. ОСП визначає відповідні протоколи обміну даними для забезпечення зв’язку учасників ринку з програмним забезпеченням управління ринком та публікує такі протоколи обміну даними на власному офіційному вебсайті.
1.12.3. Учасник ринку повинен забезпечити відповідність власного апаратного та програмного забезпечення вимогам системи управління ринком, а також встановлення відповідного комп’ютерного і мережевого обладнання, що дозволить здійснювати обмін даними між АР і АКО та учасником ринку згідно з цими Правилами. ОСП зобов’язаний повідомити учасникам ринку мінімально необхідні вимоги щодо конфігурації програмного забезпечення та каналів обміну даними.
(пункт 1.12.3 із змінами, внесеними згідно з
постановою НКРЕКП від 06.05.2022 р. N 458)
1.12.4. Учасники ринку несуть відповідальність за надійність і безпеку свого комп’ютерного обладнання, за організацію телефонного та факсимільного зв’язку у своїх приміщеннях, необхідного для взаємодії з АР і ОСП.
1.12.5. АР веде облік усіх даних з розрахунків, що зберігаються АР щонайменше 5 років з дати їх створення.
1.12.6. Учасники ринку, ОСП (також у якості АР) зобов’язані забезпечувати передачу інформації, що здійснюється відповідно до цих Правил, у формі і за допомогою засобів, зазначених у протоколах обміну даними.
1.12.7. Якщо ОСП (також у якості АР) або інший учасник ринку з будь-яких причин не може використовувати рекомендовані засоби зв’язку, то кожен із них погоджується вжити всіх можливих заходів для забезпечення передачі інформації у строки та з дотриманням вимог щодо безпеки передачі даних, зазначених у цих Правилах.
1.12.8. ОСП надає учасникам ринку доступ до СУР через користувачів СУР.
ОСП організовує навчання уповноважених осіб учасників ринку користуванню СУР та забезпечує підтримку та інструктування.
ОСП на підставі заяви учасника ринку протягом двох робочих днів включає дані щодо уповноважених осіб цього учасника ринку до реєстру користувачів СУР.
Зміна учасника ринку, на користь якого користувач СУР уповноважений на здійснення операцій у СУР, забезпечується ОСП упродовж двох робочих днів за заявою учасника ринку, що бажає уповноважити такого користувача СУР на здійснення операцій у СУР на його користь та за умови надання письмової згоди цього користувача СУР.
ОСП повідомляє відповідних учасників ринку про зміну користувачем СУР учасника ринку, на користь якого користувач СУР уповноважений на здійснення операцій у СУР.
Виключення ОСП користувача СУР з реєстру користувачів СУР відбувається протягом двох робочих днів за заявою учасника ринку, на користь якого такий користувач СУР уповноважений на здійснення операцій у СУР.
Користувач СУР може бути уповноважений на здійснення операцій у СУР лише одним учасником ринку.
ОСП повідомляє учасникам ринку про включення/зміну/виключення їхніх уповноважених осіб із реєстру користувачів СУР.
ОСП надає Регулятору доступ до реєстру користувачів СУР.
(пункт 1.12.8 у редакції постанови
НКРЕКП від 28.02.2023 р. N 390)
1.12.9. Учасник ринку, який виконує функції ППКО, забезпечує формування та передачу АКО електронних документів з даними комерційного обліку згідно з вимогами Кодексу комерційного обліку та несе відповідальність за вчасність та повноту наданих даних по всіх ТКО, для яких він є ППКО.
ППКО несе відповідальність за невчасне або не в повному обсязі подання даних комерційного обліку та (або) за подання недостовірних даних комерційного обліку відповідно до укладеного договору про інформаційну взаємодію на ринку електричної енергії.
(главу 1.12 доповнено пунктом 1.12.9 згідно з
постановою НКРЕКП від 06.05.2022 р. N 458)
1.13. Внесення змін до цих Правил
1.13.1. ОСП або учасники ринку мають право ініціювати внесення змін та доповнень до цих Правил відповідно до процедури, визначеної в цій главі.
1.13.2. Учасник ринку, як ініціатор внесення змін до цих Правил подає ОСП як адміністратору цих Правил свої зауваження та пропозиції щодо внесення змін до цих Правил у вигляді порівняльної таблиці, що містить редакцію відповідних положень (пунктів, підпунктів, абзаців тощо) чинних Правил, редакцію із запропонованими змінами та пояснювальну записку з обґрунтуванням необхідності внесення змін до цих Правил.
1.13.3. ОСП оприлюднює подані пропозиції учасників ринку (у термін не пізніше ніж 14 календарних днів після отримання таких пропозицій) або власні пропозиції на власному офіційному вебсайті і пропонує учасникам ринку та іншим заінтересованим особам надати свої зауваження та пропозиції до запропонованих змін протягом визначеного строку, але не більше тридцяти календарних днів з дня оприлюднення.
1.13.4. Після отримання зауважень та пропозицій ОСП проводить узгоджувальну нараду за участі ініціатора, учасників ринку та інших осіб, які подали зауваження та пропозиції. Протокол узгоджувальної наради з висновком щодо поданих пропозицій змін до цих Правил протягом трьох робочих днів з дня проведення узгоджувальної наради надається Регулятору.
1.13.5. Остаточне рішення щодо внесення змін/доповнень до цих Правил приймає Регулятор у порядку, встановленому законодавством.
1.13.6. Якщо внесення змін та доповнень до цих Правил ініціює Регулятор, порядок обговорення проектів рішень Регулятора забезпечується відповідно до встановленого законодавства.
(главу 1.13 доповнено пунктом 1.13.6 згідно з
постановою НКРЕКП від 28.02.2020 р. N 516)
1.14. Аудит роботи системи управління ринком
1.14.1. ОСП (у якості АР) повинен гарантувати, що аудит системи управління ринком проводиться незалежним аудитором з метою визначення її відповідності цим Правилам.
1.14.2. Метою аудиту системи управління ринком є встановлення факту і ступеня дотримання цих Правил у частині проведення розрахунків та виставлення рахунків у межах періоду, якого стосується цей аудит.
1.14.3. Вибір аудитора здійснюється за результатами тендеру на основі технічного завдання, розробленого ОСП. Результати тендеру доводяться ОСП до відома Регулятора. Аудит роботи системи управління ринком проводиться раз на рік, а за потреби може бути ініційованим Регулятором у будь-який час.
1.14.4. ОСП (у якості АР) з урахуванням положень пункту 1.14.5 цієї глави визначає технічне завдання на проведення аудиту роботи системи управління ринком та надає його для розгляду Регулятору.
1.14.5. Аудит роботи системи управління ринком включає:
1) аудит здійснення системою управління ринком зберігання створених або поданих учасниками ринку постійних і періодичних даних, що використовуються у зв’язку з цими Правилами;
2) аудит процесів, що застосовуються до таких даних відповідно до цих Правил;
3) аудит системи, процесів та процедур, що використовуються і застосовуються учасниками ринку з метою або у зв’язку з діями, зазначеними в підпунктах 1 та 2 цього пункту.
1.14.6. При встановленні і зміні умов визначених у технічному завданні на надання послуг з аудиту роботи системи управління ринком ОСП (також в якості АР) зобов’язаний ураховувати:
1) необхідність і доцільність вирішення питань централізовано;
2) необхідність і доцільність вирішення питань третіми сторонами окремо і незалежно одна від одної.
1.14.7. Технічне завдання повинно включати:
1) потрібний обсяг послуг, що надаються аудитором;
2) форму і періодичність звітів про результати;
3) будь-які інші питання, що ОСП (також у якості АР) вважає за необхідне розглянути під час аудиту роботи системи управління ринком.
1.14.8. ОСП (у якості АР) має право змінювати технічне завдання аудиту системи управління ринком кожного року і протягом року, за необхідності, з урахуванням вимог пункту 1.14.3 цієї глави. Зміни до технічного завдання подаються на розгляд Регулятору.
1.14.9. Договір про надання послуг з аудиту роботи системи управління ринком повинен містити вимоги до послуг аудитора щодо:
1) необхідності розкритття ОСП (у якості АР) наявності та характеру всіх аудиторських доручень аудитора, наданих будь-якою стороною;
2) права інших учасників ринку на залучення зовнішіх аудиторів та положення щодо взаємодії таких аудиторів з аудитором роботи системи управління ринком;
3) термінового повідомлення про всі проблеми щодо питань, що становлять предмет аудиту роботи системи управління ринком;
4) виконання зобов’язань про конфіденційність у такій формі, що обґрунтовано вимагається ОСП (у якості АР).
1.14.10. ОСП (у якості АР) вживає заходів відповідно до підпункту 2 пункту 1.14.9 цієї глави з метою реалізації прав учасників ринку на залучення зовнішніх аудиторів та їх співпраці з аудитором роботи системи управління ринком.
1.14.11. Результати аудиту роботи системи управління ринком викладаються в аудиторських звітах, якщо інше не встановлено ОСП (в якості АР).
1.14.12. Аудитор не зобов’язаний повідомляти про питання, що перебувають поза межами технічного завдання.
1.14.13. Аудитор надає Регулятору і ОСП (також у якості АР) аудиторські звіти, що включають висновки.
1.14.14. Аудитор та ОСП (також у якості АР) готують версію аудиторських звітів для оприлюднення, що не повинна містити інформацію, яку ОСП (також у якості АР) не має права розкривати відповідно до глави 1.16 цього розділу.
1.14.15. ОСП (у якості АР) оприлюднює на власному офіційному вебсайті версію аудиторських звітів, зазначену в пункті 1.14.14 цієї глави.
1.14.16. ОСП (у якості АР) доручає відповідним учасникам ринку провести коригувальні заходи, що можуть вимагатись після отримання аудиторських звітів.
1.14.17. Без шкоди для будь-яких конкретних прав доступу, передбачених в інших документах, кожний учасник ринку надає аудитору інформацію (зі збереженням конфіденційності) щодо систем, специфікацій на системи та інших документів, що використовуються цим учасником ринку для виконання своїх зобов’язань і функцій, передбачених цими Правилами.
1.14.18. На письмову вимогу аудитора учасник ринку негайно надає письмову відповідь про всі невирішені на дату отримання вимоги суперечки, що стосуються торгівлі відповідно до цих Правил.
1.14.19. У разі виникнення суперечки щодо правильності результатів аудиту роботи системи управління ринком ОСП інформує про це Регулятора.
1.14.20. ОСП (у якості АР) має право у будь-який час запросити аудитора провести позачерговий аудит роботи системи управління ринком з дотриманням вимог пункту 1.14.3 цієї глави.
1.15. Форс-мажор
1.15.1. Під форс-мажором розуміють надзвичайні та невідворотні обставини, що об’єктивно унеможливлюють виконання зобов’язань будь-якого учасника ринку, передбачених умовами цих Правил.
1.15.2. Обставини форс-мажору поділяються на такі категорії:
1) викликані винятковими погодними умовами і стихійним лихом (повінь, циклон, шторм, цунамі, осідання ґрунту, землетрус, пожежа тощо);
2) надзвичайні та невідворотні обставини, що об’єктивно унеможливлюють виконання зобов’язань учасника ринку, передбачених умовами цих Правил, а також бездіяльність третіх осіб, на яких не поширюється дія цих Правил (страйки, саботаж, локаут, вибухи та вихід з ладу чи пошкодження машин та устаткування, оголошена чи неоголошена війна, масові заворушення, піратство тощо);
3) регламентовані умови відповідних рішень та акти державних органів влади (ембарго, заборона (обмеження) експорту/імпорту тощо).
1.15.3. Строк виконання зобов’язання учасника ринку, що зазнав впливу форс-мажору, переноситься на весь період його дії, включаючи період ліквідації наслідків. При цьому такий учасник ринку не буде нести відповідальність за прострочені зобов’язання.
1.15.4. Учасник ринку, який зазнав впливу форс-мажору, зобов’язаний негайно за допомогою будь-якого засобу зв’язку повідомити ОСП та Регулятора про настання форс-мажору не пізніше ніж через 2 робочі дні з моменту виникнення форс-мажору, а також надати у письмовій формі офіційне підтвердження настання форс-мажорних обставин. Неповідомлення або несвоєчасне повідомлення про неможливість виконання прийнятих за цими Правилами зобов’язань позбавляє відповідного учасника ринку права посилатися на будь-яку вищевказану обставину як на підставу, що звільняє від відповідальності за невиконання вимог за цими Правилами.
1.15.5. Протягом трьох календарних днів після настання форс-мажору учасники ринку, на яких поширилася його дія, повинні обговорити і погодити продовження своєї роботи відповідно до цих Правил і Кодексу системи передачі.
1.15.6. Учасник ринку не звільняється від виконання зобов’язань, що виникли перед настанням форс-мажору, що викликав призупинення виконання зобов’язань за цими Правилами.
1.15.7. Наявність обставин форс-мажору підтверджується відповідним документом Торгово-промислової палати України або відповідними територіальними відділеннями.
1.16. Конфіденційність
1.16.1. Кожен учасник ринку, який отримує конфіденційну інформацію:
1) не повинен розголошувати таку конфіденційну інформацію будь-якому учаснику ринку, за винятком випадків, передбачених цими Правилами;
2) повинен використовувати або відтворювати конфіденційну інформацію для цілей, для яких вона була розкрита, чи іншої мети, визначеної положеннями цих Правил;
3) не повинен надавати будь-якій особі, яка не є учасником ринку, доступ до конфіденційної інформації, за винятком:
потенційних покупців/продавців від учасника ринку (після письмового підтвердження дотримання конфіденційності покупцем/продавцем);
зовнішніх професійних консультантів або радників (після письмового підтвердження дотримання конфіденційності консультантами або радниками);
будь-яких банків або фінансових установ, від яких такий учасник ринку, який розкриває інформацію, намагається отримати або отримує фінансування (після письмового підтвердження дотримання конфіденційності банком або фінансовою установою);
Регулятора, державного органу, органу управління або особи, яка має юрисдикцію/контроль над учасником ринку, який розкриває інформацію, що вимагається законодавством відповідної юрисдикції або умовами відповідної ліцензії.
1.16.2. Положення цієї глави не застосовуються до будь-якої інформації, що на момент розкриття перебувала у відкритому доступі.
1.16.3. Положення цієї глави є обов’язковими для учасників ринку, зокрема їх посадових осіб та офіційних представників, а також працівників суб’єктів господарювання, що припинили свою участь на ринку та на яких дія цих Правил більше не поширюється.
1.16.4. Учасникам ринку, їх посадовим особам та офіційним представникам, а також працівникам забороняється займатися будь-якою діяльністю, яка може мати негативний вплив на конкуренцію або може надавати переваги будь-яким іншим учасникам ринку.
1.16.5. У разі розкриття конфіденційної інформації або порушення положень пунктів 1.16.1 – 1.16.4 цієї глави учасники ринку, їх посадові особи та офіційні представники, а також працівники несуть відповідальність, передбачену чинним законодавством.
II. Двосторонні договори
2.1. Правила здійснення купівлі-продажу за двосторонніми договорами
2.1.1. Торгівля на РДД здійснюється виключно на двосторонній основі шляхом укладання ДД. Істотною умовою договору повинна бути відповідальність за небаланс, що може спричинити невиконання такого договору.
2.1.2. Усі учасники ринку мають право брати участь на РДД за умови, що вони дотримуються цих Правил та вимог Закону.
2.1.3. ДД повинні бути зареєстровані ОСП за процедурою реєстрації, визначеною у главі 2.2 цього розділу.
2.1.4. Реєстраційні дані щодо ДД, які подаються ОСП учасниками ринку, можуть бути змінені або відкликані учасниками ринку необмежену кількість разів до закриття воріт для реєстрації ДД. Для реєстрації ДД контрагент такого учасника ринку за ДД також зобов’язаний унести відповідні зміни до закриття воріт. Після реєстрації обома учасниками ринку ДД ОСП надає відповідне повідомлення.
(пункт 2.1.4 у редакції постанов
НКРЕКП від 04.12.2020 р. N 2328,
від 06.05.2022 р. N 458)
2.1.5. Обсяги електричної енергії на кожний розрахунковий період, що включаються у ДД, є предметом домовленостей між учасником ринку, який продає електричну енергію, та учасником ринку, який купує електричну енергію.
2.1.6. Періоди постачання для щодобової реєстрації ОСП ДД повинні бути погодинними для кожного розрахункового періоду торгового дня (день d). Розрахунковий період починається з 00:00 торгового дня.
2.1.7. Обсяги електричної енергії, що купуються і продаються за ДД, є договірними зобов’язаннями щодо відпуску/відбору електричної енергії. Відповідні відхилення враховуються при розрахунку небалансу електричної енергії згідно з цими Правилами.
2.2. Реєстрація двосторонніх договорів
2.2.1. ОСП здійснює управління електронною платформою, на якій учасники ринку, які здійснювали торгівлю електричною енергією на двосторонній основі, реєструють відповідні обсяги електричної енергії для всіх розрахункових періодів кожного торгового дня.
2.2.2. Закриття воріт для реєстрації обсягів електричної енергії за ДД, що відповідають розрахунковим періодам торгового дня, на електронній платформі відбувається о 10:00 за один день до торгового дня (d-1).
У випадку технічної необхідності або за наявністю обставин, що унеможливлюють здійснення ОСП реєстрації ДД, закриття воріт для реєстрації обсягів електричної енергії за ДД, що відповідають розрахунковим періодам торгового дня, на електронній платформі може бути перенесено ОСП не пізніше 19:00 за один день до торгового дня (d-1).
У разі перенесення часу закриття воріт для реєстрації обсягів електричної енергії за ДД ОСП до 10:00 оприлюднює відповідне повідомлення на власному вебсайті.
(пункт 2.2.2 із змінами, внесеними згідно з
постановою НКРЕКП від 06.05.2022 р. N 458,
у редакції постанови НКРЕКП від 02.05.2023 р. N 832)
2.2.3. Реєстрація ДД включає 24 рядки (23 рядки для переходу на літній час і 25 рядків для переходу на зимовий час) із зазначенням обсягів електричної енергії на розрахунковий період торгового дня та таку інформацію:
1) ЕІС-код учасника ринку, який продає електричну енергію;
2) ЕІС-код учасника ринку, який купує електричну енергію;
3) розрахунковий період (день/місяць/рік);
4) добовий договірний обсяг (МВт·год);
5) ідентифікатор зони.
2.2.4. Обсяг електричної енергії виражається у МВт·год з точністю до шести знаків після коми.
(пункт 2.2.4 із змінами, внесеними згідно з
постановою НКРЕКП від 08.04.2025 р. N 527)
2.2.5. Учасник ринку, який продає електричну енергію, та учасник ринку, який купує електричну енергію, повині подати повідомлення про реєстрацію ДД із зазначенням обсягів електричної енергії, що рівні між собою. Учасники ринку можуть відкликати або змінювати свої зареєстровані ДД до закриття воріт реєстрації ДД.
2.2.6. Учасник ринку, який продає електричну енергію, та учасник ринку, який купує електричну енергію, які подали повідомлення для реєстрації обсягів купівлі-продажу електричної енергії на двосторонній основі, що рівні між собою, отримують від ОСП автоматичне повідомлення на електронній платформі про те, що зареєстрований ДД є дійсним.
2.2.7. Учасники ринку, які подали повідомлення для реєстрації неоднакових обсягів електричної енергії, отримують від ОСП автоматичне повідомлення на електронній платформі про те, що надані повідомлення про реєстрацію є недійсними із зазначенням причини відхилення. Після повідомлення учасників ринку реєстрація неоднакових обсягів відміняється.
2.2.8. О 10:00 d-1 учасники ринку отримують від системи управління ринком інформацію про прийняття та/або відхилення всіх поданих учасником ринку повідомлень про реєстрацію ДД.
(пункт 2.2.8 із змінами, внесеними згідно з
постановою НКРЕКП від 06.05.2022 р. N 458)
2.2.9. Якщо під час реєстрації ДД учасник ринку подав повідомлення на реєстрацію обсягу електричної енергії, що не покривається його наявною фінансовою гарантією відповідно до розрахунків, наведених у розділі VI цих Правил, така реєстрація відхиляється, а такий учасник ринку отримує відповідне повідомлення із зазначенням причини відхилення та деталей.
2.2.10. СВБ, у рамках дозволеного обсягу продажу на день d, до 18:00 d-2 визначає максимально можливий обсяг продажу за ДД кожному з учасників ринку, які входять до складу такої балансуючої групи.
Якщо під час реєстрації ДД учасник ринку подав повідомлення на реєстрацію обсягу електричної енергії, який більший за обсяг, що визначений для нього СВБ, така реєстрація відхиляється, а такий учасник ринку отримує відповідне повідомлення із зазначенням причини та деталей відхилення.
(главу 2.2 доповнено пунктом 2.2.10 згідно з
постановою НКРЕКП від 15.02.2021 р. N 234)
2.2.11. У разі ненадання СВБ на адресу ОСП у встановлений пунктом 2.2.10 цієї глави термін інформації про максимально можливий обсяг продажу за ДД на добу по кожному учаснику ринку, який входить до складу балансуючої групи такої СВБ, ОСП визначає максимально можливий обсяг продажу за ДД на добу кожному учаснику ринку, який входить до складу балансуючої групи такої СВБ, пропорційно до поданих у СУР обсягів купівлі на РДД та потужності одиниці відпуску або одиниці зберігання енергії Wл.п.е кожного учасника ринку, який входить до балансуючої групи такої СВБ, помноженої на 24.
(главу 2.2 доповнено пунктом 2.2.11 згідно з
постановою НКРЕКП від 06.05.2022 р. N 458,
пункт 2.2.11 із змінами, внесеними згідно з
постановою НКРЕКП від 29.11.2022 р. N 1592)
2.3. Розрахунок максимальних обсягів продажу
2.3.1. Максимальний обсяг продажу на РДН для СВБ gr у зоні z для кожного торгового дня d (сальдоване значення) розраховується за формулою,


(з 01.06.2026 р. абзац пункту 2.3.1 буде викладено у новій редакції, передбаченій підпунктом 2 пункту 1 Змін, затверджених постановою НКРЕКП від 22.02.2024 р. N 370, враховуючи зміни, внесені постановами НКРЕКП від 24.12.2024 р. N 2362, від 24.06.2025 р. N 962, від 09.12.2025 р. N 2080)
Wconsgr,d,z – сума максимальних обсягів споживання по кожній ТКО учасників ринку mp, що входять до балансуючої групи СВБ gr, за останні 30 днів, що розраховується за формулою




(пункт 2.3.1 із змінами, внесеними згідно з
постановами НКРЕКП від 26.11.2019 р. N 2485,
від 28.02.2020 р. N 516,
від 04.12.2020 р. N 2328,
від 15.02.2021 р. N 234,
від 06.05.2022 р. N 458,
від 29.11.2022 р. N 1592,
у редакції постанови НКРЕКП від 17.01.2023 р. N 109,
враховуючи зміни, внесені постановами
НКРЕКП від 22.06.2023 р. N 1125,
від 10.10.2023 р. N 1883)
2.3.2. До 10:45 дня, що передує торговому дню d-1, або у випадку перенесення часу закриття воріт для реєстрації обсягів електричної енергії за ДД не пізніше ніж через 45 хвилин після часу закриття воріт для реєстрації обсягів електричної енергії за ДД, кожна СВБ зобов’язана надати ОСП прогнозні максимальні обсяги продажу на РДН, що визначені на основі даних про обсяг фактичної наявної фінансової гарантії, з розбивкою по кожному учаснику ринку, який входить до її балансуючої групи, виходячи із величини наявних фінансових гарантій цієї СВБ.
(пункт 2.3.2 у редакції постанови
НКРЕКП від 04.12.2020 р. N 2328,
із змінами, внесеними згідно з
постановою НКРЕКП від 06.05.2022 р. N 458,
у редакції постанови НКРЕКП від 02.05.2023 р. N 832)
2.3.3. Після отримання даних від СВБ відповідно до пункту 2.3.2 цієї глави ОСП проводить перевірку отриманих даних на відповідність зареєстрованим на РДД обсягам та величині наявних фінансових гарантій.
2.3.4. У разі ненадання СВБ на адресу ОСП у встановлений пунктом 2.3.2 цієї глави термін інформації про максимально можливий обсяг продажу на РДН за добу d по кожному з учасників ринку, які входять до складу балансуючої групи такої СВБ, ОСП визначає максимально можливий обсяг продажу на РДН за добу d кожному з учасників ринку, які входять до складу балансуючої групи такої СВБ, пропорційно до зареєстрованих у СУР обсягів купівлі на РДД та потужності одиниці відпуску або одиниці зберігання енергії Wл.п.е, помноженої на 24, за виключенням зареєстрованих у СУР обсягів продажу на РДД кожного учасника ринку, який входить до балансуючої групи такої СВБ.
(пункт 2.3.4 із змінами, внесеними згідно з
постановою НКРЕКП від 04.12.2020 р. N 2328,
у редакції постанови НКРЕКП від 06.05.2022 р. N 458,
із змінами, внесеними згідно з
постановою НКРЕКП від 29.11.2022 р. N 1592)
2.3.5. До 11:30 дня, що передує торговому дню, ОСП повідомляє ОР максимальний обсяг продажу на РДН по кожному учаснику ринку на торговий день d по кожній торговій зоні z.
(пункт 2.3.5 у редакції постанови
НКРЕКП від 04.12.2020 р. N 2328,
із змінами, внесеними згідно з
постановою НКРЕКП від 17.01.2023 р. N 109)
У випадку технічної необхідності, за зверненням ОСП до ОР час повідомлення ОР максимального обсягу продажу на РДН може бути подовжено, але він не може бути пізніше ніж за 10 хвилин до часу “закриття воріт РДН”.
(пункт 2.3.5 доповнено абзацом згідно з
постановою НКРЕКП від 02.05.2023 р. N 832)
2.3.6. Для складання графіків електричної енергії на торговий день d ОР до 14:00 дня, що передує торговому дню (d-1), або у випадку перенесення часу “закриття воріт РДН” не пізніше ніж через одну годину після часу “закриття воріт РДН”, визначає і повідомляє кожному учаснику ринку та ОСП (по кожному учаснику ринку) обсяг проданої та купленої електричної енергії на РДН по кожному розрахунковому періоду торгового дня в кожній зоні.
(пункт 2.3.6 у редакції постанови
НКРЕКП від 02.05.2023 р. N 832)
2.3.7. Для гарантованого покупця максимальний обсяг продажу на РДН по кожному розрахунковому періоду торгового дня в кожній зоні дорівнює сумарній потужності генеруючих одиниць, що входять до складу його балансуючої групи, що була визначена для учасника ринку при отриманні ліцензії.
(пункт 2.3.7 із змінами, внесеними згідно з
постановою НКРЕКП від 04.12.2020 р. N 2328)
2.3.8. Максимальний обсяг продажу на ВДР розраховується ОР по кожному учаснику ринку для кожного торгового дня d та торгової зони z виходячи з максимального обсягу продажу на РДН, що повідомляється згідно з пунктом 2.3.5 цієї глави, та обсягів купівлі-продажу електричної енергії на РДН, повідомлених згідно з пунктом 2.3.6 цієї глави.
(главу 2.3 доповнено пунктом 2.3.8 згідно з
постановою НКРЕКП від 04.12.2020 р. N 2328)
2.4. Двосторонні домовленості
2.4.1. Учасники ринку повинні самостійно домовлятися та вирішувати питання щодо фінансового забезпечення своїх ДД.
2.4.2. Якщо учасник ринку, який продає електричну енергію, розриває договір через прострочену заборгованість учасника ринку, який купує електричну енергію, учасник ринку, який продає електричну енергію, зобов’язаний негайно повідомити про це ОСП і Регулятора.
2.4.3. Обмеження місячного обсягу продажу електричної енергії за ДД між виробниками та іншими учасниками ринку електричної енергії, що входять до складу одного вертикально інтегрованого суб’єкта господарювання або є афілійованими між собою, складає 50 відсотків їх місячного обсягу продажу електричної енергії (крім договорів, укладених для забезпечення загальносуспільних інтересів у процесі функціонування ринку електричної енергії).
(главу 2.4 доповнено пунктом 2.4.3 згідно з
постановою НКРЕКП від 24.11.2021 р. N 2250)
III. Допоміжні послуги
3.1. Загальні положення
3.1.1. ОСП у відкритий, прозорий і недискримінаційний спосіб закуповує ДП у учасників ринку, які набули статусу ПДП. Правила, визначені у цьому розділі, забезпечують для ОСП доступність достатнього обсягу ДП у найбільш ефективний спосіб.
3.1.2. Кодекс системи передачі визначає технічні вимоги до ДП та технічні характеристики процесу надання ДП.
3.1.3. На аукціонах на ДП можуть брати участь:
1) ПДП, які використовують одиниці надання ДП, що внесені до Реєстру ПДП, загальна регулююча потужність яких становить не менше 1 МВт, або мають намір використовувати потенційні одиниці надання ДП;
2) ППДП, які мають намір використовувати потенційні одиниці надання ДП.
(пункт 3.1.3 у редакції постанов
НКРЕКП від 15.02.2021 р. N 234,
від 29.11.2022 р. N 1592,
із змінами, внесеними згідно з
постановою НКРЕКП від 22.02.2024 р. N 370,
у редакції постанови НКРЕКП від 26.06.2024 р. N 1172)
3.1.4. На ринку ДП ОСП здійснює придбання ДП (продуктів) із таким характеристиками:
1) ДП (продукт) з надання резервів регулювання частоти та активної потужності:
| Продукт | Мінімальний одиничний обсяг закупівлі | Дискретність не менше | Напрям закупівлі | Кількість пропозицій “ціна – обсяг” | Ознака ділимості |
| РПЧ | 1 МВт * | 1 МВт | Симетрично – на завантаження і розвантаження | 1 | Так |
| аРВЧс | 1 МВт * | 1 МВт | Симетрично – на завантаження і розвантаження | до 10 (включно) | |
| аРВЧз | 1 МВт * | 1 МВт | На завантаження | до 10 (включно) | |
| аРВЧр | 1 МВт * | 1 МВт | На розвантаження | до 10 (включно) | |
| рРВЧз | 1 МВт * | 1 МВт | На завантаження | до 10 (включно) | |
| рРВЧр | 1 МВт * | 1 МВт | На розвантаження | до 10 (включно) | |
| РЗз | 1 МВт * | 1 МВт | На завантаження | до 10 (включно) | |
| РЗр | 1 МВт * | 1 МВт | На розвантаження | до 10 (включно) |
(таблиця підпункту 1 пункту 3.1.4 у редакції
постанови НКРЕКП від 04.06.2024 р. N 1090)
У наведеній таблиці:
продукт є ДП, що набуває властивостей товару на ринку ДП;
мінімальний одиничний обсяг закупівлі – характеристика продукту, що означає мінімальний обсяг обігу товару на ринку ДП;
дискретність – характеристика продукту, що означає мінімальний прирощений обсяг обігу товару на ринку ДП;
(абзац п’ятий підпункту 1 пункту 3.1.4 із змінами, внесеними
згідно з постановою НКРЕКП від 04.06.2024 р. N 1090)
ознака ділимості – обсяг товару на ринку ДП, що може бути зменшений у процесі обігу до мінімального одиничного обсягу закупівлі з визначеною дискретністю;
(абзац шостий підпункту 1 пункту 3.1.4 із змінами, внесеними
згідно з постановою НКРЕКП від 04.06.2024 р. N 1090)
напрям закупівлі – обсяг товару на ринку ДП, що може пропонуватися ПДП або ППДП по одиниці надання ДП або потенційній одиниці надання ДП: окремо тільки резерв завантаження або окремо тільки резерв розвантаження, або тільки комплексно – одночасно резерв завантаження і резерв розвантаження;
(абзац сьомий підпункту 1 пункту 3.1.4 у редакції
постанови НКРЕКП від 26.06.2024 р. N 1172)
кількість пропозицій “ціна – обсяг” – кількість пропозицій “ціна – обсяг”, що може пропонуватися ПДП або ППДП у межах одиниці надання ДП або потенційної одиниці надання ДП;
(абзац восьмий підпункту 1 пункту 3.1.4 із змінами, внесеними
згідно з постановою НКРЕКП від 04.06.2024 р. N 1090,
у редакції постанови НКРЕКП від 26.06.2024 р. N 1172)
2) ДП з регулювання напруги та реактивної потужності в режимі СК:
фактична видача всього діапазону регулювання напруги та реактивної потужності без виробництва активної потужності в реальному часі за командою ОСП за час, що не перевищує 10 хвилин з моменту видачі команди ОСП;
розташування в мережі передачі електроенергії безпосередньо в контрольній точці напруги;
3) ДП із забезпечення відновлення функціонування ОЕС України після системних аварій:
можливість пуску одиницею надання ДП в умовах відсутності напруги в зовнішній мережі та електричне розташування в мережі передачі електроенергії, що дозволяє здійснити передачу виробленої енергії на власні потреби АЕС (ТЕС) з урахуванням втрат електричної енергії в мережі передачі електроенергії, а також наявність одиниці надання ДП у плані відновлення ОЕС України після особливої системної аварії (та/або регіональними планами відновлення) для відновлення роботи ОЕС України або її окремих регіонів.
3.1.5. Участь на ринку ДП може відбуватись як на добровільних, так і на обов’язкових засадах. До користувачів системи передачі або системи розподілу, які є споживачами електроенергії або ОУЗЕ, не можуть застосовуватись зобов’язання щодо участі на ринку ДП.
(пункт 3.1.5 у редакції постанови
НКРЕКП від 29.11.2022 р. N 1592)
3.1.6. Генеруючі одиниці типу C та D (категорії яких визначені Кодексом системи передачі), що збудовані після набрання чинності Кодексом системи передачі, а також генеруючі одиниці типу C та D, що пройшли модернізацію та/або реконструкцію, зобов’язані бути технічно спроможні надавати ДП з РПЧ, РВЧ та РЗ.
Агрегатори, що здійснюють управління одиницями агрегації, до складу яких включені одиниці відпуску, сумарна встановлена потужність яких складає 20 МВт і більше, зобов’язані набути статусу ПДП та пропонувати на відповідних аукціонах на ДП з РПЧ, РВЧ та РЗ потужність обладнання, щодо якого отримано свідоцтво про відповідність вимогам до ДП та не подавалась декларація про неготовність.
(пункт 3.1.6 у редакції постанов
НКРЕКП від 29.11.2022 р. N 1592,
від 22.02.2024 р. N 370)
3.1.7. Принципи планування та визначення загальних обсягів ДП з регулювання частоти та активної потужності, що закуповуються ОСП, регламентуються Кодексом системи передачі.
3.1.8. Визначення обсягів фактично наданих ДП для забезпечення регулювання напруги та реактивної потужності в режимі СК здійснюється за результатами фактичної активації цієї послуги.
3.1.9. Визначення обсягів фактично наданих ДП для забезпечення відновлення функціонування ОЕС України після системної аварії здійснюється за результатами обчислення годин фактичної готовності протягом періоду, на який закуповується ця послуга.
3.2. Порядок укладання договорів про надання ДП
3.2.1. ППДП або кандидат у ПДП подає ОСП заяву про включення до Реєстру ПДП. Форма заяви про включення до Реєстру ПДП оприлюднюються ОСП на власному офіційному вебсайті.
До заяви про включення до Реєстру ПДП додається копія Свідоцтва про відповідність вимогам до ДП, відомості про укладені договори про врегулювання небалансів електричної енергії, про участь в балансуючому ринку електричної енергії та договору про надання ДП. Наявність договору за умови наявності Свідоцтва про відповідність вимогам до ДП, строк дії якого минув і не був поновлений, зупиняє дію статусу ПДП для відповідної одиниці ДП.
3.2.2. ОСП розглядає заяву про включення до Реєстру ПДП та не пізніше ніж через 5 робочих днів з дати її отримання інформує ППДП або кандидата у ПДП щодо повноти та коректності надання інформації. У випадку надання неповної та/або недостовірної інформації ОСП повідомляє про це ППДП або кандидата у ПДП, який у свою чергу надає необхідну інформацію протягом 14 календарних днів з дати отримання повідомлення.
Якщо ППДП або кандидат у ПДП не надав необхідну інформацію протягом цього терміну, заява про включення до Реєстру ПДП не розглядається.
3.2.3. Протягом десяти робочих днів з моменту отримання повної та коректної інформації ОСП вносить кандидата у ПДП до Реєстру ПДП.
3.2.4. Кандидат у ПДП або ППДП подає ОСП заяву про приєднання до відповідного договору про надання ДП, типові форми яких наведені в додатках 3, 4 та 5 до цих Правил. Форма заяви про приєднання до відповідного договору про надання ДП оприлюднюються ОСП на власному офіційному вебсайті.
3.2.5. ОСП розглядає заяву про приєднання до договору про надання ДП та не пізніше ніж через 5 робочих днів з дати її отримання у разі відсутності підстав для її відхилення інформує кандидата у ПДП або ППДП про прийняття такої заяви або відхилення з відповідним обґрунтуванням. Підставою для відхилення заяви про приєднання до договору про надання ДП є некоректне її заповнення та/або відсутність:
у кандидата ПДП – укладеного договору про врегулювання небалансів електричної енергії та договору про участь у балансуючому ринку;
у кандидата у ППДП – договору про надання ДП у майбутньому.
3.2.6. Статус ПДП набувається ППДП або кандидатом у ПДП після внесення до Реєстру ПДП.
Статус ППДП набувається кандидатом у ППДП після укладення ним договору про надання ДП та договору про надання ДП у майбутньому.
Порядок укладання договору про надання ДП у майбутньому визначений главою 3.18 цих Правил.
3.2.7. У разі зміни даних, зазначених у Реєстрі ПДП, що не носять технічний характер, ПДП зобов’язаний протягом трьох робочих днів надати ОСП документи з урахуванням змінених даних. Строк надання цих документів може бути продовжено за згодою ОСП.
(глава 3.2 із змінами, внесеними згідно з
постановою НКРЕКП від 28.02.2020 р. N 516,
у редакції постанови НКРЕКП від 26.06.2024 р. N 1172)
3.3. Порядок придбання ДП
3.3.1. Якщо обсяг запропонованої ДП за результатами відповідного аукціону на ДП перевищує або дорівнює обсягу, що був визначений ОСП для купівлі, ДП розподіляються на аукціоні на ДП за цінами пропозицій на ДП згідно з вимогами глави 3.15 цього розділу.
Якщо обсяг запропонованої ДП за результатами відповідного аукціону на ДП менший ніж потреба ОСП, ОСП акцептує всі обсяги, зазначені в наданих пропозиціях, та використовує для ПДП або ППДП найменшу з ціни пропозицій на ДП відповідного ПДП або ППДП або ціни, розрахованої за затвердженою Регулятором методикою.
(пункт 3.3.1 у редакції постанов
НКРЕКП від 28.02.2020 р. N 516,
від 15.02.2021 р. N 233,
від 26.06.2024 р. N 1172)
3.3.2. ОСП щорічно перед проведенням річних аукціонів та по кожній торговій зоні окремо визначає та надає на затвердження Регулятору частку ПДП на ринку ДП, перевищення якої передбачає зобов’язання надавати ДП за ціною, не вище ціни, розрахованої за затвердженою Регулятором Методикою для ДП із регулювання частоти та активної потужності (далі – частка ПДП на ринку ДП).
(абзац перший пункту 3.3.2 із змінами, внесеними
згідно з постановою НКРЕКП від 04.06.2024 р. N 1090)
Після затвердження Регулятором частки ПДП на ринку ДП ОСП публікує її на власному веб-сайті.
(пункт 3.3.2 у редакції постанови
НКРЕКП від 28.02.2020 р. N 516)
3.3.3. Частка ПДП на ринку ДП визначається для кожного продукту ДП із регулювання частоти та активної потужності окремо і застосовується на річному аукціоні.
(пункт 3.3.3 у редакції постанови
НКРЕКП від 28.02.2020 р. N 516)
3.3.4. Для ДП із забезпечення РПЧ, РВЧ та РЗ частка ПДП на ринку ДП визначається окремо на завантаження та розвантаження.
(пункт 3.3.4 у редакції постанови
НКРЕКП від 28.02.2020 р. N 516)
3.3.5. Частка на ринку ДП, перевищення якої передбачає зобов’язання надавати ДП за ціною, не вище ціни, розрахованої за затвердженою Регулятором Методикою, визначається за формулою
Sh = |Genpower – ∑Genser|, МВт,
де Genpower – обсяги РПЧ, РВЧ та РЗ, необхідні для забезпечення операційної безпеки функціонування ОЕС України, що визначені в Кодексі системи передачі, МВт;
∑Genser – загальна потужність ПДП, що сертифікована відповідно до вимог Кодексу системи передачі за кожним продуктом окремо, МВт.
(пункт 3.3.5 у редакції постанови
НКРЕКП від 28.02.2020 р. N 516)
3.3.6. ПДП, чиє обладнання було сертифіковано відповідно до вимог КСП, має надавати ДП за ціною, яка не вище за ціну, що розрахована за Методикою, затвердженою Регулятором, якщо виконується хоча б одна з таких умов
Genpower – ∑Genser ≥ 0 або Shp ≥ Sh,
де Shp – потужність сертифікованого обладнання відповідного ПДП, МВт.
(пункт 3.3.6 у редакції постанови
НКРЕКП від 28.02.2020 р. N 516)
3.3.7. Закупівля ДП з регулювання напруги та реактивної потужності в режимі СК і забезпечення відновлення функціонування ОЕС України після системних аварій може здійснюватись за допомогою переговорної процедури без використання аукціонної платформи.
3.3.8. Під час переговорної процедури ОСП звертається до ПДП листом з пропозицією придбання ДП з регулювання напруги та реактивної потужності в режимі СК та з відновлення функціонування ОЕС України після системної аварії за цінами, розрахованими відповідно до методики, затвердженої Регулятором. ПДП у термін до десяти робочих днів повинен надати письмову згоду щодо надання відповідної ДП. У разі відхилення ПДП пропозиції ОСП звертається до Регулятора з обґрунтуванням щодо зобов’язання такого ПДП надати ДП за ціною, розрахованою за методикою, затвердженою Регулятором.
(пункт 3.3.8 із змінами, внесеними згідно з
постановою НКРЕКП від 06.05.2022 р. N 458)
3.3.9. Відповідно до обсягу реактивної енергії, наданої в результаті активації ДП з регулювання напруги та реактивної потужності в режимі СК, ОСП визначає платіж за надання відповідному ПДП або величину плати за невідповідність.
3.3.10. Потужність ПДП для подання пропозицій на резерви оцінюється на основі заявлених/задекларованих характеристик цих ПДП.
3.4. Зобов’язання ОСП щодо забезпечення функціонування ринку ДП
3.4.1. ОСП є відповідальним за оцінку вимог, планування та використання ДП. З цією метою ОСП зобов’язаний здійснювати моніторинг/контролювати здатність учасників ринку надавати ДП відповідно до їх зареєстрованих експлуатаційних характеристик, зазначених у Реєстрі ПДП.
3.4.2. ОСП здійснює моніторинг надання ДП у кожному розрахунковому періоді відповідно до Порядку моніторингу виконання постачальниками допоміжних послуг зобов’язань з надання допоміжних послуг, що є додатком 6 до цих Правил.
Порядок моніторингу виконання ПДП зобов’язань з надання ДП містить детальну інформацію щодо способу, за допомогою якого вимірюються відповідні ДП, процедури кількісного та якісного контролю, яких дотримується ОСП, що встановлені з урахуванням експлуатаційних особливостей ОЕС України.
(абзац другий пункту 3.4.2 із змінами, внесеними
згідно з постановою НКРЕКП від 26.06.2024 р. N 1172)
3.4.3. ОСП щоквартально надає Регулятору звіт щодо функціонування ринку ДП та звіт щодо деталізованої оцінки вартості ДП відповідно до вимог визначених у цих Правилах.
3.4.4. ОСП розраховує та оприлюднює граничні ціни закупівлі ДП з РПЧ, РВЧ та РЗ відповідно до алгоритму, визначеного в цих Правилах.
3.5. Зобов’язання ПДП та ППДП
(назва глави 3.5 із змінами, внесеними згідно з
постановою НКРЕКП від 26.06.2024 р. N 1172)
3.5.1. ПДП та ППДП зобов’язані виконувати умови договорів про надання допоміжних послуг та/або договорів про надання ДП у майбутньому, а також вимоги цих Правил та Кодексу систем передачі щодо участі на ринку ДП.
(пункт 3.5.1 у редакції постанови
НКРЕКП від 26.06.2024 р. N 1172)
3.5.2. Усі ПДП мають право подавати ОСП пропозиції щодо надання ДП в обсязі, що не перевищує обсяг, зазначений в Свідоцтві про відповідність вимогам до надання допоміжних послуг, та який відповідає вимогам Кодексу системи передачі.
(пункт 3.5.2 у редакції постанови
НКРЕКП від 04.06.2024 р. N 1090)
3.6. Нарахування платежів за ДП
3.6.1. Ціна надання ДП визначається за результатами аукціону на ДП або формується ОСП відповідно до алгоритму, визначеного в затвердженій Регулятором методиці, таким чином:
(абзац перший пункту 3.6.1 із змінами, внесеними
згідно з постановою НКРЕКП від 26.06.2024 р. N 1172)
1) для РПЧ, аРВЧ, рРВЧ, РЗ – у грн/МВт. Ціна надання ДП, визначена за результатами спеціального аукціону на ДП, конвертується у євро за офіційним валютним курсом Національного банку України, середнім за місяць, у якому проводився такий аукціон, з подальшою конвертацією у гривню за офіційним валютним курсом Національного банку України по відношенню до курсу євро, середнього за місяць, у якому було надано відповідну ДП;
(підпункт 1 пункту 3.6.1 у редакції
постанови НКРЕКП від 26.06.2024 р. N 1172)
2) для регулювання напруги та реактивної потужності в режимі СК – у грн/МВАр·год;
3) для відновлення функціонування ОЕС України після системної аварії – у грн/рік.
Ставка плати за готовність надання ДП ПДП за результатами аукціону на ДП повинна дорівнювати ціні пропозиції для кожного розрахункового періоду та для кожної прийнятої пропозиції, що отримана на аукціоні на ДП.
3.6.2. Обсяг надання ДП з РПЧ, аРВЧ, рРВЧ, РЗ упродовж кожного розрахункового періоду визначається за результатами аукціону на ДП (для кожної прийнятої пропозиції, що отримана на аукціоні) або відповідно до рішення Регулятора про зобов’язання ПДП надавати ДП у разі прийняття такого рішення.
3.6.3. Обсяг фактично наданих ДП з РПЧ, аРВЧ, рРВЧ, РЗ та факт надання ДП із регулювання напруги та реактивної потужності в режимі СК упродовж кожного розрахункового періоду розраховується за результатами моніторингу відповідно до цих Правил. ПДП отримує плату за надану в розрахунковому періоді ДП, що розраховується згідно з розділом V цих Правил.
3.6.4. Активація ДП з аРВЧ, рРВЧ та РЗ здійснюється на балансуючому ринку шляхом видачі диспетчерських команд по відповідних пропозиціях балансуючої електричної енергії. Таким чином, обсяги енергії, пов’язані з акцептованими пропозиціями на балансуючу електричну енергію, розглядаються при розрахунках як балансуюча електрична енергія відповідно до розділу IV цих Правил. Обсяги електричної енергії, що пов’язані з активацією ДП з РПЧ та регулюванням напруги та реактивної потужності в режимі СК, розглядаються при розрахунках як небаланс.
3.6.5. У випадку надання одиницею надання ДП із забезпечення відновлення функціонування ОЕС України після системної аварії здійснюється оплата за електричну енергію, вироблену/відпущену для надання цієї послуги, розмір якої розраховується за ціною, визначеною згідно з розділом IX цих Правил.
3.6.6. ПДП, який не виконав зобов’язання щодо надання договірних обсягів ДП, несе відповідальність згідно з умовами договору про надання відповідної ДП та цими Правилами.
3.6.7. Ненадання або надання не в повному обсязі ДП ПДП тягне за собою нарахування плати за невідповідність, що визначається відповідно до цих Правил.
3.6.8. Результати моніторингу надання ДП використовуються для нарахування платежів за надання ДП та плати за невідповідність надання ДП та є підставою для позбавлення ПДП Свідоцтва про відповідність вимогам до ДП у частині надання відповідної ДП.
(пункт 3.6.8 у редакції постанови
НКРЕКП від 15.02.2021 р. N 233)
3.6.9. Рішення щодо позбавлення ПДП Свідоцтва про відповідність вимогам до ДП у частині надання ДП приймається за результатами моніторингу, якщо кількість розрахункових періодів, у яких ДП була не надана, становить більше 30 % від загальної кількості розрахункових періодів, по яких у ПДП були зобов’язання з надання ДП.
Для позбавлення ПДП Свідоцтва про відповідність вимогам до ДП у частині надання ДП ОСП:
1) обчислює критичний розрахунковий період Nкр, після якого кількість випадків ненадання ДП перевищує допустимий відсоток ненадання відповідної ДП, за формулою
Nкр = 0,3 × Nзаг,
де 0,3 – допустима доля ненадання ДП одиницею надання ДП;
Nзаг – загальна кількість розрахункових періодів у місяці, в яких в одиниці надання ДП були зобов’язання з надання ДП.
Усі розрахункові періоди, що слідують після Nкр, виключаються з розрахунків платежів (за надання ДП та плати за невідповідність надання ДП) по такій одиниці надання відповідної ДП;
2) вилучає одиницю надання ДП з Реєстру ПДП щодо надання відповідної ДП;
3) скасовує зобов’язання такої одиниці надання ДП з надання відповідної ДП на подальші місяці, а обсяги акцептованих резервів по такій одиниці надання ДП виставляє на наступні аукціони.
(пункт 3.6.9 у редакції постанов
НКРЕКП від 28.02.2020 р. N 516,
від 15.02.2021 р. N 233)
3.6.10. У випадку прийняття рішення щодо позбавлення ПДП Свідоцтва про відповідність вимогам до ДП ОСП готує відповідний звіт щодо такого випадку та подає його Регулятору.
(пункт 3.6.10 у редакції постанови
НКРЕКП від 26.06.2024 р. N 1172)
3.7. Планування ДП
3.7.1. ОСП щороку до 01 жовтня надає Регулятору план покриття потреб у ДП з розбивкою по кожному тижню планового року та окремо по торгових зонах.
3.7.2. У плані покриття потреб у ДП ОСП враховує елементи звітів щодо достатності генеруючих потужностей та інших подібних звітів, що він зобов’язаний готувати (прогноз адекватності потужності, план ремонтів/реконструкцій тощо).
3.7.3. Принципи визначення обсягів ДП у рамках надання ДП для кожного виду ДП наведені в Кодексі системи передачі.
3.8. Вимоги до звітів щодо ДП
3.8.1. ОСП готує і подає Регулятору звітну інформацію щодо функціонування ринку допоміжних послуг відповідно до порядку, затвердженого Регулятором.
(пункт 3.8.1 у редакції постанови
НКРЕКП від 29.11.2022 р. N 1592)
3.8.2. ОСП забезпечує публікацію звітності щодо функціонування ринку ДП на платформі прозорості ENTSO-E відповідно до Інструкції щодо подання та публікації даних на ринку електричної енергії. Терміни публікації не повинні перевищувати терміни, визначені у Порядку збору та передачі даних щодо функціонування ринку електричної енергії для оприлюднення на платформі прозорості ENTSO-E, затвердженому постановою Національної комісії, що здійснює державне регулювання у сферах енергетики та комунальних послуг, від 19 червня 2018 року N 459.
(пункт 3.8.2 у редакції постанови
НКРЕКП від 26.06.2024 р. N 1172)
3.9. Дії ОСП щодо забезпечення проведення аукціонів на ДП
3.9.1. З метою забезпечення можливості для ПДП або ППДП представити пропозиції на аукціоні на ДП ОСП використовує і підтримує електронну аукціонну платформу для проведення аукціонів на ДП.
(пункт 3.9.1 із змінами, внесеними згідно з
постановою НКРЕКП від 26.06.2024 р. N 1172)
3.9.2. ПДП отримує доступ до аукціонної платформи після набуття статусу ПДП.
ППДП отримує доступ до СУР у частині аукціонної платформи для участі у спеціальних аукціонах на ДП після набуття статусу ППДП.
(пункт 3.9.2 у редакції постанови
НКРЕКП від 26.06.2024 р. N 1172)
3.9.3. ОСП для забезпечення проведення аукціонів на ДП здійснює:
1) управління аукціонною платформою;
2) обмін даними аукціонної платформи з системою управління ринком принаймні для отримання переліку кваліфікованих ПДП, які керують/оперують одиницями надання ДП і які можуть подавати пропозиції резерву по кожній ДП на аукціони на ДП;
(підпункт 2 пункту 3.9.3 із змінами, внесеними
згідно з постановою НКРЕКП від 29.11.2022 р. N 1592)
3) визначення вимог до резерву для всіх розрахункових періодів для кожного типу резерву для всіх торгових днів упродовж наступних років/наступного року/кварталу/місяця/тижня окремо по торгових зонах. Такі вимоги до резерву оприлюднюються на офіційному вебсайті ОСП згідно з графіком проведення аукціонів на ДП:
(абзац перший підпункту 3 пункту 3.9.3 із змінами, внесеними
згідно з постановою НКРЕКП від 26.06.2024 р. N 1172)
для річного аукціону на ДП – не пізніше 20 жовтня;
для спеціального аукціону на ДП – не пізніше 20 числа першого місяця кварталу, у якому має відбутись спеціальний аукціон на ДП;
(підпункт 3 пункту 3.9.3 доповнено новим абзацом третім
згідно з постановою НКРЕКП від 26.06.2024 р. N 1172)
для аукціону на ДП на наступний квартал – не пізніше 25 числа останнього місяця поточного кварталу;
для аукціону на ДП на наступний місяць – не пізніше 26 числа поточного місяця;
для тижневого та добового аукціону на ДП – не пізніше ніж за одну годину до часу відкриття воріт відповідного аукціону на ДП;
(підпункт 3 пункту 3.9.3 у редакції
постанови НКРЕКП від 04.06.2024 р. N 1090)
4) визначення та повідомлення результатів аукціонів на ДП;
5) розгляд оскаржень результатів аукціону на ДП;
6) обмін даними з системою управління ринком з метою передачі результатів аукціону на ДП та інформації щодо обсягів, визначених рішенням Регулятора, та ціни, розрахованої на відповідну ДП згідно із затвердженою Регулятором методикою, за типами резервів для проведення розрахунків;
7) розрахунок граничної ціни закупівлі ДП;
8) формування ціни закупівлі ДП у разі зобов’язання ПДП надавати ДП у випадках передбачених Законом, та за цінами, сформованими відповідно до методики, затвердженої Регулятором.
3.9.4. ОСП розробляє та оприлюднює на власному офіційному вебсайті інструкцію користувача по роботі з аукціонною платформою на допоміжні послуги (далі – Інструкція користувача), що має на меті допомогти у користуванні аукціонною платформою.
Вимоги до Інструкції користувача визначаються цим розділом.
3.9.5. ОСП забезпечує допомогу з організації роботи з аукціонною платформою всім учасникам аукціону на ДП. Контактна інформація та години роботи служби підтримки аукціонної платформи оприлюднюються на офіційному вебсайті ОСП.
3.9.6. Інструкція користувача складається окремо за кожною роллю. У тих випадках, коли учасник ринку електричної енергії виконує декілька ролей, він повинен керуватись відповідними Інструкціями користувача по кожній ролі окремо.
Інструкції користувачів за ролями та всі зміни та оновлення до них підлягають обов’язковому опублікуванню на офіційному вебсайті ОСП. Інструкції користувачів публікуються українською мовою.
ОСП залишає за собою право надавати користувачам Інструкцію користувача у форматі відео, аудіо або в інших формах, що є доступними для передачі, завантаження, зберігання, перегляду.
3.10. Аукціони на ДП
3.10.1. Проведення аукціонів на ДП, у тому числі спеціальних аукціонів на ДП, включає такі етапи:
(абзац перший пункту 3.10.1 із змінами, внесеними
згідно з постановою НКРЕКП від 26.06.2024 р. N 1172)
1) ОСП оприлюднює на власному офіційному вебсайті графік проведення аукціонів на ДП;
2) ОСП проводить розрахунок ціни, сформованої за затвердженою Регулятором методикою, якщо обсяг запропонованої ДП є меншим ніж потреба ОСП у цій ДП або якщо ДП надається ПДП, частка яких на ринку цих послуг або окремої частини ОЕС України з наявними системними обмеженнями перевищує встановлену Регулятором на наступний календарний рік, та оприлюднює результати розрахунку на власному офіційному вебсайті;
3) ОСП оприлюднює на власному офіційному вебсайті деталі аукціону на ДП та розраховану граничну ціну;
4) відкриття воріт аукціону на ДП;
5) подання пропозицій відповідно до деталей аукціону на ДП;
6) закриття воріт аукціону на ДП;
7) визначення результатів аукціону на ДП;
8) повідомлення ПДП або ППДП про результати аукціону на ДП через аукціонну платформу на ДП;
(підпункт 8 пункту 3.10.1 із змінами, внесеними
згідно з постановою НКРЕКП від 26.06.2024 р. N 1172)
9) оскарження результатів аукціону на ДП.
3.10.2. Перед кожним аукціоном на ДП ОСП оприлюднює на своєму офіційному вебсайті деталі аукціону на ДП, що містять інформацію про:
1) торгову зону, по якій проводяться торги;
2) дату та місце проведення аукціону на ДП та оприлюднення результатів (у випадку застосування резервної процедури);
3) період закупівлі;
4) час відкриття та закриття воріт проведення аукціону на ДП;
5) продукти, що будуть придбаватися на аукціоні на ДП;
6) обсяги ДП, що закуповуються на аукціоні на ДП;
7) ціну, сформовану за затвердженою Регулятором методикою, на випадок, якщо обсяг запропонованої ДП виявиться меншим ніж потреба ОСП у цій ДП або якщо ДП надається ПДП, частка яких на ринку цих послуг або окремої частини ОЕС України з наявними системними обмеженнями перевищує встановлену Регулятором;
8) граничну ціну закупівлі ДП;
(пункт 3.10.2 доповнено новим підпунктом 8
постановою НКРЕКП від 15.07.2020 р. N 1433,
у зв’язку з цим підпункти 8 – 12 вважати підпунктами 9 – 13)
9) форму подачі пропозицій;
(підпункт 9 пункту 3.10.2 із змінами, внесеними
згідно з постановою НКРЕКП від 26.06.2024 р. N 1172)
10) адресу/електронну адресу, на яку подаються пропозиції (у випадку застосування резервної процедури);
(підпункт 10 пункту 3.10.2 із змінами, внесеними
згідно з постановою НКРЕКП від 26.06.2024 р. N 1172)
11) граничний термін для оскарження результатів аукціону на ДП;
12) контактні дані (прізвище, ім’я, по батькові, номери телефонів, електронні адреси) працівників ОСП, які відповідальні за організацію та проведення аукціонів, контактну інформацію та графік роботи служби підтримки аукціонної платформи;
13) іншу додаткову інформацію (у разі необхідності).
3.10.3. У випадку перенесення дати проведення річного та/або квартального, та/або місячного, та/або тижневого аукціону, та/або спеціального аукціону на ДП ОСП повинен забезпечити оприлюднення інформації щодо оновлених дат проведення відповідного аукціону з дотриманням мінімальних граничних строків, встановлених для оприлюднення деталей аукціону та обґрунтування таких змін.
(абзац перший пункту 3.10.3 із змінами, внесеними
згідно з постановою НКРЕКП від 26.06.2024 р. N 1172)
Обґрунтування змін дат проведення річного та/або квартального, та/або місячного, та/або тижневого аукціону, та/або спеціального аукціону на ДП має бути оприлюднене на офіційному вебсайті ОСП та в аукціонній платформі одночасно з перенесенням дати проведення відповідного аукціону.
(абзац другий пункту 3.10.3 із змінами, внесеними
згідно з постановою НКРЕКП від 26.06.2024 р. N 1172)
3.10.4. Час закриття воріт річного/квартального/місячного/тижневого/ добового/спеціального аукціонів на ДП вказується у графіку/деталях проведення аукціонів на ДП. Якщо час закриття воріт відрізняється від часу, вказаного у графіку проведення аукціонів на ДП, то це вказується в деталях відповідного аукціону, які публікуються на офіційному вебсайті ОСП.
(пункт 3.10.4 із змінами, внесеними згідно з
постановою НКРЕКП від 26.06.2024 р. N 1172)
3.10.5. У разі неможливості проведення аукціону на ДП за стандартною процедурою застосовується резервна процедура проведення аукціонів на ДП.
3.10.6. ОСП має право проводити аукціони на ДП для придбання ДП на добу, тиждень, місяць, квартал та рік.
ОСП має право проводити спеціальні аукціони на ДП для придбання ДП на строк, що перевищує один рік, але не більше п’яти років, з відстроченням початку надання такої ДП.
Період відстрочення початку надання ДП визначається ОСП та може становити до трьох років (включно).
(пункт 3.10.6 у редакції постанови
НКРЕКП від 26.06.2024 р. N 1172)
3.10.7. Добові аукціони на ДП проводяться протягом року кожного календарного дня у d-1.
Абзац другий пункту 3.10.7 виключено
(згідно з постановою
НКРЕКП від 04.06.2024 р. N 1090)
(пункт 3.10.7 у редакції постанови
НКРЕКП від 15.02.2021 р. N 233)
3.10.8. Уся інформація щодо часових рамок, зазначена в цих Правилах, зокрема кінцеві строки передачі даних, оголошення результатів тощо, приводиться у відповідність до системного часу аукціонної платформи.
3.10.9. Кожній пропозиції на ДП, акцептованій аукціонною платформою присвоюються унікальний ідентифікатор та часова відмітка.
(пункт 3.10.9 із змінами, внесеними згідно з
постановою НКРЕКП від 04.06.2024 р. N 1090)
3.10.10. Уповноважені особи ПДП та ППДП, що отримали доступ до аукціонної платформи, подають пропозиції на ДП. Інформація про всі операції та час їх здійснення через цю платформу зберігається в аукціонній платформі на ДП.
(пункт 3.10.10 у редакції постанови
НКРЕКП від 26.06.2024 р. N 1172)
3.10.11. Під час проведення аукціонів та до моменту оголошення їх результатів ОСП вживає заходів щодо збереження конфіденційності змісту пропозицій учасників аукціонів на ДП, що є конфіденційною інформацією.
(абзац перший пункту 3.10.11 у редакції
постанови НКРЕКП від 04.06.2024 р. N 1090)
З метою контролю цілісності і достовірності інформації, що передається в електронному вигляді, а також підтвердження її авторства під час участі в аукціонах на ДП, ОСП забезпечує використання КЕП.
(абзац другий пункту 3.10.11 із змінами, внесеними
згідно з постановою НКРЕКП від 04.12.2020 р. N 2328)
3.10.12. ОСП з метою інформування учасників ринку до 25 жовтня року, що передує року надання ДП, оприлюднює на власному офіційному вебсайті графік проведення аукціонів на ДП.
(абзац перший пункту 3.10.12 у редакції
постанови НКРЕКП від 04.06.2024 р. N 1090)
У разі виникнення дефіциту на ДП ОСП повинен оприлюднити зазначену інформацію на власному офіційному вебсайті.
Графік проведення аукціонів на ДП формується з урахуванням інформації, зазначеної у плані покриття потреб у ДП.
3.10.13. Графіком проведення аукціонів на ДП визначаються терміни у які ОСП зобов’язаний оприлюднити деталі аукціону на ДП та у які має відбутися проведення аукціону.
3.10.14. ДП із забезпечення РПЧ, аРВЧ, рРВЧ, РЗ можуть придбаватись на добовому, тижневому, місячному, квартальному та річному аукціонах на ДП.
ДП із забезпечення РПЧ та аРВЧ можуть придбаватись на спеціальних аукціонах на ДП.
(пункт 3.10.14 у редакції постанови
НКРЕКП від 26.06.2024 р. N 1172)
3.10.15. Пропозиції подаються в період з відкриття до закриття воріт відповідно до деталей аукціону на ДП. До закриття воріт пропозиції можуть бути відкликані та/або змінені.
3.10.16. Пропозиції резерву, подані ПДП або ППДП відповідно до глави 3.3 цього розділу, ураховуються під час визначення результатів аукціонів на ДП.
(пункт 3.10.16 із змінами, внесеними згідно з
постановою НКРЕКП від 26.06.2024 р. N 1172)
3.10.17. ОСП має право повідомити (шляхом оприлюднення на власному офіційноиу вебсайті) учасників ринку про дати та деталі проведення аукціонів на ДП, що відрізняються від дат, зазначених у графіку проведення аукціонів на ДП. Обґрунтування таких змін оприлюднюються на офіційному вебсайті ОСП.
3.11. Кваліфікаційні критерії ПДП
3.11.1. ПДП зобов’язані подавати обов’язкові пропозиції резерву для кожного розрахункового періоду кожного торгового дня відповідно до зареєстрованих експлуатаційних характеристик і заявлених характеристик в обсягах, що не перевищують обсяги резерву, який визначений під час перевірки та проведення випробувань електроустановок ПДП з метою підтвердження їх відповідності вимогам ОСП до ДП, відповідно до Порядку перевірки та проведення випробувань електроустановок ПДП, визначеного Кодексом системи передачі.
(пункт 3.11.1 із змінами, внесеними згідно з
постановою НКРЕКП від 04.06.2024 р. N 1090)
3.11.2. На період дії декларації про неготовність ПДП можуть подавати пропозиції на надання ДП із забезпечення аРВЧ тільки на обсяг робочої потужності кожної одиниці надання ДП відповідно до такої декларації про неготовність та її заявлених характеристик.
(пункт 3.11.2 із змінами, внесеними згідно з
постановою НКРЕКП від 29.11.2022 р. N 1592)
3.12. Поведінка на аукціонах на ДП
3.12.1. ПДП зобов’язані утримуватися від будь-яких дій, що можуть призвести до порушення законодавства про захист економічної конкуренції або що порушують чи загрожують зірвати процедури підготовки та проведення аукціонів на ДП.
3.12.2. ОСП надає Регулятору інформацію щодо ПДП та ППДП, чиї дії містять ознаки порушень законодавства про захист економічної конкуренції або порушують чи загрожують зірвати процедури підготовки та проведення аукціонів на ДП.
(пункт 3.12.2 у редакції постанови
НКРЕКП від 26.06.2024 р. N 1172)
3.13. Форма пропозицій та процес їх перевірки
3.13.1. Пропозиції на ДП подаються у формі, визначеній Інструкцією користувача за типом ДП (продуктом). Пропозиції на ДП, подані в іншій формі, автоматично відхиляються аукціонною платформою з направленням ПДП або ППДП обґрунтування та не розглядаються під час визначення результатів аукціону на ДП.
(абзац перший пункту 3.13.1 із змінами, внесеними
згідно з постановою НКРЕКП від 26.06.2024 р. N 1172)
ОСП перевіряє пропозиції ПДП на відповідність обсягам, що були перевірені відповідно до Кодексу систем передачі, з метою підтвердження їх відповідності вимогам ОСП.
3.13.2. Пропозиції на ДП розглядаються як безумовні та безвідкличні після часу закриття воріт аукціону на ДП, що визначений у деталях такого аукціону на ДП.
3.13.3. Пропозиції на ДП підлягають підтвердженню ОСП про отримання через аукціонну платформу. Якщо ОСП не надав такого підтвердження про отримання пропозиції, то пропозиція вважається неподаною.
3.13.4. Кожен ПДП або ППДП має право подавати для кожної одиниці надання ДП або для кожної потенційної одиниці надання ДП для кожного продукту з резерву (за винятком продуктів РПЧ) одну пропозицію резерву, кожна з яких містить до 10 (включно) пропозицій “ціна – обсяг”.
(пункт 3.13.4 у редакції постанов
НКРЕКП від 29.11.2022 р. N 1592,
від 04.06.2024 р. N 1090,
від 26.06.2024 р. N 1172,
враховуючи зміни, внесені
постановою НКРЕКП від 24.07.2024 р. N 1378)
3.13.5. Пропозиції резерву для РПЧ повинні включати для кожного розрахункового періоду торгового дня одну пропозицію “ціна – обсяг”.
(пункт 3.13.5 із змінами, внесеними згідно з
постановою НКРЕКП від 04.06.2024 р. N 1090)
3.13.6. У пропозиції на ДП зазначаються ціна та обсяг надання ДП згідно з вимогами, які зазначено в деталях аукціонів. Цінові пропозиції на ДП із забезпечення РПЧ, РВЧ та РЗ повинні бути виражені у грн/МВт за розрахунковий період з точністю до двох знаків після коми, бути більше нуля та менше або дорівнювати граничній ціні закупівлі ДП.
3.13.7. Обсяги пропозиції виражаються в МВт (цілими числами). Для річних, квартальних, місячних, тижневих або спеціальних аукціонів на ДП вони становлять сумарні обсяги ДП по кожному ПДП та/або ППДП, від якого подається пропозиція, щодо кожної одиниці надання ДП або потенційної одиниці надання ДП.
(абзац перший пункту 3.13.7 із змінами, внесеними
згідно з постановою НКРЕКП від 26.06.2024 р. N 1172)
Для добових аукціонів обсяг пропозиції надається для кожної одиниці надання ДП. Розподіл відібраного резерву за одиницями надання ДП, що пройшли кваліфікацію, здійснюється за день до торгового дня за допомогою графіків фізичного відпуску та відбору.
(пункт 3.13.7 у редакції постанови
НКРЕКП від 28.02.2020 р. N 516)
3.13.8. Пропозиції резерву потужності на завантаження є пропозиціями ПДП на резервування потужності одиницею надання ДП для збільшення обсягу відпуску електричної енергії або зменшення обсягу відбору електричної енергії.
Пропозиції резерву потужності на розвантаження є пропозиціями ПДП на резервування потужності одиницею надання ДП для зменшення обсягу відпуску електричної енергії або збільшення обсягу відбору електричної енергії.
Пропозиції симетричного резерву потужності є пропозиціями ПДП на резервування потужності одиницею надання ДП на завантаження та розвантаження одночасно.
(главу 3.13 розділу ІІІ доповнено пунктом 3.13.8
згідно з постановою НКРЕКП від 04.06.2024 р. N 1090)
3.14. Резервна процедура проведення аукціонів на ДП
3.14.1. Якщо аукціон на ДП не може бути проведено через технічні проблеми в роботі аукціонної платформи, ОСП організовує резервну процедуру проведення такого аукціону. У цьому випадку ОСП повідомляє ПДП та ППДП електронною поштою та/або будь-якими доступними засобами зв’язку про застосування резервної процедури проведення аукціонів на ДП.
(пункт 3.14.1 із змінами, внесеними згідно з
постановою НКРЕКП від 26.06.2024 р. N 1172)
3.14.2. Повідомлення про перехід на резервну процедуру проведення аукціону на ДП повинно містити інформацію про дату та час оприлюднення деталей аукціону на ДП або (якщо така інформація відома) відповідні деталі аукціону на ДП.
3.14.3. ОСП не несе відповідальності у випадку відсутності можливості зв’язатися з ПДП або ППДП за допомогою вищезазначених засобів зв’язку. Пропозиції резервів, подані до переходу на резервну процедуру проведення аукціонів на ДП, вважаються недійсними і мають бути подані повторно відповідно до умов, передбачених цією резервною процедурою, а саме:
(абзац перший пункту 3.14.3 із змінами, внесеними
згідно з постановою НКРЕКП від 26.06.2024 р. N 1172)
1) для річного, місячних, квартальних, тижневих та спеціальних аукціонів на ДП резервною процедурою є проведення цих аукціонів у паперовому вигляді. ОСП після оприлюднення повідомлення про перехід на резервну процедуру оприлюднює на власному офіційному вебсайті інформацію щодо місця, дати та часу проведення відповідного аукціону на ДП, а також усі умови, за яких він буде проведений;
(підпункт 1 пункту 3.14.3 із змінами, внесеними
згідно з постановою НКРЕКП від 26.06.2024 р. N 1172)
2) для добового аукціону на ДП резервною процедурою є зміна засобів подачі пропозицій. ОСП після оприлюднення повідомлення про перехід на резервну процедуру оприлюднює на власному офіційному вебсайті вичерпну інформацію щодо строків, умов та способу проведення відповідного добового аукціону на ДП.
(підпункт 2 пункту 3.14.3 у редакції
постанови НКРЕКП від 04.06.2024 р. N 1090)
3.14.4. Якщо умови, передбачені резервною процедурою проведення аукціонів на ДП, не можуть бути реалізовані вчасно для такого аукціону на ДП, цей аукціон скасовується, про що ОСП повідомляє ПДП та ППДП у цей же день.
(пункту 3.14.4 із змінами, внесеними згідно з
постановою НКРЕКП від 26.06.2024 р. N 1172)
3.15. Визначення результатів аукціону на ДП та розподілення резерву потужності
3.15.1. Результати аукціону на ДП визначаються шляхом обрання найдешевших пропозицій першими до того моменту, доки чергова пропозиція на ДП повністю або частково не покриє необхідний обсяг ДП. Усі акцептовані пропозиції на ДП оплачуються за відповідними цінами пропозицій резервів.
(пункт 3.15.1 у редакції постанови
НКРЕКП від 28.02.2020 р. N 516)
3.15.2. Результати аукціону на ДП отримуються шляхом застосування для кожного продукту аукціону на ДП такого розрахункового алгоритму аукціонної платформи на ДП:
1) спочатку для кожної ДП ОСП вибудовує ранжир пропозицій у порядку зростання цінової пропозиції;
2) у цьому ранжирі враховуються тільки пропозиції, що відповідають умовам глави 3.13 цього розділу;
3) відбираються пропозиції з найменшими цінами на відповідну ДП, сума яких не перевищує необхідний обсяг ДП. Потім залишковий пропонований обсяг ДП розподіляється ПДП або ППДП, який (які) подав(ли) наступну найнижчу ціну пропозиції на ДП, якщо пропонований обсяг ДП не перевищує залишковий необхідний. Цей процес повторюється для решти необхідного обсягу ДП, що залишився непокритим;
(підпункт 3 пункту 3.15.2 із змінами, внесеними
згідно з постановою НКРЕКП від 26.06.2024 р. N 1172)
4) якщо пропозиція ДП відповідно до наступної найнижчої цінової пропозиції дорівнює або більша за залишковий необхідний обсяг ДП, пропозиція ДП відбирається повністю або частково в межах величини обсягу залишкового необхідного резерву;
5) якщо два або більше ПДП або ППДП подали однакові цінові пропозиції на загальний обсяг ДП, що перевищує залишковий необхідний обсяг, такий обсяг ДП розподіляється пропорційно обсягам потужності, зазначеним у пропозиціях ДП цих ПДП або ППДП. У разі нецілих чисел, отриманих після пропорційного розподілу ДП, дані округлюються до найменшого цілого числа в МВт. При цьому залишкові обсяги потужності, що вивільнились після округлення, розподіляються учаснику ринку, що брав участь у пропорційному розподілі залишкових обсягів ДП та перший у часі подав пропозицію.
(підпункт 5 пункту 3.15.2 із змінами, внесеними
згідно з постановою НКРЕКП від 26.06.2024 р. N 1172)
3.15.3. Обсяг ДП вважається розподіленим починаючи з часу, коли ПДП або ППДП проінформований про результати аукціону на ДП та завершився період оскарження результатів такого аукціону. Якщо аукціон на ДП був проведений безуспішно, застосовується глава 3.14 цього розділу.
(пункт 3.15.3 із змінами, внесеними згідно з
постановою НКРЕКП від 04.06.2024 р. N 1090,
у редакції постанови НКРЕКП від 26.06.2024 р. N 1172)
3.16. Повідомлення про результати аукціону на ДП
3.16.1. Після кожного аукціону на ДП кожному ПДП та ППДП надається інформація про результати аукціону на ДП через аукціонну платформу, електронною поштою або за допомогою інших засобів зв’язку.
(пункт 3.16.1 із змінами, внесеними згідно з
постановою НКРЕКП від 26.06.2024 р. N 1172)
3.16.2. ОСП не пізніше ніж через 30 хвилин після закриття воріт аукціону на ДП повідомляє ПДП та ППДП результати аукціону на ДП (у тому числі тих ПДП та ППДП, чия пропозиція відхилена) із зазначенням, зокрема:
(абзац перший пункту 3.16.2 із змінами, внесеними
згідно з постановою НКРЕКП від 26.06.2024 р. N 1172)
обсягів та цін поданих пропозицій на ДП;
обсягів та цін акцептованих пропозицій на ДП.
Інформація щодо обсягів та цін поданих та акцептованих пропозицій на ДП зазначається по кожному продукту для відповідних розрахункових періодів відповідно до формату, визначеного в документації, що оприлюднена на офіційному вебсайті ОСП.
Якщо аукціонна платформа недоступна, інформація про результати аукціону на ДП надсилається кожному ПДП та ППДП, який брав участь в аукціоні, на електронну пошту та/або іншими засобами зв’язку.
(абзац п’ятий пункту 3.16.2 із змінами, внесеними
згідно з постановою НКРЕКП від 26.06.2024 р. N 1172)
3.16.3. ОСП оприлюднює на власному офіційному вебсайті результати аукціону на ДП із зазначенням, зокрема, обсягів та цін акцептованих пропозицій на ДП.
Результати добового аукціону на ДП оприлюднюються не пізніше 17:00 дня проведення такого аукціону.
Результати річного/квартального/місячного/тижневого/спеціального аукціону на ДП оприлюднюються після завершення процедури оскарження результатів відповідного аукціону.
(абзац третій пункту 3.16.3 із змінами, внесеними
згідно з постановою НКРЕКП від 26.06.2024 р. N 1172)
(пункт 3.16.2 замінено пунктами 3.16.2 та 3.16.3
згідно з постановою НКРЕКП від 15.02.2021 р. N 233)
3.17. Оскарження результатів аукціону на ДП
3.17.1. ПДП та ППДП мають право оскаржити результати річного/квартального/ місячного/тижневого/спеціального аукціону на ДП упродовж одного робочого дня після того, як результати такого аукціону на ДП повідомлені ПДП та ППДП.
(пункт 3.17.1 із змінами, внесеними згідно з
постановою НКРЕКП від 26.06.2024 р. N 1172)
3.17.2. ПДП або ППДП надсилає оскарження на електронну адресу ОСП і передає листом.
(пункт 3.17.2 із змінами, внесеними згідно з
постановою НКРЕКП від 26.06.2024 р. N 1172)
3.17.3. ОСП надає відповідь ПДП або ППДП не пізніше двох робочих днів з дня отримання оскарження.
(пункт 3.17.3 із змінами, внесеними згідно з
постановою НКРЕКП від 26.06.2024 р. N 1172)
3.17.4. Після отримання відповіді від ОСП щодо результатів оскарження ПДП або ППДП протягом 1 робочого дня надсилає повідомлення на електронну адресу ОСП щодо закриття такого оскарження або у разі незгоди з роз’ясненнями ОСП ініціює вирішення спору у порядку, встановленому чинним законодавством.
(пункт 3.17.4 із змінами, внесеними згідно з
постановою НКРЕКП від 26.06.2024 р. N 1172)
3.17.5. Ненадання повідомлення щодо закриття оскарження у строк, визначений пунктом 3.17.4 цієї глави, означатиме, що ПДП або ППДП погодився з результатами розгляду його оскарження у межах процедури, передбаченої цими Правилами.
(пункт 3.17.5 із змінами, внесеними згідно з
постановою НКРЕКП від 26.06.2024 р. N 1172)
3.17.6. Якщо ПДП або ППДП не оскаржує результати аукціону на ДП у визначений пунктом 3.17.1 цієї глави строк, ПДП вважається таким, що погоджується з відповідними результатами аукціону на ДП.
(пункт 3.17.6 із змінами, внесеними згідно з
постановою НКРЕКП від 26.06.2024 р. N 1172)
3.18. Спеціальні аукціони на ДП
3.18.1. На спеціальних аукціонах на ДП ОСП здійснює придбання ДП з надання резервів регулювання частоти та активної потужності, а саме РПЧ та аРВЧ, строк надання яких перевищує один рік, але не більше п’яти років, з відстроченням початку надання такої ДП до трьох років (включно).
3.18.2. У спеціальних аукціонах на ДП мають право брати участь:
ПДП з метою подання пропозицій на одиниці надання ДП та/або потенційні одиниці надання ДП;
ППДП з метою подання пропозицій на потенційні одиниці надання ДП.
3.18.3. Для участі у спеціальних аукціонах на ДП з метою подання пропозицій на відповідну потенційну одиницю надання ДП, ПДП або ППДП має бути забезпечено укладення договору про надання допоміжних послуг з регулювання частоти та активної потужності та договору про надання ДП у майбутньому, а також наявність гарантійного внеску.
3.18.4. Договір про надання ДП у майбутньому укладається між ОСП та ПДП або кандидатом у ППДП для кожної потенційної одиниці надання ДП, щодо якої планується подача пропозицій на спеціальному аукціоні на ДП, та повинен включати, зокрема:
термін дії договору з дати підписання цього договору до дати включення потенційної одиниці надання ДП до Реєстру ПДП як одиниці надання ДП;
порядок розірвання або припинення дії договору;
умови надання/повернення гарантійного внеску для участі в спеціальному аукціоні на ДП;
умови надання/повернення фінансового забезпечення виконання умов договору;
заборона зміни сторони договору без згоди іншої сторони;
вимоги до технічних характеристик обладнання, необхідних для належного надання ДП потенційною одиницею надання ДП відповідно до результатів спеціального аукціону на ДП;
умови здійснення спостереження за виконанням ПДП або ППДП умов щодо набуття потенційною одиницею надання ДП статусу одиниці надання ДП.
Форма договору про надання ДП у майбутньому оприлюднюється ОСП на власному офіційному вебсайті.
3.18.5. ПДП або ППДП, які мають намір подавати на спеціальному аукціоні на ДП пропозиції на потенційні одиниці надання ДП, ініціюють укладання договору про надання ДП у майбутньому з ОСП, у письмовій або електронній формі, що визначається сторонами такого договору.
ПДП, який має намір подавати на спеціальному аукціоні на ДП пропозиції на одиницю надання ДП, договір про надання ДП у майбутньому не укладає.
3.18.6. ОСП перевіряє повноту та правильність заповнення договору про надання ДП у майбутньому та протягом 7 робочих днів з дня його отримання повідомляє ПДП або ППДП про укладення такого договору або про відмову в укладанні такого договору з відповідним обґрунтуванням.
3.18.7. Після укладання між ОСП та ПДП або ППДП договору про надання допоміжних послуг з регулювання частоти та активної потужності та договору про надання ДП у майбутньому, але не пізніше ніж за 7 робочих днів до проведення спеціального аукціону на ДП, ППДП або ПДП, що має намір брати участь у спеціальному аукціоні на ДП потенційною одиницею надання ДП, перераховує на поточний рахунок ОСП або рахунок ескроу ДП гарантійний внесок у розмірі 5000 євро для кожної потенційної одиниці надання ДП у гривневому еквіваленті за курсом Національного банку України на дату перерахування гарантійного внеску.
3.18.8. ОСП протягом 5 робочих днів з дати перерахування гарантійного внеску надає ППДП або ПДП, що має намір брати участь у спеціальному аукціоні на ДП потенційною одиницею надання ДП, доступ до участі в спеціальному аукціоні на ДП.
3.18.9. ОСП забезпечує проведення спеціального аукціону на ДП у порядку, визначеному цим розділом.
РПЧ та аРВЧ, що пропонується на спеціальному аукціоні на ДП, мають передбачати надання ДП безперервно щонайменше два тижні.
3.18.10. ПДП або ППДП, що за результатами спеціального аукціону на ДП отримав право надавати ДП потенційною одиницею надання ДП, протягом 30 календарних днів з дати оприлюднення результатів спеціального аукціону на ДП або завершення процедури оскарження результатів такого аукціону, має підтвердити фінансове забезпечення виконання умов договору про надання ДП у майбутньому.
3.18.11. Розмір фінансового забезпечення виконання умов договору про надання ДП у майбутньому становить 30000 євро помножений на максимальне значення потужності, що за результатами спеціального аукціону має бути забезпечена потенційною одиницею надання ДП, у гривневому еквіваленті за курсом Національного банку України на дату перерахування гарантійного внеску.
3.18.12. Фінансове забезпечення виконання умов договору про надання ДП надається шляхом розміщення ПДП або ППДП суми коштів, визначеної з урахуванням результатів спеціального аукціону на ДП, на рахунку ескроу ДП.
3.18.13. ОСП повертає гарантійний внесок у таких випадках:
1) ПДП або ППДП, що брав участь у спеціальному аукціоні на ДП та не переміг у цьому аукціоні – протягом 5 робочих днів з дати оприлюднення результатів спеціального аукціону на ДП або завершення процедури оскарження результатів такого аукціону;
2) ПДП або ППДП, що брав участь у спеціальному аукціоні на ДП та переміг у цьому аукціоні – протягом 5 робочих днів з дати підтвердження ПДП або ППДП фінансового забезпечення виконання умов договору про надання ДП у майбутньому.
ОСП не повертає гарантійний внесок у випадку, якщо протягом 30 календарних днів з дати оприлюднення результатів спеціального аукціону на ДП або завершення процедури оскарження результатів такого аукціону ПДП або ППДП, що за результатами спеціального аукціону на ДП отримав право надавати ДП потенційною одиницею надання ДП, не підтвердив фінансове забезпечення виконання умов договору про надання ДП у майбутньому.
3.18.14. ОСП здійснює спостереження за виконанням ПДП або ППДП умов щодо набуття потенційною одиницею надання ДП статусу одиниці надання ДП, визначених договором про надання ДП у майбутньому, у порядку, передбаченому таким договором.
Якщо під час спостереження ОСП за виконанням ПДП або ППДП умов щодо набуття потенційною одиницею надання ДП статусу одиниці надання ДП наявні підстави потенційного ненадання ДП у строки, визначені умовами договору про надання ДП у майбутньому, ОСП має право здійснити купівлю ДП на подальших аукціонах.
3.18.15. Не пізніше ніж за 10 календарних днів до дати початку надання ДП потенційною одиницею ДП, ПДП або ППДП мають:
(абзац перший пункту 3.18.15 із змінами, внесеними
згідно з постановою НКРЕКП від 25.07.2025 р. N 1132)
забезпечити відповідність технічних характеристик обладнання потенційної одиниці надання ДП обсягам та виду ДП, що продана на спеціальному аукціоні на ДП, що підтверджені Свідоцтвом про відповідність вимогам до ДП;
набути статусу ПДП щодо потенційної одиниці надання ДП.
У разі невиконання вимог, визначених цим пунктом, ОСП протягом 30 календарних днів з дати початку періоду надання ДП стягує на свій поточний рахунок фінансове забезпечення виконання умов договору про надання ДП у майбутньому, про що повідомляє ПДП або ППДП.
Кошти, забезпечені ПДП або ППДП як гарантійний внесок для участі в спеціальному аукціоні на ДП та як фінансове забезпечення виконання умов договору про надання ДП у майбутньому, що були стягнуті ОСП на свій поточний рахунок, обліковуються на субрахунку UA-2.
У разі виконання вимог, визначених цим пунктом та договором про надання ДП у майбутньому, ОСП повертає фінансове забезпечення виконання умов договору про надання ДП у майбутньому протягом п’яти робочих днів з дати отримання запиту від ПДП або ППДП, але не раніше десятого календарного дня з дати початку надання ДП.
Для повернення фінансового забезпечення виконання умов договору про надання ДП у майбутньому ПДП або ППДП звертається до ОСП із відповідним запитом, у якому зазначаються реквізити банківського рахунку та сума коштів для такого повернення. Повернення ПДП або ППДП фінансового забезпечення виконання умов договору про надання ДП у майбутньому здійснюється з урахуванням особливостей, визначених пунктом 3.18.16 цієї глави.
(абзаци четвертий і п’ятий пункту 3.18.15 замінено чотирма
абзацами згідно з постановою НКРЕКП від 25.07.2025 р. N 1132)
(розділ ІІІ доповнено главою 3.18 згідно з
постановою НКРЕКП від 26.06.2024 р. N 1172)
3.18.16. ПДП або ППДП має право на відстрочення дати початку надання ДП потенційною одиницею надання ДП, встановленої відповідно до результатів проведених спеціальних аукціонів на ДП, на один, два, три або чотири календарні місяці.
Для відстрочення дати початку надання ДП потенційною одиницею надання ДП ПДП або ППДП має:
збільшити наявне фінансове забезпечення виконання умов договору про надання ДП у майбутньому щодо відповідної потенційної одиниці надання ДП на 20 % від обсягу фінансового забезпечення, наданого відповідно до пункту 3.18.11 цієї глави;
направити ОСП заяву щодо відстрочення дати початку надання ДП потенційною одиницею надання ДП, із зазначенням у заяві відстроченої дати початку надання ДП потенційною одиницею надання ДП, причин відстрочення дати початку надання ДП та наданням згоди на стягнення фінансового забезпечення виконання умов договору про надання ДП у майбутньому, збільшеного відповідно до абзацу третього цього пункту;
укласти з ОСП додаткову угоду до Договору про надання ДП у майбутньому щодо відстрочення дати початку надання ДП потенційною одиницею надання ДП (далі – додаткова угода).
Примірна форма додаткової угоди та заяви щодо відстрочення дати початку надання ДП потенційною одиницею надання ДП оприлюднюється ОСП на власному офіційному вебсайті.
Додаткова угода може бути укладена не пізніше дати, у яку переможець аукціону був зобов’язаний отримати Свідоцтво про відповідність вимогам до ДП потенційною одиницею надання ДП та набути статусу ПДП щодо потенційної одиниці надання ДП.
Для укладення додаткової угоди ПДП або ППДП направляє до ОСП заяву щодо відстрочення дати початку надання ДП потенційною одиницею ДП та два примірники додаткової угоди, підписані зі своєї сторони.
ОСП протягом п’яти календарних днів з дня отримання заяви щодо відстрочення дати початку надання ДП потенційною одиницею надання ДП підписує додаткову угоду, у разі відповідності відстрочення дати початку надання ДП положенням цього пункту і наявності необхідного розміру фінансового забезпечення, та направляє ПДП або ППДП один підписаний зі своєї сторони примірник. У разі невідповідності відстрочення дати початку надання ДП положенням цього пункту та/або відсутності необхідного розміру фінансового забезпечення ОСП протягом п’яти календарних днів з дня отримання заяви щодо відстрочення дати початку надання ДП потенційною одиницею надання ДП відмовляє ПДП або ППДП в укладенні додаткової угоди із зазначенням причин відмови.
Дата початку надання ДП для потенційної одиниці надання ДП переноситься на визначений додатковою угодою строк, зі збереженням вимоги щодо отримання Свідоцтва про відповідність вимогам до ДП потенційною одиницею надання ДП та набуття статусу ПДП щодо потенційної одиниці надання ДП.
Протягом п’яти робочих днів з дати укладення додаткової угоди ОСП перераховує з рахунку ескроу ДП ПДП або ППДП на свій поточний рахунок кошти у розмірі:
25 % від обсягу фінансового забезпечення виконання умов договору про надання ДП у майбутньому, збільшеного відповідно до абзацу третього цього пункту, – якщо строк відстрочення дати початку надання ДП становить один календарний місяць;
50 % від обсягу фінансового забезпечення виконання умов договору про надання ДП у майбутньому, збільшеного відповідно до абзацу третього цього пункту, – якщо строк відстрочення дати початку надання ДП становить два календарні місяці;
75 % від обсягу фінансового забезпечення виконання умов договору про надання ДП у майбутньому, збільшеного відповідно до абзацу третього цього пункту, – якщо строк відстрочення дати початку надання ДП становить три календарні місяці;
100 % від обсягу фінансового забезпечення виконання умов договору про надання ДП у майбутньому, збільшеного відповідно до абзацу третього цього пункту, – якщо строк відстрочення дати початку надання ДП становить чотири календарні місяці.
У випадку несвоєчасного виконання ПДП або ППДП вимог, передбачених пунктом 3.18.15 цієї глави, у тому числі з урахуванням відстроченої дати початку надання ДП, ОСП стягує на свій поточний рахунок наявний залишок фінансового забезпечення виконання умов договору про надання ДП у майбутньому відповідно до пункту 3.18.15 цієї глави, про що ОСП повідомляє ПДП або ППДП.
На період відстрочення дати початку надання ДП потенційною одиницею надання ДП ОСП може пропонувати на інших аукціонах на ДП (крім спеціальних аукціонів на ДП) обсяги відповідного виду резерву на ДП, дату початку надання якого відстрочено відповідно до додаткової угоди.
(главу 3.18 доповнено пунктом 3.18.16 згідно з
постановою НКРЕКП від 25.07.2025 р. N 1132)
3.18.17. ПДП або ППДП, який уклав з ОСП декілька договорів про надання ДП у майбутньому для участі у спеціальному аукціоні на ДП, має право на об’єднання умов цих договорів в один договір про надання ДП у майбутньому.
Об’єднання умов договорів про надання ДП у майбутньому в один договір про надання ДП у майбутньому (далі – об’єднання договорів про надання ДП у майбутньому) можливе за умови, що такі договори укладено для потенційних одиниць надання ДП, для яких за результатами одного спеціального аукціону на ДП акцептовано пропозиції на однаковий період надання ДП.
Об’єднання договорів про надання ДП у майбутньому здійснюється шляхом укладення відповідної додаткової угоди про внесення змін до одного з цих договорів та припинення дії інших таких договорів. Після об’єднання договорів про надання ДП у майбутньому договори, щодо яких передані права та зобов’язання на користь іншого договору, припиняють свою дію.
Для об’єднання договорів про надання ДП у майбутньому ПДП або ППДП має:
направити ОСП заяву щодо об’єднання договорів про надання ДП у майбутньому;
укласти з ОСП додаткову угоду до договору про надання ДП у майбутньому щодо об’єднання договорів про надання ДП у майбутньому;
забезпечити наявність фінансового забезпечення виконання умов договору про надання ДП у майбутньому в обсязі, який відповідає сумі фінансового забезпечення, що необхідна відповідно до пунктів 3.18.11 та 3.18.16 цієї глави за договорами про надання ДП у майбутньому, умови яких об’єднуються.
Примірна форма додаткової угоди до договору про надання ДП у майбутньому та заяви щодо об’єднання договорів про надання ДП у майбутньому оприлюднюється ОСП на власному офіційному вебсайті.
Додаткова угода до договору про надання ДП у майбутньому може бути укладена не пізніше дати, у яку ПДП або ППДП був зобов’язаний отримати Свідоцтво про відповідність вимогам до ДП потенційною одиницею надання ДП та набути статусу ПДП щодо потенційної одиниці надання ДП.
Для укладення додаткової угоди до договору про надання ДП у майбутньому ПДП або ППДП направляє до ОСП заяву щодо об’єднання договорів про надання ДП у майбутньому та два примірники додаткової угоди, підписані зі своєї сторони.
ОСП протягом п’яти календарних днів з дня отримання заяви ПДП або ППДП щодо об’єднання договорів про надання ДП у майбутньому підписує додаткову угоду до договору про надання ДП у майбутньому та направляє ПДП або ППДП один підписаний зі своєї сторони примірник, у разі дотримання ПДП або ППДП умов щодо об’єднання договорів про надання ДП у майбутньому, передбачених цим пунктом, та наявності необхідного розміру фінансового забезпечення. У разі недотримання ПДП або ППДП умов щодо об’єднання договорів про надання ДП у майбутньому, передбачених цим пунктом, та/або відсутності необхідного розміру фінансового забезпечення ОСП протягом п’яти календарних днів з дня отримання заяви щодо об’єднання договорів про надання ДП у майбутньому відмовляє ПДП або ППДП в укладенні додаткової угоди до договору про надання ДП у майбутньому із зазначенням причин відмови.
У договорі про надання ДП у майбутньому, умови якого змінюються внаслідок об’єднання договорів про надання ДП у майбутньому, має бути визначена максимальна величина регулюючої потужності відповідних напрямів закупівлі продукту ДП, що дорівнює сумі максимальних величин регулюючих потужностей відповідних напрямів закупівлі продукту ДП потенційних одиниць надання ДП за договорами про надання ДП у майбутньому, що об’єднуються.
Технічні характеристики потенційної одиниці надання ДП за результатами об’єднання договорів про надання ДП у майбутньому мають забезпечувати одночасне надання продуктів ДП відповідних напрямів в обсягах, що продані на спеціальному аукціоні на ДП для всіх потенційних одиниць надання ДП за договорами про надання ДП у майбутньому, що об’єднуються.
Обсяг фінансового забезпечення виконання умов договору про надання ДП у майбутньому, умови якого змінюються внаслідок об’єднання договорів про надання ДП у майбутньому, має відповідати сумі наданого фінансового забезпечення, що необхідна відповідно до пунктів 3.18.11 та 3.18.16 цієї глави за договорами про надання ДП у майбутньому, умови яких об’єднуються.
(главу 3.18 доповнено пунктом 3.18.17 згідно з
постановою НКРЕКП від 18.11.2025 р. N 1883)
3.19. Передача зобов’язань з надання ДП
3.19.1. ПДП має право здійснити передачу ДП щодо надання ДП протягом розрахункового періоду (періодів).
Передача ДП може здійснюватися щодо зобов’язань надання ДП, набутих за результатами спеціальних, річних, квартальних, місячних та тижневих аукціонів на ДП або отриманих у результаті передачі ДП. Передача ДП, набутих за результатами добових аукціонів не здійснюється.
Передача ДП підлягає обов’язковому погодженню ОСП через СУР.
3.19.2. Передача ДП може здійснюватися лише за умови одночасного виконання таких вимог:
1) передача ДП здійснюється в межах однієї торгової зони;
2) передача ДП здійснюється в обсязі, що не перевищує обсяг зобов’язання ПДП щодо надання ДП відповідною одиницею надання ДП у відповідний розрахунковий період;
3) передача ДП здійснюється між одиницями надання ДП, щодо яких наявне чинне свідоцтво про відповідність вимогам до ДП відповідного продукту ДП із регулювання частоти і активної потужності, та не подавалась декларація про неготовність;
4) передача ДП не порушує та/або не загрожує порушенню операційної безпеки функціонування ОЕС України відповідно до Кодексу системи передачі;
5) ПДП, що отримує зобов’язання щодо надання ДП, забезпечив наявний вільний резерв потужності (не запропонований до продажу на ринку електричної енергії) в обсязі, достатньому для виконання зобов’язань щодо надання ДП.
3.19.3. Передача ДП між одиницями надання ДП, які належать (управляються) різними ПДП, здійснюється виключно на двосторонній основі шляхом укладення відповідного договору між такими ПДП, який має визначати, зокрема, обсяг та вид продукту ДП, щодо яких здійснюється передача ДП, розрахункові періоди, на які здійснюється передача ДП, вартість передачі ДП та відповідальність сторін за невиконання умов договору.
Передача ДП між одиницями надання ДП, які належать (управляються) одному ПДП, не потребує укладення відповідного договору.
3.19.4. Для здійснення передачі ДП ПДП подає до ОСП через СУР повідомлення про передачу ДП із зазначенням:
1) розрахункового періоду (періодів) торгового дня, щодо якого (яких) планується передача ДП;
2) торгової зони, у межах якої планується передача ДП;
3) ЕІС-кодів ПДП, між одиницями надання ДП яких планується передача ДП;
4) ЕІС-кодів одиниць надання ДП, між якими планується передача ДП, та їх місцезнаходження;
5) обсягу, ціни та виду продукту ДП, що планується передати, із зазначенням аукціону, за результатами якого виникло зобов’язання щодо надання ДП одиницею надання ДП.
Надання ПДП повідомлення про передачу ДП до ОСП здійснюється через СУР у порядку, передбаченому Інструкцією з передачі ДП у СУР, яка розробляється ОСП та оприлюднюється на його власному офіційному вебсайті.
3.19.5. Передача ДП може здійснюватися, починаючи з дня, наступного за днем, у якому завершився строк оскарження результатів аукціону на ДП або здійснено передачу ДП, та завершується об 11:00 d-1.
ОСП щодня з 11:00 здійснює перевірку акцептованих СУР повідомлень ПДП про передачу ДП на відповідність пункту 3.19.2 цієї глави та погоджує або не погоджує передачу ДП.
Результати перевірки ОСП акцептованих у СУР повідомлень ПДП про передачу ДП на відповідність пункту 3.19.2 цієї глави повідомляються ПДП до 11:40.
У разі непогодження передачі ДП на підставі підпункту 4 пункту 3.19.2 цієї глави ОСП повинен надати ПДП та Регулятору детальні обґрунтування щодо причин непогодження передачі ДП упродовж п’яти робочих днів із зазначенням детального обґрунтування такого непогодження.
3.19.6. ПДП, що здійснив передачу ДП іншому ПДП, втрачає зобов’язання з надання ДП щодо обсягу, періоду надання та виду послуги, що передано, а ПДП, якому здійснено передачу ДП, набуває зобов’язання щодо надання такої ДП.
У разі здійснення передачі ДП між одиницями надання ДП одного ПДП обсяги зобов’язання щодо надання відповідної ДП переходять до одиниці надання ДП, якій передано ДП.
При здійсненні передачі ДП усі права та зобов’язання ПДП щодо надання ДП, у тому числі отримання плати за надану ДП та відповідальність у разі її ненадання, переходять до сторони, що набула зобов’язання щодо надання ДП за результатом здійснення передачі ДП.
3.19.7. ПДП, що набув зобов’язання щодо надання ДП за результатами передачі ДП, несе відповідальність за якісне надання ДП у порядку, визначеному цими Правилами.
Оплата ПДП за надані ДП, зобов’язання, щодо надання яких було набуто за результатами передачі ДП, здійснюється у порядку, визначеному розділом V цих Правил та договором про надання допоміжних послуг з регулювання частоти та активної потужності, за цінами, що були визначені за результатами відповідного аукціону на ДП.
3.19.8. ОСП має право перенести граничний строк подання ПДП повідомлень про передачу ДП та час повідомлення ОСП про погодження або непогодження передачі ДП не пізніше 22:00 d-1, у випадках тимчасової непрацездатності СУР та/або припинення (тимчасового) роботи каналів комунікацій ОСП.
У разі перенесення граничного строку подання ПДП повідомлень про передачу ДП та часу повідомлення ОСП про погодження або непогодження передачі ДП ОСП оприлюднює на своєму офіційному вебсайті повідомлення із зазначенням часу такого перенесення.
(розділ III доповнено главою 3.19 згідно з
постановою НКРЕКП від 05.08.2025 р. N 1205)
IV. Балансуючий ринок
4.1. Загальні положення
4.1.1. Балансуючий ринок за основу свого функціонування приймає зобов’язання одиниці надання послуг балансування відповідно до графіків відпуску/відбору, поданих одразу після закриття ВДР.
(пункт 4.1.1 із змінами, внесеними згідно з
постановою НКРЕКП від 04.12.2020 р. N 2328)
4.1.2. Балансуючий ринок управляється ОСП окремо для кожної зони.
4.1.3. Інтервал ОРЧ для балансуючого ринку складає 15 хвилин.
4.1.4. На балансуючому ринку здійснюється купівля/продаж електричної енергії для балансування в реальному часі обсягів виробництва (відпуску), споживання (відбору), імпорту, експорту електричної енергії та системних обмежень в ОЕС України. Аварійна допомога надається/отримується за договором, який укладається між ОСП та відповідним ОСП або іншим суб’єктом господарювання суміжної країни. Ціна за поставлену електричну енергію в рамках надання/отримання аварійної допомоги та/або алгоритм її розрахунку визначається згідно з договором та погоджується Регулятором.
(пункт 4.1.4 із змінами, внесеними згідно з
постановами НКРЕКП від 28.02.2020 р. N 516,
від 15.07.2020 р. N 1433,
від 04.12.2020 р. N 2328,
від 29.11.2022 р. N 1592)
4.1.5. Продуктом на балансуючому ринку є балансуюча електрична енергія, відпущена/не відпущена або відібрана / не відібрана одиницею надання послуг з балансування за результатом виконання таких типів диспетчерських команд:
(абзац перший пункту 4.1.5 у редакції
постанови НКРЕКП від 04.06.2024 р. N 1090)
1) пряма активація пропозиції ППБ;
2) запланована активація пропозиції ППБ.
Характеристики активацій на балансуючому ринку:
| N з/п | Тип активації | Пряма активація на завантаження | Пряма активація на розвантаження | Запланована активація на завантаження | Запланована активація на розвантаження |
| 1 | Повний час активації | 5 хвилин | 5 хвилин | 15 хвилин | 15 хвилин |
| 2 | Час підготовки | 3 хвилини | 3 хвилини | 3 хвилини | 3 хвилини |
| 3 | Час виконання команди | 2 хвилини | 2 хвилини | 12 хвилин | 12 хвилин |
| 4 | Мінімальний обсяг | 1 МВт | 1 МВт | 1 МВт | 1 МВт |
| 5 | Дискретність | 1 МВт | 1 МВт | 1 МВт | 1 МВт |
| 6 | Мінімальний час поставки | 1 хвилина | 1 хвилина | 15 хвилин | 15 хвилин |
| 7 | Час повернення на графік | 2 хвилини | 2 хвилини | 12 хвилин | 12 хвилин |
(пункт 4.1.5 у редакції постанов
НКРЕКП від 26.11.2019 р. N 2485,
від 15.02.2021 р. N 234)
4.2. Участь у балансуючому ринку
4.2.1. Для надання послуг з балансування учасник ринку повинен подати ОСП заяву-приєднання до Договору про участь у балансуючому ринку та включення до реєстру постачальників послуг з балансування, типова форма якої наведена в додатку 7 до цих Правил, та включення до Реєстру ППБ (далі – заява). Форма заяви оприлюднюється ОСП на власному офіційному вебсайті.
(пункт 4.2.1 із змінами, внесеними згідно з
постановою НКРЕКП від 26.06.2024 р. N 1211)
4.2.2. ОСП розглядає таку заяву та не пізніше ніж через 5 робочих днів з дати її отримання інформує заявника щодо повноти та коректності наданої інформації. У випадку надання неповної та/або недостовірної інформації ОСП повідомляє про це учасника ринку, який у свою чергу повинен надати необхідну інформацію протягом 14 календарних днів з дати отримання повідомлення. Якщо учасник ринку не надав необхідну інформацію протягом визначеного строку, заява не розглядається.
4.2.3. Протягом 10 робочих днів з дати отримання повної та коректної інформації ОСП (у ролі АР) вносить заявника до Реєстру ППБ і надає доступ до електронної платформи.
(пункт 4.2.3 із змінами, внесеними згідно з
постановою НКРЕКП від 04.12.2020 р. N 2328)
4.2.4. Учасники ринку, які володіють генеруючими одиницями типу B, C або D, крім ППВДЕ, зобов’язані бути ППБ та надавати послуги з балансування.
ВДЕ з підтримкою, що мають намір включити генеруючі одиниці до складу балансуючої групи гарантованого покупця, зобов’язані укласти з ОСП договір про надання послуги із зменшення навантаження та надавати послуги із зменшення навантаження ВДЕ з підтримкою щодо генеруючих одиниць типу B, C або D, встановлена потужність яких становить 1 МВт та більше (крім генеруючих одиниць, що використовують для виробництва електричної енергії енергію біогазу та/або біомаси).
(абзац другий пункту 4.2.4 у редакції
постанови НКРЕКП від 06.12.2024 р. N 2060)
ВДЕ з підтримкою зобов’язані бути ППБ та надавати послуги з балансування одиницями відпуску типу B, C або D, що не включені до балансуючої групи гарантованого покупця, за виключенням одиниць відпуску, що використовують для виробництва електричної енергії енергію біогазу та/або біомаси.
(абзац третій пункту 4.2.4 у редакції
постанови НКРЕКП від 06.12.2024 р. N 2060)
Участь агрегатора у балансуючому ринку є обов’язковою у випадку здійснення ним управління одиницею агрегації, до складу якої включені одна або декілька одиниць відпуску, загальна встановлена потужність яких становить 1 МВт і більше.
(пункт 4.2.4 із змінами, внесеними згідно з
постановами НКРЕКП від 11.11.2020 р. N 2084,
від 30.12.2020 р. N 2818,
у редакції постанови НКРЕКП від 22.02.2024 р. N 370)
4.2.5. Для споживачів, ОУЗЕ та агрегаторів, що не здійснюють управління одиницями відпуску, участь у балансуючому ринку є добровільною.
ППБ, який є споживачем, ОУЗЕ або агрегатором, що не здійснює управління одиницями відпуску, зобов’язаний подавати на балансуючий ринок пропозиції на балансуючу електричну енергію, що відповідають акцептованим обсягам резерву, якщо одиниця відбору, одиниця зберігання енергії або одиниця агрегації за результатами аукціону на ДП обрана для надання резервів (крім РПЧ).
(пункт 4.2.5 у редакції постанов
НКРЕКП від 29.11.2022 р. N 1592,
від 22.02.2024 р. N 370)
4.2.6. Учасники ринку, крім ППВДЕ, які володіють генеруючими одиницями типу B, C та D, зобов’язані брати участь у балансуючому ринку.
(главу 4.2 доповнено пунктом 4.2.6 згідно
постановою НКРЕКП від 26.11.2019 р. N 2485,
пункт 4.2.6 у редакції постанови
НКРЕКП від 28.02.2020 р. N 516,
із змінами, внесеними згідно з
постановами НКРЕКП від 11.11.2020 р. N 2084,
від 30.12.2020 р. N 2818)
4.3. Обов’язки ОСП та учасників ринку на балансуючому ринку
4.3.1. У частині балансуючого ринку ОСП зобов’язаний:
1) збирати телевимірювання в реальному часі відпуску/відбору потужності ППБ;
2) здійснювати короткостроковий прогноз загального навантаження (для кожної ОРЧ);
3) здійснювати короткостроковий прогноз відпуску (для кожної ОРЧ) для всіх генеруючих одиниць ВДЕ, що не є ППБ;
4) здійснювати управління внутрішніми обмеженнями системи шляхом видачі диспетчерських команд ППБ;
5) керувати балансуючим ринком та досягати результатів диспетчеризації в реальному часі через ППБ;
6) формувати та видавати ППБ відповідні диспетчерські команди;
7) відслідковувати виконання ППБ диспетчерських команд;
8) управляти та використовувати диспетчерську інформаційно-адміністративну систему;
9) публікувати статистику та інформацію щодо результатів балансуючого ринку та відповідних диспетчерських команд;
10) пропонувати необхідні заходи для підвищення ефективності диспетчерських процедур;
11) здійснювати всі інші дії, що вимагаються цими Правилами.
4.3.2. На балансуючому ринку ППБ зобов’язані вживати всіх необхідних заходів для забезпечення готовності їхнього устаткування до роботи відповідно до заявлених характеристик та, зокрема, подавати графіки відпуску/відбору і виконувати диспетчерські команди, видані ОСП.
(пункт 4.3.2 із змінами, внесеними згідно з
постановою НКРЕКП від 04.12.2020 р. N 2328)
4.3.3. Для кожного випадку одразу після виникнення події, що призвела до зміни доступної потужності, ППБ повинні подавати декларації про неготовність ОСП.
4.3.4. ОР надає ОСП інформацію про договірні обсяги купівлі-продажу електричної енергії для кожного розрахункового періоду за результатами РДН та ВДР.
4.4. Прогноз навантаження
4.4.1. Для цілей прогнозу електроспоживання по областях регулювання (торгових зонах) ОСП може використовувати таку інформацію за розрахунковими періодами торгового дня, на який формується прогноз:
1) історичні дані щодо електроспоживання по областях регулювання (торгових зонах) та погодних умов ОЕС України та статистичні дані щодо зміни навантаження за категоріями споживання електричної енергії;
2) прогнози погодних умов, історичні дані про навантаження у схожих погодних умовах, а також порівняльну статистику та взаємозалежність навантаження і параметрів погодних умов;
3) події, про які ОСП знає заздалегідь, відповідно до Кодексу системи передачі та Кодексу систем розподілу, затвердженого постановою Національної комісії, що здійснює державне регулювання у сферах енергетики та комунальних послуг, від 14 березня 2018 року N 310;
4) заплановані роботи на електроустановках відбору, УЗЕ та/або в системі передачі, системі розподілу або малій системі розподілу, що можуть впливати на середнє погодинне навантаження;
(підпункт 4 пункту 4.4.1 із змінами, внесеними
згідно з постановою НКРЕКП від 29.11.2022 р. N 1592,
у редакції постанови НКРЕКП від 22.02.2024 р. N 370)
5) прогноз транскордонного обміну для кожного розрахункового періоду торгового дня;
6) іншу зібрану та/або надану інформацію.
4.4.2. Прогноз електроспоживання по областях регулювання (торговим зонам) для кожного розрахункового періоду наступного торгового дня повинен бути оприлюднений на офіційному вебсайті ОСП щонайменше за дві години до закриття воріт РДН та має оновлюватися кожні 12 годин.
4.4.3. Прогнози електроспоживання по областях регулювання (торгових зонах) можуть використовуватись для розрахунку прогнозного небалансу електричної енергії системи кожну годину на чотири години вперед протягом торгового дня.
4.5. Прогноз відпуску електричної енергії ВДЕ
4.5.1. ОСП здійснює прогноз відпуску для виробників ВДЕ.
У частині здійснення прогнозу відпуску для виробників ВДЕ ОСП використовує таку інформацію за розрахунковими періодами торгового дня, на який формується прогноз:
1) історичні дані відпуску ВДЕ та статистичні дані в результаті їх обробки, згруповані за прогнозами погодних умов (швидкість вітру, сонячне випромінювання тощо);
2) історичні дані відпуску ВДЕ за аналогічних погодних умов, а також порівняльну статистику та взаємозалежність відпуску ВДЕ, що працюють не за “зеленим” тарифом, і параметрів погодних умов;
3) доступну потужність генеруючих одиниць одиниць відпуску по технологіях виробництва та по географічних регіонах;
(підпункт 3 пункту 4.5.1 із змінами, внесеними
згідно з постановою НКРЕКП від 29.11.2022 р. N 1592)
4) прогнози по генеруючих одиницях ВДЕ, що продають електричну енергію гарантованому покупцю за “зеленим” тарифом, подані згідно з главою 4.6 цього розділу;
5) іншу інформацію, зібрану та/або повідомлену ОСП.
4.5.2. Прогноз відпуску ВДЕ відображає прогнозний сумарний відпуск електричної енергії генеруючих одиниць ВДЕ, що приєднані до системи передачі, системи розподілу або малої системи розподілу та обладнані погодинними засобами комерційного обліку, та виконується для кожного розрахункового періоду торгового дня.
(пункт 4.5.2 із змінами, внесеними згідно з
постановою НКРЕКП від 22.02.2024 р. N 370)
4.5.3. Прогноз відпуску ВДЕ оприлюднюється на офіційному вебсайті ОСП щонайменше за одну годину до закриття воріт РДН та повинен оновлюватися кожні 8 годин.
Деталізований прогноз відпуску ВДЕ по кожній одиниці відпуску електричної енергії надається ОСП гарантованому покупцю за дві години до закриття воріт РДН.
Прогноз відпуску ВДЕ використовується для розрахунку прогнозного небалансу електричної енергії системи кожну годину на 4 години торгового дня наперед, що вводиться в алгоритм розрахунку балансуючого ринку, відповідно до глави 4.17 цього розділу.
4.6. Графік відпуску та імпорту
4.6.1. Учасники ринку зобов’язані до 13:00 за два дні до торгового дня (d-2) надати ОСП графік відпуску для кожної одиниці відпуску, одиниці агрегації та/або одиниці зберігання енергії (у випадку здійснення відпуску електричної енергії в систему передачі, систему розподілу або малу систему розподілу).
4.6.2. Учасники ринку, які отримали ФПП, зобов’язані надати ОСП графік імпорту для кожного міждержавного перетину, за яким учасник ринку планує здійснення операцій з імпорту, з урахуванням результатів добових аукціонів із розподілу пропускної спроможності міждержавних перетинів до часу закриття воріт для номінацій добових ФПП.
4.6.3. Після отримання результатів торгів на РДН учасники ринку до 14:30 дня, що передує торговому дню, або у випадку перенесення часу “закриття воріт РДН” не пізніше ніж через дві години після часу “закриття воріт РДН”, зобов’язані повторно подати графік відпуску для кожної одиниці відпуску, одиниці агрегації та/або одиниці зберігання енергії (у випадку здійснення відпуску електричної енергії в систему передачі або систему розподілу або малу систему розподілу).
4.6.4. Графіки відпуску повинні включати:
1) ідентифікатор учасника ринку, що продає електричну енергію;
2) період відпуску (день, місяць, рік), описаний у графіку, із зазначенням обсягів електричної енергії для відповідних розрахункових періодів (включають 24 рядки (23 рядки для переходу на літній час і 25 рядків для переходу на зимовий час));
3) ЕІС-код одиниці відпуску, одиниці зберігання енергії, одиниці агрегації або міждержавного перетину;
4) обсяг електричної енергії, що буде вироблений або імпортований, у МВт·год з точністю до шести знаків після коми;
(підпункт 4 пункту 4.6.4 із змінами, внесеними
згідно з постановою НКРЕКП від 08.04.2025 р. N 527)
5) номінований за одиницями надання ДП обсяг закупленого в ПДП резерву.
(глава 4.6 із змінами, внесеними згідно з
постановами НКРЕКП від 04.12.2020 р. N 2328,
від 29.11.2022 р. N 1592,
від 02.05.2023 р. N 832,
у редакції постанови НКРЕКП від 22.02.2024 р. N 370)
4.7. Графік відбору та експорту
(назва глави 4.7 із змінами, внесеними згідно з
постановою НКРЕКП від 04.12.2020 р. N 2328)
4.7.1. Учасники ринку, у випадку здійснення відбору електричної енергії з системи передачі, системи розподілу або малої системи розподілу, зобов’язані до 13:00 за два дні до торгового дня (d-2) надати ОСП графік відбору:
ОСР та ОМСР – у розрізі своїх систем розподілу;
ОУЗЕ – у розрізі своїх одиниць зберігання енергії;
агрегатори – у розрізі своїх одиниць агрегації.
(пункт 4.7.1 із змінами, внесеними згідно з
постановою НКРЕКП від 04.12.2020 р. N 2328,
у редакції постанов НКРЕКП від 29.11.2022 р. N 1592,
від 22.02.2024 р. N 370)
4.7.2. Учасники ринку, які отримали ФПП, зобов’язані надати ОСП графік експорту для кожного міждержавного перетину, за яким учасник ринку планує здійснення операцій з експорту, з урахуванням результатів добових аукціонів із розподілу пропускної спроможності міждержавних перетинів до часу закриття воріт для номінацій добових ФПП.
(пункт 4.7.2 у редакції постанови
НКРЕКП від 22.02.2024 р. N 370)
4.7.3. Після отримання графіків експорту від учасників ринку ОСП здійснює прогноз обсягів перетоків електричної енергії та узгоджує їх із операторами суміжних енергосистем.
4.7.4. Після отримання результатів торгів на РДН ОСР, ОМСР, агрегатори та ОУЗЕ (у випадку здійснення відбору електричної енергії з системи передачі, системи розподілу або малої системи розподілу) до 14:30 дня або у випадку перенесення часу “закриття воріт РДН” не пізніше ніж через дві години після часу “закриття воріт РДН”, що передує торговому дню, зобов’язані повторно надати ОСП оновлений графік відбору.
(пункт 4.7.4 із змінами, внесеними згідно з
постановою НКРЕКП від 04.12.2020 р. N 2328,
у редакції постанов НКРЕКП від 29.11.2022 р. N 1592,
від 02.05.2023 р. N 832,
від 22.02.2024 р. N 370)
4.7.5. ОСП формує дані відбору за споживачами, які приєднані до мереж ОСП.
(пункт 4.7.5 із змінами, внесеними згідно з
постановою НКРЕКП від 04.12.2020 р. N 2328)
4.7.6. Графіки відбору повинні включати:
(абзац перший пункту 4.7.6 із змінами, внесеними
згідно з постановою НКРЕКП від 04.12.2020 р. N 2328)
1) ідентифікатор учасника ринку, який експортує електричну енергію, ОСР, ОМСР, агрегатор, ОУЗЕ або ОСП;
(підпункт 1 пункту 4.7.6 у редакції
постанов НКРЕКП від 29.11.2022 р. N 1592,
від 22.02.2024 р. N 370)
2) період відбору (день, місяць, рік), описаний у графіку, із зазначенням обсягів електричної енергії для відповідних розрахункових періодів (включають 24 рядки (23 рядки для переходу на літній час і 25 рядків для переходу на зимовий час));
(підпункт 2 пункту 4.7.6 із змінами, внесеними
згідно з постановою НКРЕКП від 04.12.2020 р. N 2328)
3) EIC-код області обліку або міждержавного перетину;
4) обсяг електричної енергії, що буде спожитий, відібраний або експортований, у МВт•год з точністю до шести знаків після коми;
(підпункт 4 пункту 4.7.6 із змінами, внесеними
згідно з постановами НКРЕКП від 29.11.2022 р. N 1592,
від 08.04.2025 р. N 527)
5) номінований за одиницями надання ДП обсяг закупленого в ПДП резерву.
(пункт 4.7.6 доповнено підпунктом 5 згідно з
постановою НКРЕКП від 04.06.2024 р. N 1090)
4.8. Подання та підтвердження графіків відпуску та відбору ППБ
4.8.1. Після закриття воріт на ВДР ППБ надають ОСП графіки відпуску/відбору для цілей балансуючого ринку.
(пункт 4.8.1 із змінами, внесеними згідно з
постановою НКРЕКП від 04.12.2020 р. N 2328)
4.8.2. Кожний графік відпуску/відбору подається ППБ за допомогою засобів та у формі, визначеній у главі 4.9 цього розділу, та повинен відображати рівень відпуску/відбору у МВт для кожної ОРЧ кожного розрахункового періоду, для якого подано графік виробництва/споживання.
(пункт 4.8.2 із змінами, внесеними згідно з
постановою НКРЕКП від 04.12.2020 р. N 2328)
4.8.3. Графік відпуску/відбору для розрахункового періоду подається не пізніше ніж за 50 хвилин до його початку.
(пункт 4.8.3 із змінами, внесеними згідно з
постановою НКРЕКП від 04.12.2020 р. N 2328)
4.8.4. ОСП перевіряє та підтверджує графік відпуску/відбору кожної одиниці надання послуг балансування для розрахункового періоду, при цьому повідомлення про акцепт відповідному ППБ надається лише за умови, що такий графік:
(абзац перший пункту 4.8.4 із змінами, внесеними
згідно з постановою НКРЕКП від 04.12.2020 р. N 2328)
1) відповідає вимогам пункту 4.8.2 цієї глави;
2) ураховує замовлені резерви по кожному типу резерву, якщо ППБ надає ДП;
3) відповідає зареєстрованим експлуатаційним характеристикам;
4) відповідає технічним можливостям складу обладнання, яке перебувало в роботі останні 60 годин хоча б один розрахунковий період.
(пункт 4.8.4 доповнено підпунктом 4 згідно з
постановою НКРЕКП від 15.02.2021 р. N 234)
4.8.5. Якщо графік відпуску/відбору не підтверджений ОСП, ОСП надсилає повідомлення про відхилення. Графік відпуску/відбору може подаватись необмежену кількість разів до закриття воріт балансуючого ринку. У роботу приймається останній, поданий на час закриття воріт балансуючого ринку, графік відпуску/відбору. Подані після закриття воріт балансуючого ринку графіки відпуску/відбору не враховуються ОСП, а відповідні відхилення розглядаються як небаланси електричної енергії для подальшого розрахунку балансуючого ринку.
(пункт 4.8.5 із змінами, внесеними згідно з
постановою НКРЕКП від 04.12.2020 р. N 2328)
4.9. Засоби та форми подання графіка відпуску/відбору
4.9.1. Процес планування, подачі та підтвердження графіків здійснюється відповідно до бізнес-процесів планування визначених, у ENTSO-E, а саме:
1) контекстної моделі для СІМ-моделі Європейського ринку (відповідно до міжнародного стандарту ESBP – IEC 62325-451-2:2014, Cor 1:2016, IDT, що відповідає ДСТУ IEC 62325-451-2:2017, затвердженому наказом Державного підприємства “Український науково-дослідний і навчальний центр проблем стандартизації, сертифікації та якості” від 09 листопада 2017 року N 359 “Про прийняття національних нормативних документів, гармонізованих з міжнародними нормативними документами” (далі – міжнародний стандарт ESBP));
2) процесу резервів ресурсів ENTSO-E (відповідно до проєкту міжнародного стандарту ERRP – IEC 62325-451-7);
3) процесу бізнес-підтверджень (відповідно до міжнародного стандарту ABP – IEC 62325-451-1:2017).
4.9.2. Учасники ринку зобов’язані надавати ОСП для відповідної області комерційного обліку:
1) графік відпуску та/або відбору одиниць відпуску, одиниць відбору, одиниць зберігання енергії, одиниць агрегації;
2) інформацію щодо обсягів резервів ДП, визначених за результатами відповідних аукціонів на ДП.
(пункт 4.9.2 із змінами, внесеними згідно з
постановою НКРЕКП від 06.05.2022 р. N 458,
у редакції постанов НКРЕКП від 29.11.2022 р. N 1592,
від 22.02.2024 р. N 370)
4.9.3. Для процесів планування відповідно до міжнародного стандарту ESBP та проєкту міжнародного стандарту ERRP – IEC 62325-451-7, визначені три такі етапи:
1) отримання заявлених графіків;
2) фаза перевірки на відповідність, корекція графіків;
3) остаточне підтвердження.
Після закінчення етапу остаточного підтвердження затверджені графіки закриті для змін.
4.9.4. Система балансуючого ринку перевіряє прийняті графіки за такими параметрами:
1) відповідність повідомлення, що містить графік відпуску/відбору формату XML, визначеному у міжнародному стандарті ESBP та проєкті міжнародного стандарту IEC 62325-451-7;
(підпункт 1 пункту 4.9.4 із змінами, внесеними
згідно з постановою НКРЕКП від 04.12.2020 р. N 2328)
2) наявність діючої реєстрації учасника ринку;
3) наявність ідентифікатора документа;
4) відповідність версії документа;
5) наявність ідентифікаторів часових серій відправників;
6) наявність тривалості часових серій (24 рядки (23 рядки для переходу на літній час і 25 рядків для переходу на зимовий час));
7) належність записів часової серії до допустимих періодів часу;
8) відсутність недопустимих скорочень у записах інформації;
9) наявність прав на розподілену пропускну спроможність, якщо це необхідно;
10) відповідність версії графіків. Якщо графік змінений, то версія повинна бути збільшена, в іншому випадку вона повинна бути такою самою, як відправлено раніше.
4.9.5. Після отримання та перевірки графіків ОСП надсилає підтвердження відправнику графіка, де вказує таку інформацію:
1) графік отримано та прийнято;
2) графік отримано та відхилено з обґрунтуванням його відхилення. Графік з негативним підтвердженням у подальшому не обробляється системою балансуючого ринку.
4.10. Подання пропозицій на балансуючу електричну енергію
4.10.1. Пропозиції на балансуючу електричну енергію є пропозиціями ППБ щодо відхилень від графіка відпуску/відбору на збільшення або зменшення навантаження.
Пропозиції на балансуючу електричну енергію на завантаження є пропозиціями ППБ на збільшення обсягу відпуску електричної енергії або зменшення обсягу відбору електричної енергії одиницею надання послуг з балансування.
Пропозиції на балансуючу електричну енергію на розвантаження є пропозиціями ППБ на зменшення обсягу відпуску електричної енергії або збільшення обсягу відбору електричної енергії одиницею надання послуг з балансування.
(пункт 4.10.1 у редакції постанови
НКРЕКП від 04.06.2024 р. N 1090)
4.10.2. Усі ППБ, крім ППБ та одиниць надання послуг балансування, зазначених у пункті 4.10.4 цієї глави, зобов’язані подавати пропозиції на балансуючу електричну енергію на завантаження по кожній одиниці надання послуг з балансування для кожного розрахункового періоду торгового дня на весь обсяг балансуючої електричної енергії на завантаження, що дорівнює різниці між доступною потужністю одиниці надання послуг з балансування, що залишилась з урахуванням зобов’язань з надання РПЧ і аРВЧ, та її графіком відпуску, незалежно від того, чи має ППБ зобов’язання щодо забезпечення резерву рРВЧ та РЗ як ПДП. Пропозиції на завантаження для прямої активації одиниці надання послуг з балансування не можуть бути меншими зобов’язань ПДП з надання рРВЧ на завантаження, а пропозиції на завантаження для запланованої активації одиниці надання послуг з балансування не можуть бути меншими зобов’язань з надання РЗ на завантаження.
(пункт 4.10.2 у редакції постанови
НКРЕКП від 26.11.2019 р. N 2485,
із змінами, внесеними згідно з
постановою НКРЕКП від 28.02.2020 р. N 516,
у редакції постанов НКРЕКП від 04.12.2020 р. N 2328,
від 15.02.2021 р. N 234)
ОСП проводить аналіз придбаних обсягів сукупно по всіх продуктах РВЧ на завантаження за попередні 10 календарних днів. Якщо усереднений за 10 днів обсяг сукупно придбаних по всіх продуктах РВЧ на завантаження менше ніж 50 % від потреби, зазначеної в деталях аукціонів на допоміжні послуги у відповідні 10 днів, ОСП інформує Регулятора та всіх ППБ щодо введення режиму подання заявок на балансуючому ринку щодо розрахункових періодів, де був відповідний дефіцит, на наступні 10 календарних днів починаючи з d+3, відповідно до якого ППБ зобов’язані подавати заявки/пропозиції на балансуючу електричну енергію на завантаження по кожному розрахунковому періоду, де був дефіцит, визначений абзацом першим цього пункту, по кожній одиниці надання послуг з балансування, що перебуватиме в роботі на день d, в обсязі не менше ніж 10 % від її фізичного графіка відпуску, які можуть бути збільшені (або зменшені) з урахуванням технічних можливостей обладнання та/або наявності гідроресурсу або палива.
(пункт 4.10.2 доповнено абзацом згідно з
постановою НКРЕКП від 06.05.2022 р. N 458)
Для кожного розрахункового періоду обсяги зобов’язань щодо подання заявки/пропозиції на балансуючу електричну енергію на завантаження відповідно до вимог абзацу другого цього пункту зменшуються на обсяги акцептованої ОСП пропозиції на ДП з аРВЧз та/або аРВЧс.
(пункт 4.10.2 доповнено абзацом згідно з
постановою НКРЕКП від 08.04.2025 р. N 527)
4.10.3. Усі ППБ, крім ППБ та одиниць надання послуг балансування, зазначених у пункті 4.10.4 цієї глави, зобов’язані подавати пропозиції на балансуючу електричну енергію на розвантаження по кожній одиниці надання послуг балансування (крім одиниць відпуску ВДЕ) для кожного розрахункового періоду торгового дня на весь обсяг балансуючої електричної енергії на розвантаження, що дорівнює різниці між його графіком відпуску/відбору та технічним мінімумом виробництва з урахуванням зобов’язань з надання РПЧ і аРВЧ, незалежно від того, чи має ППБ зобов’язання щодо забезпечення резерву рРВЧ та РЗ як ПДП.
ВДЕ з підтримкою, що є ППБ, зобов’язані подавати пропозиції на балансуючу електричну енергію на розвантаження по одиницях надання послуг з балансування, що не включені до балансуючої групи гарантованого покупця, на весь обсяг балансуючої електричної енергії на розвантаження, що дорівнює різниці між його графіком відпуску та технічним мінімумом виробництва з урахуванням зобов’язань з надання РПЧ і аРВЧ, незалежно від того, чи має ППБ зобов’язання щодо забезпечення резерву рРВЧ та РЗ як ПДП.
(пункт 4.10.3 доповнено новим абзацом другим
згідно з постановою НКРЕКП від 24.01.2024 р. N 178,
у зв’язку з цим абзаци другий та третій вважати
відповідно абзацами третім та четвертим)
Пропозиції на розвантаження для прямої активації одиниці надання послуг з балансування не можуть бути меншими зобов’язань з надання рРВЧ на розвантаження, а пропозиції на розвантаження для запланованої активації одиниці надання послуг з балансування не можуть бути меншими зобов’язань з надання РЗ на розвантаження.
(пункт 4.10.3 у редакції постанови
НКРЕКП від 26.11.2019 р. N 2485,
із змінами, внесеними згідно з
постановою НКРЕКП від 28.02.2020 р. N 516,
у редакції постанов НКРЕКП від 04.12.2020 р. N 2328,
від 15.02.2021 р. N 234)
ОСП проводить аналіз придбаних обсягів сукупно по всіх продуктах РВЧ на розвантаження за попередні 10 календарних днів. Якщо усереднений за 10 днів обсяг сукупно придбаних по всіх продуктах РВЧ на розвантаження менше ніж 50 % від потреби, зазначеної в деталях аукціонів на допоміжні послуги у відповідні 10 днів, ОСП інформує Регулятора та всіх ППБ щодо введення режиму подання заявок на балансуючому ринку щодо розрахункових періодів, де був відповідний дефіцит, на наступні 10 календарних днів починаючи з d+3, відповідно до якого ППБ зобов’язані подавати заявки/пропозиції на балансуючу електричну енергію на розвантаження по кожному розрахунковому періоду, де був дефіцит, визначений абзацом першим цього пункту, по кожній одиниці надання послуг з балансування, що перебуватиме в роботі на день d, в обсязі не менше ніж 5 % від її фізичного графіка відпуску, які можуть бути збільшені (або зменшені) з урахуванням технічних можливостей обладнання та/або наявності гідроресурсу або палива.
(пункт 4.10.3 доповнено абзацом згідно з
постановою НКРЕКП від 06.05.2022 р. N 458)
Для кожного розрахункового періоду обсяги зобов’язань щодо подання заявки/пропозиції на балансуючу електричну енергію на розвантаження відповідно до вимог абзацу четвертого цього пункту зменшуються на обсяги акцептованої ОСП пропозиції на ДП з аРВЧр та/або аРВЧс.
(пункт 4.10.3 доповнено абзацом згідно з
постановою НКРЕКП від 08.04.2025 р. N 527)
4.10.4. Подавати пропозиції на балансуючу електричну енергію на завантаження та на розвантаження по кожній одиниці надання послуг з балансування мають право:
1) ВДЕ щодо генеруючих одиниць за “зеленим” тарифом або за аукціонною ціною (щодо пропозицій на завантаження);
(підпункт 1 пункту 4.10.4 із змінами, внесеними
згідно з постановою НКРЕКП від 30.12.2020 р. N 2818,
у редакції постанови НКРЕКП від 24.01.2024 р. N 178,
із змінами, внесеними згідно з
постановою НКРЕКП від 06.12.2024 р. N 2060)
2) виробники у період з 01 жовтня по 01 травня щодо генеруючих одиниць, що здійснюють комбіноване виробництво електричної та теплової енергії на кваліфікованих когенераційних установках;
3) виробники електричної енергії щодо генеруючих одиниць з використанням ядерного палива;
4) споживачі;
5) ОУЗЕ;
(підпункт 4 пункту 4.10.4 замінено підпунктами 4, 5
згідно з постановою НКРЕКП від 29.11.2022 р. N 1592)
(пункт 4.10.4 у редакції постанови
НКРЕКП від 28.02.2020 р. N 516)
6) агрегатори, за виключенням випадку, визначеного пунктом 4.2.4 глави 4.2 цього розділу;
(пункт 4.10.4 доповнено підпунктом 6 згідно з
постановою НКРЕКП від 22.02.2024 р. N 370)
7) ВДЕ щодо генеруючих одиниць, що використовують для виробництва електричної енергії енергію біогазу та/або біомаси.
(пункт 4.10.4 доповнено підпунктом 7 згідно з
постановою НКРЕКП від 06.12.2024 р. N 2060)
4.11. Формат пропозицій на балансуючу електричну енергію
4.11.1. ППБ подають розділені за розрахунковими періодами пропозиції на балансуючу електричну енергію окремо для кожного продукту, визначеного цими Правилами: на завантаження та на розвантаження. Кожна пропозиція повинна містити обсяг балансуючої електричної енергії на завантаження та на розвантаження та ціну пропозиції для кожної одиниці надання послуг з балансування.
(пункт 4.11.1 із змінами, внесеними згідно з
постановою НКРЕКП від 15.02.2021 р. N 234,
у редакції постанови НКРЕКП від 29.11.2022 р. N 1592)
4.11.2. Кожен ППБ має право подати до десяти пропозицій окремо на завантаження та окремо на розвантаження по кожній одиниці надання послуг з балансування.
(пункт 4.11.2 у редакції постанови
НКРЕКП від 15.02.2021 р. N 234)
4.11.3. Пункт 4.11.3 виключено
(згідно з постановою
НКРЕКП від 15.02.2021 р. N 234,
у зв’язку з цим пункти 4.11.4 – 4.11.8
вважати відповідно пунктами 4.11.3 – 4.11.7)
4.11.3. Пропозиції на балансуючу електричну енергію для активації на завантаження, подані для одиниці надання послуг балансування, що закладені у графіку відпуску на нульовому рівні, але доступні в реальному часі, повинні містити крок для електричної енергії, що відповідає зміні виробництва з нуля до технічного мінімуму виробництва (як визначено в зареєстрованих експлуатаційних характеристиках). Такий крок пропозиції має подаватися з міткою неподільності. Видача команди на завантаження з нуля до технічного мінімуму виробництва ОСП має здійснюватися до часу набрання потужності, що відповідає технічному мінімуму виробництва.
(пункт 4.11.3 у редакції постанови
НКРЕКП від 04.12.2020 р. N 2328)
4.11.4. Пропозиції на балансуючу електричну енергію для активації на розвантаження, подані для одиниці надання послуг з балансування, що заплановані для роботи у графіку відпуску на рівні технічного мінімуму виробництва або вище, повинні містити один крок для електричної енергії, що відповідає зміні виробництва від технічного мінімуму виробництва до нуля. Такий крок має подаватися з міткою неподільності.
(пункт 4.11.4 у редакції постанови
НКРЕКП від 04.12.2020 р. N 2328)
4.11.5. Ціни на балансуючу електричну енергію зазначаються у грн/МВт·год з точністю до двох знаків після коми і повинні бути більше нуля. Обсяги балансуючої електричної енергії зазначаються у МВт·год з точністю до шести знаків після коми і повинні бути більше нуля.
(абзац перший пункту 4.11.5 із змінами, внесеними
згідно з постановою НКРЕКП від 08.04.2025 р. N 527)
У разі подання ППБ пропозицій на балансуючу електричну енергію із ціною, що вище за максимальну граничну ціну на балансуючому ринку та нижче за мінімальну граничну ціну на балансуючому ринку, така заявка автоматично відхиляється СУР.
(пункт 4.11.5 доповнено абзацом згідно з
постановою НКРЕКП від 04.12.2020 р. N 2328,
абзац другий пункту 4.11.5 у редакції
постанови НКРЕКП від 29.11.2022 р. N 1592)
4.11.6. Ціни на балансуючу електричну енергію завантаження для кожної пропозиції на балансуючу електричну енергію повинні бути менші або дорівнювати граничній ціні пропозиції на балансуючу електричну енергію, та не перевищувати 50000,00 грн/МВт·год.
(пункт 4.11.6 із змінами, внесеними згідно з
постановою НКРЕКП від 04.06.2024 р. N 1090)
4.11.7. Пропозиції на балансуючу електричну енергію, що подаються ППБ, повинні відповідати вимогам визначеним цими Правилами, та задовольняти такі умови:
1) містити дату розрахункової доби;
2) усі пропозиції повинні містити дійсний EIC-код для одиниці надання послуг з балансування ППБ, який подає пропозицію;
(підпункт 2 пункту 4.11.7 у редакції
постанови НКРЕКП від 29.11.2022 р. N 1592)
3) пропозиція на балансуючу енергію повинна бути розділена за розрахунковими періодами на завантаження та на розвантаження;
4) кожна пропозиція повинна містити обсяг балансуючої електричної енергії на завантаження/розвантаження та ціну пропозиції;
(підпункт 4 пункту 4.11.7 із змінами, внесеними
згідно з постановою НКРЕКП від 04.06.2024 р. N 1090)
5) пропозиція надається у вигляді файлу у форматі XML відповідно до проєкту міжнародного стандарту ERRP – IEC 62325-451-7.
4.12. Подача та коригування пропозицій на балансуючу електричну енергію
4.12.1. Пропозиції на балансуючу електричну енергію, що стосуються певного розрахункового періоду, подаються до закриття воріт балансуючого ринку, що відбувається за 45 хвилин до початку розрахункового періоду, та після подання графіка відпуску/відбору, що подається за 50 хвилин до початку розрахункового періоду.
(абзац перший пункту 4.12.1 із змінами, внесеними
згідно з постановою НКРЕКП від 04.12.2020 р. N 2328)
Пропозиції на балансуючу електричну енергію, подані після закриття воріт балансуючого ринку, вважаються помилково надісланими і не приймаються до розрахунків. В алгоритмі розрахунку балансуючого ринку враховуються останні пропозиції на балансуючу електричну енергію, подані до закриття воріт балансуючого ринку.
4.12.2. Якщо пропозиція на балансуючу електричну енергію не відповідає вимогам цього розділу, така пропозиція на балансуючу електричну енергію автоматично відхиляється системою управління ринком. У разі відхилення пропозиції ОСП надсилає ППБ обґрунтування причин відхилення. У такому випадку ППБ має право повторно подати пропозицію на балансуючу електричну енергію до закриття воріт балансуючого ринку.
(пункт 4.12.2 із змінами, внесеними згідно з
постановою НКРЕКП від 04.06.2024 р. N 1090)
4.12.3. Пропозиції на балансуючу електричну енергію, подані на балансуючий ринок, є економічно обов’язковими, тобто у разі активації на балансуючому ринку вони підлягають фінансовому врегулюванню/розрахунку.
4.13. Наслідки неподання пропозицій на балансуючу електричну енергію
4.13.1. Якщо ППБ, який зобов’язаний подавати пропозиції на балансуючу електричну енергію, не подав такі пропозиції для розрахункового періоду, ОСП (у якості АР) нараховує такому ППБ плату за невідповідність за відповідний розрахунковий період згідно з главою 5.22 розділу V цих Правил.
(пункт 4.13.1 із змінами, внесеними згідно з
постановами НКРЕКП від 11.11.2020 р. N 2084,
від 06.05.2022 р. N 458,
від 17.01.2023 р. N 109)
4.13.2. У такому випадку система управління ринком повинна автоматично створити пропозиції на балансуючу електричну енергію (що маркуються як створені системою управління ринком) для кожного відповідного ППБ і для кожного розрахункового періоду із зазначенням ціни та обсягу пропозиції, розрахованих таким чином:
1) якщо одиниця надання послуг з балансування є одиницею відпуску, ціна пропозиції повинна дорівнювати найнижчій (на завантаження) чи найвищій (на розвантаження) ціні для такого самого розрахункового періоду та тієї самої одиниці відпуску за останні 7 днів для обох напрямів балансуючої електричної енергії;
2) якщо ППБ є диспетчеризованим навантаженням з прийнятими пропозиціями резерву, ціна пропозиції повинна дорівнювати найнижчій ціні для того самого розрахункового періоду за останні 7 днів останньої схваленої пропозиції на балансуючу електричну енергію (поданій на той самий розрахунковий період попереднього торгового дня);
3) обсяг пропозиції повинен відповідати обсягу, зазначеному цим ППБ у заявленій характеристиці;
4) якщо ППБ є генеруючою одиницею ВДЕ, система управління ринком створює пропозиції на балансуючу електричну енергію для таких генеруючих одиниць, якщо існує зобов’язання для такої одиниці подавати пропозиції на балансуючу електричну енергію через замовлені в неї резерви.
4.13.3. У випадку відсутності відповідної заявки/пропозиції на балансуючу енергію від учасника, обладнання якого підпадає під системні обмеження, його графік роботи змінюється за командою диспетчера з оплатою за цінами, що склалась на балансуючому ринку на відповідний розрахунковий період.
(пункт 4.13.3 із змінами, внесеними згідно з
постановою НКРЕКП від 06.05.2022 р. N 458)
4.14. Перевірка та підтвердження пропозицій на балансуючу електричну енергію
4.14.1. Пункт 4.14.1 виключено
(згідно з постановою
НКРЕКП від 28.02.2020 р. N 516)
4.14.2. Пункт 4.14.2 виключено
(згідно з постановою
НКРЕКП від 28.02.2020 р. N 516,
у зв’язку з цим пункти 4.14.3 та 4.14.4
вважати пунктами 4.14.1 та 4.14.2)
4.14.1. Пропозиції на балансуючу електричну енергію подаються ППБ виключно у форматі, визначеному у главі 4.11 цього розділу.
(пункт 4.14.1 із змінами, внесеними згідно з
постановою НКРЕКП від 15.02.2021 р. N 234)
4.14.2. Після отримання пропозицій на балансуючу електричну енергію СУР здійснює їх перевірку та надсилає повідомлення відповідному ППБ, чия пропозиція на балансуючу електричну енергію прийнята, або якщо виявлені помилки у поданні, надсилає повідомлення відповідному ППБ про відхилення із зазначенням причин такого відхилення.
(пункт 4.14.2 із змінами, внесеними згідно з
постановою НКРЕКП від 06.05.2022 р. N 458)
4.14.3. АР здійснює перевірку пропозицій, що подаються ППБ, та визначає наявність у них помилок.
(главу 4.14 доповнено пунктом 4.14.3 згідно з
постановою НКРЕКП від 15.02.2021 р. N 234)
4.14.4. Для перевірки пропозицій на балансуючу електричну енергію, поданих ППБ або створених автоматично СУР для кожної одиниці надання послуг з балансування, що є одиницею відпуску, ураховуються такі дані стосовно пропонованих обсягів:
(абзац перший пункту 4.14.4 із змінами, внесеними
згідно з постановою НКРЕКП від 06.05.2022 р. N 458)
1) актуальні декларації про неготовність;
2) технічний максимум відпуску;
3) технічний мінімум відпуску;
4) графік виробництва.
(главу 4.14 доповнено пунктом 4.14.4 згідно з
постановою НКРЕКП від 15.02.2021 р. N 234)
4.14.5. Подача пропозицій на розвантаження зі сторони ППБ, що є виробником, здійснюється лише за умови, що така пропозиція буде надана ППБ шляхом її виконання на генеруючому обладнанні, що було в роботі не менше ніж 1 розрахунковий період, протягом попередніх 60 годин.
Пропозиції на балансуючу енергію, подані ППБ для запланованої активації, мають призводити до фактичної зміни відпуску або відбору для кожної розрахункової години, на яку вони подаються, не менше ніж на 1 МВт·год.
Невиконання таких умов вважається помилкою в заявці.
(главу 4.14 доповнено пунктом 4.14.5 згідно з
постановою НКРЕКП від 15.02.2021 р. N 234)
4.14.6. Для перевірки пропозицій на балансуючу електричну енергію, поданих ППБ або створених автоматично СУР для кожної одиниці надання послуг з балансування, що є одиницею відбору, ураховуються такі дані відносно запропонованих обсягів:
(абзац перший пункту 4.14.6 із змінами, внесеними
згідно з постановою НКРЕКП від 06.05.2022 р. N 458)
1) максимальне робоче навантаження;
2) графік відбору.
(підпункт 2 пункту 4.14.6 із змінами, внесеними
згідно з постановою НКРЕКП від 06.05.2022 р. N 458)
(главу 4.14 доповнено пунктом 4.14.6 згідно з
постановою НКРЕКП від 15.02.2021 р. N 234)
4.14.7. Диспетчер оцінює можливість використання пропозиції ППБ та в разі неможливості її активації у відповідному розрахунковому періоді визначає такі пропозиції як “Особливі”.
Пропозиції, що отримали ознаку “Особливі”, не будуть використані, а наступні активовані пропозиції інших ППБ не вважаються акцептом з приміткою.
Диспетчер має право встановлювати ознаку “Особливі” на таких підставах:
невідповідність фактичного навантаження одиниць генерації графікам фізичного відпуску з урахуванням команд диспетчера;
ГЕС, ГАЕС для забезпечення балансування в періоди мінімуму та максимуму споживання;
системні обмеження;
(абзац шостий пункту 4.14.7 із змінами, внесеними
згідно з постановою НКРЕКП від 06.05.2022 р. N 458)
зміна виробництва з нуля до технічного мінімуму виробництва;
зміна виробництва від технічного мінімуму виробництва до нуля.
(главу 4.14 доповнено пунктом 4.14.7 згідно з
постановою НКРЕКП від 15.02.2021 р. N 234)
4.14.8. Для перевірки пропозицій на балансуючу електричну енергію, поданих ППБ для кожної одиниці надання послуг з балансування, що є одиницею зберігання енергії, ураховуються такі дані стосовно пропонованих обсягів:
1) актуальні декларації про неготовність;
2) мінімальна та максимальна потужність відбору УЗЕ;
3) мінімальна та максимальна потужність відпуску УЗЕ;
4) графік відпуску та графік відбору електричної енергії одиниці зберігання енергії.
(главу 4.14 доповнено пунктом 4.14.8 згідно з
постановою НКРЕКП від 29.11.2022 р. N 1592)
4.14.9. Для перевірки пропозицій на балансуючу електричну енергію, поданих ППБ для кожної одиниці надання послуг з балансування, що є одиницею агрегації, ураховуються такі дані стосовно пропонованих обсягів:
1) актуальні декларації про неготовність;
2) замовлені резерви по кожному типу резерву, якщо ППБ надає ДП;
3) мінімальна та максимальна потужність відбору одиниці агрегації;
4) мінімальна та максимальна потужність відпуску одиниці агрегації;
5) графік відпуску та графік відбору електричної енергії одиниці агрегації.
(главу 4.14 доповнено пунктом 4.14.9 згідно з
постановою НКРЕКП від 22.02.2024 р. N 370)
4.15. Розв’язання цільової функції балансуючого ринку
4.15.1. Вхідними даними для балансуючого ринку є:
1) навантаження одиниць надання ДП, що надають ДП з аРВЧ, та їх фактичне навантаження під САРЧП на розрахунковий період;
2) максимальні та мінімальні граничні значення САРЧП для одиниць надання ДП на розрахунковий період;
3) законтрактовані обсяги ДП з аРВЧ, рРВЧ, РЗ одиниць надання ДП, що надають ДП на розрахунковий період;
4) графіки відпуску/відбору одиниць надання ДП на розрахунковий період;
5) телевимірювання потужності в реальному часі;
6) прогноз загального відбору електричної енергії по областях регулювання (торгових зонах) ОСП (по кожній ОРЧ);
(підпункт 6 пункту 4.15.1 із змінами, внесеними
згідно з постановою НКРЕКП від 29.11.2022 р. N 1592)
7) телевимірювання в реальному часі сальдо перетоків експорту/імпорту.
4.15.2. Цільова функція балансуючого ринку полягає у мінімізації вартості покриття небалансу електричної енергії системи, використовуючи подані ППБ пропозиції на балансуючу електричну енергію на завантаження та на розвантаження. Вартість покриття небалансу електричної енергії системи є сумою всіх грошових коштів за акцептованими пропозиціями на балансуючу електричну енергію.
4.15.3. Обмеженнями цільової функції балансуючого ринку є:
1) небаланс системи, що розраховується на підставі вхідних даних, наданих відповідно до пункту 4.5.3 глави 4.5 та глави 4.9 цього розділу;
2) технічні обмеження системи (системні обмеження);
(підпункт 2 пункту 4.15.3 із змінами, внесеними
згідно з постановою НКРЕКП від 06.05.2022 р. N 458)
3) технічні обмеження ППБ.
4.15.4. Перелік наявних пропозицій на балансуючу електричну енергію формується окремо для прямих та запланованих активацій за найнижчою ціною пропозиції в напрямі на завантаження і найвищою ціною в напрямі на розвантаження і оновлюється щогодини.
(пункт 4.15.4 у редакції постанови
НКРЕКП від 15.02.2021 р. N 234)
4.15.5. Після отримання пропозицій на балансуючу електричну енергію на певний розрахунковий період за 45 хвилин до початку цього періоду ОСП на основі короткочасного прогнозу балансу визначає необхідність запланованої активації в цьому розрахунковому періоді.
За результатом безперервного моніторингу даних щодо використання аРВЧ, величин сальдо перетікань з суміжними ОСП або частоти при відокремленій роботі та у разі аварійних відключень генеруючого обладнання та/або УЗЕ диспетчер застосовує пряму активацію для найшвидшого відновлення аРВЧ.
(абзац другий пункту 4.15.5 із змінами, внесеними
згідно з постановою НКРЕКП від 29.11.2022 р. N 1592)
Після визначення необхідних величин потужності для завантаження/розвантаження ОСП оцінює можливість/необхідність надання/отримання аварійної допомоги до/від суміжного ОСП за відповідним запитом. На основі цієї інформації ОСП видає через систему управління ринком диспетчерську команду на активацію відповідних пропозицій ППБ. Видача диспетчерської команди на активацію здійснюється у форматі, визначеному протоколом активації, що передбачений проєктом міжнародного стандарту RRP – IEC 62325-451-7, або у випадку застосування резервної процедури – по телефону. Після отримання позитивного підтвердження від ППБ пропозиція позначається як активована.
(пункт 4.15.5 у редакції постанови
НКРЕКП від 15.02.2021 р. N 234)
4.16. Результати балансуючого ринку
Результати балансуючого ринку складаються з:
1) прийнятих пропозицій на балансуючу електричну енергію на завантаження та на розвантаження ППБ по ОРЧ з метою забезпечення балансу системи;
(пункт 1 глави 4.16 із змінами, внесеними згідно з
постановою НКРЕКП від 15.02.2021 р. N 234)
2) маржинальних цін балансуючої електричної енергії на завантаження;
3) маржинальних цін балансуючої електричної енергії на розвантаження;
4) цін балансуючої електричної енергії на розвантаження в дефіцитній системі;
5) цін балансуючої електричної енергії на завантаження в профіцитній системі.
(пункти 2 та 3 глави 4.16 із змінами, внесеними
згідно з постановою НКРЕКП від 04.06.2024 р. N 1090,
замінено пунктами 2 – 5 згідно з
постановою НКРЕКП від 26.11.2024 р. N 2019)
4.17. Оплата акцептованих пропозицій на балансуючу електричну енергію
4.17.1. Для кожної ОРЧ усі акцептовані пропозиції на балансуючу електричну енергію для збільшення балансуючої електричної енергії отримують маржинальну ціну на балансуючу електричну енергію на завантаження відповідно до глави 4.16 цього розділу.
(пункт 4.17.1 із змінами, внесеними згідно з
постановою НКРЕКП від 11.11.2020 р. N 2084)
4.17.2. Для кожної ОРЧ усі акцептовані пропозиції на балансуючу електричну енергію для зниження балансуючої електричної енергії отримують маржинальну ціну на балансуючу електричну енергію на розвантаження відповідно до глави 4.16 цього розділу.
(пункт 4.17.2 із змінами, внесеними згідно з
постановою НКРЕКП від 11.11.2020 р. N 2084)
4.17.3. Для кожної ОРЧ усі акцептовані пропозиції на балансуючу електричну енергію на завантаження та на розвантаження, марковані системою управління ринком для вирішення системних обмежень відповідно до Кодексу системи передачі, отримують ціну, що визначається як маржинальна ціна, згідно з главою 5.13 розділу V цих Правил.
(абзац перший пункту 4.17.3 із змінами, внесеними
згідно з постановою НКРЕКП від 26.11.2024 р. N 2019)
Не допускається сальдування акцептованих пропозицій на балансуючу електричну енергію на завантаження та/або на розвантаження, маркованих системою управління ринком для вирішення системних обмежень відповідно до Кодексу системи передачі.
(пункт 4.17.3 у редакції постанов
НКРЕКП від 28.02.2020 р. N 516,
від 15.02.2021 р. N 234)
4.17.4. Акцептовані пропозиції на балансуючу електричну енергію на зменшення балансуючої електричної енергії є акцептованими пропозиціями щодо купівлі енергії із системи, і при цьому ППБ будуть виставлені відповідні платежі з боку ОСП, що вони повинні оплатити. Водночас акцептовані пропозиції на балансуючу електричну енергію на збільшення балансуючої електричної енергії є акцептованими пропозиціями щодо продажу енергії до системи. При цьому для ППБ будуть сформовані відповідні платежі, що вони повинні виставити ОСП.
(пункт 4.17.4 у редакції постанови
НКРЕКП від 28.02.2020 р. N 516)
4.18. Диспетчерські команди та інші типи розпоряджень
4.18.1. ОСП видає диспетчерські команди ППБ та ППВДЕ.
(пункт 4.18.1 із змінами, внесеними згідно з
постановами НКРЕКП від 11.11.2020 р. N 2084,
від 30.12.2020 р. N 2818)
4.18.2. ОСП може видати учасникам ринку в будь-який час диспетчерські команди та інші розпорядження з метою забезпечення надійної роботи системи, особливо щодо частоти системи, напруги і струму у критичних вузлах та елементах системи передачі відповідно до Кодексу системи передачі.
4.18.3. Диспетчерська команда на активацію видається ОСП відповідно до результатів алгоритму розрахунку балансуючого ринку у вигляді акцепту відповідної пропозиції на балансуючу електричну енергію на розвантаження або завантаження. Диспетчерська команда на деактивацію видається ОСП у зворотному до попередньої активації порядку у вигляді припинення відповідного акцепту пропозиції на балансуючу електричну енергію для активації на розвантаження або завантаження.
Активація пропозиції на балансуючу електричну енергію може бути двох типів:
1) пряма активація (direct activation);
2) запланована активація (scheduled activation).
(пункт 4.18.3 із змінами, внесеними згідно з
постановами НКРЕКП від 11.11.2020 р. N 2084,
від 30.12.2020 р. N 2818,
у редакції постанови НКРЕКП від 15.02.2021 р. N 234)
4.18.4. Команди на пряму активацію здійснюються у поточному розрахунковому періоді, крім випадків, коли необхідно здійснити таку активацію пізніше ніж за 5 хвилин до закінчення поточного розрахункового періоду.
Команди на заплановану активацію здійснюються у поточному розрахунковому періоді, крім випадків, коли необхідно здійснити таку активацію пізніше ніж за 15 хвилин до закінчення поточного розрахункового періоду.
Акцепт пропозиції на пряму активацію може здійснюватися на частину ОРЧ, повну ОРЧ або на кілька послідовних ОРЧ до кінця розрахункового періоду.
Час підтвердження команди не повинен перевищувати 3 хвилини.
Початком виконання команди mact вважається хвилина надання команди на активацію пропозиції плюс 5 хвилин при активації балансуючої електричної енергії для прямої активації та плюс 15 хвилин при активації балансуючої електричної енергії для запланованої активації.
Закінченням виконання команди mdeact вважається час надання команди на деактивацію пропозиції mdeact плюс 5 хвилин для прямої активації та 15 хвилин для запланованої активації або остання хвилина розрахункового періоду, на який видана команда.
(пункт 4.18.3 замінено двома новими пунктами 4.18.3 та 4.18.4
згідно з постановою НКРЕКП від 26.11.2019 р. N 2485,
у зв’язку з цим пункти 4.18.4 – 4.18.16 вважати пунктами 4.18.5 – 4.18.17,
пункт 4.18.4 у редакції постанови
НКРЕКП від 15.02.2021 р. N 234)
4.18.5. Команда на заплановану або пряму активацію може віддаватися поза ранжиром для вирішення системних обмежень. ОСП на другий робочий день після надання команд поза ранжиром публікує на своєму офіційному вебсайті перелік таких команд з обґрунтуванням щодо їх надання.
(пункт 4.18.5 у редакції постанови
НКРЕКП від 15.02.2021 р. N 234,
із змінами, внесеними згідно з
постановою НКРЕКП від 26.06.2024 р. N 1211)
4.18.6. Команда для вирішення системних обмежень може видаватись ОСП більше ніж на один розрахунковий період, а в разі порушення ранжиру при виданні команд для врегулювання системних обмежень відповідні повідомлення з обґрунтуванням публікуються на офіційному вебсайті ОСП. Повідомлення про активацію може бути надано заздалегідь з урахуванням часу, визначеного для відповідного типу активації.
(пункт 4.18.6 у редакції постанови
НКРЕКП від 04.12.2020 р. N 2328,
із змінами, внесеними згідно з
постановою НКРЕКП від 06.05.2022 р. N 458)
4.18.7. Закінченням дії команди вважається або закінчення останньої одиниці реального часу, на який акцептована пропозиція, або деактивація акцепту, якщо відповідна команда видана не пізніше ніж за 12,5 хвилин до одиниці реального часу, з якої перестає діяти акцепт.
4.18.8. Незалежно від того, чи система в дефіциті або профіциті в інтервалі ОРЧ, ОСП може активувати балансуючу електричну енергію як на завантаження, так і на розвантаження з метою врегулювання системних обмежень, у тому числі відповідно до вимог системи до резервів.
4.18.9. Якщо ОСП видає диспетчерські команди, що відрізняються від результатів алгоритму розрахунку балансуючого ринку, то ОСП надає Регулятору звіт не пізніше третього робочого дня у порядку, визначеному протоколом інформаційного обміну, у якому обґрунтовує вибір ППБ для покриття небалансу електричної енергії системи.
4.18.10. ППБ, відібрані у процесі закупівлі балансуючої електричної енергії, зобов’язані виконувати диспетчерські команди, видані ОСП, у відповідних обсягах та у періоди часу, для яких вони обрані.
4.18.11. ОСП за межами балансуючого ринку має право видавати команди на зменшення навантаження ППВДЕ. Диспетчерська команда на зменшення навантаження ППВДЕ, крім випадків видачі такої команди при системних обмеженнях, які є наслідком дії обставин непереборної сили, є прийняттям пропозиції (заявки) виробника на надання послуги із зменшення навантаження.
(пункт 4.18.11 у редакції постанови
НКРЕКП від 30.12.2020 р. N 2818)
4.18.12. Вартість послуги із зменшення навантаження, наданої в результаті виконання команди ОСП, дорівнює вартості електричної енергії, не відпущеної таким ППВДЕ.
Розрахунок обсягу не відпущеної ППВДЕ електричної енергії в результаті виконання команд ОСП на зменшення навантаження та команд ОСП/ОСР з операційної безпеки здійснюється відповідно до затвердженої Регулятором Методики розрахунку обсягу не відпущеної електричної енергії виробником, який здійснює продаж електричної енергії за “зеленим” тарифом, що є додатком 8 до цих Правил. Порядок надання послуги із зменшення навантаження ВДЕ з підтримкою визначається додатком 9 до цих Правил.
(пункт 4.18.12 у редакції постанов
НКРЕКП від 11.11.2020 р. N 2084,
від 30.12.2020 р. N 2818,
від 24.01.2024 р. N 178)
4.18.13. Усі диспетчерські команди ОСП на зміну рівня відпуску або відбору видаються учасникам ринку через СУР. У разі відсутності комунікації з учасником ринку команда видається через резервний засіб зв’язку з обов’язковим занесенням відповідного запису до СУР.
(абзац перший пункту 4.18.13 із змінами, внесеними
згідно з постановою НКРЕКП від 29.11.2022 р. N 1592)
У разі відсутності зворотного зв’язку з відповідним ППБ або ППВДЕ через телефонні канали його пропозиція вважається акцептованою, а в разі її невиконання йому нараховуються відповідні платежі/штрафи.
(пункт 4.18.13 із змінами, внесеними згідно з
постановою НКРЕКП від 11.11.2020 р. N 2084,
у редакції постанови НКРЕКП від 30.12.2020 р. N 2818)
4.18.14. Диспетчерські команди видаються відповідно до проєкту міжнародного стандарту ERRP-IEC 62325-451-7.
(пункт 4.18.14 із змінами, внесеними згідно з
постановою НКРЕКП від 11.11.2020 р. N 2084,
у редакції постанови НКРЕКП від 30.12.2020 р. N 2818)
4.18.15. ОСП командою на зміну рівня відпуску або відбору інформує учасника ринку про необхідність активації пропозицій (заявок).
(пункт 4.18.15 у редакції постанови
НКРЕКП від 30.12.2020 р. N 2818,
із змінами, внесеними згідно з
постановою НКРЕКП від 29.11.2022 р. N 1592)
4.18.16. Учасники ринку повинні мати сервер і програмне забезпечення, що відповідає вимогам проєкту стандарту з метою отримання повідомлень про активацію пропозицій (заявок).
(абзац перший пункту 4.8.16 із змінами, внесеними
згідно з постановою НКРЕКП від 30.12.2020 р. N 2818)
Сервер учасника ринку повинен надіслати підтвердження отримання повідомлення про активацію, щоб підтвердити отримання команди, а потім повідомлення про статус активації та отримати відповідь про підтвердження прийняття статусу активації пропозицій (заявок).
(абзац другий пункту 4.8.16 із змінами, внесеними
згідно з постановою НКРЕКП від 30.12.2020 р. N 2818)
4.18.17. Диспетчерські команди видаються ОСП ППБ та ППВДЕ з використанням підсистеми адміністрування диспетчерських команд відповідно до цієї глави та положень Кодексу системи передачі.
Диспетчерські команди видаються ОСП ППВДЕ з використанням СКО.
(пункт 4.18.17 із змінами, внесеними згідно з
постановою НКРЕКП від 11.11.2020 р. N 2084,
у редакції постанови НКРЕКП від 30.12.2020 р. N 2818)
4.19. Акцепти з поміткою
4.19.1. У разі акцепту пропозиції на балансуючу електричну енергію з метою врегулювання небалансу електричної енергії, спричиненого системними обмеженнями або обмеженнями на перетинах, що виникли після подання остаточних повідомлень імпорту/експорту, або іншими обмеженнями по режиму роботи, ОСП маркує такий акцепт (акцепт з поміткою) та повідомляє відповідного ППБ про таку помітку. Пропозиції, що акцептовані з поміткою, не використовуються в розрахунках маржинальної ціни балансуючої електричної енергії.
(пункт 4.19.1 із змінами, внесеними згідно з
постановою НКРЕКП від 28.02.2020 р. N 516)
4.19.2. Пропозиція на балансуючу електричну енергію, яка врегульовує та усуває системні обмеження відповідно до правил, встановлених Кодексом системи передачі, є пропозицією на балансуючу електричну енергію, для якої було здійснено акцепт з поміткою.
4.19.3. ОСП щомісяця оприлюднює на власному офіційному вебсайті звіт, який містить детальну інформацію про всі пропозиції на балансуючу електричну енергію, що акцептовані з поміткою, з обґрунтуванням причин акцептування такої пропозиції з поміткою.
4.20. Обов’язок ППБ щодо виконання команд
4.20.1. ППБ забезпечують роботу свого обладнання відповідно до вимог диспетчерських команд та змінюють рівень відпуску або відбору обладнання тільки за диспетчерською командою і відповідно до неї.
(пункт 4.20.1 у редакції постанови
НКРЕКП від 29.11.2022 р. N 1592)
4.20.2. Виробники зобов’язані дотримуватись вимог диспетчерських команд стосовно синхронізації або десинхронізації їх генеруючих одиниць.
4.21. Недотримання диспетчерських команд
4.21.1. У разі недотримання ППБ або ППВДЕ диспетчерських команд ОСП фіксує всі недотримання та їх причини, а також час видачі диспетчерської команди. За недотримання диспетчерської команди ППБ або ППВДЕ несуть відповідальність згідно з розділом V цих Правил та умовами укладених договорів.
(пункт 4.21.1 у редакції постанов
НКРЕКП від 11.11.2020 р. N 2084,
від 30.12.2020 р. N 2818)
4.21.2. ОСП розраховує впродовж п’яти робочих днів після закінчення кожного місяця для кожного ППБ середньозважені відхилення відпуску/відбору активної енергії такого ППБ по відношенню до відповідних виданих команд у розрізі всіх команд, що видані цьому ППБ, для кожного розрахункового періоду впродовж цього місяця. Якщо середньозважені відхилення для кожного ППБ перевищують абсолютне значення 10 % для активної енергії, ОСП стягує з відповідного ППБ за такий місяць плату за невідповідність, розраховану відповідно до глави 5.22 розділу V цих Правил.
(пункт 4.21.2 із змінами, внесеними згідно з
постановами НКРЕКП від 11.11.2020 р. N 2084,
від 04.06.2024 р. N 1090)
4.21.3. Якщо ППБ або ППВДЕ протягом календарного місяця більше одного разу не виконує диспетчерські команди, ОСП протягом двох робочих днів з моменту невиконання другої диспетчерської команди повідомляє про це Регулятора.
(пункт 4.21.3 із змінами, внесеними згідно з
постановами НКРЕКП від 11.11.2020 р. N 2084,
від 30.12.2020 р. N 2818)
4.22. Облік та звітність виданих диспетчерських команд
4.22.1. ОСП веде повну базу даних щодо виданих диспетчерських команд, включаючи:
1) записи з журналу диспетчерських команд;
2) записи підтверджень або непідтверджень про отримання диспетчерських команд, виданих відповідно до глави 4.20 цього розділу;
3) записи інформації, що зібрана відповідно до глав 4.17, 4.21 та 4.23 цього розділу.
4.22.2. Інформація, що міститься у записах, вказаних у пункті 4.22.1 цієї глави, зберігається ОСП щонайменше 5 років з дати її створення.
(пункт 4.22.2 із змінами, внесеними згідно з
постановою НКРЕКП від 11.11.2020 р. N 2084)
4.22.3. ППБ або ППВДЕ мають право на доступ до інформації, зазначеної у пункті 4.22.1 цієї глави, у тому числі щодо інших ППБ та ППВДЕ, яким надавалися команди ОСП, виключно для врегулювання спорів відповідно до порядку, визначеного цими Правилами, з дотриманням законодавства щодо конфіденційності інформації.
(пункт 4.22.3 у редакції постанов
НКРЕКП від 11.11.2020 р. N 2084,
від 30.12.2020 р. N 2818)
4.23. Статистика диспетчерських команд
4.23.1. ОСП не пізніше третього робочого дня після дня d оприлюднює на власному офіційному вебсайті інформацію про результати балансуючого ринку, що повинна включати, зокрема:
(абзац перший пункту 4.23.1 у редакції
постанови НКРЕКП від 06.05.2022 р. N 458)
1) відбір у МВт·год усіма представниками навантаження ОЕС України в кожний розрахунковий період;
(підпункт 1 пункту 4.23.1 із змінами, внесеними
згідно з постановою НКРЕКП від 06.05.2022 р. N 458)
2) обсяги активованих пропозицій на балансуючу електричну енергію в кожному напрямі по ОРЧ;
3) маржинальні ціни на балансуючу електричну енергію по кожному розрахунковому періоду та по кожному напряму;
4) ціни небалансів електричної енергії по кожному розрахунковому періоду.
5) підпункт 5 пункту 4.23.1 виключено
(пункт 4.23.1 доповнено підпунктом 5 згідно з
постановою НКРЕКП від 11.11.2020 р. N 2084,
підпункт 5 пункту 4.23.1 виключено згідно з
постановою НКРЕКП від 30.12.2020 р. N 2818)
4.23.2. ОСП на власному офіційному вебсайті оприлюднює в кінці кожного календарного кварталу інформацію про результати балансуючого ринку, що повинна включати, зокрема:
1) сумарний обсяг балансуючої електричної енергії та максимум загального навантаження по торгових днях;
2) події в системі;
3) зведену інформацію за категоріями диспетчерських команд щодо порушення диспетчерських команд, а також інформацію, що стосується відповідних дій ОСП.
(підпункт 3 пункту 4.23.2 із змінами, внесеними
згідно з постановою НКРЕКП від 11.11.2020 р. N 2084)
4.23.3. ОСП на власному вебсайті до 15 числа місяця, наступного за розрахунковим, оприлюднює інформацію про:
1) обсяг не відпущеної електричної енергії ППВДЕ;
2) вартість послуги із зменшення навантаження, наданої ППВДЕ;
3) зведену інформацію щодо неповного виконання ППВДЕ диспетчерських команд та інформацію, що стосується відповідних дій ОСП.
(розділ 4.23 доповнено пунктом 4.23.3 згідно з
постановою НКРЕКП від 30.12.2020 р. N 2818)
4.24. Порядок ведення записів та звітів відносно диспетчерських команд. Графік публікацій, звітів
4.24.1. ОСП збирає та публікує інформацію щодо обсягів купівлі-продажу електричної енергії на балансуючому ринку за такими категоріями:
1) врегулювання балансування обсягів попиту/пропозиції;
2) врегулювання системних обмежень;
3) надання/отримання аварійної допомоги до/від суміжних операторів систем передачі;
4) обсяг не відпущеної електричної енергії ППВДЕ.
(пункт 4.24.1 доповнено підпунктом 4 згідно з
постановою НКРЕКП від 11.11.2020 р. N 2084,
підпункт 4 пункту 4.24.1 у редакції
постанови НКРЕКП від 30.12.2020 р. N 2818)
4.24.2. Про всі випадки активації пропозицій на балансуючу енергію з відхиленнями від цінового ранжиру формується додаткове повідомлення Регулятору із зазначенням обсягів та причин такої активації.
4.24.3. Звіти, що оприлюднюються ОСП, формуються відповідно до вимог ENTSO-Е.
4.24.4. Результати балансуючого ринку разом із даними обліку відпуску/відбору по ППБ та даними про обсяг не відпущеної електричної енергії ППВДЕ надходять від АКО до АР з метою проведення останнім розрахунків, у тому числі за балансуючу електричну енергію та розрахунків, у тому числі за небаланси електричної енергії відповідно до положень розділу V цих Правил.
(пункт 4.24.4 із змінами, внесеними згідно з
постановами НКРЕКП від 11.11.2020 р. N 2084,
від 30.12.2020 р. N 2818)
V. Розрахунки на ринку електричної енергії
5.1. Загальна інформація
5.1.1. АР створює та підтримує такі облікові рахунки:
1) A-A – рахунок балансування електричної енергії;
2) A-B – рахунок небалансів електричної енергії;
3) A-C – рахунок фінансових гарантій;
4) A-D – рахунок плати за невідповідність;
5) A-E – рахунок ДП;
6) A-F – рахунок коригування;
(підпункт 6 пункту 5.1.1 із змінами, внесеними
згідно з постановою НКРЕКП від 17.01.2023 р. N 109,
враховуючи зміни, внесені постановами
НКРЕКП від 22.06.2023 р. N 1125,
від 10.10.2023 р. N 1883)
7) A-G – збірний рахунок;
8) A-H – рахунок загальносуспільних обов’язків;
9) A-I – рахунок послуги із зменшення навантаження ППВДЕ.
(пункт 5.1.1 доповнено підпунктом 9 згідно з
постановою НКРЕКП від 11.11.2020 р. N 2084,
підпункт 9 пункту 5.1.1 у редакції
НКРЕКП від 30.12.2020 р. N 2818,
із змінами, внесеними згідно з
постановою НКРЕКП від 24.01.2024 р. N 178)
5.1.2. АР також створює і підтримує ринкові рахунки для кожного учасника з метою здійснення операцій зі списання та зарахування коштів, що випливають з їх участі на ринку електричної енергії.
5.1.3. АР розміщує на своєму веб-сайті правила з округлень розрахунків, що здійснюються відповідно до Правил ринку.
(главу 5.1 доповнено пунктом 5.1.3 згідно з
постановою НКРЕКП від 15.02.2021 р. N 234)
5.2. Рахунок балансування енергії A-A
Рахунок A-A використовується для розрахунків за балансування. Розрахункова активність на цьому рахунку для кожного розрахункового періоду кожного торгового дня включає дебетування за платежі або кредитування за витрати ППБ за балансуючу електричну енергію відповідно до граничної ціни балансування (на завантаження/розвантаження).
5.3. Рахунок небалансів електричної енергії A-B
5.3.1. Рахунок A-B використовується для розрахунків за небаланси. Розрахункова активність на цьому рахунку для кожного розрахункового періоду кожного торгового дня включає дебетування за платежі або кредитування за витрати СВБ, що виникають через їх позитивний або негативний небаланс, за відповідною ціною небалансів, у тому числі оплату/зарахування за отримання/надання аварійної допомоги операторам системи передачі суміжних держав та позапланових перетоків електричної енергії.
(пункт 5.3.1 із змінами, внесеними згідно з
постановою НКРЕКП від 06.05.2022 р. N 458)
5.3.2. Рахунок A-A та рахунок A-B пов’язані з одним і тим самим банківським рахунком ОСП зі спеціальним режимом використання та не є нейтральними з точки зору доходів (дебетування і кредитування не сальдуються). Спільне зарахування цих рахунків здійснюється через субрахунок надлишків небалансу електричної енергії UA-1, що передбачений главою 5.24 цього розділу.
(пункт 5.3.2 із змінами, внесеними згідно з
постановами НКРЕКП від 11.11.2020 р. N 2084,
від 06.05.2022 р. N 458)
5.4. Рахунок фінансових гарантій A-C
5.4.1. Рахунок A-C використовується для компенсації будь-якого дефіциту платежів учасників ринку в рамках оплати за небаланс електричної енергії, витрат від фінансових операцій та будь-яких витрат АР, пов’язаних з операціями з фінансовими гарантіями. Зокрема, дебетування цього рахунку відбувається для здійснення наступних платежів з покриття дефіциту оплати учасників ринку за небаланси електричної енергії, що недоотримано, за допомогою вимоги платежу по фінансовій гарантії.
5.4.2. Будь-які борги учасників ринку, повернені на пізнішому етапі АР, зараховуються на рахунок A-C.
5.4.3. Витрати на рахунку A-C повертаються через субрахунок надлишків фінансових гарантій UA-3, передбачений главою 5.26 цього розділу.
(пункт 5.4.3 із змінами, внесеними згідно з
постановами НКРЕКП від 11.11.2020 р. N 2084,
від 06.05.2022 р. N 458)
5.5. Рахунок плати за невідповідність A-D
Рахунок A-D включає окремі рахунки для кожної категорії плати за невідповідність. Цей рахунок кредитується платою за невідповідність, що стягується з учасників ринку відповідно до глави 5.22 цього розділу.
(глава 5.5 із змінами, внесеними згідно з
постановами НКРЕКП від 11.11.2020 р. N 2084,
від 06.05.2022 р. N 458)
5.6. Рахунок допоміжних послуг A-E
5.6.1. Рахунок A-E кредитується зі збірного субрахунку послуг з диспетчеризації UA-2 та дебетується за рахунок здійснення платежів:
1) за ДП з РПЧ, аРВЧ, рРВЧ і РЗ;
2) за надання ДП з регулювання напруги та реактивної потужності в режимі СК;
3) за надання ДП із забезпечення відновлення функціонування ОЕС України після системної аварії;
4) пов’язаних з обов’язковим наданням резервів за процедурою закупівель ДП.
5.6.2. Розрахункова активність на цьому рахунку така:
1) списання для платежів ПДП за надання ДП з РПЧ та/або аРВЧ, та/або рРВЧ, та/або РЗ, та/або для регулювання напруги та реактивної потужності в режимі СК для кожного розрахункового періоду кожного торгового дня при відповідній оплаті за доступність відповідної кількості ДП з РПЧ та/або аРВЧ, та/або рРВЧ, та/або РЗ, як зазначено у відповідному типовому договорі на придбання і поставку відповідного типу ДП;
2) списання для платежів ПДП за постачання ДП із забезпечення відновлення функціонування ОЕС України після системної аварії за відповідною платою за готовність, що встановлюється на основі розрахунків за процедурою закупівель ДП;
3) списання для платежів, пов’язаних з обов’язковим наданням резервів за процедурою закупівель ДП.
5.6.3. Витрати на рахунку A-E повертаються через субрахунок надлишків послуг з диспетчеризації UA-2, описаний у главі 5.25 цього розділу.
(пункт 5.6.3 із змінами, внесеними згідно з
постановами НКРЕКП від 11.11.2020 р. N 2084,
від 06.05.2022 р. N 458)
5.7. Рахунок коригування A-F
Рахунок A-F дебетується/кредитується оплатою/витратами з/на рахунків учасників ринку на основі розрахунків коригування, що здійснюються відповідно до Правил коригування, що є додатком 10 до цих Правил, і кредитується/дебетується зі збірного субрахунку коригування UA-4 відповідно до глави 5.27 цього розділу.
(глава 5.7 із змінами, внесеними згідно з
постановами НКРЕКП від 11.11.2020 р. N 2084,
від 30.12.2020 р. N 2818,
від 17.01.2023 р. N 109,
враховуючи зміни, внесені постановами
НКРЕКП від 22.06.2023 р. N 1125,
від 10.10.2023 р. N 1883)
5.8. Збірний рахунок A-G
Збірний рахунок A-G включає 4 субрахунки для різноманітних зборів відповідно до глави 5.28 цього розділу.
(глава 5.8 із змінами, внесеними згідно з
постановою НКРЕКП від 11.11.2020 р. N 2084)
5.9. Рахунок загальносуспільних обов’язків A-H
Рахунок A-H використовується для накопичення платежів ОСП через його тариф на послуги з передачі електричної енергії у разі покладення на нього таких обов’язків відповідно до Закону та перерахувань цих накопичень виконувачам загальносуспільних обов’язків.
5.10. Рахунок послуги із зменшення навантаження A-I
Рахунок A-I дебетується за рахунок оплати послуги із зменшення навантаження та кредитується за рахунок коштів, передбачених у структурі тарифу ОСП на послуги з передачі електричної енергії, плати за невідповідність при виконанні таких команд та інших джерел, передбачених законодавством.
(розділ V доповнено новою главою 5.10 згідно з
постановою НКРЕКП від 11.11.2020 р. N 2084,
у зв’язку з цим глави 5.10 – 5.27 вважати главами 5.11 – 5.28,
глава 5.10 у редакції постанови
НКРЕКП від 30.12.2020 р. N 2818)
5.11. Загальні принципи визначення обсягу розрахунків за балансуючу електричну енергію
5.11.1. Розрахунки балансуючої електричної енергії для кожного торгового дня включають:
1) обчислення обсягів балансуючої електричної енергії для кожної одиниці постачання послуг з балансування для кожного розрахункового періоду торгового дня;
2) обчислення вартості обсягів балансуючої електричної енергії для здійснення купівлі та продажу електричної енергії для балансування в межах ОРЧ для кожного розрахункового періоду торгового дня.
5.11.2. Для розрахунків за балансуючу електричну енергію приймаються дані остаточного фізичного повідомлення про відбір/відпуск, диспетчерських команд, маржинальних цін балансуючої електроенергії для кожної ОРЧ і сертифіковані дані комерційного обліку, що встановлені відповідно до Кодексу комерційного обліку.
5.12. Загальні принципи визначення розрахунків за балансуючу електричну енергію
5.12.1. У кожній зоні балансуюча електрична енергія відповідно до диспетчерської команди, виданої ППБ, розраховується в МВт·год згідно з пунктом 5.14.4 глави 5.14 цього розділу як різниця між середнім відпуском і відбором електричної енергії по кожній ОРЧ по кожній одиниці ППБ за командами (усереднені диспетчерські команди) балансуючого ринку протягом відповідного розрахункового періоду та за відповідним остаточним повідомленням про фізичний відбір/відпуск для цього розрахункового періоду.
(пункт 5.12.1 із змінами, внесеними згідно з
постановами НКРЕКП від 11.11.2020 р. N 2084,
від 17.01.2023 р. N 109)
5.12.2. Для цілей розрахунків відхилення одиниць постачання ДП, що забезпечують надання ДП з аРВЧ (що працюють під САРЧП), вважаються балансуючою електричною енергією незважаючи на те, що вони не є результатом диспетчерських команд щодо балансуючої енергії.
(пункт 5.12.2 із змінами, внесеними згідно з
постановами НКРЕКП від 11.11.2020 р. N 2084,
від 17.01.2023 р. N 109)
5.12.3. Порядок визначення обсягів балансуючої електричної енергії на завантаження/розвантаження та кредитування/дебетування ППБ з рахунку A-A відповідно до результатів балансуючого ринку в реальному часі наведений у главі 5.14 цього розділу.
(пункт 5.12.3 із змінами, внесеними згідно з
постановою НКРЕКП від 11.11.2020 р. N 2084)
5.13. Загальні принципи визначення цін на балансуючому ринку
5.13.1. Балансуючий ринок генерує основані на ОРЧ диспетчерські команди для одиниць надання послуг з балансування (у МВт) та основані на ОРЧ маржинальні ціни балансуючої енергії (у грн/МВт·год), що використовуються для розрахунків за балансуючу електричну енергію, включаючи активацію балансуючої електричної енергії в реальному часі одиницями надання послуг з балансування відповідно до їх остаточних повідомлень про фізичний відбір/відпуск (у МВт·год).
Основані на ОРЧ маржинальні ціни балансуючої електричної енергії визначаються в кожній зоні для кожної ОРЧ у такий спосіб:
1) маржинальною ціною балансуючої електричної енергії на завантаження в зоні z за ОРЧ rtu є:
найбільша ціна активованої пропозиції на балансуючу електричну енергію на завантаження протягом цієї ОРЧ – при наявності дефіциту в зоні системи у цій ОРЧ;
середньоарифметичне значення останніх маржинальних цін балансуючої електричної енергії на завантаження за аналогічні ОРЧ аналогічного розрахункового періоду, що наявні за попередні тридцять торгових днів – при наявності профіциту в зоні системи у цій ОРЧ, або якщо при наявності дефіциту в зоні системи у цій ОРЧ відсутні активації пропозицій на балансуючу електричну енергію на завантаження, або всі активовані пропозиції на балансуючу електричну енергію на завантаження акцептовані як такі, що врегульовують системні обмеження в зоні;
ціна купівлі-продажу електричної енергії на РДН за відповідний розрахунковий період або у разі, якщо торги на РДН на цей розрахунковий період не відбулись – середньозважене значення цін купівлі-продажу електричної енергії на РДН за попередні тридцять днів – якщо зона системи є збалансованою (не перебуває в дефіциті або в профіциті) у цій ОРЧ;
2) маржинальною ціною балансуючої електричної енергії на розвантаження в зоні z за ОРЧ rtu є:
найменша ціна активованої пропозиції на балансуючу електричну енергію на розвантаження протягом цієї ОРЧ – при наявності профіциту в зоні системи у цій ОРЧ;
середньоарифметичне значення останніх маржинальних цін балансуючої електричної енергії на розвантаження за аналогічні ОРЧ аналогічного розрахункового періоду, що наявні за попередні тридцять торгових днів – при наявності дефіциту в зоні системи у цій ОРЧ, або якщо при наявності профіциту в зоні системи у цій ОРЧ відсутні активації пропозицій на балансуючу електричну енергію на розвантаження, або всі активовані пропозиції на балансуючу електричну енергію на розвантаження акцептовані як такі, що врегульовують системні обмеження в зоні;
ціна купівлі-продажу електричної енергії на РДН за відповідний розрахунковий період або у разі, якщо торги на РДН на цей розрахунковий період не відбулись – середньозважене значення цін купівлі-продажу електричної енергії на РДН за попередні тридцять днів – якщо зона системи є збалансованою (не перебуває в дефіциті або в профіциті) у цій ОРЧ.
(пункт 5.13.1 у редакції постанови
НКРЕКП від 20.05.2025 р. N 751)
5.13.2. Наявність дефіциту, профіциту або збалансованості зони системи визначається таким чином:
1) для ОРЧ:





Для цілей цього пункту, пропозиції на балансуючу енергію на завантаження, акцептовані з поміткою відповідно до глави 4.19 розділу IV цих Правил, вважаються такими, що активовані з ранжиру відповідно до алгоритму балансуючого ринку;
(абзац десятий підпункту 1 пункту 5.13.2 у редакції постанови
НКРЕКП від 14.03.2018 р. N 307 набирає чинності 01.03.2025 р.)







Для цілей цього пункту, пропозиції на балансуючу енергію на розвантаження, акцептовані з поміткою відповідно до глави 4.19 розділу IV цих Правил, вважаються такими, що активовані з ранжиру відповідно до алгоритму балансуючого ринку;
(абзац дев’ятнадцятий підпункту 1 пункту 5.13.2 у редакції постанови
НКРЕКП від 14.03.2018 р. N 307 набирає чинності 01.03.2025 р.)
2) для розрахункового періоду:

5.13.3. Ціна небалансу для врегулювання небалансів електричної енергії у зоні визначається у грн/МВт·год як середньозважена ціна для кожного розрахункового періоду в такий спосіб:
1) якщо зона системи перебуває в дефіциті протягом розрахункового періоду, то


До розрахунку приймаються обсяги активованої балансуючої електричної енергії на завантаження та маржинальні ціни балансуючої електричної енергії на завантаження лише тих ОРЧ, у яких зона системи перебуває в дефіциті.
(підпункт 1 пункту 5.13.3 доповнено абзацом
згідно з постановою НКРЕКП від 20.05.2025 р. N 751)

(підпункт 1 пункту 5.13.3 доповнено абзацом
згідно з постановою НКРЕКП від 20.05.2025 р. N 751)
2) якщо зона системи перебуває в профіциті протягом розрахункового періоду, то


До розрахунку приймаються обсяги активованої балансуючої електричної енергії на розвантаження та маржинальні ціни балансуючої електричної енергії на розвантаження лише тих ОРЧ, у яких зона системи перебуває в профіциті.
(підпункт 2 пункту 5.13.3 доповнено абзацом
згідно з постановою НКРЕКП від 20.05.2025 р. N 751)

(підпункт 2 пункту 5.13.3 доповнено абзацом
згідно з постановою НКРЕКП від 20.05.2025 р. N 751)
3) якщо зона системи є збалансованою протягом розрахункового періоду, то
(абзац перший підпункту 3 пункту 5.15.3
у редакції постанови НКРЕКП від 20.05.2025 р. N 751)


(абзац третій підпункту 3 пункту 5.13.3 із змінами,
внесеними згідно з постановою НКРЕКП від 20.05.2025 р. N 751)
5.13.4. На балансуючому ринку, крім маржинальних цін, зазначених у цій главі, використовуються ціни:

(абзац другий підпункту 1 пункту 5.13.4 у редакції постанови
НКРЕКП від 14.03.2018 р. N 307 набирає чинності 01.03.2025 р.)

(абзац другий підпункту 2 пункту 5.13.4 у редакції постанови
НКРЕКП від 14.03.2018 р. N 307 набирає чинності 01.03.2025 р.)
(глава 5.13 із змінами, внесеними згідно з
постановами НКРЕКП від 26.11.2019 р. N 2485,
від 15.02.2021 р. N 234,
від 29.11.2022 р. N 1592,
від 05.12.2023 р. N 2277,
у редакції постанови НКРЕКП від 26.11.2024 р. N 2019)
5.14. Оплата балансуючої електричної енергії
5.14.1. У кожній торговій зоні та для кожної одиниці надання послуг з балансування активована балансуюча електрична енергія на завантаження за кожен розрахунковий період дорівнює сумі активованої балансуючої електричної енергії на завантаження за вирахуванням активованої балансуючої електричної енергії на розвантаження за кожну ОРЧ протягом указаного розрахункового періоду в зоні z з урахуванням балансуючої електричної енергії відповідно до команд ЦР САРЧП для одиниць надання ДП з аРВЧ (що працюють під САРЧП).
(абзац перший пункту 5.14.1 із змінами, внесеними
згідно з постановою НКРЕКП від 29.11.2022 р. N 1592)
Обчислення обсягу активованої балансуючої електричної енергії на завантаження одиниці надання послуг з балансування e для розрахункового періоду t в зоні z здійснюється за формулою
(абзац другий пункту 5.14.1 із змінами, внесеними
згідно з постановою НКРЕКП від 29.11.2022 р. N 1592)


(абзац четвертий пункту 5.14.1 із змінами, внесеними
згідно з постановою НКРЕКП від 29.11.2022 р. N 1592)

де MQe,z,t – виміряна енергія одиниці постачання послуг з балансування e в зоні z за розрахунковий період t, МВт·год;
FPOe,z,t – обсяг електричної енергії, запланований до відпуску/відбору одиницею ППБ e відповідно до графіків відпуску/відбору, які подаються ППБ, у зоні z для розрахункового періоду t, МВт·год, що розраховується за формулою

де PTU – потужність одиниці постачання послуг з балансування e для кожної ОРЧ rtu у зоні z відповідно до графіків відпуску/відбору, МВт;
RTU – одиниця реального часу.
5.14.2. У кожній торговій зоні та для кожної одиниці постачання послуг з балансування активована балансуюча електрична енергія на розвантаження за кожен розрахунковий період дорівнює сумі активованої балансуючої електричної енергії на розвантаження за вирахуванням активованої балансуючої електричної енергії на завантаження за кожну ОРЧ протягом указаного розрахункового періоду в зоні z з урахуванням балансуючої електричної енергії відповідно до команд ЦР САРЧП для одиниць надання ДП з аРВЧ (які працюють під САРЧП).
Обчислення обсягу активованої балансуючої електричної енергії на розвантаження одиниці надання послуг з балансування e для розрахункового періоду t в зоні z здійснюється за формулою
(абзац другий пункту 5.14.2 із змінами, внесеними
згідно з постановою НКРЕКП від 29.11.2022 р. N 1592)


(абзац четвертий пункту 5.14.2 із змінами, внесеними
згідно з постановою НКРЕКП від 29.11.2022 р. N 1592)

(пункти 5.14.1 – 5.14.3 замінено пунктами 5.14.1, 5.14.2
згідно з постановою НКРЕКП від 06.05.2022 р. N 458,
у зв’язку з цим пункти 5.14.4 – 5.14.9
вважати відповідно пунктами 5.14.3 – 5.14.8)
5.14.3. Усереднена диспетчерська команда одиниці постачання послуг з балансування e для розрахункового періоду t у зоні z обчислюється за формулою

де FPQe,z,t – обсяг остаточного повідомлення про фізичний відбір/відпуск одиниці постачання послуг з балансування e в зоні z для ОРЧ rtu, МВт·год.
5.14.4. Балансуюча електрична енергія одиниці постачання послуг з балансування e в зоні z за розрахунковий період t обчислюється за формулою

постановами
5.14.5. У кожній торговій зоні величина нарахування/списання коштів за активовану балансуючу електричну енергію одиниці надання послуг з балансування, за кожен розрахунковий період обчислюється з урахуванням стану системи, визначеного відповідно до глави 5.13 цього розділу, у такий спосіб:




До розрахунку приймаються обсяги активованої балансуючої електричної енергії на завантаження та маржинальні ціни балансуючої електричної енергії на завантаження лише тих ОРЧ, у яких зона системи перебуває в дефіциті.
(підпункт 1 пункту 5.14.5 доповнено абзацом
згідно з постановою НКРЕКП від 20.05.2025 р. N 751)

(підпункт 1 пункту 5.14.5 доповнено абзацом
згідно з постановою НКРЕКП від 20.05.2025 р. N 751)




До розрахунку приймаються обсяги активованої балансуючої електричної енергії на розвантаження та маржинальні ціни балансуючої електричної енергії на розвантаження лише тих ОРЧ, у яких зона системи перебуває в профіциті.
(підпункт 2 пункту 5.14.5 доповнено абзацом
згідно з постановою НКРЕКП від 20.05.2025 р. N 751)

(підпункт 2 пункту 5.14.5 доповнено абзацом
згідно з постановою НКРЕКП від 20.05.2025 р. N 751)

(пункт 5.14.5 із змінами, внесеними згідно з
постановами НКРЕКП від 28.02.2020 р. N 516,
від 11.11.2020 р. N 2084,
від 17.01.2023 р. N 109,
від 05.12.2023 р. N 2277,
у редакції постанови НКРЕКП від 26.11.2024 р. N 2019)
5.14.6. Наведені у пункті 5.14.5 цієї глави нарахування/списання сумуються для кожного ППБ p, по всіх одиницях надання послуг з балансування e, для всіх зон z у спосіб, наведений нижче:
1) нарахування для ППБ р та списання для АР за балансуючу електричну енергію за торговий день d розраховується за формулою

Списання для ППБ р та нарахування для АР за балансуючу електричну енергію за торговий день d розраховується за формулою

2) сальдована величина коштів нарахування та списання для ППБ p за балансуючу електричну енергію за розрахункову декаду dc розраховується за формулою


3) сальдована величина коштів нарахування та списання для ППБ p за балансуючу електричну енергію за розрахунковий місяць m розраховується за формулою


(пункт 5.14.6 із змінами, внесеними згідно з
постановою НКРЕКП від 26.11.2019 р. N 2485,
у редакції постанови
НКРЕКП від 28.02.2020 р. N 516),
із змінами, внесеними згідно з
постановами НКРЕКП від 11.11.2020 р. N 2084,
від 06.05.2022 р. N 458,
від 17.01.2023 р. N 109,
у редакції постанови НКРЕКП від 26.06.2024 р. N 1211)
5.14.8. Пункт 5.14.8 виключено
(згідно з постановою
НКРЕКП від 15.02.2021 р. N 234,
у зв’язку з цим пункти 5.14.9 та 5.14.10
вважати відповідно пунктами 5.14.8 та 5.14.9)
5.14.7. Рахунок A-A кредитується (поповнюється) шляхом списання коштів з усіх ППБ та дебетується (списується) шляхом зарахування коштів усім ППБ.
Нарахування або списання за балансуючу електричну енергію на рахунок або з рахунку А-А здійснюється у випадках, передбачених розділом VII цих Правил.
(пункт 5.14.7 доповнено абзацом згідно з
постановою НКРЕКП від 26.06.2024 р. N 1211)
5.14.8. АР використовує СУР для обліку операцій на ринку електричної енергії згідно з цими Правилами.
5.14.9. АР під час формування платежів для ППБ здійснює сальдування нарахувань та списань за балансуючу електричну енергію для розрахункової декади dc та розрахункового місяця m.
(пункт 5.14.9 із змінами, внесеними згідно з
постановою НКРЕКП від 26.06.2024 р. N 1211)
5.14.10. Врегулювання сторонами взаємних зобов’язань за договором про участь у балансуючому ринку здійснюється шляхом неттінгу на умовах, викладених у цих Правилах та договорі про участь у балансуючому ринку.
(пункт 5.14.10 у редакції постанови НКРЕКП
від 06.05.2022 р. N 458 набирає чинності з 01.06.2022 р.)
(пункт 5.14.8 замінено пунктами 5.14.8 – 5.14.10
згідно з постановою НКРЕКП від 06.05.2022 р. N 458,
пункт 5.14.10 із змінами, внесеними згідно з
постановою НКРЕКП від 26.06.2024 р. N 1211)
5.15. Обчислення небалансів електричної енергії
5.15.1. Розрахунки за небаланси електричної енергії включають проведення для кожного розрахункового періоду торгового дня розрахунків:
1) обсягів небалансів електричної енергії кожної СВБ;
2) кредиту та дебету за небаланси електричної енергії для кожної СВБ.
(пункт 5.15.1 у редакції постанов
НКРЕКП від 04.12.2020 р. N 2328,
від 06.05.2022 р. N 458)
5.15.2. Дані розрахунків за небаланси електричної енергії складаються із законтрактованих обсягів купівлі-продажу електричної енергії, графіків відпуску/відбору, диспетчерських команд балансуючого ринку, цін небалансу електричної енергії і сертифікованих даних комерційного обліку.
5.15.3. У кожній зоні небаланс електричної енергії кожної СВБ обчислюється з урахуванням балансуючої електричної енергії, поставленої (та оплаченої) будь-якою одиницею постачання послуг з балансування учасника ринку з групи цієї СВБ.
5.15.4. Небаланс електричної енергії СВБ b для розрахункового періоду t у зоні z обчислюється за формулою

(абзац другий пункту 5.15.4 у редакції
постанови НКРЕКП від 22.02.2024 р. N 370)
де NPb,z,t – сальдована позиція СВБ b для розрахункового періоду t у зоні z, яка розраховується за формулою

де TPSSmp,z,t – сумарний обсяг (позитивне значення) проданої електричної енергії учасником ринку mp, що належить СВБ b, по кожному розрахунковому періоду t у зоні z відповідно до законтрактованих обсягів продажу на РДД та/або РНД, та/або ВДР;
TPSBmp,z,t – сумарний обсяг (негативне значення) купленої електричної енергії учасником ринку mp. що належить СВБ b по кожному розрахунковому періоду t у зоні z відповідно до законтрактованих обсягів купівлі на РДД та/або РНД, та/або ВДР;
MPb,z,t – виміряна позиція СВБ b для розрахункового періоду t у зоні z, яка розраховується за формулою

де MDQu,z,t – сертифіковані дані комерційного обліку відпуску (позитивне значення) одиниці u, що належить балансуючій групі СВБ, для розрахункового періоду t у зоні z;
MOQp,z,t – сертифіковані дані комерційного обліку відбору (негативне значення) представника навантаження p, який входить до балансуючої групи СВБ, для розрахункового періоду t у зоні z;

(пункт 5.15.4 доповнено абзацом згідно з
постановою НКРЕКП від 22.02.2024 р. N 370)
5.15.5. Якщо обчислений небаланс енергії СВБ b у зоні z виявився негативним, то ця СВБ повинна купити із системи електричну енергію і оплатити її. Якщо розрахований небаланс електричної енергії СВБ b у зоні z виявився позитивним, то СВБ повинна продати в систему електричну енергію і отримати за неї платіж.
5.16. Отримання ціни небалансу електричної енергії для розрахунків за небаланс електричної енергії
5.16.1. Розрахунковим періодом для розрахунків за небаланс електричної енергії СВБ є одна година.
5.16.2. Ціна небалансу електричної енергії (IMSPz,t) за розрахунковий період t дорівнює маржинальній ціні балансуючої електричної енергії (у грн/МВт·год) за розрахунковий період t, що розрахована відповідно до пункту 5.13.3 глави 5.13 цього розділу в залежності від того, чи перебуває система в дефіциті, профіциті або збалансована.
(пункт 5.16.2 із змінами, внесеними згідно з
постановами НКРЕКП від 11.11.2020 р. N 2084,
від 17.01.2023 р. N 109)
5.17. Списання або нарахування небалансів електричної енергії
5.17.1. Для кожної СВБ АР обчислює належні списання або нарахування відповідно до її небалансів електричної енергії.
5.17.2. Списання/нарахування за небаланс для СВБ b у всіх зонах z протягом розрахункового періоду t визначається за формулою

де PDAMz,t – визначена на торгах на РДН ціна купівлі-продажу електричної енергії в зоні z для розрахункового періоду t, грн/МВт·год;
Kim = 0,05 – коефіцієнт ціни небалансу.
Позитивне значення CIEQb,z,t означає нарахування для СВБ (або списання для АР), тоді як негативне значення означає списання СВБ (або нарахування для АР) незалежно від напряму небалансу електричної енергії системи.
5.17.3. Наведені у пункті 5.17.2 цієї глави списання/нарахування за небаланс електричної енергії СВБ b сумуються по всім зонам z для торгового дня d у спосіб, наведений нижче:
1) нарахування для СВБ та списання для АР за торговий день d розраховується за формулою

Списання для СВБ та нарахування для АР за торговий день d розраховується за формулою

2) сальдована величина коштів нарахування та списання для СВБ за торговий день d розраховується за формулою


5.17.4. Списання/нарахування за небаланс електричної енергії СВБ b сумуються по всім зонам z для розрахункової декади dc у спосіб, наведений нижче:
1) нарахування для СВБ та списання для АР за розрахункову декаду d визначається за формулою

Списання для СВБ b та нарахування для АР за розрахункову декаду dc визначається за формулою

2) сальдована величина коштів нарахування та списання для СВБ b за небаланси електричної енергії за розрахункову декаду dc визначається за формулою


5.17.5. Списання/нарахування за небаланс електричної енергії СВБ b сумуються по всім зонам z для розрахункового місяця m у спосіб, наведений нижче:
1) нарахування для СВБ b та списання для АР за розрахунковий місяць m визначається за формулою

Списання для СВБ b та нарахування для АР для за розрахунковий місяць m визначається за формулою

2) сальдована величина коштів нарахування та списання для СВБ b за небаланси електричної енергії за розрахунковий місяць m визначається за формулою


5.17.6. АР під час формування платежів для відповідного СВБ здійснює сальдування нарахувань та списань за небаланс електричної енергії для розрахункової декади dc та розрахункового місяця m.
5.17.7. Врегулювання сторонами своїх взаємних зобов’язань за договором про врегулювання небалансів електричної енергії здійснюється шляхом неттінгу на умовах, викладених у цих Правилах та договорі про врегулювання небалансів електричної енергії.
5.17.8. Нарахування або списання за небаланси електричної енергії на рахунок або з рахунку A-B здійснюється у випадках, передбачених розділом VII цих Правил та Правилами коригування.
(пункти 5.17.3 – 5.17.5 замінено пунктами 5.17.3 – 5.17.8
згідно з постановою НКРЕКП від 26.06.2024 р. N 1211)
(глава 5.17 із змінами, внесеними згідно з
постановою НКРЕКП від 28.02.2020 р. N 516,
у редакції постанови НКРЕКП від 06.05.2022 р. N 458)
5.18. Вхідні дані для розрахунків за ДП
Вхідні дані для розрахунків за ДП складаються з даних результатів процедури закупівель ДП з РПЧ, аРВЧ, рРВЧ, РЗ, регулювання напруги та реактивної потужності в режимі СК та послуги із забезпечення відновлення функціонування ОЕС України після системної аварії, та даних по цінах та обсягах електричної енергії для ДП з РПЧ та будь-яких ДП з аРВЧ, а також доступності потужності ПДП в реальному часі, що декларуються або вимірюються в реальному часі.
5.19. Обчислення плати за ДП
5.19.1. Плата за ДП з РПЧ на завантаження/розвантаження базується на обов’язкових вимогах, зазначених у Кодексі системи передачі, що накладаються ОСП на кожну одиницю надання ДП ПДП за кожний розрахунковий період кожного торгового дня згідно з процедурою закупівель ДП відповідно до пункту 3.2.1 глави 3.2 розділу III цих Правил. Оплата ПДП по кожній одиниці надання ДП e за постачання ДП з РПЧ обчислюється за такими формулами:
1) платіж за ДП з РПЧ на завантаження та на розвантаження, що були доступні для надання в реальному часі одиницею постачання ДП, за розрахунковий період обчислюються за формулою


2) платіж одиниці надання ДП e за надану ДП з РПЧ на завантаження і на розвантаження протягом розрахункового періоду t обчислюється для кожного типу аукціону (річний y, квартальний q, місячний m, тижневий w, денний d), щодо якого одиниця постачання ДП зобов’язана надавати відповідний резерв за формулою


3) сукупне зарахування за надану ДП з РПЧ за кожний розрахунковий період t ПДП p, що управляє/представляє декілька одиниць, обчислюється за формулою

4) щоденне сукупне зарахування за надану ПДП p ДП з РПЧ обчислюється за формулою

5) щомісячне сукупне зарахування за надану ПДП p ДП з РПЧ обчислюється за формулою

Ця сума за місяць зараховується на відповідний ринковий рахунок учасника ринку (у якості ПДП) і списується з рахунку A-E.
5.19.2. Вартість ДП з РЗ, аРВЧ і рРВЧ на завантаження/розвантаження визначається за результатами процедури закупівель за кожний розрахунковий період кожного торгового дня у відповідному місяці. Оплата відповідній одиниці постачання ДП e за постачання ДП з РЗ, аРВЧ і рРВЧ здійснюється за заявленою ціною та обчислюється за такими формулами:
1) ДП з РЗ на завантаження і на розвантаження, що був доступний для надання в реальному часі одиницею постачання ДП e, за розрахунковий період t обчислюється за формулою



2) ДП з аРВЧ на завантаження і на розвантаження, що була доступна для надання в реальному часі одиницею постачання ДП e, за розрахунковий період t обчислюється за формулою



3) ДП з рРВЧ на завантаження і на розвантаження, що була доступна для надання в реальному часі одиницею постачання ДП e, за розрахунковий період t обчислюється за формулою



5.19.3. Плата одиниці надання ДП e за надані ДП з РЗ, аРВЧ і рРВЧ на завантаження і на розвантаження протягом розрахункового періоду t обчислюється для кожного типу аукціону (річний y, квартальний q, місячний m, тижневий w, денний d), щодо якого одиниця постачання ДП зобов’язана надавати відповідний резерв, за такими формулами

(абзац другий пункту 5.19.3 у редакції
постанови НКРЕКП від 15.02.2021 р. N 233)

(абзац третій пункту 5.19.3 у редакції
постанови НКРЕКП від 15.02.2021 р. N 233)

(абзац четвертий пункту 5.19.3 у редакції
постанови НКРЕКП від 15.02.2021 р. N 233)



5.19.4. Сукупне зарахування плати за надання ДП з РЗ, аРВЧ і рРВЧ за кожний розрахунковий період t ПДП p, який управляє/представляє кілька одиниць, обчислюється за такими формулами

5.19.5. Щоденне сукупне зарахування плати за надання ДП з РЗ, аРВЧ і рРВЧ ПДП p обчислюється за формулами

5.19.6. Щомісячне сукупне зарахування плати за надання ДП з РЗ, аРВЧ і рРВЧ ПДП p обчислюється за формулами

Ця місячна сума зараховується на відповідний ринковий рахунок учасника ринку (у якості ПДП) і списується з рахунку A-E.
5.19.7. Щомісячне зарахування для одиниці надання ДП e, що надає ДП із забезпечення відновлення функціонування ОЕС України після системної аварії протягом місяця m календарного року y, розраховується за формулою

де BSu,y – щорічна плата за ДП із забезпечення відновлення функціонування ОЕС України після системної аварії, що надається одиницею надання ДП e щодо календарного року y;
fu,m – прапорець (0/1), що позначає право одиниці надання ДП e на отримання оплати за ДП із забезпечення відновлення функціонування ОЕС України після системної аварії у певному місяці (1 – має право, 0 – не має права).
(абзац четвертий пункту 5.19.7 із змінами, внесеними
згідно з постановою НКРЕКП від 29.11.2022 р. N 1592)
Ця сума списується з рахунку A-E та зараховується на відповідний ринковий рахунок учасника ринку (у якості ПДП).
Плата за кожний розрахунковий період t одиниці надання ДП e, що надає ДП із забезпечення відновлення функціонування ОЕС України після системної аварії протягом місяця m календарного року y, розраховується шляхом ділення щомісячного кредитування на кількість розрахункових періодів у місяці m.
(абзац шостий пункту 5.19.7 із змінами, внесеними
згідно з постановою НКРЕКП від 29.11.2022 р. N 1592)
5.19.8. Плата за ДП з регулювання напруги та реактивної потужності в режимі СК як на відбір, так і на відпуск базується на обов’язкових вимогах, зазначених у Кодексі системи передачі, розраховується за кожний розрахунковий період кожного торгового дня згідно з процедурою закупівель ДП відповідно до цих Правил. Оплата ПДП по кожній одиниці e за надання такої послуги обчислюється за такими формулами:
(абзац перший пункту 5.19.8 із змінами, внесеними
згідно з постановами НКРЕКП від 11.11.2020 р. N 2084,
від 06.05.2022 р. N 458,
від 29.11.2022 р. N 1592)
1) обсяг наданої ДП з регулювання напруги та реактивної потужності в режимі СК, що була надана в реальному часі одиницею надання ДП, за розрахунковий період обчислюється за формулою
(абзац перший підпункту 1 пункту 5.19.8 із змінами, внесеними
згідно з постановою НКРЕКП від 29.11.2022 р. N 1592)


(абзац третій підпункту 1 пункту 5.19.8 із змінами, внесеними
згідно з постановою НКРЕКП від 29.11.2022 р. N 1592)

2) платіж одиниці надання ДП e за надану послугу з регулювання напруги та реактивної потужності в режимі СК за умовний відбір та відпуск електричної енергії з метою регулювання напруги протягом розрахункового періоду t обчислюється за формулою
(абзац перший підпункту 2 пункту 5.19.8 із змінами, внесеними
згідно з постановою НКРЕКП від 29.11.2022 р. N 1592)

(абзац другий підпункту 2 пункту 5.19.8 у редакції
постанови НКРЕКП від 06.05.2022 р. N 458)
де, PrSK – ціна ДП з регулювання напруги та реактивної потужності в режимі СК для одиниці надання ДП e, що визначається за методикою, затвердженою Регулятором, грн/МВАр·год;
(абзац третій підпункту 2 пункту 5.19.8 із змінами, внесеними
згідно з постановою НКРЕКП від 29.11.2022 р. N 1592)
3) сукупне зарахування за надану ДП з регулювання напруги та реактивної потужності в режимі СК за кожний розрахунковий період t ПДП p, який управляє/представляє декілька одиниць, обчислюється за формулою

4) щоденне сукупне зарахування за надану ДП з регулювання напруги та реактивної потужності в режимі СК ПДП p обчислюється за формулою

5) щомісячне сукупне зарахування за надану ДП з регулювання напруги та реактивної потужності в режимі СК ПДП p обчислюється за формулою

Ця сума за місяць зараховується на відповідний ринковий рахунок учасника ринку (у якості ПДП) і списується з рахунку допоміжних послуг A-E.
5.20. Обчислення плати за послугу із зменшення навантаження ВДЕ з підтримкою
5.20.1. Розрахунок розміру вартості послуги із зменшення навантаження, наданої ППВДЕ в результаті виконання команди диспетчера на зменшення навантаження, який є додатком до Акта приймання-передачі послуги зі зменшення навантаження, здійснюється таким ППВДЕ або іншим учасником ринку та перевіряється ОСП.
5.20.2. Вартість послуги із зменшення навантаження розраховується відповідно до цих Правил за кожний розрахунковий період розрахункового місяця m.
Щомісячне сукупне зарахування за надану послугу із зменшення навантаження в результаті виконання команд диспетчера протягом розрахункового місяця обчислюється за формулою

де CQLRESe,j – вартість послуги із зменшення навантаження одиниці відпуску ППВДЕ e протягом періоду виконання команди j, що обчислюється за формулою

де DWe,j – обсяг електричної енергії, не відпущеної в результаті виконання команди j ОСП на зменшення навантаження e одиниці відпуску ППВДЕ, що визначається відповідно до Методики розрахунку обсягу не відпущеної електричної енергії виробником, який здійснює продаж електричної енергії за “зеленим” тарифом або за аукціонною ціною, у результаті виконання команд ОСП, що є додатком 8 до цих Правил, МВт·год;
Te – “зелений” тариф, установлений одиниці відпуску ППВДЕ e, або аукціонна ціна, яку отримав ППВДЕ для одиниці відпуску e, грн/МВт·год;
N – кількість команд, наданих одиниці відпуску ППВДЕ e за розрахунковий місяць.
Ця сума за місяць зараховується на відповідний рахунок ППВДЕ та списується з рахунку A-I.
(розділ V доповнено новою главою 5.20 згідно з
постановою НКРЕКП від 11.11.2020 р. N 2084,
глава 5.20 у редакції постанови
НКРЕКП від 30.12.2020 р. N 2818)
5.21. Обчислення плати за невідповідність виконання команд диспетчера на зменшення навантаження ППВДЕ
5.21.1. АР розраховує для ППВДЕ p плату за невідповідність виконання команд диспетчера за розрахунковий місяць, ураховуючи всі випадки, коли таку команду j не виконано в повному обсязі, за формулою


n – кількість періодів часового обліку, у яких діяла команда диспетчера;

(абзац сьомий пункту 5.21.1 у редакції
постанови НКРЕКП від 01.09.2021 р. N 1490)
де Wred – обсяг відпуску електричної енергії за 1 годину відповідно до команди диспетчера, що визначається розрахунковим методом (у кВт·год) та розраховується як обсяг відпуску електричної енергії за 1 годину на рівні потужності, що є різницею між даними телеметрії фактичної величини потужності, яка зафіксована в СКО на момент отримання команди ППВДЕ, та величиною команди диспетчера на зменшення потужності. За відсутності даних телеметрії в період отримання команди для визначення розрахункової величини потужності на момент отримання команди ППВДЕ для розрахунку використовуються дані комерційного обліку, а саме обсяг відпуску такої генеруючої одиниці за період комерційного обліку, що передує періоду диспетчерської команди;
(абзац восьмий пункту 5.21.1 у редакції
постанови НКРЕКП від 01.09.2021 р. N 1490)


ti – тривалість періоду часового обліку, хв;
Dt – тривалість дії команди диспетчера, що вираховується з часу отримання команди ППВДЕ, що зафіксована в СКО, хв.
(абзац чотирнадцятий пункту 5.21.1 у редакції
постанови НКРЕКП від 01.09.2021 р. N 1490)
Ve – швидкість зміни навантаження одиниці відпуску ППВДЕ e, кВт/хв.
5.21.2. Рахунок A-I кредитується за рахунок плати за невідповідність виконання команд диспетчера зі зменшення навантаження ППВДЕ.
(розділ V доповнено новою главою 5.21 згідно з
постановою НКРЕКП від 11.11.2020 р. N 2084,
у зв’язку з цим глави 5.20 – 5.28 вважати главами 5.22 – 5.30,
глава 5.21 у редакції постанови
НКРЕКП від 30.12.2020 р. N 2818)
5.22. Обчислення плати за невідповідність надання ДП та послуг з балансування
5.22.1. АР розраховує для ПДП р плату за невідповідність надання ДП (продуктів) з надання резервів регулювання частоти та активної потужності за місяць m, ураховуючи всі випадки, визначені за результатами моніторингу ДП, коли одиницями постачання ДП e цього ПДП не було надано ДП у повному обсязі, за формулою


i – випадок, визначений за результатами моніторингу ДП, проведеного згідно з цими Правилами, коли одиницею постачання ДП e не було надано ДП у повному обсязі (підрядковий індекс);
ta – розрахунковий період, що є найближчим до tna з трьох періодів:
періоду, наступного за розрахунковим, у якому останній раз було активовано одиницю постачання ДП e для надання відповідної ДП перед випадком ненадання ДП цією одиницею постачання ДП e у повному обсязі;
періоду попереднього випадку ненадання ДП цією одиницею постачання ДП e у повному обсязі;
періоду, що на 720 розрахункових періодів передує; tna;
першого розрахункового періоду участі ПДП на ринку ДП у випадку, якщо ПДП бере участь на ринку ДП менше ніж 720 розрахункових періодів;
tna – розрахунковий період, що передує розрахунковому періоду, у якому одиницею постачання ДП e не було надано ДП у повному обсязі;

(пункт 5.22.1 у редакції постанови
НКРЕКП від 06.05.2022 р. N 458)
5.22.2. АР розраховує для ПДП р плату за невідповідність надання ДП із регулювання напруги та реактивної потужності в режимі СК за місяць m, ураховуючи всі випадки, визначені за результатами моніторингу ДП, проведеного згідно з цими Правилами, коли одиницями постачання ДП e цього ПДП не було надано ДП у повному обсязі, за формулою


5.22.3. АР розраховує плату за невідповідність надання послуг з балансування по кожній одиниці надання послуг з балансування e у разі ненадання нею послуг з балансування в повному обсязі для всіх розрахункових періодів t, в яких INSTQe,z,t ≠ 0, за торговий день d (у грн) за формулою
(абзац перший пункту 5.22.3 із змінами, внесеними
згідно з постановою НКРЕКП від 29.11.2022 р. N 1592)

де UNCDId – питома плата за невідповідність надання послуг з балансування, що визначається як медіанне значення цін небалансу електричної енергії за торговий день d, грн/МВт·год;
ANBU – облікова ставка Національного банку України, що була встановлена на відповідний торговий день, відносні одиниці;
PDMe,d – сума абсолютних значень відхилень відпуску/відбору активної потужності одиниці надання послуг з балансування е від відповідних диспетчерських команд для всіх диспетчерських команд, виданих цій одиниці надання послуг з балансування протягом відповідного торгового дня (у МВт·год), що визначається за формулою
(абзац п’ятий пункту 5.22.3 із змінами, внесеними
згідно з постановами НКРЕКП від 06.05.2022 р. N 458,
від 29.11.2022 р. N 1592)

де PDMe,z,t – сума абсолютних значень відхилень відпуску/відбору активної потужності одиниці надання послуг з балансування е від відповідних диспетчерських команд для всіх диспетчерських команд, виданих цій одиниці надання послуг з балансування протягом розрахункового періоду (у МВт·год), що визначається за формулою
(абзац сьомий пункту 5.22.3 із змінами, внесеними
згідно з постановою НКРЕКП від 29.11.2022 р. N 1592)

Якщо

(абзац дев’ятий пункту 5.22.3 у редакції постанови
НКРЕКП від 01.09.2021 р. N 1490 набирає чинності з 01.02.2022 р.,
враховуючи зміни, внесені постановою НКРЕКП від 11.11.2020 р. N 2060)
(пункт 5.22.3 у редакції постанов
НКРЕКП від 04.12.2020 р. N 2328,
від 01.09.2021 р. N 1490,
враховуючи зміни, внесені постановою
НКРЕКП від 11.11.2020 р. N 2060)
5.22.4. Сукупне списання плати за невідповідність за місяць m ППБ p, що управляє/представляє кілька одиниць постачання послуг з балансування, обчислюється за формулою

5.22.5. Плата за невідповідність надання ДП та послуг з балансування, визначена відповідно до цієї глави, списується з відповідного ринкового рахунку учасника ринку і зараховується на рахунок A-D.
(пункт 5.22.5 із змінами, внесеними згідно з
постановою НКРЕКП від 11.11.2020 р. N 2084,
у редакції постанови НКРЕКП від 04.12.2020 р. N 2328,
із змінами, внесеними згідно з
постановою НКРЕКП від 06.05.2022 р. N 458,
у редакції постанови НКРЕКП від 17.01.2023 р. N 109)
5.22.6. Загальний розмір плати за невідповідність, накопичений на рахунку A-D, зараховується на рахунок A-H.
(глава 5.22 у редакції постанови
НКРЕКП від 26.11.2019 р. N 2485)
5.23. Рахунки адміністратора розрахунків
5.23.1. Рахунок A-G містить такі субрахунки:
1) UA-1 – субрахунок небалансів електричної енергії. Це субрахунок для розміщення коштів для балансування витрат/доходів на рахунку A-A та рахунку A-B;
2) UA-2 – субрахунок послуг з диспетчеризації. Це субрахунок для розміщення коштів для покриття витрат A-E;
3) UA-3 – субрахунок фінансових гарантій. Це субрахунок для розміщення коштів для покриття витрат рахунку A-C;
4) UA-4 – субрахунок коригування. Це субрахунок для розміщення коштів з метою їх подальшого перерахування/отримання СВБ, яке може виникнути через процедури коригування, описані у главі 5.30 цього розділу.
(підпункт 4 пункту 5.23.1 із змінами, внесеними
згідно з постановами НКРЕКП від 11.11.2020 р. N 2084,
від 17.01.2023 р. N 109,
враховуючи зміни, внесені постановами
НКРЕКП від 22.06.2023 р. N 1125,
від 10.10.2023 р. N 1883)
5.24. Субрахунок UA-1
5.24.1. Субрахунок UA-1 використовується для досягнення нульового сальдо рахунку A-A та рахунку A-B.
5.24.2. Залишкова вартість збору за небаланс електричної енергії розрахункового періоду t торгового дня d містить дебетування і кредитування з рахунку A-A та рахунку A-B для всіх списань/виплат одиницям ППБ e та списань/виплат СВБ b та розраховується за формулою

5.24.3. Залишкова вартість збору за небаланс електричної енергії для торгового дня d обчислюється за формулою

5.24.4. Залишкова вартість збору за небаланс електричної енергії за календарний місяць m обчислюється за формулою

5.24.5. Якщо залишкова вартість збору за небаланс електричної енергії негативна, вона обліковується на субрахунку UA-1 на наступний розрахунковий період, а якщо позитивна – її абсолютне значення обліковується на субрахунку UA-1 та сплачується ОСП за рахунок коштів, передбачених у тарифі ОСП на послуги з диспетчерського (оперативно-технологічного) управління.
(глава 5.24 у редакції постанови
НКРЕКП від 23.04.2021 р. N 715)
5.25. Субрахунок UA-2
5.25.1. Субрахунок UA-2 покриває витрати з рахунку A-E.
5.25.2. Витрати на ДП протягом розрахункового періоду t торгового дня d обчислюються АР за формулою

де Nh – кількість розрахункових періодів t у місяці m.
5.25.3. Витрати на ДП протягом місяця m розраховуються за формулою

5.25.4. Якщо збір для ДП позитивний, він зараховується на субрахунок UA-2 і сплачується ОСП за рахунок коштів, передбачених у тарифі ОСП на послуги з диспетчерського (оперативно-технологічного) управління.
(пункт 5.25.4 глави 5.25 із змінами, внесеними
згідно з постановою НКРЕКП від 23.04.2021 р. N 715)
5.26. Субрахунок UA-3
5.26.1. Субрахунок UA-3 покриває витрати з рахунку A-C. Ці витрати є фіксованими для покриття витрат АР, що виникають через несплачені за врегулювання небалансів електричної енергії кошти учасниками ринку, які не виконують зобов’язання.
5.26.2. Щомісячні витрати на фінансові гарантії не можуть перевищувати 20 млн грн та розподіляються між усіма представниками навантаження p пропорційно до їх даних обліку відбору в кожному місяці m за формулою

де LOANCm – щомісячні витрати на фінансові гарантії, визначені відповідно до пункту 5.4.1 глави 5.4 цього розділу.
5.26.3. Збір для фінансових гарантій для кожної СВБ b за календарний місяць m обчислюється за формулою

Він зараховується на щомісячній основі на субрахунок UA-3 і списується з ринкового рахунку СВБ.
5.27. Субрахунок коригування UA-4
| (У назві та тексті глави 5.27 слово “врегулювання” замінено словом “коригування” згідно з постановою Національної комісії, що здійснює державне регулювання у сферах енергетики та комунальних послуг, від 17 січня 2023 року N 109, враховуючи зміни, внесені постановами Національної комісії, що здійснює державне регулювання у сферах енергетики та комунальних послуг, від 22 червня 2023 року N 1125, від 10 жовтня 2023 року N 1883) |
5.27.1. Субрахунок коригування UA-4 відновлює витрати з рахунку коригування A-F.
5.27.2. Плата для коригування розподіляється між представниками навантаження пропорційно до їх даних обліку відбору в кожному місяці m за такою формулою

де RECONq – загальне дебетування (позитивне значення)/кредитування (негативне значення) рахунку коригування A-F у кварталі q, що обчислюється відповідно до Правил коригування.
5.27.3. Збір для коригування для кожної СВБ b за календарний місяць m обчислюється за такою формулою

5.27.4. Якщо збір для коригування позитивний, то він зараховується у разі проведення коригування на субрахунок UA-4 і списується з ринкового рахунку СВБ, якщо негативний – зараховується на ринковий рахунок СВБ і списується з субрахунку UA-4.
5.28. Процедура розрахунків
5.28.1. Щодекадні звіти про розрахунки та щомісячні звіти про розрахунки формуються та надаються через систему управління ринком кожному ППБ та СВБ. Форма і зміст звітів про розрахунки описані в цьому розділі.
5.28.2. Порядок та строки формування звітів визначені розділом VII цих Правил та Правилами коригування.
(глава 5.28 у редакції постанови
НКРЕКП від 26.06.2024 р. N 1211)
5.29. Форма і зміст звітів
5.29.1. Декадний звіт ППБ повинен містити інформацію про:
1) X-код ППБ;
2) обсяг проданої балансуючої електричної енергії на завантаження та купованої на розвантаження для кожної одиниці надання послуг з балансування за кожний розрахунковий період декади;
3) ціни балансуючої електричної енергії на завантаження та розвантаження за кожний розрахунковий період декади;
4) суму коштів нарахування для ППБ (списання для АР) за кожний розрахунковий період декади;
5) суму коштів списання для ППБ (нарахування для АР) за кожний розрахунковий період декади;
6) сальдовану величину коштів нарахування та списання для ППБ за декаду місяця.
5.29.2. Декадний звіт СВБ повинен містити інформацію про:
1) X-код СВБ;
2) обсяги небалансів СВБ за кожний розрахунковий період декади;
3) ціни, що відповідно до глави 5.17 цього розділу застосовувались при розрахунку сум коштів нарахувань та списань за небаланси СВБ за кожний розрахунковий період декади;
4) суму коштів нарахування для СВБ (списання для АР) за кожний розрахунковий період декади;
5) суму коштів списання для СВБ (нарахування для АР) за кожний розрахунковий період декади;
6) сальдовану величину коштів нарахування та списання для СВБ за декаду місяця.
Позаплановий звіт СВБ містить ідентичну декадному звіту СВБ інформацію за відповідний період часу.
5.29.3. Місячний звіт ППБ повинен містити інформацію про:
1) X-код ППБ;
2) обсяг проданої балансуючої електричної енергії на завантаження та купованої на розвантаження для кожної одиниці надання послуг з балансування за кожний розрахунковий період місяця;
3) ціни балансуючої електричної енергії на завантаження та розвантаження за кожний розрахунковий період місяця;
4) суму коштів нарахування для ППБ (списання для АР) за кожний розрахунковий період місяця;
5) суму коштів списання для ППБ (нарахування для АР) за кожний розрахунковий період місяця;
6) сальдовану величину коштів нарахування та списання для ППБ за місяць.
5.29.4. Місячний звіт СВБ повинен містити інформацію про:
1) X-код СВБ;
2) обсяги небалансів СВБ за кожний розрахунковий період місяця;
3) ціни, що відповідно до глави 5.17 цього розділу застосовувались при розрахунку сум коштів нарахувань та списань за небаланси СВБ за кожний розрахунковий період місяця;
4) суму коштів нарахування для СВБ (списання для АР) за кожний розрахунковий період місяця;
5) суму коштів списання для СВБ (нарахування для АР) за кожний розрахунковий період місяця;
6) сальдовану величину коштів нарахування та списання для СВБ за місяць.
(глава 5.29 із змінами, внесеними згідно з
постановами НКРЕКП від 28.02.2020 р. N 516,
від 06.05.2022 р. N 458,
у редакції постанови НКРЕКП від 17.01.2023 р. N 109,
враховуючи зміни, внесені постановами
НКРЕКП від 22.06.2023 р. N 1125,
від 10.10.2023 р. N 1883)
5.30. Розрахунки для коригування
5.30.1. Обчислення обсягів коригування електричної енергії, встановлені Кодексом комерційного обліку, призводять до кредитування/дебетування СВБ та представників навантаження залежно від масштабу і знака коригування обсягів електричної енергії. Таке кредитування/дебетування обчислюється відповідно до Правил коригування, а відповідні суми списуються/зараховуються з/на рахунок A-F з ринкових рахунків СВБ.
5.30.2. Обсяги коригування є підставою для обчислення коригування для таких субрахунків:
1) для субрахунку UA-3;
2) для субрахунку UA-4.
5.30.3. Обчислення коригування не призводить до нового обчислення плати за невідповідність.
5.30.4. Рахунок A-F дебетується/кредитується за допомогою грошових потоків коригування на ринкові рахунки СВБ згідно з обчисленнями коригування і дебетується/кредитується з/на субрахунок UA-4. Чистий обсяг коштів на субрахунку UA-4 розподіляється кожній СВБ пропорційно до її даних обліку відбору електричної енергії відповідно до глави 5.27 цього розділу.
(глава 5.30 із змінами, внесеними згідно з
постановою НКРЕКП від 11.11.2020 р. N 2084,
у редакції постанови НКРЕКП від 17.01.2023 р. N 109,
враховуючи зміни, внесені постановами
НКРЕКП від 22.06.2023 р. N 1125,
від 10.10.2023 р. N 1883)
VI. Фінансові гарантії
6.1. Загальні положення
6.1.1. Учасники ринку, які є СВБ, крім ОР, ОСП, гарантованого покупця та ОСР, які є СВБ та не мають інших учасників ринку у своїй балансуючій групі, зобов’язані надавати ОСП фінансові гарантії виконання зобов’язань за договорами про врегулювання небалансів електричної енергії за умови реєстрації на відповідний торговий день d обсягів електричної енергії на РДД, РДН, ВДР, фізичного відпуску/відбору електричної енергії, заявленого в системі управління ринком, а також за наявності споживачів, щодо яких учасник ринку є діючим електропостачальником.
(пункт 6.1.1 у редакції постанови
НКРЕКП від 28.02.2020 р. N 516)
6.1.2. Фінансові гарантії надаються учасниками ринку з урахуванням вимог чинного законодавства.
6.1.3. Фінансова гарантія надається учасником ринку не пізніше:
17:00 d-2 для фінансової гарантії, що надається у вигляді грошової гарантії за договором про врегулювання небалансів;
(абзац другий пункту 6.1.3 із змінами, внесеними
згідно з постановою НКРЕКП від 05.12.2023 р. N 2277)
15:00 d-2 для фінансової гарантії, що надається у вигляді фінансової гарантії банку.
(пункт 6.1.3 у редакції постанови
НКРЕКП від 10.10.2023 р. N 1882)
6.1.4. У разі ненадання або недостатності розміру наданої фінансової гарантії АР за 1 день до торгового дня d надсилає відповідному учаснику ринку повідомлення про необхідність збільшення до встановленого рівня розміру фінансової гарантії, а учасник ринку набуває статусу “Переддефолтний”.
(пункт 6.1.4 у редакції постанови
НКРЕКП від 17.01.2023 р. N 109)
6.1.5. Після отримання учасником ринку повідомлення про недостатність розміру наявної фінансової гарантії та у разі нездійснення зменшення зареєстрованих обсягів на РДД до рівня, що покривається його наявною фінансовою гарантією, АР відповідно до процедури, визначеної у главі 2.2 розділу II цих Правил, скасовує зареєстровані обсяги за ДД та проводить перерахунок фінансових зобов’язань для учасників ринку, зареєстровані обсяги яких скасовані.
(пункт 6.1.5 у редакції постанови
НКРЕКП від 10.10.2023 р. N 1882)
6.1.6. Обсяг фінансової гарантії повинен забезпечувати виконання всіх потенційно можливих фінансових зобов’язань, що можуть виникнути в учасника ринку в результаті його участі на балансуючому ринку у відповідний торговий день d.
6.1.7. Фінансова гарантія та/або зміни до неї повинні набирати чинності не пізніше дати їх отримання ОСП.
6.1.8. АР може відмовитися від своїх прав за фінансовою гарантією шляхом повернення коштів на рахунок СВБ або повернення до фінансової установи оригіналу фінансової гарантії, або шляхом подання фінансовій установі письмового повідомлення про звільнення такої фінансової установи від обов’язків за фінансовою гарантією.
(пункт 6.1.8 із змінами, внесеними згідно з
постановою НКРЕКП від 05.12.2023 р. N 2277)
6.1.9. Фінансові гарантії можуть забезпечуватись шляхом:
1) надання грошової гарантії за договором про врегулювання небалансів на поточний рахунок ОСП та/або на рахунок ескроу ФГ;
(підпункт 1 пункту 6.1.9 у редакції
постанови НКРЕКП від 05.12.2023 р. N 2277)
2) надання фінансової гарантії банку відповідно до Положення про порядок здійснення банками операцій за гарантіями в національній та іноземних валютах, затвердженого постановою Правління Національного банку України від 15 грудня 2004 року N 639, зареєстрованого в Міністерстві юстиції України 13 січня 2005 року за N 11/10321, з урахуванням вимог (обмежень), викладених у цьому розділі.
Оформлення фінансової гарантії, шляхом надання СВБ грошової гарантії на поточний рахунок ОСП, здійснюється ОСП безоплатно.
(пункт 6.1.9 доповнено абзацом згідно з
постановою НКРЕКП від 05.12.2023 р. N 2277)
6.1.10. Фінансова гарантія, що надана для забезпечення виконання зобов’язань, які можуть виникнути в учасника ринку в результаті його участі на балансуючому ринку у відповідний торговий день d, не може закінчуватись раніше ніж через 14 робочих днів після такого торгового дня d, що визначається учасником ринку.
(пункт 6.1.10 із змінами, внесеними згідно з
постановою НКРЕКП від 28.02.2020 р. N 516)
6.1.11. Для кожної СВБ gr для кожного торгового дня d розраховується розмір необхідної фінансової гарантії за формулою

де FOgr,d,z – сума потенційно можливих фінансових зобов’язань, що можуть виникнути у СВБ gr за результатами її участі на балансуючому ринку, що розраховується за формулою

де Wselgr,d,z – сумарний обсяг проданої електричної енергії учасниками ринку mp, що входять до балансуючої групи СВБ gr, за вирахуванням сумарного обсягу купленої електричної енергії такими учасниками, по кожному розрахунковому періоду t у торговий день d, що зареєстрований в електронній платформі ОСП, та розраховується за формулою




(пункт 6.1.11 із змінами, внесеними згідно з
постановами НКРЕКП від 26.11.2019 р. N 2485,
від 04.12.2020 р. N 2328,
від 15.02.2021 р. N 234,
у редакції постанови НКРЕКП від 17.01.2023 р. N 109,
враховуючи зміни, внесені постановами
НКРЕКП від 22.06.2023 р. N 1125,
від 10.10.2023 р. N 1883)
6.1.12. Для СВБ, яка є електропостачальником та не провадила ліцензовану діяльність з постачання електричної енергії споживачу, купівлі-продажу електричної енергії на ринку електричної енергії (крім балансуючого ринку) або не здійснювала експорт-імпорт електричної енергії, або є трейдером та не провадила ліцензовану діяльність з перепродажу електричної енергії (трейдерської діяльності), протягом декади, що передує декаді, до якої відноситься торговий день d, розмір необхідної фінансової гарантії для кожного торгового дня d до моменту виконання фінансового зобов’язання СВБ за повну декаду розраховується за формулою
(абзац перший пункту 6.1.12 із змінами, внесеними
згідно з постановою НКРЕКП від 26.06.2024 р. N 1211)


(абзац п’ятий пункту 6.1.12 із змінами, внесеними
згідно з постановою НКРЕКП від 26.06.2024 р. N 1211)



(абзац десятий пункту 6.1.12 із змінами, внесеними
згідно з постановами НКРЕКП від 22.02.2024 р. N 370,
від 26.06.2024 р. N 1211)

Моментом виконання фінансового зобов’язання СВБ за повну декаду є момент фактичного виконання фінансових зобов’язань СВБ з розрахунків за небаланси електричної енергії за декаду, що є наступною за декадою, до якої відноситься торговий день d, з якого фінансова гарантія для СВБ розраховувалась згідно з цим пунктом, та впродовж кожного дня якої СВБ провадила ліцензовану діяльність на ринку електричної енергії.
Розрахунок фінансової гарантії після виконання фінансового зобов’язання СВБ за повну декаду, здійснюється згідно з пунктом 6.1.11 цих Правил.
(главу 6.1 доповнено новим пунктом 6.1.12
згідно з постановою НКРЕКП від 28.02.2023 р. N 390,
враховуючи зміни, внесені постановою
НКРЕКП від 22.08.2023 р. N 1538,
у зв’язку з цим пункти 6.1.12 – 6.1.22
вважати відповідно пунктами 6.1.13 – 6.1.23)
6.1.13. Якщо СВБ несе відповідальність за баланс інших учасників ринку у складі її балансуючої групи, фінансова гарантія для такої СВБ розраховується як сумарна фінансова гарантія для всіх учасників ринку, які входять до складу її балансуючої групи.
СВБ, яка несе відповідальність за баланс інших учасників ринку у складі її балансуючої групи, повинна забезпечити можливість розрахунку з ОСП за зобов’язаннями за договором про врегулювання небалансів електричної енергії, які можуть виникнути в цієї СВБ в результаті її участі на балансуючому ринку у відповідний торговий день d.
(пункт 6.1.13 доповнено абзацом другим
згідно з постановою НКРЕКП від 15.02.2021 р. N 234)
6.1.14. Розрахунок необхідного обсягу фінансової гарантії здійснюється автоматично за допомогою СУР.
(пункт 6.1.14 у редакції постанови
НКРЕКП від 06.05.2022 р. N 458)
6.1.15. Розмір фактично наданої учасником ринку фінансової гарантії повинен перевищувати або бути рівним розміру фінансової гарантії, що розрахований відповідно до цієї глави, та з урахуванням максимального обсягу продажу на РДН для СВБ, розрахованих відповідно до розділу II цих Правил.
(пункт 6.1.15 із змінами, внесеними згідно з
постановами НКРЕКП від 04.12.2020 р. N 2328,
від 15.02.2021 р. N 234,
від 17.01.2023 р. N 109)
6.1.16. У разі невикористання фінансової гарантії строк її дії може бути пролонговано на кожний наступний період та тривати до дня настання гарантійного випадку та/або перегляду розміру фінансових зобов’язань, та/або припинення учасником ринку участі на ринку електричної енергії, та/або направлення учасником ринку письмового запиту до АР щодо зменшення суми фінансової гарантії у зв’язку зі зменшенням потреб у ній, та/або розірвання договору про врегулювання небалансів електричної енергії.
(пункт 6.1.16 із змінами, внесеними згідно з
постановою НКРЕКП від 05.12.2023 р. N 2277)
6.1.17. Результати перерахунку суми фінансових зобов’язань СВБ повідомляються через систему управління ринком.
6.1.18. СВБ має право звернутися до АР з приводу перегляду / перерозподілу / повернення фінансової гарантії. Звернення може бути направлено за допомогою СУР, поштового зв’язку або на офіційну електронну адресу.
(пункт 6.1.18 у редакції постанов
НКРЕКП від 28.02.2020 р. N 516,
від 10.10.2023 р. N 1882)
6.1.19. АР протягом п’яти днів з дня отримання запиту СВБ щодо перегляду / перерозподілу / повернення фінансової гарантії, перерозподіляє/повертає фінансову гарантію СВБ або відмовляє у перерозподілі/поверненні фінансової гарантії СВБ у разі недостатності обсягу фінансової гарантії СВБ для покриття всіх потенційно можливих фінансових зобов’язань, що можуть виникнути в СВБ у результаті її участі на балансуючому ринку у відповідний торговий день d.
(пункт 6.1.19 із змінами, внесеними згідно з
постановою НКРЕКП від 15.02.2021 р. N 234,
у редакції постанови НКРЕКП від 10.10.2023 р. N 1882)
Повернення грошової гарантії здійснюється АР шляхом перерахунку коштів з поточного рахунку ОСП на рахунок СВБ або шляхом надання уповноваженому банку платіжної інструкції на перерахування відповідної суми коштів з рахунку ескроу ФГ на поточний рахунок СВБ.
(пункт 6.1.19 доповнено абзацом згідно з
постановою НКРЕКП від 05.12.2023 р. N 2277)
Повернення фінансової гарантії банку здійснюється АР шляхом подання фінансовій установі письмового повідомлення про повне або часткове звільнення такої фінансової установи від обов’язків за фінансовою гарантією.
(пункт 6.1.19 доповнено абзацом згідно з
постановою НКРЕКП від 05.12.2023 р. N 2277)
6.1.20. АР надає відповідь на запит СВБ та повертає грошову гарантію відповідно до вимог цього розділу протягом трьох робочих днів.
(пункт 6.1.20 у редакції постанови
НКРЕКП від 28.02.2020 р. N 516,
із змінами, внесеними згідно з
постановою НКРЕКП від 15.02.2021 р. N 234)
6.1.21. У випадку недосягнення домовленості щодо продовження дії грошової гарантії та за умови письмового запиту така гарантія повертається на рахунок СВБ за умови забезпечення останньою гарантії виконання фінансових зобов’язань наступного періоду. Якщо така гарантія не надана, АР повертає виключно надлишок коштів, що виник за результатами перерахунку фінансових зобов’язань чергового періоду.
6.1.22. У разі набуття учасником ринку статусу “Переддефолтний” ОСП зобов’язаний здійснити зарахування коштів СВБ, що зберігаються на поточному рахунку ОСП (на підставі угоди), та/або надати уповноваженому банку платіжну інструкцію на перерахування з рахунку ескроу ФГ на поточний рахунок ОСП відповідної суми коштів у рахунок оплати простроченої заборгованості, що виникла внаслідок порушення СВБ зобов’язань, і повідомити про це відповідну СВБ.
ОСП, для погашення простроченої заборгованості СВБ використовує фінансові гарантії у такій послідовності:
1) фінансова гарантія СВБ, забезпечена шляхом надання СВБ грошової гарантії на поточний рахунок ОСП;
2) фінансова гарантія СВБ, забезпечена шляхом надання СВБ грошової гарантії на рахунок ескроу ФГ;
3) фінансова гарантія СВБ, забезпечена шляхом надання фінансової гарантії банку.
У випадку, коли інша СВБ несе відповідальність за баланс учасника ринку у складі її балансуючої групи, учасник ринку може забезпечити можливість виконання зобов’язань СВБ перед ОСП за рахунок зобов’язань такого учасника за його договором про врегулювання небалансів електричної енергії, які можуть виникнути в такої СВБ в результаті її участі на балансуючому ринку у відповідний торговий день d.
(пункт 6.1.22 із змінами, внесеними згідно з
постановою НКРЕКП від 15.02.2021 р. N 234,
у редакції постанови НКРЕКП від 05.12.2023 р. N 2277)
6.1.23. Оплата, отримана ОСП за відповідною фінансовою гарантією, використовується для погашення простроченої заборгованості СВБ, що склалася за відповідним договором про врегулювання небалансів електричної енергії.
(пункт 6.1.23 із змінами, внесеними згідно з
постановою НКРЕКП від 10.10.2023 р. N 1882)
6.1.24. Після припинення дії договору про врегулювання небалансів електричної енергії учасника ринку або закриття рахунку ескроу для фінансових гарантій учасника ринку та за наявності потенційно можливих фінансових зобов’язань, що забезпечені його фінансовою гарантією, АР направляє до банку платіжну інструкцію для перерахування суми фінансової гарантії такого учасника ринку, необхідної ОСП для покриття поточної заборгованості СВБ та погашення простроченої заборгованості СВБ, з його рахунку ескроу для фінансових гарантій на поточний рахунок ОСП для фінансових гарантій.
Якщо після припинення дії договору про врегулювання небалансів електричної енергії або закриття рахунку ескроу для фінансових гарантій учасника ринку виникають зобов’язання перед ОСП за коригуючими актами попередніх періодів, АР використовує фінансову гарантію, яка була надана таким учасником ринку, для покриття його простроченої заборгованості СВБ перед ОСП за такими актами.
(главу 6.1 доповнено пунктом 6.1.24 згідно з
постановою НКРЕКП від 26.06.2024 р. N 1211)
6.2. Особливості надання фінансових гарантій у відповідності до положення
6.2.1. Участь у здійсненні операцій за фінансовими гарантіями повинні брати фінансові установи, що відповідають таким вимогам:
банківська установа, у якій держава прямо чи опосередковано володіє часткою понад 75 % статутного капіталу банку, або комерційна банківська установа, яка має довгостроковий кредитний рейтинг за національною шкалою не нижче “uaAA”. У випадку відсутності рейтингу за національною шкалою у банків іноземних банківських груп рейтинг материнських іноземних банківських груп від однієї з рейтингових компаній Fitch, Moody’s, S&P має бути не нижче підвищеного інвестиційного класу (А або вищий);
комерційну банківську установу не включено до переліку юридичних осіб, щодо яких державними органами України, США або країн ЄС застосовано спеціальні економічні чи інші обмежувальні санкції.
6.2.2 У разі невикористання фінансової гарантії (у випадку грошової гарантії) у відповідний період та за відсутності потреби збільшення її суми дія фінансової гарантії продовжується на наступний строк за умови відсутності від учасника ринку повідомлення про розірвання договору про врегулювання небалансів.
(пункт 6.2.2 у редакції постанови
НКРЕКП від 28.02.2020 р. N 516)
У разі укладання нового договору про врегулювання небалансів електричної енергії учасник ринку може направити АР заяву щодо пролонгації наявної у нього грошової гарантії за новим договором про врегулювання небалансів електричної енергії.
(пункт 6.2.2 доповнено абзацом згідно з
постановою НКРЕКП від 26.06.2024 р. N 1211)
АР протягом робочого дня, наступного за днем отримання від учасника ринку заяви щодо пролонгації наявної у нього грошової гарантії, погоджує таку пролонгацію або відмовляє, із зазначення причини відмови.
(пункт 6.2.2 доповнено абзацом згідно з
постановою НКРЕКП від 26.06.2024 р. N 1211)
АР має право відмовити у пролонгації наявної в учасника ринку грошової гарантії у випадку невідповідності такої гарантії вимогам цих Правил та чинного законодавства.
(пункт 6.2.2 доповнено абзацом згідно з
постановою НКРЕКП від 26.06.2024 р. N 1211)
6.2.3. Фінансова гарантія, яка надається у вигляді гарантії банку повинна відповідати таким вимогам:
1) бути безвідкличною гарантією, умови якої не можуть бути змінені і яка може бути припинена банком-гарантом згідно з заявою учасника ринку за погодження з АР;
2) бути безумовною гарантією, за якою банк-гарант у разі порушення учасником ринку свого зобов’язання, забезпеченого такою гарантією, сплачує кошти ОСП (АР) за першою його вимогою без подання будь-яких інших документів (крім документів, що підтверджують повноваження особи, яка підписала вимогу щодо здійснення платежу за такою гарантією, а також підтверджують достовірність підпису такої особи) або виконання будь-яких інших умов;
3) може враховувати можливість використання такої банківської гарантії ОСП за попередньою згодою учасника ринку, коли учасник ринку, який надає банківську гарантію, вступає до балансуючої групи іншої СВБ і, таким чином, передає відповідальність за свої небаланси цій СВБ.
(пункт 6.2.3 доповнено підпунктом 3 згідно з
постановою НКРЕКП від 15.02.2021 р. N 234)
6.2.4. У разі настання гарантійного випадку і для отримання відшкодування, забезпеченого гарантією, АР подає до фінансової установи вимогу платежу за фінансовою гарантією. Вимога та інші, зазначені в гарантії документи, повинні бути подані до фінансової установи протягом строку дії гарантії та у спосіб, зазначений у гарантії.
6.2.5. Будь-яка вимога платежу за фінансовою гарантією, що повинна бути надана фінансовій установі, може бути доставлена особисто, за допомогою електронної пошти, поштою або надіслана факсом.
VII. Порядок розрахунків та здійснення платежів
(назва розділу VII у редакції
постанови НКРЕКП від 10.10.2023 р. N 1882)
7.1. Загальні положення
7.1.1. АР встановлює регламент щодо розрахунків, у якому зазначаються формати платіжних документів, необхідних для розрахунків звітів, і супровідних даних, що будуть надаватись в електронному вигляді.
(пункт 7.1.1 із змінами, внесеними згідно з
постановою НКРЕКП від 10.10.2023 р. N 1882)
7.1.2. Окремий порядок виставлення рахунків застосовується для розрахунків за ДП, послуги із зменшення навантаження та розрахунків за балансуючу електричну енергію, розрахунків за небаланси електричної енергії, платежів з/на збірні рахунки і плати за невідповідність та інших платежів.
(пункт 7.1.2 із змінами, внесеними згідно з
постановами НКРЕКП від 11.11.2020 р. N 2084,
від 30.12.2020 р. N 2818)
7.1.3. Платіжні документи виставляються із включенням усіх застосовних податків.
7.1.4. Розрахунки ОСП з операторами системи передачі суміжних держав за незаплановані перетікання електричної енергії міждержавними перетинами, в тому числі за обсяг надання/отримання аварійної допомоги здійснюється відповідно до укладених договорів.
(главу 7.1 доповнено пунктом 7.1.4 згідно з
постановою НКРЕКП від 10.10.2023 р. N 1882)
7.2. Розрахунки за балансуючу енергію та ДП
7.2.1. АР через СУР на четвертий робочий день після завершення декади формує декадний звіт ППБ та надсилає на електронну адресу ППБ повідомлення про формування декадного звіту ППБ.
ППБ зобов’язаний упродовж двох робочих днів з дня отримання повідомлення про формування декадного звіту ППБ забезпечити на рахунку ескроу ППБ наявність коштів, вільних від інших зобов’язань з оплати поточної заборгованості ППБ та погашення простроченої заборгованості ППБ, в обсязі, достатньому для оплати ППБ балансуючої електричної енергії відповідно до цього звіту.
На третій робочий день з дня надсилання повідомлення про формування декадного звіту ППБ, АР о 08:00 перевіряє достатність на рахунку ескроу ППБ коштів, вільних від інших зобов’язань з оплати поточної заборгованості ППБ та погашення простроченої заборгованості ППБ, для оплати балансуючої електричної енергії відповідно до цього звіту та у разі їх недостатності вживає заходи, передбачені главою 1.7 розділу I цих Правил.
(абзац третій пункту 7.2.1 із змінами, внесеними
згідно з постановою НКРЕКП від 26.06.2024 р. N 1211)
Сума коштів, що має бути забезпечена на рахунку ескроу ППБ, не може бути зменшена на суму коштів нарахування для ППБ (списання для АР) відповідно до декадних звітів ППБ цього розрахункового місяця.
ППБ зобов’язаний забезпечувати на рахунку ескроу ППБ суму коштів відповідно до декадних звітів ППБ за розрахунковий місяць до моменту появи місячного звіту ППБ за цей розрахунковий місяць.
7.2.2 Для формування місячного звіту ППБ, АКО на дев’ятий календарний день місяця, наступного за розрахунковим, надає АР сертифіковані дані комерційного обліку за розрахунковий місяць.
АР через СУР на одинадцятий календарний день місяця, наступного за розрахунковим, формує місячний звіт ППБ та надсилає на електронну адресу ППБ повідомлення про формування місячного звіту ППБ.
ППБ зобов’язаний упродовж двох робочих днів з дня отримання повідомлення про формування місячного звіту ППБ забезпечити на рахунку ескроу ППБ наявність коштів, вільних від інших зобов’язань з оплати поточної заборгованості ППБ та погашення простроченої заборгованості ППБ, в обсязі, достатньому для оплати ППБ балансуючої електричної енергії відповідно до місячного звіту ППБ.
З урахуванням даних місячного звіту ППБ оформлюється Акт купівлі-продажу балансуючої електричної енергії у порядку, встановленому договором про участь у балансуючому ринку.
АР о 08:00 на третій робочий день з дня надсилання повідомлення про формування місячного звіту ППБ перераховує з рахунку ескроу ППБ на поточний рахунок із спеціальним режимом використання ОСП кошти в обсязі, достатньому для оплати ППБ балансуючої електричної енергії відповідно до Акта купівлі-продажу балансуючої електричної енергії.
(абзац п’ятий пункту 7.2.2 із змінами, внесеними
згідно з постановою НКРЕКП від 26.06.2024 р. N 1211)
Якщо за результатами місячного звіту ППБ має відбутись списання для АР (нарахування для ППБ), АР на четвертий робочий день з дня надсилання повідомлення про формування місячного звіту ППБ перераховує з рахунку зі спеціальним режимом використання ОСП кошти на рахунок ППБ відповідно до Акта купівлі-продажу балансуючої електричної енергії.
У разі недостатності на рахунку ескроу ППБ коштів, вільних від інших зобов’язань з оплати поточної заборгованості ППБ та погашення простроченої заборгованості ППБ, в обсязі, достатньому для оплати ППБ балансуючої електричної енергії відповідно до Акта купівлі-продажу балансуючої електричної енергії, АР вживає заходи, передбачені главою 1.7 розділу I цих Правил.
7.2.3. Повернення вільних від зобов’язань з оплати поточної заборгованості ППБ та погашення простроченої заборгованості ППБ коштів з рахунку ескроу ППБ здійснюється АР на підставі заяви ППБ про повернення коштів у довільній формі.
У разі отримання АР заяви від ППБ щодо повернення йому коштів з рахунку ескроу ППБ, АР протягом трьох робочих днів надає банку, в якому таким ППБ відкрито рахунок ескроу ППБ, дозвіл (доручення) на перерахування відповідної суми коштів (у межах вільних від зобов’язань з оплати поточної заборгованості ППБ та погашення простроченої заборгованості ППБ) з рахунку ескроу ППБ на поточний рахунок такого ППБ.
(пункт 7.2.3 у редакції постанови
НКРЕКП від 26.06.2024 р. N 1211)
7.2.4. ПДП щомісячно надсилає АР платіжний документ із зазначенням суми, що повинна бути сплачена АР за відповідний період за закупівлю ДП.
АР щомісяця надсилає ПДП через СУР окремий платіжний документ із зазначенням суми плати за невідповідність, що має бути сплачена ПДП за повний місяць.
7.2.5. Платіжний документ для учасника ринку повинен містити окремі позиції, що розрізняють платежі/зарахування для балансуючої енергії і зарахування для кожного виду ДП.
(глава 7.2 із змінами, внесеними згідно з
постановами НКРЕКП від 28.02.2020 р. N 516,
від 06.05.2022 р. N 458,
від 17.01.2023 р. N 109,
враховуючи зміни, внесені постановами
НКРЕКП від 22.06.2023 р. N 1125,
від 10.10.2023 р. N 1883,
у редакції постанови НКРЕКП від 10.10.2023 р. N 1882)
7.3. Розрахунки за небаланси електричної енергії
7.3.1. АР через СУР на четвертий робочий день після завершення декади формує декадний звіт СВБ та надсилає на електронну адресу СВБ повідомлення про формування декадного звіту СВБ.
СВБ зобов’язана впродовж двох робочих днів з дня отримання повідомлення про формування декадного звіту СВБ забезпечити на рахунку ескроу СВБ наявність коштів, вільних від інших зобов’язань з оплати поточної заборгованості СВБ та погашення простроченої заборгованості СВБ в обсязі, достатньому для оплати СВБ небалансів відповідно до цього звіту.
На третій робочий день з дня надсилання повідомлення про формування декадного звіту СВБ АР о 08:00 перевіряє достатність на рахунку ескроу СВБ коштів, вільних від інших зобов’язань з оплати поточної заборгованості СВБ та погашення простроченої заборгованості СВБ для оплати СВБ небалансів відповідно до цього звіту, та у разі їх недостатності вживає заходи, передбачені главою 1.7 розділу I цих Правил.
Сума коштів, що має бути забезпечена на рахунку ескроу СВБ, не може бути зменшена на суму коштів нарахування для СВБ (списання для АР) відповідно до декадних звітів СВБ цього розрахункового місяця.
СВБ зобов’язана забезпечувати на рахунку ескроу СВБ суму коштів відповідно до декадних звітів СВБ за розрахунковий місяць до моменту появи місячного звіту СВБ за цей розрахунковий місяць.
7.3.2. Для формування місячного звіту СВБ АКО на дев’ятий день місяця, наступного за розрахунковим, надає АР сертифіковані дані комерційного обліку за розрахунковий місяць.
АР через СУР, на одинадцятий календарний день місяця, наступного за розрахунковим, формує місячний звіт СВБ та надсилає на електронну адресу СВБ повідомлення про формування місячного звіту СВБ.
СВБ зобов’язана впродовж двох робочих днів з дня отримання повідомлення про формування місячного звіту СВБ забезпечити на рахунку ескроу СВБ наявність коштів, вільних від інших зобов’язань з оплати поточної заборгованості СВБ та погашення простроченої заборгованості СВБ в обсязі, достатньому для оплати СВБ небалансів відповідно до місячного звіту СВБ.
З урахуванням даних місячного звіту СВБ оформлюється Акт купівлі-продажу електричної енергії для врегулювання небалансів у порядку, встановленому договором про врегулювання небалансів електричної енергії.
АР о 08:00 на третій робочий день з дня надсилання повідомлення про формування місячного звіту СВБ перераховує з рахунку ескроу СВБ на поточний рахунок із спеціальним режимом використання ОСП кошти в обсязі, достатньому для оплати СВБ небалансів відповідно до Акта купівлі-продажу електричної енергії для врегулювання небалансів.
Якщо за результатами місячного звіту СВБ має відбутись списання для АР (нарахування для СВБ), АР на четвертий робочий день з дня надсилання повідомлення про формування місячного звіту СВБ перераховує з рахунку зі спеціальним режимом використання ОСП кошти на рахунок СВБ відповідно до Акта купівлі-продажу небалансів електричної енергії.
У разі недостатності на рахунку ескроу СВБ коштів, вільних від інших зобов’язань з оплати поточної заборгованості СВБ та погашення простроченої заборгованості СВБ в обсязі, достатньому для оплати СВБ небалансів відповідно до Акта купівлі-продажу електричної енергії для врегулювання небалансів, АР вживає заходів, передбачених главою 1.7 розділу I цих Правил.
7.3.3 АР щодня здійснює перевірку наявних даних щодо діяльності СВБ та формує позаплановий звіт СВБ у разі наявності інформації щодо накладення арешту на банківський рахунок СВБ або одночасної наявності таких обставин:
1) негативне сальдоване значення обсягів негативного та позитивного небалансів такої СВБ на 15 % і більше перевищує середнє сальдоване значення обсягів негативного та позитивного небалансів, що виникло за попередню декаду, за яку вже сформований декадний звіт СВБ;
2) негативне сальдоване значення обсягів негативного та позитивного небалансів такої СВБ на 15 % і більше перевищує середнє сальдоване значення обсягів негативного та позитивного небалансів, що виникло за попередній місяць, за який уже сформовано всі декадні звіти СВБ;
3) рівень фінансової гарантії СВБ є недостатнім для покриття потенційних фінансових зобов’язань, які виникли в такої СВБ.
Для СВБ, у якої на момент здійснення АР перевірки відсутні дані щодо діяльності такої СВБ, відсутній сформований декадний звіт СВБ або місячний звіт СВБ, позаплановий звіт формується у випадку встановлення АР факту недостатності наявної фінансової гарантії для покриття потенційних фінансових зобов’язань, які виникли в такої СВБ.
СВБ зобов’язана до кінця календарного дня, наступного за днем отримання повідомлення про формування позапланового звіту СВБ, забезпечити на рахунку ескроу СВБ наявність коштів, вільних від інших зобов’язань з оплати поточної заборгованості СВБ та погашення простроченої заборгованості СВБ в обсязі, достатньому для оплати СВБ небалансів відповідно до цього звіту.
Якщо повідомлення про формування позапланового звіту СВБ, щодо якої у АР наявна інформація про накладення арешту на банківський рахунок СВБ, надіслано АР до 14:00, така СВБ має забезпечити на рахунку ескроу СВБ наявність коштів, вільних від інших зобов’язань з оплати поточної заборгованості СВБ та погашення простроченої заборгованості СВБ, в обсязі, достатньому для оплати СВБ небалансів відповідно до позапланового звіту СВБ, до кінця цього ж дня.
АР впродовж дня, що є наступним за днем, у якому СВБ мала забезпечити кошти на рахунку ескроу відповідно до позапланового звіту СВБ, перевіряє достатність на рахунку ескроу СВБ коштів, вільних від інших зобов’язань з оплати поточної заборгованості СВБ та погашення простроченої заборгованості СВБ, для оплати СВБ небалансів відповідно до цього звіту та у разі їх недостатності, вживає заходи, передбачені главою 1.7 розділу I цих Правил.
Формування АР позапланових звітів СВБ для учасників ринку, що не можуть набути статусу “Переддефолтний” або “Дефолтний”, не здійснюється.
7.3.4. Повернення вільних від зобов’язань з оплати поточної заборгованості СВБ та погашення простроченої заборгованості СВБ коштів з рахунку ескроу СВБ здійснюється АР на підставі заяви СВБ про повернення коштів у довільній формі.
У разі отримання АР заяви від СВБ щодо повернення їй вільних від зобов’язань коштів з рахунку ескроу СВБ, АР протягом трьох робочих днів надає банку, в якому такою СВБ відкрито рахунок ескроу СВБ, дозвіл (доручення) на перерахування відповідної суми коштів (у межах вільних від зобов’язань з оплати поточної заборгованості СВБ та погашення простроченої заборгованості СВБ) з рахунку ескроу СВБ на поточний рахунок такої СВБ.
(глава 7.3 із змінами, внесеними згідно з
постановою НКРЕКП від 06.05.2022 р. N 458,
у редакції постанови НКРЕКП від 17.01.2023 р. N 109,
враховуючи зміни, внесені постановами
НКРЕКП від 22.06.2023 р. N 1125,
від 10.10.2023 р. N 1883,
у редакції постанови НКРЕКП від 10.10.2023 р. N 1882,
із змінами, внесеними згідно з
постановою НКРЕКП від 26.06.2024 р. N 1211)
7.4. Виставлення рахунків за послугу із зменшення навантаження
7.4.1. ППВДЕ щомісячно, у разі надання ОСП послуги із зменшення навантаження протягом розрахункового місяця, надсилає Акт приймання-передачі послуги із зменшення навантаження із зазначенням розрахованої вартості наданої послуги за результатом виконання команди диспетчера на зменшення навантаження.
7.4.2. Платіжні документи мають містити окремо інформацію щодо розрахованого обсягу не відпущеної електричної енергії та “зеленого” тарифу або аукціонної ціни відповідної одиниці відпуску ППВДЕ.
Платіжні документи мають містити окремо інформацію щодо обсягу відхилення у разі невідповідності виконання команди диспетчера та “зеленого” тарифу або аукціонної ціни відповідної одиниці відпуску ППВДЕ.
7.4.3 ППВДЕ у строк протягом 7 календарних днів після закінчення розрахункового періоду надає у двох примірниках Акт приймання-передачі послуг із зменшення навантаження для перевірки ОСП.
ОСП здійснює перевірку наданих документів протягом 3 робочих днів та повертає ППВДЕ підписаний зі своєї сторони Акт приймання-передачі послуг із зменшення навантаження або направляє відмову від його підписання з відповідними зауваженнями, що мають бути врегульовані.
(розділ VII доповнено новою главою 7.4 згідно з
постановою НКРЕКП від 11.11.2020 р. N 2084,
у зв’язку з цим глави 7.4 – 7.12 вважати главами 7.5 – 7.13,
глава 7.4 у редакції постанови
НКРЕКП від 30.12.2020 р. N 2818)
7.5. Виставлення рахунків за збори / зарахування по субрахунках
(назва глави 7.5 у редакції постанови
НКРЕКП від 28.02.2020 р. N 516)
7.5.1. АР на щомісячній основі надсилає платіжний документ для кожного учасника ринку по субрахунках UA-3 та UA-4.
(пункт 7.5.1 із змінами, внесеними згідно з
постановою НКРЕКП від 06.05.2022 р. N 458)
7.5.2. Платіжний документ повинен містити окремі позиції із зазначенням інформації про:
1) дані обсягів відбору електричної енергії для представника навантаження, який входить до балансуючої групи СВБ, за весь місяць;
2) сумарний відбір електричної енергії СВБ, яка представляє представників навантаження, за весь місяць;
3) суму збору, яку СВБ зобов’язана сплатити АР, або суму, яку АР зобов’язаний сплатити СВБ у відповідності до руху коштів по субрахунку UA-1, який розраховується відповідно до глави 5.25 розділу V цих Правил;
(підпункт 3 пункту 7.5.2 із змінами, внесеними
згідно з постановою НКРЕКП від 11.11.2020 р. N 2084)
4) суму збору, яку СВБ зобов’язана сплатити АР, або суму, яку АР зобов’язаний сплатити СВБ у відповідності до руху коштів по субрахунку UA-3, який розраховується відповідно до глави 5.27 розділу V цих Правил;
(підпункт 4 пункту 7.5.2 із змінами, внесеними
згідно з постановою НКРЕКП від 11.11.2020 р. N 2084)
5) суму збору, яку СВБ зобов’язана сплатити АР, або суму, яку АР зобов’язаний сплатити СВБ у відповідності до руху коштів по субрахунку UA-4, який розраховується відповідно до глави 5.28 розділу V цих Правил;
(підпункт 5 пункту 7.5.2 із змінами, внесеними
згідно з постановою НКРЕКП від 11.11.2020 р. N 2084)
6) загальну суму збору, яку СВБ зобов’язана сплатити АР, або суму, яку АР зобов’язаний сплатити СВБ за місяць відповідно до руху коштів по субрахунках АР.
7.5.3. Платіжний документ повинен містити окремі позиції із зазначенням розміру плати за невідповідність стосовно кожного учасника ринку, розрахованої відповідно до глави 5.22 розділу V цих Правил.
(пункт 7.5.3 із змінами, внесеними згідно з
постановами НКРЕКП від 11.11.2020 р. N 2084,
від 06.05.2022 р. N 458)
7.6. Виставлення рахунків за невідповідність
7.6.1. АР на щомісячній основі надсилає через СУР платіжний документ кожному ППБ із зазначенням загальної суми, що повинна бути сплачена ППБ АР за невідповідність надання послуг з балансування у відповідному періоді.
(пункт 7.6.1 у редакції постанови
НКРЕКП від 06.05.2022 р. N 458)
7.6.2. АР на щомісячній основі надсилає через систему управління ринком платіжний документ кожному ПДП із зазначенням загальної суми, яка повинна бути сплачена ПДП до АР за відповідний період щодо невідповідності надання ДП.
7.6.3. ОСП на щомісячній основі, у разі надання ППВДЕ послуги із зменшення навантаження у строк протягом 10 календарних днів після закінчення розрахункового періоду, надсилає такому ППВДЕ Акт плати за невідповідність виконання команд диспетчера на зменшення навантаження із зазначенням суми, яка повинна бути сплачена ППВДЕ до ОСП за відповідний період.
(главу 7.6 доповнено пунктом 7.6.3 згідно з
постановою НКРЕКП від 30.12.2020 р. N 2818)
7.7. Терміни формування звітів та рахунків
(назва глави 7.7 у редакції постанови
НКРЕКП від 10.10.2023 р. N 1882)
7.7.1. Для забезпечення розрахунків з учасниками ринку, АР формує три декадні звіти та один місячний звіт для кожного розрахункового місяця.
Декадні звіти відповідним учасникам ринку формуються АР на четвертий робочий день після останнього дня цієї декади.
Місячні звіти відповідним учасникам ринку формуються АР на одинадцятий день місяця, наступного за розрахунковим місяцем.
(пункт 7.7.1 у редакції постанов
НКРЕКП від 06.05.2022 р. N 458,
від 10.10.2023 р. N 1882)
7.7.2. Платіжні документи для розрахункового місяця стосовно оплати наданих ДП надаються та оплачуються відповідно до умов договорів про надання таких ДП.
(пункт 7.7.2 із змінами, внесеними згідно з
постановою НКРЕКП від 28.02.2020 р. N 516,
у редакції постанови НКРЕКП від 10.10.2023 р. N 1882)
7.7.3. Оплата платіжного документа з банківського рахунку учасника ринку на банківський рахунок АР здійснюється протягом двох робочих днів з дати направлення платіжного документа.
(пункт 7.7.3 із змінами, внесеними згідно з
постановами НКРЕКП від 28.02.2020 р. N 516,
від 04.12.2020 р. N 2328)
7.7.4. Оплата платіжного документа з банківського рахунку АР на банківський рахунок учасника ринку здійснюється протягом чотирьох робочих днів з дати направлення рахунка.
(пункт 7.7.4 із змінами, внесеними згідно з
постановами НКРЕКП від 28.02.2020 р. N 516,
від 04.12.2020 р. N 2328)
7.8. Запити платіжних документів
7.8.1. Учасники ринку мають забезпечувати на рахунку ескроу ППБ/СВБ наявність коштів, вільних від інших зобов’язань, в обсязі, достатньому для оплати відповідно до сформованих АР звітів та актів, та здійснювати оплату виставлених ОСП платіжних документів у терміни, визначені цими Правилами.
У разі незгоди учасника ринку з даними, зазначеними у звітах, актах та/або платіжних документах, учасник ринку має право ініціювати спір.
Наявність спору між учасником ринку та АР щодо даних, зазначених у звіті, акті або платіжному документі, не звільняє учасників ринку від своєчасного виконання зобов’язання щодо забезпечення коштів на рахунку ескроу ППБ/СВБ або здійснення оплати виставлених АР платіжних документів.
(пункт 7.8.1 у редакції постанови
НКРЕКП від 10.10.2023 р. N 1882)
7.8.2. Пункт 7.8.2 виключено
(згідно з постановою
НКРЕКП від 10.10.2023 р. N 1882,
у зв’язку з цим пункти 7.8.3 – 7.8.5
вважати відповідно пунктами 7.8.2 – 7.8.4)
7.8.2. Пеня нараховується на грошові суми, що представляють різницю між сплаченою сумою та сумою, визначеною після вирішення суперечки, і повинна бути сплачена ОСП (у якості АР) або сплачена йому в залежності від обставин.
7.8.3. Запит платіжного документа обробляється відповідно до чинного законодавства.
7.8.4. За результатами вирішення спору між учасником ринку та АР щодо зауважень до платіжного документа або акта визначається обсяг коштів до сплати АР або учаснику ринку.
Оплата суми коштів, визначених за результатами вирішення спору між учасником ринку та АР, має бути здійснена протягом трьох робочих днів з дня вирішення цього спору.
(пункт 7.8.4 у редакції постанови
НКРЕКП від 10.10.2023 р. N 1882)
7.9. Главу 7.9 виключено
(згідно з постановою
НКРЕКП від 06.05.2022 р. N 458,
у зв’язку з цим глави 7.10 – 7.13
вважати відповідно главами 7.9 – 7.12)
7.9. Вимоги до звітності оператора системи передачі
7.9.1. ОСП виконує процедури збору даних та їх публікації, наведені в Порядку збору інформації та передачі даних. Дані завантажуються на офіційний вебсайт ОСП.
7.9.2. ОСП розробляє відповідні інтерфейси для забезпечення можливості передачі даних до платформи прозорості ENTSO-E.
7.9.3. ОСП збирає та публікує щонайменше наведені нижче дані:
1) інформацію про навантаження системи на кожний розрахунковий період, що публікується постфактум;
2) прогноз навантаження системи за кожний розрахунковий період, що публікується принаймні за дві години до “закриття воріт РДН” та оновлюється після цього кожні 8 годин;
3) сумарні прогнози споживання в системі на тиждень, місяць і рік наперед, що публікуються завчасно;
4) інформацію, що стосується недоступності інфраструктури передачі, що публікується не пізніше ніж через годину після зміни статусу доступності;
5) інформацію, що стосується заходів з управління перевантаженнями, якщо такі є;
6) прогноз загального обсягу виробництва одиницями відпуску та відпуску одиницями зберігання енергії за розрахунковий період;
(підпункт 6 пункту 7.9.3 із змінами, внесеними
згідно з постановою НКРЕКП від 29.11.2022 р. N 1592)
7) інформацію, пов’язану з недоступністю генеруючих одиниць;
8) інформацію про фактичне виробництво одиницями відпуску та відпуску одиницями зберігання енергії електричної енергії за розрахунковий період (за наявності даних);
(підпункт 8 пункту 7.9.3 із змінами, внесеними
згідно з постановою НКРЕКП від 29.11.2022 р. N 1592)
9) прогноз установок ВДЕ (що не продають електричну енергію гарантованому покупцю). Такі прогнози повинні бути у відкритому доступі для кожного розрахункового періоду торгового дня на 20:00 за день, що передує торговому дню, і повинні оновлюватися кожні 4 години на постійній основі для інших розрахункових періодів торгового дня;
10) обсяг резервів (за типом резерву), наданих ОСП ППБ за розрахунковий період;
11) середню ціну резерву, сплачену АР за кожен тип резерву і за розрахунковий період;
12) прийняті сумарні пропозиції на балансуючу електричну енергію за напрямом і за розрахунковим періодом;
13) обсяг активованої балансуючої електричної енергії на завантаження/розвантаження (у МВт) за розрахунковий період;
14) маржинальні ціни розрахунку, що визначаються АР для активованої балансуючої енергії на завантаження/розвантаження;
15) ціни врегулювання небалансу електричної енергії за розрахунковий період;
16) сумарний небаланс електричної енергії за розрахунковий період;
17) щоденну загальну кількість кредиту/дебету від/до всіх учасників ринку для балансуючої енергії та небалансу електричної енергії.
Ця інформація надається українською мовою і повинна бути доступна онлайн.
7.10. Надання ринкової інформації
7.10.1. ОСП несе відповідальність за оновлення та оприлюднення у прозорій формі інформації про стан ринку електричної енергії, усвідомлюючи, що учасники ринку покладаються на таку інформацію під час здійснення господарської діяльності на ринку електричної енергії.
7.10.2. ОСП на щодекадній основі, не пізніше п’ятого робочого дня після виставлення платіжних документів за небаланси та балансуючу електричну енергію, оприлюднює на своєму вебсайті фінансові результати розрахунків:
сумарну вартість небалансів та балансуючої електричної енергії, активованої відповідно до команд за ранжиром та поза ранжиром балансуючого ринку;
загальну вартість команд, виданих для врегулювання системних обмежень;
сумарну оплату учасників ринку за небаланси та балансуючу електричну енергію протягом розрахункової декади;
сумарну оплату АР за небаланси та балансуючу електричну енергію протягом розрахункової декади;
загальний розмір заборгованості учасників ринку та ОСП станом на останній день декади.
(пункт 7.10.2 у редакції постанови
НКРЕКП від 06.05.2022 р. N 458)
7.10.3. Оприлюднена ОСП інформація повинна зберігатися на вебсайті протягом п’яти років.
(пункт 7.10.3 у редакції постанови
НКРЕКП від 06.05.2022 р. N 458)
7.11. Графік балансування ринку в режимі реального часу
Балансування ринку виконується в режимі реального часу кожного торгового дня зі здійсненням таких заходів у пов’язані з ними терміни:
| N з/п | День | Час (київський) | Заходи |
| 1 | d-1 | 10:00 | Публікація ОСП прогнозу навантаження на розрахунковий період та оновлення після цього кожні 8 годин |
| 2 | d-1 | 20:00 | Підготовка ОСП оновлених зведених прогнозів установок ВДЕ на торговий день у випадках, коли таке зобов’язання застосування передбачено положеннями глави 4.5 розділу IV цих Правил. Оновлення прогнозів кожні 4 години для інших розрахункових періодів торгового дня |
| 3 | d | За 50 хвилин до години Г | Подання графіка відпуску/відбору учасником ринку ОСП |
| 4 | d | За 45 хвилин до години Г | Подання пропозицій на балансуючу електричну енергію до закриття воріт балансуючого ринку |
| 5 | d | За 15 хвилин до ОРЧ | Видача диспетчерських команд ППБ відповідно до результатів алгоритму розрахунків балансуючого ринку |
| 6 | d+1 | 12:00 | Публікація інформації про баланс для кожного розрахункового періоду попереднього торгового дня d щодо відхилень роботи системи передачі в реальному часі та інших установок від прогнозу навантаження і прогнозу відпуску для ВДЕ, виконаного ОСП під час балансування в режимі реального часу в d-1 |
(глава 7.11 у редакції постанови
НКРЕКП від 04.12.2020 р. N 2328)
7.12. Главу 7.12 виключено
(згідно з постановою
НКРЕКП від 06.05.2022 р. N 458)
VIII. Готовність генеруючих одиниць та техніко-економічні декларації
8.1. Декларація про неготовність
8.1.1. Положення цієї глави застосовуються до учасників ринку, що представляють генеруючі одиниці та/або одиниці надання допоміжних послуг. Гарантований покупець не зобов’язаний подавати декларації про неготовність для генеруючих одиниць, що він представляє.
(пункт 8.1.1 із змінами, внесеними згідно з
постановою НКРЕКП від 29.11.2022 р. N 1592)
8.1.2. У разі виходу з ладу виключно через технічні причини, пов’язані з функціонуванням або безпекою генеруючої одиниці, що повністю або частково унеможливлює відпуск/відбір електричної енергії та/або надання ДП генеруючою одиницею та/або одиницею надання допоміжних послуг відповідний учасник ринку після появи такої обставини якнайшвидше надає ОСП декларацію про неготовність для торгового дня, указавши розрахункові періоди торгового дня або торгових днів, упродовж яких очікується неготовність, із зазначенням доступної потужності в кожному розрахунковому періоді торгового дня, у якому вона знижується. Копію зазначених документів учасник ринку подає ОР.
(пункт 8.1.2 у редакції постанови
НКРЕКП від 29.11.2022 р. N 1592)
8.1.3. Декларації про неготовність повинні містити перелік причин, що призвели до неготовності.
8.1.4. Актуальна інформація, подана в деклараціях про неготовність до закриття воріт для повідомлення фізичного відпуску/відбору (9:00 за день до торгового дня d), визначає доступну потужність генеруючих одиниць та одиниць надання допоміжних послуг. Декларація про неготовність, подана після закриття воріт для подання відповідних графіків фізичного відпуску/відбору на торговий день, на який заявлена повна або часткова неготовність, не є підставою для подання нових графіків фізичного відпуску/відбору та не призводить до зміни фінансових зобов’язань учасника ринку.
(пункт 8.1.4 із змінами, внесеними згідно з
постановою НКРЕКП від 29.11.2022 р. N 1592)
8.1.5. Строк дії декларацій про неготовність повинен дорівнювати кількості розрахункових періодів, перерахованих у них. Такі декларації є дійсними до закінчення їх строку дії, якщо вони не будуть скасовані (відкликані) раніше відповідними учасниками ринку. Декларація перестає бути дійсною до закінчення її строку дії, якщо ОСП скасовує таку декларацію про неготовність згідно з положеннями пункту 8.2.2 глави 8.2 цього розділу.
8.1.6. Строк дії декларацій про неготовність не має стосуватися періоду часу, що передував часу подання таких декларацій про неготовність.
8.2. Неналежне подання декларацій про неготовність
8.2.1. ОСП у межах компетенції відповідно до Закону зобов’язаний перевірити, чи є подана декларація про неготовність достовірною, правильною і відповідає вимогам цих Правил та Кодексу системи передачі. З цією метою після попереднього письмового повідомлення, що визначає об’єктивно необхідні строки, учасники ринку, які подали декларацію про неготовність, зобов’язані надати документи, звіти або будь-які інші необхідні докази ОСП, а також надати ОСП доступ до своїх приміщень. ОСП надає свій висновок обов’язкового характеру, що повинен бути повідомлений учаснику ринку та Регулятору.
8.2.2. ОСП має право за обґрунтованим рішенням, повідомленим учаснику ринку, скасувати декларацію про неготовність, строк дії якої не закінчився, або вважати неправомірною декларацію, строк дії якої закінчився, якщо виявляє, що така декларація не відповідає дійсності та/або є неправильною або була подана з порушенням вимог цих Правил. Протягом п’яти діб з дати отримання такого рішення учасник ринку має право оскаржити ОСП рішення про скасування декларації про неготовність. ОСП приймає остаточне обґрунтоване рішення щодо такого оскарження впродовж п’яти робочих днів з моменту подачі оскарження. У разі неспроможності сторін дійти згоди подальше вирішення суперечки відбувається у встановленому законодавством порядку. Остаточне рішення щодо оскарження повідомляється в письмовій формі учаснику ринку.
8.2.3. У випадку прийняття рішення щодо скасування декларації про неготовність або визнання такої декларації неприйнятною ОСП повинен повідомити про це ОР та Регулятора.
8.3. Повідомлення про намір зупинити нормальне функціонування генеруючих одиниць
Якщо учасник ринку має намір зупинити нормальне функціонування генеруючої одиниці або вивести з експлуатації генеруючу одиницю, або призупинити її роботу на певний період, то він щонайменше за 6 місяців до бажаної дати припинення нормальної роботи такої генеруючої одиниці подає ОСП декларацію про намір зупинити нормальне функціонування з докладним викладенням причин, дати зупинення нормальної роботи генеруючої одиниці і періоду, протягом якого така робота буде зупинена. Копію зазначених документів учасник ринку подає ОР.
8.4. Техніко-економічна декларація ППБ
(назва глави 8.4 із змінами, внесеними згідно з
постановою НКРЕКП від 29.11.2022 р. N 1592)
8.4.1. ОСП повинен володіти актуальною інформацією щодо кількості запланованих одиниць надання послуг з балансування та доступних/готових до планування одиниць у разі будь-яких дефіцитів та профіцитів, що можуть виникнути.
(пункт 8.4.1 із змінами, внесеними згідно з
постановою НКРЕКП від 29.11.2022 р. N 1592)
8.4.2. Зазначена інформація є необхідною для оцінки енергетичного балансу (наприклад, випадки необхідності додаткового резерву), а також для планування оцінки балансу системи (зокрема відхилення напруги і системні обмеження). Таким чином, інформація повинна бути доступна для кожної ТКО.
8.4.3. Якщо положення, що містяться в цій главі, не узгоджуються з положеннями Кодексу системи передачі, при врегулюванні відносин, описаних у цій главі, застосовуються положення цих Правил.
8.4.4. Інформація, що міститься в цьому розділі, є необхідною для фінансового обліку зобов’язань і винагород у результаті участі ППБ на балансуючому ринку в реальному часі і ринку ДП, а також для вирішення будь-яких суперечок, що можуть виникнути під час виконання цих Правил.
8.4.5. Техніко-економічна декларація повинна бути доступною для ОСП у будь-який час відповідно до Кодексу системи передачі. ОСП має право покладатися на точність наданої інформації. Особистою відповідальністю ППБ є гарантування актуальності і достовірності даних, представлених у техніко-економічній декларації.
8.4.6. Техніко-економічна декларація включає такі параметри готовності:
1) планове відключення в очікуваних періодах як неготовність через технічне обслуговування/ремонт, у форматі:
неготовий з: дд/мм/рррр гг:хх;
готовий з: дд/мм/рррр гг:хх;
2) короткострокове відключення (незаплановане відключення), час, коли готовність буде відновлено, у форматі:
неготовий з: дд/мм/рррр гг:хх;
готовий з: дд/мм/рррр гг:хх;
3) тривалість пуску одиниці в разі санкціонованого відключення “до нуля” (наприклад, прийняття заявки від генеруючої одиниці), мінімальний період, необхідний для відновлення генерації, у форматі:
мінімальний нульовий час: гг:хх;
4) тривалість відключення одиниці в разі санкціонованого включення “з нуля” (наприклад, шляхом прийняття пропозиції від одиниці надання послуг з балансування), мінімальний період, необхідний на відключення до нуля, у форматі мінімальний ненульовий час: гг:хх.
(підпункт 4 пункту 8.4.6 із змінами, внесеними
згідно з постановою НКРЕКП від 29.11.2022 р. N 1592)
Для генеруючої одиниці декларація повинна містити мінімальний технічний рівень генерації (далі – МТРГ) та максимальний рівень генерації у МВт.
(абзац одинадцятий пункту 8.4.6 із змінами, внесеними
згідно з постановою НКРЕКП від 22.02.2024 р. N 370)
8.4.7. Для одиниці надання послуг з балансування техніко-економічна декларація повинна містити такі швидкісні параметри:
(абзац перший пункту 8.4.7 із змінами, внесеними
згідно з постановою НКРЕКП від 29.11.2022 р. N 1592)
1) швидкість на завантаження (МВт/хв) від 0 до МТРГ;
2) швидкість на завантаження (МВт/хв) вище МТРГ;
3) швидкість на розвантаження з рівня (МВт/хв) вище МТРГ до МТРГ;
4) швидкість на розвантаження (МВт/хв) від МТРГ до 0.
8.4.8. Техніко-економічна декларація повинна містити такі максимальні операційні обмеження, що пов’язані з гідростанціями, УЗЕ та іншими технологіями, де є обмеження в енергоресурсі:
(абзац перший пункту 8.4.8 із змінами, внесеними
згідно з постановою НКРЕКП від 29.11.2022 р. N 1592)
1) максимальний обсяг постачання у МВт·год;
2) максимальний період постачання у форматі: гг:хх.
8.4.9. Техніко-економічна декларація повинна містити такі вимоги, що є повідомленнями, необхідними учаснику ринку перед виконанням дій, передбачених Кодексом системи передачі:
1) повідомлення для відхилення від 0 у форматі: гг:хх;
2) повідомлення для надання пропозиції у форматі: гг:хх.
8.4.10. Техніко-економічну декларацію може бути змінено в будь-який час. Вона також може бути змінена після прийняття ОСП остаточного повідомлення фізичного відпуску/відбору, але якщо зміна не вплине на умови, на яких остаточне повідомлення фізичного відпуску/відбору прийнято.
IX. Надзвичайна ситуація в об’єднаній енергетичній системі України
9.1. Призупинення ринку електричної енергії у випадку надзвичайної ситуації
9.1.1. Оголошення ОСП про надзвичайну ситуацію в ОЕС України здійснюється згідно з положеннями Кодексу системи передачі.
9.1.2. ОСП повідомляє всіх учасників ринку про настання надзвичайної ситуації на власному офіційному вебсайті, зазначивши при цьому перший розрахунковий період, для якого настає надзвичайна ситуація, та направляє відповідне повідомлення всім учасникам ринку. Розрахунок на термін надзвичайної ситуації здійснюється відповідно до глави 9.2 цього розділу, а врегулювання надзвичайної ситуації в ОЕС України здійснюється згідно з Кодексом системи передачі.
9.1.3. ОСП направляє всім учасникам ринку та публікує на власному офіційному вебсайті відповідне повідомлення про припинення надзвичайної ситуації в ОЕС України, зазначивши останній розрахунковий період, для якого розрахунки здійснюються з урахуванням глави 9.2 цього розділу, що повинен бути не раніше ніж через 3 години з часу, коли зроблено повідомлення про припинення дії надзвичайної ситуації.
9.2. Компенсація за роботу в надзвичайній ситуації
9.2.1. У разі настання надзвичайної ситуації розрахунок плати за небаланс та балансуючу електричну енергію здійснюється відповідно до середньої за попередні 30 днів до оголошення надзвичайної ситуації ціни на розвантаження та завантаження.
9.2.2. У разі тривалості надзвичайної ситуації в ОЕС України більше 24 годин зобов’язання учасників ринку та АР щодо відповідальності за небаланси та оплати балансуючої енергії, визначені цими Правилами, припиняють свою дію на період дії надзвичайної ситуації в ОЕС України.
АР після припинення надзвичайної ситуації в ОЕС України, що тривала більше 24 годин, розраховує фактичні витрати, понесені кожним учасником ринку під час надзвичайної ситуації в ОЕС України, відповідно до його дій згідно з положеннями Кодексу системи передачі та Правил про безпеку постачання електричної енергії, затверджених наказом Міністерства енергетики та вугільної промисловості України від 27 серпня 2018 року N 448, зареєстрованих у Міністерстві юстиції України 19 вересня 2018 року за N 1076/32528, та виставляє відповідні платежі всім учасникам ринку для компенсації таких витрат.
9.2.3. Якщо учасник ринку не згоден з розрахунками, здійсненими відповідно до пункту 9.2.2 цієї глави, і вважає, що він поніс додаткові витрати для підтримки ОСП при виконанні його заходів, направлених на вирішення надзвичайної ситуації, або йому нараховано більшу плату ніж належить, він має право подати обґрунтовану претензію ОСП та направити копію Регулятору шляхом застосування процесу запиту платіжного документа.
X. Прикінцеві та перехідні положення
10.1. До синхронізації ОЕС України з об’єднаннями енергетичних систем держав – членів Європейського Союзу (Європейське співтовариство операторів магістральних мереж в електроенергетиці ENTSO-E) на ринку ДП запроваджуються граничні ціни надання ДП із забезпечення РПЧ, РВЧ та РЗ.
10.2. До настання події, зазначеної у главі 10.1 розділу X цих Правил, подача цінових пропозицій стосовно надання ДП із забезпечення РПЧ, РВЧ та РЗ, що перевищують граничну ціну, розраховану відповідно до цих Правил, забороняється.
10.3. У разі подання цінових пропозицій на надання ДП із забезпечення РПЧ, РВЧ та РЗ, що перевищують граничні ціни, розраховані для відповідного періоду, такі заявки відхиляються.
10.4. ОСП розраховує окремо граничні ціни для різних аукціонів на ДП з урахуванням таких вимог:
1) для річного аукціону щороку до проведення річного аукціону;
2) для квартального аукціону щокварталу до проведення квартального аукціону;
3) для місячного, тижневого та добового аукціонів щомісяця до проведення відповідного аукціону.
10.5. Граничні ціни, розраховані для річного аукціону, діють протягом календарного року, на який проводиться відповідний аукціон.
Граничні ціни, розраховані для квартального аукціону, діють протягом кварталу, на який проводиться відповідний аукціон.
Граничні ціни, розраховані для місячного, тижневого та добового аукціонів, діють протягом місяця, на який проводяться відповідні аукціони.
10.6. Граничну ціну на кожний вид ДП ОСП оприлюднює в деталях відповідного аукціону.
(пункт 10.6 у редакції постанови
НКРЕКП від 15.07.2020 р. N 1433)
10.7. Граничні ціни надання ДП (по кожному продукту) прирівнюються до цін надання відповідних ДП (по кожному продукту), визначених за методикою, затвердженою Регулятором.
(пункти 10.7 та 10.8 із змінами, внесеними згідно з
постановою НКРЕКП від 11.03.2020 р. N 600,
замінено пунктом 10.7 згідно з
постановою НКРЕКП від 15.02.2021 р. N 233,
у зв’язку з цим пункти 10.9 – 10.14
вважати відповідно пунктами 10.8 – 10.13)
10.8. Під час проведення аукціонів на ДП ОСП оприлюднює на власному офіційному вебсайті розраховану граничну ціну.
10.9. Пункт 10.9 виключено
(згідно з постановою
НКРЕКП від 06.05.2022 р. N 458,
у зв’язку з цим пункти 10.10 – 10.14
вважати відповідно пунктами 10.9 – 10.13)
10.9. Для виробників електричної енергії, крім мікро-, міні-, малих гідроелектростанцій та електричних станцій, що виробляють електричну енергію з альтернативних джерел енергії, та імпортерів у кожному розрахунковому періоді доби постачання гранична нижня межа обов’язкової заявки щодо продажу електричної енергії на РДН становить 10 відсотків від сумарного обсягу відпуску електричної енергії в цьому розрахунковому періоді такими учасниками ринку (без урахування обсягу відпуску/відбору електричної енергії, здійсненого на виконання диспетчерських команд). ОСП забезпечує щодекадну перевірку дотримання учасниками ринку вимоги цього абзацу та повідомляє Регулятору про випадки її порушення учасниками ринку.
(абзац перший пункту 10.9 із змінами, внесеними
згідно з постановами НКРЕКП від 04.12.2020 р. N 2328,
від 26.11.2024 р. N 2019)
Зазначена вимога застосовується окремо для кожної торгової зони, визначеної ОСП відповідно до цих Правил та погодженої Регулятором.
До синхронізації ОЕС України з об’єднаннями енергетичних систем держав – членів Європейського Союзу (Європейське співтовариство операторів магістральних мереж в електроенергетиці ENTSO-E) учасники ринку у своїх заявках на балансуючу електричну енергію зобов’язані вказувати ціну не більше 115 % від встановленого обмеження ціни на РДН на цей розрахунковий період.
(абзац третій пункту 10.9 розділу X із змінами,
внесеними згідно з постановою НКРЕКП від 05.02.2021 р. N 189)
У разі подання ППБ пропозицій на балансуючу електричну енергію із ціною, що перебуває поза наведеним діапазоном, така заявка автоматично відхиляється системою управління ринком.
(пункт 10.9 у редакції постанов
НКРЕКП від 26.11.2019 р. N 2485,
від 28.02.2020 р. N 516)
10.10. Пункт 10.10 виключено
(пункт 10.10 із змінами, внесеними згідно з
постановою НКРЕКП від 28.02.2020 р. N 516,
у редакції постанови
НКРЕКП від 04.12.2020 р. N 2328,
із змінами, внесеними згідно з
постановою НКРЕКП від 15.02.2021 р. N 234,
виключено згідно з постановою
НКРЕКП від 17.01.2023 р. N 109,
враховуючи зміни, внесені постановами
НКРЕКП від 22.06.2023 р. N 1125,
від 10.10.2023 р. N 1883,
у зв’язку з цим пункт 10.11 вважати пунктом 10.10)
10.11. Пункт 10.11 виключено
(згідно з постановою
НКРЕКП від 06.05.2022 р. N 458)
10.12. Пункт 10.12 виключено
(згідно з постановою
НКРЕКП від 06.05.2022 р. N 458,
у зв’язку з цим пункт 10.13 вважати пунктом 10.11)
10.10. Під час роботи в ізольованому (острівному) режимі учасники ринку електричної енергії мають здійснювати діяльність згідно з Правилами роботи учасників ринку під час роботи ОЕС України в ізольованому (острівному) режимі, що є додатком 12 до цих Правил.
(розділ X доповнено пунктом 10.10 згідно з
постановою НКРЕКП від 03.02.2022 р. N 236)
10.12. Виконання зобов’язань СВБ/ППБ, що виникли за результатами діяльності на балансуючому ринку у розрахункові періоди до 01 липня 2024 року здійснюється відповідно до виставлених АР платіжних документів та звітів, шляхом внесення плати на поточний рахунок із спеціальним режимом використання ОСП.
При формуванні таких платіжних документів та звітів АР застосовує неттінг на умовах, що діяли до 01 липня 2024 року.
(розділ X доповнено пунктом 10.12 згідно з
постановою НКРЕКП від 10.10.2023 р. N 1882)
10.13. З метою забезпечення АР формування та виставлення платіжного документа СВБ за розрахункові періоди з 00:00 01 червня 2024 року до 24:00 30 червня 2024 року (включно) АКО надає АР оновлені сертифіковані дані комерційного обліку до 09 липня 2024 року.
Зауваження СВБ щодо даних цього платіжного документа розглядаються/враховуються АР при проведенні коригування відповідно до Правил коригування.
(розділ X доповнено пунктом 10.13 згідно з
постановою НКРЕКП від 10.10.2023 р. N 1882)
10.14. При здійсненні позапланових коригувань щодо розрахункових періодів до 24:00 30 червня 2024 року (включно), АР надсилає СВБ попередній звіт про коригування на п’ятий робочий день після отримання від АКО оновлених сертифікованих даних комерційного обліку.
(розділ X доповнено пунктом 10.14 згідно з
постановою НКРЕКП від 10.10.2023 р. N 1882)
10.15. Учасник ринку, крім ОСП, ОР та гарантованого покупця, набуває статусу “Переддефолтний” у разі нездійснення оплати у строки, передбачені цими Правилами у редакції, що була чинною станом на 30 червня 2024 року, відповідно до платіжного документа або звіту, виставленого згідно з пунктом 10.12 цього розділу.
(розділ X доповнено пунктом 10.15 згідно з
постановою НКРЕКП від 10.10.2023 р. N 1882)
10.16. Тимчасово, на період дії правового режиму воєнного стану в Україні, введеного Указом Президента України від 24 лютого 2022 року N 64/2022 “Про введення воєнного стану в Україні”, затвердженим Законом України “Про затвердження Указу Президента України “Про введення воєнного стану в Україні” від 24 лютого 2022 року N 2102-IX:
1) ОСП та ОСР невідкладно, але не пізніше 17:00 робочого дня, що є другим робочим днем після п’ятнадцятого календарного дня місяця, наступного за розрахунковим, направляє АР подання щодо електропостачальників (крім постачальника універсальних послуг та постачальника “останньої надії”), які не забезпечили до п’ятнадцятого числа (включно) місяця, наступного за розрахунковим, оплату за надані у період дії воєнного стану ОСП та/або ОСР послуги з передачі та/або розподілу електричної енергії, в обсязі споживання електроенергії споживачами таких електропостачальників.
Направлення подання, передбаченого абзацом першим цього підпункту, здійснюється ОСП та ОСР шляхом офіційного звернення до АР за формою, що визначена та оприлюднена на офіційному вебсайті ОСП, із наданням переліку електропостачальників, які мають відповідну заборгованість. Таке подання має містити інформацію щодо повного найменування електропостачальника, коду ЄДРПОУ та ЕІС-коду електропостачальника, коду ЄДРПОУ та ЕІС-коду оператора системи, обсягу наданих оператором системи послуг та розміру заборгованості за послуги в обсязі споживання електроенергії споживачами відповідного електропостачальника, у розрізі розрахункових місяців станом на дату формування подання.
ОСП або ОСР інформує електропостачальника про наявну заборгованість, яка є підставою направлення подання до АР відповідно до абзацу першого цього підпункту, не пізніше 17:00 першого робочого дня, наступного за п’ятнадцятим календарним днем місяця, наступного за розрахунковим, із зазначенням обсягу наданих ОСП або ОСР послуг та розміру заборгованості за такі послуги в обсязі споживання електроенергії споживачами відповідного електропостачальника, із зазначенням розрахункових місяців, у яких її сформовано.
Електропостачальник (крім постачальника універсальних послуг та постачальника “останньої надії”) набуває статусу “Переддефолтний” з 00:00 дня, що є другим календарним днем за днем отримання АР від ОСП або ОСР подання, передбаченого абзацами першим та другим цього підпункту.
ОСП та ОСР невідкладно, але не пізніше 17:00 робочого дня, наступного за днем, у якому електропостачальником забезпечено в повному обсязі оплату за надані у період дії воєнного стану ОСП та ОСР послуги з передачі та/або розподілу електричної енергії в обсязі споживання електроенергії споживачами цього електропостачальника, направляє АР подання щодо відсутності заборгованості у такого електропостачальника.
Електропостачальник, який набув статусу “Переддефолтний” або “Дефолтний” на підставі отримання АР передбаченого абзацом першим цього підпункту подання від ОСП та/або ОСР, позбавляється такого статусу з 00:00 дня, наступного за днем отримання АР передбаченого абзацом п’ятим цього підпункту подання від ОСП та/або ОСР, за умови відсутності інших підстав перебування цього електропостачальника у статусі “Переддефолтний” або “Дефолтний”;
2) електропостачальник не набуває статусу “Дефолтний” за умови, що розмір суми заборгованості оператора системи передачі за електричну енергію перевищує розмір суми заборгованості електропостачальника за електричну енергію відповідно до договору про врегулювання небалансів електричної енергії.
Постачальник універсальних послуг не набуває статусу “Дефолтний” у разі несвоєчасної оплати за небаланс електричної енергії перед оператором системи передачі відповідно до договору про врегулювання небалансів електричної енергії.
(розділ X доповнено пунктом 10.16 згідно з
постановою НКРЕКП від 03.06.2025 р. N 840)
| Начальник Управління енергоринку | Ю. Власенко |
Додаток 1
до Правил ринку
Типовий договір про врегулювання небалансів електричної енергії
| _________________________________ в якості оператора системи передачі (далі – ОСП) в особі __________________, який діє на підставі _________________ та ліцензії _________________ від __________ N _________, енергетичний ідентифікаційний код (EIC) N ____, та _________________________ в якості учасника ринку (далі – СВБ), який приєднався до Типового договору про врегулювання небалансів електричної енергії (далі – Договір) шляхом підписання заяви-приєднання, спільно іменовані як Сторони, а кожна окремо як Сторона, уклали цей Договір про таке. |
1. Предмет Договору
| 1.1. Цей Договір є публічним договором приєднання, який встановлює порядок та умови врегулювання небалансів електричної енергії СВБ, у тому числі її балансуючої групи. Цей Договір є договором приєднання в розумінні статті 634 Цивільного кодексу України, умови якого мають бути прийняті іншою Стороною не інакше, як шляхом приєднання до запропонованого Договору в цілому. 1.2. На підставі цього Договору Сторона, що приєднується, набуває статусу учасника ринку та здійснює свою діяльність у якості СВБ. 1.3. Пункт 1.3 виключено 1.4. Пункт 1.4 виключено 1.3. За цим Договором СВБ врегульовує небаланси електричної енергії, що склалися в результаті діяльності її балансуючої групи на ринку електричної енергії, або передає свою відповідальність за небаланси електричної енергії іншій СВБ шляхом входження до її балансуючої групи. 1.4. ОСП врегульовує небаланси електричної енергії з СВБ у порядку, визначеному Законом України “Про ринок електричної енергії” (далі – Закон) та Правилами ринку, затвердженими постановою Національної комісії, що здійснює державне регулювання у сферах енергетики та комунальних послуг, від 14 березня 2018 року N 307 (далі – Правила ринку). 1.5. Врегулюванням небалансів електричної енергії є вчинення СВБ правочинів щодо купівлі-продажу електричної енергії та оплати платежів відповідно до Правил ринку. 1.6. Учасник ринку передає свою відповідальність іншій СВБ шляхом укладення договору щодо участі в балансуючій групі такого учасника ринку у порядку, передбаченому Правилами ринку. На час делегування фінансової відповідальності за небаланси учасника ринку іншій СВБ цей Договір призупиняє свою дію лише в частині фінансової відповідальності за небаланси електричної енергії перед ОСП. 1.7. На час призупинення дії цього Договору ОСП має право на використання коштів учасника ринку, внесених на рахунок фінансових гарантій ОСП, для забезпечення фінансової відповідальності за небаланси іншої СВБ, з якою учасник ринку уклав договір щодо участі в балансуючій групі, за попередньою згодою цього учасника ринку. Порядок і умови розрахунків між учасником ринку та цією СВБ визначаються укладеним між ними договором щодо участі в балансуючій групі. |
2. Обсяг, ціна та вартість
| 2.1. Вартість небалансів електричної енергії та суми платежів, що передбачені до сплати зі сторони СВБ та ОСП, розраховуються АР для кожного розрахункового періоду доби відповідно до Правил ринку. Оплата платежів відповідно до цього Договору здійснюється з урахуванням податків та зборів, передбачених діючим законодавством. За підсумками місяця визначається індикативна величина – середньозважена ціна небалансів електричної енергії за розрахунковий місяць, що розраховується шляхом ділення загальної вартості небалансів електричної енергії на загальний обсяг небалансів електричної енергії. 2.2. Порядок розрахунку обсягів, ціни та вартості небалансів електричної енергії визначається Правилами ринку. 2.3. Пункт 2.3 виключено 2.3. Для розрахунків за цим Договором обсяги електричної енергії зазначаються у МВт·год з точністю до шести знаків після коми. |
3. Права та обов’язки Сторін
| 3.1. При невиконанні або неналежному виконанні умов цього Договору Сторони несуть відповідальність, передбачену цим Договором, Правилами ринку, Кодексом системи передачі, затвердженим постановою Національної комісії, що здійснює державне регулювання у сферах енергетики та комунальних послуг, від 14 березня 2018 року N 309, Законом та чинним законодавством України. 3.2. ОСП має право: 1) використовувати та розповсюджувати інформацію відповідно до вимог чинного законодавства, зокрема Правил ринку, включаючи оприлюднення інформації щодо ринкових даних, що пов’язані із розрахунком за небаланс електричної енергії, на своєму вебсайті та на електронній платформі; 2) на своєчасну оплату вартості небалансу електричної енергії, що склався на ринку в певному розрахунковому періоді; 3) у будь-який час отримувати актуальну інформацію про чинність та розмір фінансової гарантії СВБ. 3.3. ОСП зобов’язаний: 1) виконувати розрахунки обсягу та вартості небалансу електричної енергії та інші розрахунки відповідно до цього Договору та Правил ринку; 2) здійснювати зарахування коштів СВБ, що зберігаються на поточному рахунку ОСП для фінансових гарантій та/або надавати банку платіжні інструкції щодо перерахування відповідної суми грошових коштів з рахунку ескроу для фінансових гарантій на поточний рахунок із спеціальним режимом використання ОСП, та/або подавати вимоги платежу за наданою СВБ фінансовою гарантією у рахунок оплати простроченої заборгованості СВБ, що виникла внаслідок порушення СВБ своїх зобов’язань з оплати обсягів небалансів електричної енергії своєї балансуючої групи; 3) проводити розрахунки з СВБ у порядку та в терміни, визначені Правилами ринку; 4) надавати учасникам ринку інформацію, необхідну для виконання ними функцій на ринку електричної енергії, в обсягах та порядку, визначених Правилами ринку та іншими нормативно-правовими актами, що регулюють функціонування ринку електричної енергії; 5) забезпечувати збереження конфіденційності інформації, отриманої від учасників ринку електричної енергії, що використовується ним для виконання своїх функцій на ринку та становить комерційну таємницю, відповідно до вимог законодавства; 6) оприлюднити на офіційному вебсайті та підтримувати в актуальному стані перелік уповноважених банків, визначених Кабінетом Міністрів України для проведення ОСП усіх фінансових розрахунків з учасниками ринку; 7) оприлюднювати на своєму офіційному вебсайті у прозорій та доступній для учасників ринку формі інформацію про стан ринку електричної енергії, звіти щодо аудиту системи управління ринком; 8) розмістити на своєму офіційному вебсайті у форматі, доступному для завантаження та перегляду, актуальну редакцію Правил ринку та додатків до них з усіма змінами та доповненнями, затвердженими Регулятором, а також пропозиції учасників ринку щодо внесення змін до Правил ринку. 3.4. СВБ має право: 1) на доступ до інформації щодо розрахунку платежів, що формуються АР для СВБ відповідно до Правил ринку; 2) делегувати відповідальність за свої небаланси іншій СВБ; 3) призупиняти дію цього Договору щодо відповідальності за небаланси у разі делегування відповідальності за небаланси іншій СВБ; 4) поновлювати дію цього Договору щодо відповідальності за небаланси у разі виходу зі складу балансуючої групи; 5) долучати до складу/змінювати склад учасників своєї балансуючої групи відповідно до процедури, визначеної Правилами ринку; 6) отримувати плату за електричну енергію, продану ОСП за результатом врегулювання небалансів на ринку електричної енергії та за результатом інших платежів, передбачених Правилами ринку; 7) звернутися з приводу перегляду/перерозподілу/повернення суми фінансової гарантії у порядку, передбаченому Правилами ринку. 3.5. СВБ зобов’язана: 1) нести фінансову відповідальність перед ОСП за врегулювання небалансу електричної енергії, спричиненого цією СВБ або учасниками ринку, які входять до балансуючої групи СБВ; 2) дотримуватися Правил ринку; 3) надавати фінансову гарантію відповідно до положень Правил ринку; 4) надати ОСП інформацію, включаючи контактну інформацію учасника ринку, та зберігати інформацію відповідно до Правил ринку; 5) відкрити в будь-якому з визначених ОСП банків рахунок ескроу СВБ для поповнення коштів за цим Договором та повідомити за два робочі дні до використання рахунку ОСП його розрахункові реквізити; 6) повідомляти ОСП про відкриття або зміну реквізитів рахунку ескроу СВБ для розрахунків за небаланс електричної енергії та рахунку ескроу для фінансової гарантії не пізніше, ніж за два робочі дні до дня початку використання оновлених реквізитів рахунків ескроу; 7) здійснювати вчасно і в повному обсязі оплату за небаланс електричної енергії та платежів, сформованих ОСП для СВБ відповідно до Правил ринку. 3.6. Пункт 3.6 виключено |
4. Відповідальність Сторін
| 4.1. За невиконання або неналежне виконання умов цього Договору Сторони несуть одна перед одною відповідальність, передбачену чинним законодавством України. 4.2. У разі несвоєчасного виконання грошових зобов’язань після підписання сторонами Акта купівлі-продажу електричної енергії для врегулювання небалансів (далі – Акт купівлі-продажу) та сплати інших платежів винна Сторона сплачує іншій стороні пеню в розмірі 0,01 % за кожний день прострочення від суми простроченого платежу, але не більше розміру облікової ставки НБУ, що діяла у період, за який сплачується пеня. 4.3. Сторони зобов’язуються скласти та зареєструвати податкову накладну в Єдиному реєстрі податкових накладних згідно з вимогами Податкового кодексу України. 4.4. У випадку несвоєчасної реєстрації Стороною податкових накладних, реєстрації податкової накладної з помилками, розрахунків коригування до них у Єдиному реєстрі податкових накладних, відповідно до вимог Податкового кодексу України, що призвело до втрати податкового кредиту іншою Стороною та збитків, Сторона здійснює відшкодування коштів іншій Стороні у розмірі втраченого податкового кредиту. 4.5. Сторона не може здійснювати відступлення права вимоги щодо заборгованості іншої Сторони без згоди цієї Сторони. |
5. Порядок розрахунків
| 5.1. Формування ОСП декадних звітів СВБ, місячних звітів СВБ, позапланових звітів СВБ, звітів про коригування, забезпечення СВБ коштів на рахунку ескроу СВБ відповідно до них, формування актів та списання ОСП коштів з рахунків ескроу СВБ на поточний рахунок із спеціальним режимом використання ОСП здійснюються відповідно до процедур та у строки, визначені Правилами ринку та цим Договором. 5.2. СВБ, що є електропостачальником, повинна відкрити в одному з уповноважених банків поточний рахунок із спеціальним режимом використання (далі – поточний рахунок ЕП). Учасник ринку повинен укласти необхідні угоди з розрахунковим банком для здійснення платежів у відповідності до процедур та графіків, визначених Правилами ринку. 5.3. СВБ, у якої виникли зобов’язання перед ОСП щодо оплати за небаланс електричної енергії, вносить плату за електричну енергію виключно на рахунок ескроу СВБ. Кошти з рахунку ескроу СВБ в подальшому перераховуються на поточні рахунки із спеціальним режимом використання ОСП, зазначені у реквізитах цього Договору. Виконання зобов’язання з оплати небалансів, що виникли після розірвання договору про врегулювання небалансів та закриття рахунку ескроу СВБ, забезпечується Стороною шляхом: перерахування СВБ коштів на рахунок зі спеціальним режимом використання ОСП; перерахування ОСП коштів на рахунок СВБ, зазначений у заяві СВБ про повернення коштів. 5.4. Учасник ринку несе відповідальність за всі збори, що стягуються його розрахунковим банком, зокрема за комісію з обслуговування розрахункового рахунку, комісію за виконання вихідних платежів ОСП, що ініційовані ОСП або учасником ринку, комісію за отримання вхідних платежів від ОСП, комісію за звітність про балансову інформацію, надану ОСП. 5.5. Сторона, що є платником, несе відповідальність за плату, що стягується банком платника, а Сторона, що є одержувачем платежу, несе відповідальність за плату, що стягується банком одержувача. 5.6. Подання платіжних документів здійснюється Сторонами відповідно до Правил ринку. 5.7. Якщо СВБ має заперечення до інформації, яка міститься у первинному документі, то вона зобов’язана повідомити про це ОСП протягом двох робочих днів з дня його виставлення. Наявність заперечень СВБ не є підставою для несвоєчасного забезпечення СВБ наявності коштів на рахунку ескроу та не може бути підставою для обмеження ОСП щодо вимоги платежу фінансової гарантії, що надається СВБ ОСП. 5.8. Надані заперечення враховуються ОСП при обчисленні платежів у порядку, передбаченому Правилами ринку. 5.9. ОСП формує та направляє Акт купівлі-продажу (далі – Акт) до СВБ не пізніше 13 календарного дня місяця, наступного за розрахунковим. Підписання Акта відбувається в електронній формі (за допомогою системи, яка забезпечує функціонування електронного документообігу з накладанням КЕП (за винятком випадків, коли використання електронного підпису прямо заборонено Законом)), що забезпечує юридично значимий електронний документообіг між Сторонами та розміщений у мережі Інтернет за посиланням: ____________, або у паперовій формі шляхом підписання уповноваженою особою Акта (у разі неможливості підпису в електронній формі). Сторонами має бути забезпечена можливість здійснення електронного документообігу шляхом реєстрації у системі, яка забезпечує функціонування електронного документообігу. Протягом двох робочих днів з дня направлення ОСП до СВБ Акта СВБ розглядає та повертає ОСП один примірник Акта, підписаного зі своєї сторони. Акт повинен бути підписаний Сторонами в один і той самий спосіб. У разі незгоди із розрахунками ОСП відповідно до Акта СВБ протягом двох робочих днів надсилає ОСП обґрунтовані зауваження щодо цього Акта та ініціює спір відповідно до норм чинного законодавства. До здійснення коригування обсяг та вартість електричної енергії визначається за даними, зазначеними в Акті. Якщо СВБ протягом двох робочих днів з дня направлення ОСП до СВБ Акта не ініціював спір та не направив до ОСП підписаний зі сторони СВБ примірник Акта, то такий Акт вважається підписаним СВБ. 5.10. СВБ протягом двох робочих днів повертає ОСП примірник підписаного зі своєї сторони Акта купівлі-продажу у паперовому та/або електронному вигляді (засобами електронного документообігу з накладанням КЕП). 5.11. Урегулювання Сторонами взаємних зобов’язань здійснюється згідно з законодавством України, із застосуванням неттінгу виключно шляхом зарахування зустрічних однорідних вимог. Згода Сторін на застосування неттінгу виражається шляхом укладання цього Договору. Не допускається припинення взаємних зобов’язань шляхом застосування неттінгу у випадку: 1) виникнення зобов’язань щодо купівлі або продажу небалансів електричної енергії в різних розрахункових місяцях; 2) наявності у СВБ заборони або обмеження на застосування неттінгу відповідно до законодавства або судового рішення. У разі неможливості застосування неттінгу для СВБ, ОСП формує для такої СВБ платіжні документи або декадний звіт СВБ, місячний звіт СВБ, позаплановий звіт СБВ або звіт про коригування без застосування неттінгу з зазначенням суми коштів нарахування для СВБ (списання для ОСП) та суми коштів списання для СВБ (нарахування для ОСП) окремо. СВБ, яка відповідно до законодавства або судового рішення має заборону або обмеження застосування неттінгу, зобов’язана повідомити ОСП протягом трьох робочих днів з дня підписання цього Договору або отримання такої заборони. 5.12. Якщо у СВБ існує прострочена заборгованість СВБ щодо попередніх періодів, то кошти, списані ОСП з рахунків ескроу СВБ, зараховуються для погашення простроченої заборгованості СВБ з найдавнішим періодом її виникнення. ОСП вказує у платіжній інструкції (платіжному дорученні) щодо списання коштів з рахунку ескроу СВБ конкретні періоди (розрахункові місяці), для оплати яких здійснюється списання коштів з рахунку ескроу СВБ. |
6. Форс-мажор
| 6.1. Якщо внаслідок дії форс-мажорних обставин (техногенного, природного, соціально-політичного, військового характеру, обставин юридичного форс-мажору (дія/рішення органів державної влади, органів, установ, що містять заборону або обмеження з питань, які мають безпосереднє відношення до виконання цього Договору)) унеможливлюється виконання будь-якою Стороною зобов’язань за цим Договором, така Сторона повинна повідомити у письмовій формі про це іншу Сторону протягом п’яти днів з моменту виникнення таких обставин. 6.2. Неповідомлення або несвоєчасне повідомлення однієї зі Сторін про неможливість виконання прийнятих за цим Договором зобов’язань позбавляє таку Сторону права посилатися на будь-яку зазначену в пункті 6.1 цього Договору обставину як на підставу, що звільняє від відповідальності за невиконання зобов’язань. 6.3. У разі дії форс-мажорних обставин більше 30 календарних днів Сторони мають право відмовитися від подальшого виконання зобов’язань за цим Договором та в установленому порядку розірвати цей Договір. Розірвання цього Договору тягне за собою відповідні правові наслідки щодо діяльності Сторін на ринку електричної енергії. 6.4. Наявність форс-мажорних обставин підтверджується відповідним документом, виданим Торгово-промисловою палатою України або її територіальними підрозділами. |
7. Врегулювання спорів
| 7.1. Усі суперечки та розбіжності, що виникають при виконанні умов цього Договору чи у зв’язку з ним, вирішуються Сторонами шляхом переговорів. Якщо суперечки та розбіжності не можуть бути вирішені Сторонами шляхом переговорів, вони підлягають вирішенню в судах України у відповідності до чинного законодавства України. 7.2. Наявність спору, що виникає у зв’язку з цим Договором, не звільняє Сторони від виконання своїх зобов’язань відповідно до умов цього Договору. |
8. Конфіденційність
| 8.1. Сторони погоджуються, що для цілей цього Договору “конфіденційна інформація” означає будь-які дані або інформацію (що не є публічною, загальнодоступною інформацією), що випливає або пов’язана з цим Договором, включаючи будь-яку інформацію, якою Сторони обмінялись або яку будь-яка Сторона отримала відповідно до та/або у зв’язку з цим Договором, а також інформацію, яку будь-яка зі Сторін вважає конфіденційною, про що повідомляє іншу Сторону. Сторони зобов’язані зберігати конфіденційність та не розкривати і не розголошувати конфіденційну інформацію, за винятком попередньої письмової згоди іншої Сторони, а також випадків, коли конфіденційна інформація підлягає розкриттю відповідно до чинного законодавства, а також для виконання цього Договору. 8.2. Зобов’язання щодо конфіденційної інформації залишаються чинними щонайбільше 10 років, якщо інше не погоджено в письмовій формі Сторонами або не передбачено чинним законодавством. 8.3. Зобов’язання щодо конфіденційної інформації не перешкоджають Сторонам передавати або розкривати конфіденційну інформацію, якщо одна зі Сторін зобов’язана зробити це відповідно до чинного законодавства. |
9. Строк Договору
| 9.1. Цей Договір набирає чинності з дати реєстрації ОСП СВБ відповідно до її заяви-приєднання до цього Договору і є чинним до 31 грудня включно року, у якому була надана заява-приєднання. Після реєстрації учасника ринку ОСП зобов’язаний надати такій СВБ витяг з відповідного реєстру. 9.2. Якщо жодна зі Сторін не звернулася до іншої Сторони у строк не менше ніж за 1 місяць до закінчення терміну дії цього Договору з ініціативою щодо його розірвання, то цей Договір вважається продовженим на наступний календарний рік на тих же умовах. 9.3. Цей Договір може бути розірвано достроково за ініціативою будь-якої зі Сторін у порядку, визначеному законодавством України. 9.4. Розірвання цього Договору в односторонньому порядку відбувається, якщо: 1) припинено дію ліцензії учасника ринку (з дати набрання чинності відповідним рішенням); ОСП не направляє повідомлення про розірвання договору у випадках припинення юридичної особи в результаті ліквідації. У такому разі датою розірвання договору вважається дата внесення відповідного запису до Єдиного державного реєстру юридичних осіб, фізичних осіб – підприємців та громадських формувань про припинення юридичної особи, за умови внесення запису до такого реєстру раніше настання випадків, передбачених підпунктами 1 – 3 цього пункту; 2) припинено державну реєстрацію суб’єкта господарювання, що є Стороною цього Договору; 3) учасника ринку виключено з реєстру учасників оптового енергетичного ринку (з дати набрання чинності відповідним рішенням). В іншому випадку цей Договір припиняється з дати набрання законної сили рішенням суду про розірвання цього Договору. 9.5. Припинення/розірвання дії цього Договору не звільняє Сторони від належного виконання зобов’язань, що виникли в період дії цього Договору. |
10. Інші умови
| 10.1. Цей Договір може бути змінений ОСП в односторонньому порядку у разі внесення Регулятором змін до типового договору про врегулювання небалансів електричної енергії, який є додатком 1 до Правил ринку. 10.2. У такому випадку зміни до цього Договору вносяться ОСП протягом 10 днів з дня набрання ними чинності. 10.3. Договір зі змінами оприлюднюється на вебсайті ОСП. Якщо учасник ринку не ініціював розірвання цього Договору протягом одного місяця з дати набрання чинності змінами, вважається, що він погодився зі зміненим Договором. 10.4. У випадку ухвалення рішення про реорганізацію та/або ліквідацію, банкрутство, про внесення змін до установчих документів щодо найменування і місцезнаходження суб’єкта господарювання, про зміну банківських реквізитів (крім зміни реквізитів рахунку ескроу СВБ), інших даних СВБ, що були зазначені у заяві-приєднанні, СВБ протягом 10 днів з дня настання таких змін повідомляє ОСП про такі зміни. У випадку зміни реквізитів рахунку ескроу СВБ повідомляє про це ОСП не пізніше, ніж за два робочі дні до дня початку використання оновлених реквізитів рахунку ескроу СВБ. 10.5. У випадках, не передбачених цим Договором, Сторони керуються чинним законодавством України. 10.6. Після надання учасником ринку заяви-приєднання до договору всі попередні переговори щодо цього Договору, листування, інші документи, що так чи інакше стосуються цього Договору, втрачають силу. |
11. Додатки
| Додатком до цього Договору є акт купівлі-продажу електричної енергії для врегулювання небалансів та Акт-коригування до Акта купівлі-продажу електричної енергії для врегулювання небалансів. |
12. Юридична адреса і реквізити ОСП
_________________________________________________________________
(найменування суб’єкта господарювання)
| Адреса: ____________________________________________________________________________ П/р N _____________________________________________________________________________ МФО: _____________________________________________________________________________ ЄДРПОУ: __________________________________________________________________________ Індивідуальний податковий номер: _____________________________________________________ Телефон: ___________________________________________________________________________ Факс: ______________________________________________________________________________ ________________________ (підпис уповноваженої особи) |
Додаток 1
до Договору про врегулювання небалансів електричної енергії
Акт N ___
купівлі-продажу електричної енергії для врегулювання небалансів
згідно з Договором від ____________ N ___
| м. ____________ | “___” ____________ 20__ року |
| Приватне акціонерне товариство “Національна енергетична компанія “Укренерго” (код ЄДРПОУ ____________), оператор системи передачі (далі – ОСП) в особі ____________ (посада та ПІБ уповноваженої особи), що діє на підставі ____________, з однієї сторони, та ____________ (код ЄДРПОУ ____________), сторона відповідальна за баланс (далі – СВБ), в особі ____________ (посада та ПІБ уповноваженої особи), що діє на підставі ____________ з іншої сторони (далі разом – Сторони), склали цей Акт про наступне. |
1. Операції з постачання електричної енергії для врегулювання небалансів
| 1.1. СВБ отримала, а ОСП поставив електричну енергію для врегулювання небалансів в обсягах: |
| Електрична енергія для врегулювання небалансів, отримана СВБ | ||||||
| Період | Обсяг, МВт·год | Середньозважена ціна за період, грн | Вартість без ПДВ, грн | Податок на додану вартість, грн | Загальна вартість з ПДВ, грн | |
| з | до | |||||
| дд.мм.рррр | дд.мм.рррр | |||||
| Загальна вартість електричної енергії для врегулювання небалансів з ПДВ, отриманої СВБ, становить ____________ грн ___ коп. в т. ч. ПДВ ____________ грн ___ коп. (сума прописом, в т. ч. ПДВ ____________ грн ___ коп.). 1.2. ОСП отримав, а СВБ поставила електричну енергію для врегулювання небалансів в обсягах: |
| Електрична енергія для врегулювання небалансів, отримана ОСП | ||||||
| Період | Обсяг, МВт·год | Середньозважена ціна за період, грн | Вартість без ПДВ, грн | Податок на додану вартість, грн | Загальна вартість з ПДВ, грн | |
| з | до | |||||
| дд.мм.рррр | дд.мм.рррр | |||||
| Загальна вартість електричної енергії для врегулювання небалансів з ПДВ, отриманої ОСП, становить ____________ грн ___ коп. в т. ч. ПДВ ____________ грн ___ коп. (сума прописом, в т. ч. ПДВ ____________ грн ___ коп.). 1.3. Підписанням цього Акта Сторони підтверджують факт купівлі-продажу електричної енергії для врегулювання небалансів в обсягах, зазначених у пунктах 1.1 та 1.2 цього Акта. 1.4. Обсяги та вартість небалансів, зазначені в цьому Акті, можуть бути зміни в наступних періодах відповідно до Правил коригування, що є додатком 10 до Правил ринку, шляхом складання Акта коригування. |
2. Припинення взаємних зобов’язань Сторонами та сума до сплати
| 2.1. Розрахунки СВБ |
| Найменування | Обсяг, МВт·год | Середньозважена ціна за період, грн | Вартість без ПДВ, грн | Податок на додану вартість, грн | Загальна вартість з ПДВ, грн | |||||||
| Сума зарахування зустрічних однорідних вимог СВБ | ||||||||||||
| Сума до сплати зі сторони СВБ | ||||||||||||
| Зарахування зустрічних однорідних вимог здійснюється відповідно до умов Договору та на підставі ст. 601 Цивільного кодексу України, ст. 203 Господарського кодексу України в сумі ____________ грн ___ коп. в т. ч. ПДВ ____________ грн ___ коп. (сума прописом, в т. ч. ПДВ ____________ грн ___ коп.). Сума коштів, яка підлягає оплаті зі сторони СВБ, за електричну енергію для врегулювання небалансів: ____________ грн ___ коп. в т. ч. ПДВ ____________ грн ___ коп. (сума прописом, в т. ч. ПДВ ____________ грн ___ коп.). 2.2. Розрахунки ОСП |
| Найменування | Обсяг, МВт·год | Середньозважена ціна за період, грн | Вартість без ПДВ, грн | Податок на додану вартість, грн | Загальна вартість з ПДВ, грн | |||||||
| Сума зарахування зустрічних однорідних вимог ОСП | ||||||||||||
| Сума до сплати зі сторони ОСП | ||||||||||||
| Зарахування зустрічних однорідних вимог здійснюється відповідно до умов Договору та на підставі ст. 601 Цивільного кодексу України, ст. 203 Господарського кодексу України в сумі ____________ грн ___ коп. в т. ч. ПДВ ____________ грн ___ коп. (сума прописом, в т. ч. ПДВ ____________ грн ___ коп.). Сума коштів, яка підлягає оплаті зі сторони ОСП, за електричну енергію для врегулювання небалансів: ____________ грн ___ коп. в т. ч. ПДВ ____________ грн ___ коп. (сума прописом, в т. ч. ПДВ ____________ грн ___ коп.). 3. Цей Акт, що є невід’ємною частиною Договору про врегулювання небалансів електричної енергії, складено українською мовою. Згідно з пунктом 3.5 Статуту Приватного акціонерного товариства “Національна енергетична компанія “Укренерго” Товариство здійснює свою діяльність без застосування печатки. |
| Приватне акціонерне товариство “Національна енергетична компанія “Укренерго” (ОСП) | ______________________________ (СВБ) (назва підприємства) |
| (код ЄДРПОУ ____________) | (код ЄДРПОУ ____________) |
| ___________________________________ (підпис, посада та П. І. Б. уповноваженої особи) | ___________________________________ (підпис, посада та П. І. Б. уповноваженої особи) |
Додаток 2
до Договору про врегулювання небалансів електричної енергії
Акт-коригування N ___
до Акта купівлі-продажу електричної енергії для врегулювання небалансів
від ____________ N ___
згідно з Договором від ____________ N ___
| м. ____________ | “___” ____________ 20__ року |
| Приватне акціонерне товариство “Національна енергетична компанія “Укренерго” (код ЄДРПОУ ____________), оператор системи передачі (далі – ОСП) в особі ____________ (посада та П. І. Б. уповноваженої особи), що діє на підставі ____________, з однієї сторони, та ____________ (код ЄДРПОУ ____________), сторона відповідальна за баланс (далі – СВБ), в особі ____________ (посада та П. І. Б. уповноваженої особи), що діє на підставі ____________ з іншої сторони (далі разом – Сторони), склали цей Акт на підставі оновленої версії даних комерційного обліку про наступне. |
1. Операції з постачання електричної енергії для врегулювання небалансів
| 1.1. СВБ отримала, а ОСП поставив електричну енергію для врегулювання небалансів за ____________ (період) в обсягах: |
| Дані | Обсяг, МВт·год | Середньозважена ціна за період, грн | Вартість без ПДВ, грн | Податок на додану вартість, грн | Загальна вартість з ПДВ, грн |
| За попередніми даними | |||||
| За оновленими даними | |||||
| Обсяг та вартість коригування, збільшення “+” / зменшення “-“ |
| Сума збільшення/зменшення обсягу ____________ МВт·год та вартості електричної енергії для врегулювання небалансів, отриманої СВБ, становить ____________ грн ___ коп. в т. ч. ПДВ ____________ грн ___ коп. (сума прописом, в т. ч. ПДВ ____________ грн ___ коп.). 1.2. ОСП отримав, а СВБ поставила електричну енергію для врегулювання небалансів за ____________ (період) в обсягах: |
| Дані | Обсяг, МВт·год | Середньозважена ціна за період, грн | Вартість без ПДВ, грн | Податок на додану вартість, грн | Загальна вартість з ПДВ, грн |
| За попередніми даними | |||||
| За оновленими даними | |||||
| Обсяг та вартість коригування, збільшення “+” / зменшення “-“ |
| Сума збільшення/зменшення обсягу ____________ МВт·год та вартості електричної енергії для врегулювання небалансів, отриманої ОСП, становить ____________ грн ___ коп. в т. ч. ПДВ ____________ грн ___ коп. (сума прописом, в т. ч. ПДВ ____________ грн ___ коп.). Підписанням цього Акта Сторони підтверджують факт здійснення коригування обсягів та вартості електричної енергії для врегулювання небалансів, зазначених у пунктах 1.1 та 1.2 цього Акта. |
2. Припинення взаємних зобов’язань Сторонами та сума до сплати:
| 2.1. Розрахунки СВБ |
| Найменування | Обсяг, МВт·год | Середньозважена ціна за період, грн | Вартість без ПДВ, грн | Податок на додану вартість, грн | Загальна вартість з ПДВ, грн | |||||||
| Розрахунок суми зарахування зустрічних однорідних вимог за попередніми даними | ||||||||||||
| Суми зарахування зустрічних однорідних вимог, які відображені за оновленими даними | ||||||||||||
| Сума зарахування зустрічних однорідних вимог до проведення | ||||||||||||
| Розрахунок суми до сплати за оновленими даними | ||||||||||||
| Фактично сплачено грошовими коштами за обсяги електричної енергії за період зазначений у даному акті | ||||||||||||
| Сума до сплати: “+” СВБ сплачує ОСП за збільшення обсягів “-” ОСП повертає кошти СВБ за зменшення обсягів | ||||||||||||
| Зарахування зустрічних однорідних вимог здійснюється відповідно до умов Договору та на підставі ст. 601 Цивільного кодексу України, ст. 203 Господарського кодексу України в сумі (+/-) ____________ грн ___ коп. в т. ч. ПДВ ____________ грн ___ коп. (сума прописом, в т. ч. ПДВ ____________ грн ___ коп.). Сума коштів, яка підлягає оплаті/поверненню за електричну енергію для врегулювання небалансів: ____________ грн ___ коп. в т. ч. ПДВ ____________ грн ___ коп. (сума прописом, в т. ч. ПДВ ____________ грн ___ коп.). 2.2. Розрахунки ОСП |
| Найменування | Обсяг, МВт·год | Середньозважена ціна за період, грн | Вартість без ПДВ, грн | Податок на додану вартість, грн | Загальна вартість з ПДВ, грн | |||||||
| Розрахунок суми зарахування зустрічних однорідних вимог за попередніми даними | ||||||||||||
| Суми зарахування зустрічних однорідних вимог, які відображені за оновленими даними | ||||||||||||
| Сума зарахування зустрічних однорідних вимог до проведення | ||||||||||||
| Розрахунок суми до сплати за оновленими даними | ||||||||||||
| Фактично сплачено грошовими коштами за обсяги електричної енергії за період зазначений у даному акті | ||||||||||||
| Сума до сплати: “+” ОСП сплачує СВБ за збільшення обсягів “-” СВБ повертає кошти ОСП за зменшення обсягів | ||||||||||||
| Зарахування зустрічних однорідних вимог здійснюється відповідно до умов Договору та на підставі ст. 601 Цивільного кодексу України, ст. 203 Господарського кодексу України в сумі (+/-) ____________ грн ___ коп. в т. ч. ПДВ ____________ грн ___ коп. (сума прописом, в т. ч. ПДВ ____________ грн ___ коп.). Сума коштів, яка підлягає оплаті/поверненню за електричну енергію для врегулювання небалансів: ____________ грн ___ коп. в т. ч. ПДВ ____________ грн ___ коп. (сума прописом, в т. ч. ПДВ ____________ грн ___ коп.). 3. Цей Акт, що є невід’ємною частиною Договору про врегулювання небалансів електричної енергії, складено українською мовою. Згідно з пунктом 3.5 Статуту Приватного акціонерного товариства “Національна енергетична компанія “Укренерго” Товариство здійснює свою діяльність без застосування печатки. |
| Приватне акціонерне товариство “Національна енергетична компанія “Укренерго” (ОСП) | ______________________________ (СВБ) (назва підприємства) |
| (код ЄДРПОУ ____________) | (код ЄДРПОУ ____________) |
| ___________________________________ (підпис, посада та П. І. Б. уповноваженої особи) | ___________________________________ (підпис, посада та П. І. Б. уповноваженої особи) |
Додаток 2
до Договору про врегулювання небалансів електричної енергії
Акт N ____
відшкодування за виконання команди диспетчера зі зменшення навантаження
Додаток 2 виключено
Додаток 3
до Договору про врегулювання небалансів електричної енергії
Акт N ____
плати за невідповідність виконання команди диспетчера зі зменшення навантаження
Додаток 3 виключено
(додаток 1 із змінами, внесеними згідно з
постановами НКРЕКП від 28.02.2020 р. N 516,
від 11.11.2020 р. N 2084,
від 04.12.2020 р. N 2328,
від 30.12.2020 р. N 2818,
від 14.03.2018 р. N 307,
від 06.05.2022 р. N 458,
від 17.01.2023 р. N 109,
від 10.10.2023 р. N 1882,
від 05.12.2023 р. N 2277,
від 22.02.2024 р. N 370,
від 26.06.2024 р. N 1211,
від 08.04.2025 р. N 527,
від 07.10.2025 р. N 1602)
Додаток 2
до Правил ринку
Заява-приєднання до договору про врегулювання небалансів електричної енергії
| _________________ (найменування суб’єкта господарювання) в особі __________________, який діє на підставі _________________ та відповідної ліцензії від __________ N _________ (окрім споживачів електричної енергії), енергетичний ідентифікаційний код (EIC) N ____, надає письмову згоду на приєднання до Договору про врегулювання небалансів електричної енергії (далі – Договір) та з дати акцептування цієї заяви__________ (найменування суб’єкта господарювання) набуває статусу учасника ринку та є таким, що приєднався в цілому до Договору про врегулювання небалансів електричної енергії (далі – Договір) та прийняв на себе всі права та зобов’язання учасника ринку – сторони, відповідальної за баланс, визначені Договором та Правилами ринку. З текстом Договору та Правилами ринку ознайомлений. Своїм підписом кандидат в учасники ринку (уповноважена особа) підтверджує згоду на автоматизовану обробку його персональних даних згідно з чинним законодавством та можливу їх передачу третім особам, які мають право на отримання цих даних згідно з чинним законодавством, у тому числі щодо кількісних та/або вартісних обсягів послуг, наданих за Договором. |
| Кандидат в учасники ринку _____________________________________________________________ (найменування суб’єкта господарювання) Вид діяльності кандидата: _______________________________________________________________ Відомості про укладений договір про надання послуг з передачі/розподілу електричної енергії та договір про надання послуг з диспетчерського (оперативно-технологічного) управління (дата та номер договору): ______________________________________________________________________ Юридична адреса: _____________________________________________________________________ П/р N ________________________________________________________________________________ МФО: ________________________________________________________________________________ ЄДРПОУ: ____________________________________________________________________________ Індивідуальний податковий номер: _______________________________________________________ ЕІС-код кандидата в учасники ринку (у разі наявності): ______________________________________ ECRB-код учасника оптового енергетичного ринку __________________________ ЕІС-код СВБ, у якої учасник ринку реєструється в якості члена балансуючої групи (у разі наявності): ______________________________________________________________________ Телефон: _____________________________________________________________________________ Факс (за наявності): ____________________________________________________________________ Електронна адреса: ____________________________________________________________________ | |
| _______________________________________ (підпис уповноваженої особи) | _____________________________________ (П. І. Б. уповноваженої особи) |
(додаток 2 із змінами, внесеними згідно з
постановами НКРЕКП від 28.02.2020 р. N 516,
від 22.02.2024 р. N 370)
Додаток 3
до Правил ринку
Типовий договір про надання допоміжних послуг з регулювання частоти та активної потужності
| ______________________________ в якості оператора системи передачі (далі – ОСП) в особі __________________, який діє на підставі ліцензії _____ від _________ N ________, енергетичний ідентифікаційний код (EIC) N ____, з однієї сторони, та постачальник допоміжних послуг з регулювання частоти та активної потужності (далі – ПДП) або потенційний постачальник допоміжних послуг (далі – ППДП), з іншої сторони, спільно іменовані як Сторони, а кожна окремо як Сторона, уклали цей Договір про надання допоміжних послуг з регулювання частоти та активної потужності (далі – Договір) про таке. |
1. Предмет Договору
| 1.1. Цей Договір є договором приєднання в розумінні статті 634 Цивільного кодексу України, умови якого мають бути прийняті іншою Стороною не інакше, як шляхом приєднання до запропонованого Договору в цілому. 1.2. За цим Договором ПДП зобов’язується надавати допоміжні послуги з регулювання частоти та активної потужності (далі – ДП) у частині забезпечення одного або більше резервів: резервів підтримки частоти (первинне регулювання), резервів відновлення частоти (вторинне регулювання) і резервів заміщення (третинне регулювання), відповідно до умов цього Договору в обсязі та періоді, визначених за результатами аукціонів на ДП та/або спеціальних аукціонів на ДП, а ОСП зобов’язується здійснювати оплату за надані ДП відповідно до умов цього Договору та Правил ринку, затверджених постановою Національної комісії, що здійснює державне регулювання у сфері енергетики та комунальних послуг, від 14 березня 2018 року N 307 (далі – Правила ринку). 1.3. Надання ПДП або ППДП ОСП письмової згоди на приєднання до цього Договору (далі – заява-приєднання), що є додатоком 1 до цього Договору є погодженням пропозиції на приєднання до цього Договору, а також зобов’язанням щодо виконання Правил ринку. 1.4. Придбання ДП здійснюється ОСП у ПДП згідно з процедурою та умовами придбання ДП, визначеними Правилами ринку. 1.5. Цей Договір укладається: для кандидата у ПДП – за умови приєднання до договору про врегулювання небалансів електричної енергії та договору про участь у балансуючому ринку; для кандидата у ППДП – за умови укладення договору про надання допоміжних послуг з регулювання частоти та активної потужності в майбутньому. |
2. Ціна
| 2.1. Загальна вартість цього Договору складається із суми всіх платежів, здійснених ОСП на користь ПДП протягом дії цього Договору за надані на умовах цього Договору ДП. Обчислення платежів та розрахунок цін здійснюється відповідно до Правил ринку. |
3. Обсяги
| 3.1. Обсяги фактично наданих ДП упродовж кожного розрахункового періоду розраховуються за результатами моніторингу надання ДП, який проводиться відповідно до Правил ринку. 3.2. Для визначення фактичного обсягу ДП ОСП керується даними інформаційного обміну, що здійснюється між ПДП та ОСП, відповідно до Правил ринку. |
4. Якість ДП
| 4.1. ДП вважаються наданими якісно у випадку відповідності характеристик відповідних ДП вимогам, встановленим Кодексом системи передачі, затвердженим постановою Національної комісії, що здійснює державне регулювання у сферах енергетики та комунальних послуг, від 14 березня 2018 року N 309 (далі – Кодекс систем передачі), і документа, що засвідчує відповідність обладнання, за допомогою якого надаються ДП, вимогам нормативно-технічних документів, що встановлюють вимоги до характеристик ДП. 4.2. Відповідність характеристик відповідних ДП вимогам, що встановлені Кодексом системи передачі, визначається за результатами моніторингу надання ДП відповідно до Правил ринку. Якщо за результатами моніторингу надання ДП не вдається зробити висновок щодо відповідності характеристик відповідних ДП вимогам, що встановлені Кодексом системи передачі, оцінка відповідності здійснюється шляхом проведення випробувань обладнання, за допомогою якого надаються ДП, відповідно до вимог нормативно-технічних документів, що встановлюють вимоги до характеристик ДП. |
5. Відповідальність сторін
| 5.1. Ненадання або надання не в повному обсязі ДП тягне за собою застосування нарахування плати за невідповідність. Розмір плати за невідповідність та порядок її розрахунку визначаються Правилами ринку. 5.2. Рішення щодо ненадання або надання не в повному обсязі ДП приймається за результатами моніторингу надання ДП відповідно до Правил ринку. |
6. Порядок розрахунків
| 6.1. Виставлення рахунків та здійснення платежів у рамках розрахункових сум здійснюються відповідно до процедур та графіків, зазначених у цьому Договорі та Правилах ринку. 6.2. ПДП складає та направляє ОСП два примірники підписаного зі своєї сторони Акта приймання-передачі наданих допоміжних послуг з регулювання частоти та активної потужності (далі – Акт) до 08 числа місяця, наступного за тим, у якому такі послуги надавались. 6.3. ОСП розглядає та у разі відсутності зауважень підписує Акт протягом трьох робочих днів з дати його отримання від ПДП або направляє мотивовану відмову від його підписання із зазначенням недоліків, що повинні бути усунені. 6.4. ОСП здійснює остаточний розрахунок з ПДП протягом 10 робочих днів після підписання Сторонами Акта або з дати направлення Акта ПДП на адресу ОСП (у випадку непідписання або ненаправлення Акта, або мотивованих зауважень до нього у п’ятиденний строк) за умови реєстрації ПДП податкової накладної в Єдиному реєстрі податкових накладних відповідно до вимог статті 201 Податкового кодексу України шляхом перерахування на поточний рахунок ПДП грошових коштів в обсязі, що відповідає фактичній вартості наданих ДП. 6.5. У випадку порушення строків розрахунків відповідно до Правил ринку та/або цього Договору ПДП має право нарахувати пеню у розмірі 0,1 % від суми прострочення платежу (але не більше подвійної облікової ставки НБУ, що діє на день прострочення) за кожен день такого прострочення у порядку, передбаченому Господарським кодексом України. 6.6. Сторона не може здійснювати відступлення права вимоги щодо заборгованості іншої Сторони без згоди цієї Сторони. |
7. Права та обов’язки Сторін
| 7.1. При невиконанні або неналежному виконанні умов цього Договору Сторони несуть відповідальність відповідно до цього Договору та чинного законодавства України. 7.2. ОСП має право: 1) отримувати від ПДП ДП в обсягах та періодах, визначених за результатами відповідних аукціонів надання ДП, що відповідають акцептованій пропозиції, відповідно до умов, передбачених Правилами ринку; 2) вимагати від ПДП дотримання якості надання ДП, що визначається відповідно до глави 4 цього Договору; 3) на отримання повної і достовірної інформації щодо телеметричних вимірювань стосовно показників і характеристик наданих ДП; 4) на доступ у присутності представників ПДП до засобів вимірювання показників і характеристик ДП, що встановлені на одиницях надання ДП, що були визначені під час проведення випробувань електроустановок ПДП відповідно до Кодексу системи передачі, та підтвердження відповідності характеристик ДП, які надаватимуться ним, вимогам Кодексу системи передачі, для проведення їх технічної перевірки (та/або ініціювання перевірки даних інформаційного обміну); 5) застосовувати до ПДП штрафні санкції, передбачені Правилами ринку, у випадку ненадання або надання ДП не в повному обсязі або неналежної якості; 6) не погоджувати здійснення передачі ДП у випадках, передбачених Правилами ринку; 7) повторно пропонувати на аукціонах з надання ДП пропозиції продуктів ДП, щодо яких у ПДП відсутнє чинне Свідоцтво про відповідність вимогам до ДП для відповідної одиниці надання ДП; 8) отримувати на запит ОСП від ПДП дані, що необхідні для проведення моніторингу надання ДП одиницею надання ДП. 7.3. ПДП має право: 1) отримувати від ОСП своєчасну оплату за якісно надані ДП; 2) здійснювати передачу ДП у порядку, визначеному Правилами ринку. 7.4. ОСП зобов’язується: 1) здійснювати вчасно та в повному обсязі оплату ДП на умовах, визначених цим Договором; 2) відшкодувати збитки, завдані невиконанням або неналежним виконанням зобов’язань за цим Договором; 3) підтримувати електронну аукціонну платформу на ДП та надавати ПДП та ППДП доступ відповідно до умов, визначених у Правилах ринку. 7.5. ПДП зобов’язується: 1) надавати ДП в обсягах та періодах, визначених за результатом передачі ДП та/або за результатами аукціонів надання ДП відповідно до Правил ринку; 2) забезпечувати належну якість надання ДП, яка визначається відповідно до глави 4 цього Договору; 3) подавати декларацію про неготовність; 4) здійснювати компенсацію нарахованих ОСП штрафних санкцій у випадках недотримання показників якості надання ДП, визначених цим Договором; 5) відшкодувати збитки, завдані ОСП невиконанням або неналежним виконанням зобов’язань за цим Договором; 6) зберігати архівні дані щодо моніторингу надання ДП протягом строку, передбаченого Правилами ринку; 7) забезпечувати надійну та безперебійну роботу каналів інформаційного зв’язку, якими передається телеметрична інформація щодо ДП; 8) призначити контактну особу, відповідальну за надання будь-якої інформації стосовно ДП за цим Договором протягом 24 годин доби включно з вихідними та офіційними святковими днями, та підтримувати актуальною інформацію щодо контактних даних цієї особи; 9) реєструвати відповідно до статті 201 Податкового кодексу України податкову накладну в Єдиному реєстрі податкових накладних у строк, визначений чинним законодавством України; 10) набути статусу постачальника послуг балансування шляхом приєднання до відповідного договору; 11) забезпечити відповідність характеристик одиниці надання ДП обсягам та виду резерву ДП, зазначеного у Свідоцтві про відповідність вимогам до ДП для такої одиниці надання ДП. 7.6. ППДП зобов’язується не пізніше ніж у строк, визначений главою 3.18 розділу III Правил ринку, період надання яких визначений за результатами спеціального аукціону на ДП: 1) забезпечити відповідність технічних характеристик обладнання обсягам та виду ДП, проданої на спеціальному аукціоні на ДП, що підтверджені Свідоцтвом про відповідність вимогам до ДП; 2) набути статусу ПДП щодо потенційної одиниці надання ДП. |
8. Обмін інформацією
| 8.1. Акт приймання-передачі наданих допоміжних послуг з регулювання частоти та активної потужності (далі – Акт) ПДП надсилає ОСП до 08 числа місяця, наступного за тим, у якому такі послуги надавались. ОСП у триденний строк повинен повернути ПДП Акт, підписаний зі своєї сторони. У разі виникнення розбіжностей за Актом між Сторонами, ОСП має право у триденний строк направити ПДП лист з мотивованою відмовою від його підписання із зазначенням недоліків, що повинні бути усунені. Якщо Сторони не дійшли згоди, застосовуються норми глави 10 цього Договору. 8.2. Акти, акти звірки розрахунків за надані послуги, будь-які повідомлення за цим Договором повинні направлятися однією Стороною іншій електронною поштою, телетайпограмою або факсимільним повідомленням. Також Акти повинні бути направлені рекомендованим листом, іншим реєстрованим поштовим відправленням або доставлені кур’єром під розписку за адресою, зазначеною в цьому Договорі. 8.3. Інформацію стосовно ухвалення рішення про реорганізацію та/або ліквідацію суб’єкта господарювання, банкрутство, про внесення змін до установчих документів щодо найменування і місцезнаходження суб’єкта господарювання, про зміну банківських реквізитів та інших даних, що впливають на належне виконання передбачених цим Договором зобов’язань, Сторони повинні повідомити протягом одного робочого дня після настання таких змін. 8.4. Акти, платіжні документи, акти звірки розрахунків за надані послуги і повідомлення вважаються отриманими Стороною: 1) у день їх доставки кур’єром, що підтверджується квитанцією про вручення одержувачу, що підписується представником одержувача; 2) у день особистого вручення, що підтверджується підписом одержувача та/або реєстрацією вхідної кореспонденції, або на третій календарний день від дати отримання поштовим відділенням зв’язку, у якому обслуговується одержувач (у разі направлення поштою рекомендованим листом), у день направлення за допомогою сервісу в електронному вигляді. |
9. Форс-мажор
| 9.1. Якщо внаслідок дії форс-мажорних обставин (техногенного, природного, соціально-політичного, військового характеру, обставин юридичного форс-мажору (дія/рішення органів державної влади, органів, установ, що містить заборону або обмеження з питань, які мають безпосереднє відношення до виконання цього Договору)) унеможливлюється виконання будь-якою Стороною зобов’язань за цим Договором, така Сторона повинна повідомити у письмовій формі про це іншу Сторону протягом п’яти днів з моменту їх виникнення. 9.2. Неповідомлення або несвоєчасне повідомлення однією зі Сторін про неможливість виконання прийнятих за цим Договором зобов’язань позбавляє таку Сторону права посилатися на будь-яку вказану обставину як на підставу, що звільняє від відповідальності за невиконання зобов’язань. 9.3. У разі дії форс-мажорних обставин більше 30 календарних днів Сторони мають право відмовитися від подальшого виконання зобов’язань за цим Договором та в установленому порядку розірвати Договір. Розірвання цього Договору тягне за собою відповідні правові наслідки щодо діяльності Сторін на ринку електричної енергії. 9.4. Наявність форс-мажорних обставин підтверджується відповідним документом, виданим Торгово-промисловою палатою України або відповідними територіальними відділеннями. |
10. Врегулювання спорів
| 10.1. Усі суперечки та розбіжності, що виникають при виконанні умов цього Договору чи у зв’язку з ним, вирішуються Сторонами шляхом переговорів. Якщо суперечки та розбіжності не можуть бути вирішені шляхом переговорів, вони підлягають вирішенню в судах України відповідно до чинного законодавства України. 10.2. Наявність спору, що виникає у зв’язку з цим Договором, не звільняє Сторони від виконання своїх зобов’язань відповідно до умов цього Договору. |
11. Конфіденційність
| 11.1. Сторони погоджуються, що для цілей цього Договору “конфіденційна інформація” означає будь-які дані або інформацію (що не є публічною, загальнодоступною інформацією), що випливає або пов’язана з цим Договором, включаючи будь-яку інформацію, якою Сторони обмінялись або яку будь-яка Сторона отримала відповідно до та/або у зв’язку з цим Договором, а також інформацію, яку будь-яка зі Сторін вважає конфіденційною, про що повідомляє іншу Сторону. Сторони зобов’язані зберігати конфіденційність та не розкривати і не розголошувати конфіденційну інформацію, за винятком попередньої письмової згоди іншої Сторони, а також випадків, коли конфіденційна інформація підлягає розкриттю відповідно до чинного законодавства, а також для виконання цього Договору. 11.2. Зобов’язання щодо конфіденційної інформації залишаються чинними щонайбільше 10 років, якщо інше не погоджено в письмовій формі Сторонами або не передбачено чинним законодавством. 11.3. Зобов’язання щодо конфіденційної інформації не перешкоджають Сторонам передавати або розкривати конфіденційну інформацію, якщо одна зі Сторін зобов’язана зробити це відповідно до чинного законодавства. |
12. Строк Договору
| 12.1. Цей Договір набирає чинності для ПДП або ППДП з моменту набуття статусу ПДП. 12.2. Цей Договір є чинним до 31 грудня поточного року включно, у якому була надана заява-приєднання. Якщо жодна зі Сторін не звернулася до іншої Сторони не менше ніж за 1 місяць до закінчення терміну дії цього Договору з ініціативою щодо його розірвання, то цей Договір вважається продовженим на наступний календарний рік на тих самих умовах. 12.3. Договір може бути розірвано в інший термін за ініціативою будь-якої зі Сторін у порядку, визначеному законодавством України. 12.4. ОСП має право розірвати цей Договір в односторонньому порядку з дати, зазначеної в повідомленні про розірвання Договору, якщо: 1) ПДП: втратив статус учасника ринку; усі наявні одиниці надання ДП відповідного ПДП виключено з Реєстру ПДП; 2) ППДП не пізніше ніж у строк, визначений главою 3.18 розділу III Правил ринку до дати початку надання ДП, період надання яких визначений за результатами спеціального аукціону на ДП, не набув статусу ПДП. 12.5. Дія цього Договору припиняється достроково з дати набрання законної сили рішенням суду про його розірвання. 12.6. Припинення/розірвання дії цього Договору не звільняє Сторони від належного виконання обов’язків, що виникли в період дії цього Договору. |
13. Інші умови
| 13.1. Цей Договір може бути змінений ОСП в односторонньому порядку у разі внесення змін Регулятором до типового договору про надання допоміжних послуг з регулювання частоти та активної потужності. 13.2. У такому випадку зміни до цього Договору вносяться ОСП протягом 10 днів з дня набрання ними чинності. 13.3. Договір зі змінами оприлюднюється на офіційному вебсайті ОСП. Якщо ПДП або ППДП не ініціював розірвання цього Договору протягом одного місяця з дати набрання чинності змінами, вважається, що він погодився зі зміненим Договором. 13.4. У випадку ухвалення рішення про реорганізацію та/або ліквідацію, банкрутство, про внесення змін до установчих документів щодо найменування і місцезнаходження суб’єкта господарювання, про зміну банківських реквізитів, інших даних ПДП або ППДП, що були зазначені у заяві-приєднанні, ПДП або ППДП протягом десяти днів з дня настання таких змін повідомляє ОСП про такі зміни. 13.5. Додатки до цього Договору є його невід’ємною частиною. 13.6. У випадках, не передбачених цим Договором, Сторони керуються чинним законодавством України. 13.7. Під час дії цього договору ППДП має забезпечити зміну статусу на ПДП не пізніше ніж у строк, визначений главою 3.18 розділу III Правил ринку, в іншому випадку ОСП здійснює розірвання цього договору в односторонньому порядку. Діяльність на ринку ДП (купівля ОСП ДП) за цим договором здійснюється виключно у тих учасників ринку, що набули статус ПДП. |
14. Додатки
| Додатком до цього Договору є заява-приєднання до Договору та Акт приймання-передачі наданих допоміжних послуг з регулювання частоти та активної потужності. |
15. Реквізити ОСП
____________________________________________________________________
(найменування суб’єкта господарювання)
| Адреса: ______________________________________________________________________________ П/р N ________________________________________________________________________________ МФО: _______________________________________________________________________________ ЄДРПОУ: ____________________________________________________________________________ Індивідуальний податковий номер: _______________________________________________________ Телефон: _____________________________________________________________________________ Факс (за наявності): ____________________________________________________________________ ___________________________________ (підпис уповноваженої особи) |
Додаток 1
до Договору про надання допоміжних послуг з регулювання частоти та активної потужності
ЗАЯВА-ПРИЄДНАННЯ
до Договору про надання допоміжних послуг з регулювання частоти та активної потужності
| ________________________________________ (найменування суб’єкта господарювання), кандидат у постачальники допоміжних послуг з регулювання частоти та активної потужності (далі – ПДП) або потенційні постачальники допоміжних послуг (далі – ППДП), який діє на підставі _____________________________ та відповідної ліцензії від ____________ N _________, енергетичний ідентифікаційний код (EIC) N ____, в особі __________________ надає письмову згоду на приєднання до Договору про надання послуг з регулювання частоти та активної потужності (далі – Договір). Ця заява-приєднання кандидата у ПДП або ППДП є підтвердженням того, що такий кандидат приєднався в цілому до Договору та прийняв на себе всі права та обов’язки ПДП або ППДП, визначені Договором та Правилами ринку. З текстом Договору та Правил ринку ознайомлений. Ця заява-приєднання до Договору надана з відкладальною обставиною. Своїм підписом кандидат у ПДП або ППДП (уповноважена особа) підтверджує згоду на автоматизовану обробку його персональних даних згідно з чинним законодавством та можливу їх передачу третім особам, які мають право на отримання цих даних згідно з чинним законодавством, у тому числі щодо кількісних та/або вартісних обсягів послуг, наданих за Договором. Кандидат у ПДП/ППДП ________________________________________________________________ (найменування суб’єкта господарювання) Відомості про одиницю надання ДП, щодо якої отримано статус ПДП _____________________________________________________________________________________ або відомості про укладений договір про надання допоміжних послуг з регулювання частоти та активної потужності в майбутньому (для участі ППДП в спеціальних аукціонах на ДП) _____________________________________________________________________________________ Юридична адреса: _____________________________________________________________________ П/р N ________________________________________________________________________________ МФО: _______________________________________________________________________________ ЄДРПОУ: ____________________________________________________________________________ Індивідуальний податковий номер: ______________________________________________________ ЕІС-код ПДП/ППДП: __________________________________________________________________ Телефон: _____________________________________________________________________________ Факс: ________________________________________________________________________________ |
| ____________________________ (підпис уповноваженої особи) | __________________________ (П. І. Б. уповноваженої особи) |
Додаток 2
до Договору про надання допоміжних послуг з регулювання частоти та активної потужності
Акт N ____
приймання-передачі наданих допоміжних послуг з регулювання частоти та активної потужності
згідно з Договором від ___________ N __________
| м. ________ “___” ____________ 20__ р. Приватне акціонерне товариство “Національна енергетична компанія “Укренерго” (код ЄДРПОУ ___________) в особі _______________(посада та П. І. Б. уповноваженої особи), що діє на підставі ________ (далі – ОСП), з однієї сторони, та _______________________ (код ЄДРПОУ ______________) в особі ___________ (посада та П. І. Б. уповноваженої особи), що діє на підставі __________ (далі – ПДП), з іншої сторони (далі разом – Сторони), склали цей Акт про таке: 1.1. ПДП передав, а ОСП прийняв допоміжні послуги з регулювання частоти та активної потужності відповідно до Договору від ____________ N _______________ в обсягах: |
| Період | Вид резерву | Обсяг, МВт | Ціна (середньозважена) за період, грн | Вартість (без ПДВ), грн | |
| з | до | ||||
| 1 | 2 | 3 | 4 | 5 | 6 |
| дд.мм.рррр | дд.мм.рррр | ||||
| Сума без ПДВ, грн | |||||
| ПДВ, грн | |||||
| Загальна сума послуг (з ПДВ), грн | |||||
| 1.2. Загальна вартість з ПДВ наданих послуг прописом ____________грн ____ коп. 1.3. Підписанням цього Акта Сторони підтверджують факт належного надання допоміжних послуг з регулювання частоти та активної потужності у період, зазначений у пункті 1.1 цього Акта. 1.4. ОСП не має претензій до ПДП стосовно наданих допоміжних послуг з регулювання частоти та активної потужності, зазначених у пункті 1.1 цього Акта. 1.5. Цей Акт, який є невід’ємною частиною Договору про надання допоміжних послуг з регулювання частоти та активної потужності, складено українською мовою у двох примірниках, що мають однакову юридичну силу, по одному для кожної зі Сторін. |
| ________________________________ ОСП _________________________________ (Код ЄДРПОУ) __________________________________ (посада та П. І. Б. уповноваженої особи) | _______________________________________ ПДП (назва підприємства) _________________________________ (Код ЄДРПОУ) _____________________________________ (посада та П. І. Б. уповноваженої особи) | ||
| _____________ (підпис) | ________________ П. І. Б. | _____________ (підпис) | _______________ П. І. Б. |
| ______________ (дата) | ______________ (дата) | ||
(додаток 3 із змінами, внесеними згідно з
постановами НКРЕКП від 15.02.2021 р. N 233,
від 29.11.2022 р. N 1592,
від 10.10.2023 р. N 1882,
від 26.06.2024 р. N 1172,
від 05.08.2025 р. N 1205)
Додаток 4
до Правил ринку
Типовий договір про надання допоміжних послуг із забезпечення відновлення функціонування ОЕС України після системних аварій
| ______________________________ в якості оператора системи передачі (далі – ОСП) в особі __________________, який діє на підставі ліцензії ______________ від _________ N __________, енергетичний ідентифікаційний код (EIC) N ____, з однієї сторони, та постачальник допоміжних послуг із забезпечення відновлення функціонування ОЕС України після системних аварій (далі – ПДП), з іншої сторони, спільно іменовані як Сторони, а кожна окремо як Сторона, уклали цей Договір про надання допоміжних послуг із забезпечення відновлення функціонування ОЕС України після системних аварій (далі – Договір) про таке. |
1. Предмет Договору
| 1.1. За цим Договором ПДП зобов’язується надавати допоміжні послуги із забезпечення відновлення функціонування ОЕС України після системних аварій (далі – ДП) відповідно до умов цього Договору, а ОСП зобов’язується здійснювати оплату за ДП відповідно до умов цього Договору та Правил ринку, затверджених постановою Національної комісії, що здійснює державне регулювання у сферах енергетики та комунальних послуг, від 14 березня 2018 року N 307 (далі – Правила ринку). 1.2. Цей Договір є договором приєднання в розумінні статті 634 Цивільного кодексу України, умови якого мають бути прийняті іншою Стороною не інакше, як шляхом приєднання до запропонованого Договору в цілому. 1.3. Надання ПДП ОСП письмової згоди на приєднання до цього Договору (далі – заява-приєднання) (додаток 1 до цього Договору) є погодженням пропозиції на приєднання до цього Договору. Заява-приєднання надається з відкладальною обставиною, якою є реєстрація ПДП зі сторони ОСП. 1.4. Придбання ДП здійснюється згідно з процедурою та умовами придбання ДП, визначеними Правилами ринку. 1.5. Цей Договір укладається за умови приєднання до договору про врегулювання небалансів електричної енергії. |
2. Ціна
| 2.1. Загальна вартість цього Договору складається із суми всіх платежів, здійснених ОСП на користь ПДП протягом дії цього Договору за надані на умовах цього Договору ДП. 2.2. Розрахунок ціни купівлі-продажу ДП визначається у відповідності до Правил ринку. |
3. Обсяги
| 3.1. Обсяги фактично наданих ДП упродовж кожного розрахункового періоду розраховуються за результатами моніторингу, який проводиться відповідно до Правил ринку 3.2. Для визначення фактичного обсягу ДП ОСП керується даними інформаційного обміну, який здійснюється між ПДП та ОСП відповідно до Правил ринку. 3.3. Фактичний обсяг ДП визначається на підставі тестових даних при проведенні щорічних випробувань можливості надання ДП або на підставі виміряних даних, що записані системою моніторингу ПДП під час безпосередньої активації ДП. |
4. Якість
| 4.1. ДП вважаються якісними у випадку відповідності характеристик відповідних резервів вимогам, встановленим Кодексом системи передачі, затвердженим постановою Національної комісії, що здійснює державне регулювання у сферах енергетики та комунальних послуг, від 14 березня 2018 року N 309 (далі – Кодекс систем передачі), і документа, що засвідчує відповідність обладнання, за допомогою якого надаються ДП, вимогам нормативно-технічних документів, які встановлюють вимоги до характеристик ДП. 4.2. Відповідність характеристик відповідних ДП вимогам, що встановлені Кодексом системи передачі, визначається за результатами моніторингу надання ДП відповідно до Правил ринку. Якщо за результатами моніторингу надання ДП не вдається зробити висновок щодо відповідності характеристик відповідних резервів вимогам, що встановлені Кодексом системи передачі, оцінка відповідності здійснюється шляхом проведення випробувань обладнання, за допомогою якого надаються ДП, відповідно до вимог нормативно-технічних документів, які встановлюють вимоги до характеристик ДП. |
5. Відповідальність Сторін
| 5.1. Ненадання або надання не в повному обсязі ДП тягне за собою застосування нарахування плати за невідповідність. Розмір плати за невідповідність та порядок її розрахунку визначаються Правилами ринку. 5.2. Рішення щодо ненадання або надання не в повному обсязі ДП приймається за результатами моніторингу надання ДП відповідно до Правил ринку. |
6. Порядок розрахунків
| 6.1. Виставлення рахунків та здійснення платежів у рамках розрахункових сум здійснюються відповідно до процедур та графіків, зазначених у Правилах ринку та цьому Договорі. 6.2. ПДП складає та направляє ОСП два примірники підписаного зі свого боку Акта приймання-передачі наданих допоміжних послуг із забезпечення відновлення функціонування ОЕС України після системних аварій (далі – Акт) до 08 числа місяця, наступного за тим, у якому такі послуги надавались. ОСП розглядає та у разі відсутності зауважень підписує Акт протягом 3 робочих днів з дати його отримання від ПДП або направляє мотивовану відмову від його підписання із зазначенням недоліків, які мають бути усунені. 6.3. ОСП здійснює остаточний розрахунок з ПДП протягом 10 робочих днів після підписання Сторонами Акта або з дати направлення Акта ПДП на адресу ОСП (у випадку непідписання Акта або ненаправлення мотивованих зауважень до нього у п’ятиденний строк) за умови реєстрації ПДП податкової накладної в Єдиному реєстрі податкових накладних відповідно до вимог статті 201 Податкового кодексу України шляхом перерахування на поточний рахунок ПДП грошових коштів в обсязі, що відповідає фактичній вартості наданих ДП. 6.4. У випадку порушення строків розрахунків відповідно до Правил ринку та/або цього Договору ПДП має право нарахувати пеню в розмірі 0,1 % від суми прострочення платежу (але не більше подвійної облікової ставки НБУ, що діє на день прострочення) за кожен день порушення у порядку, передбаченому Господарським кодексом України. 6.5. Сторона не може здійснювати відступлення права вимоги щодо заборгованості іншої Сторони без згоди цієї Сторони. |
7. Права та обов’язки Сторін
| 7.1. При невиконанні або неналежному виконанні умов цього Договору Сторони несуть відповідальність відповідно до цього Договору та чинного законодавства України. 7.2. ОСП має право: 1) отримувати від ПДП ДП в обсягах, що відповідають прийнятій заявці, відповідно до умов, передбачених Правилами ринку; 2) вимагати від ПДП дотримання якості ДП, яка визначається відповідно до глави 4 цього Договору; 3) на отримання повної і достовірної інформації щодо телеметричних вимірювань стосовно показників і характеристик ДП; 4) на доступ у присутності представників ПДП до засобів вимірювання показників і характеристик ДП, що встановлені на одиницях надання ДП, що були визначені під час проведення випробувань електроустановок ПДП відповідно до Кодексу системи передачі, та підтвердження відповідності характеристик ДП, які надаватимуться ним, вимогам Кодексу системи передачі, для проведення їх технічної перевірки (та/або ініціювання перевірки даних інформаційного обміну); 5) застосовувати до платежів ПДП штрафні санкції, передбачені Правилами ринку, у випадку ненадання або надання ДП не в повному обсязі або неналежної якості. 7.3. ПДП має право: 1) отримувати від ОСП своєчасну оплату за якісно надані ДП. 7.4. ОСП зобов’язується: 1) здійснювати вчасно та в повному обсязі оплату ДП на умовах, визначених цим Договором: 2) відшкодувати збитки, завдані ПДП невиконанням або неналежним виконанням зобов’язань за цим Договором; 3) підтримувати електронну аукціонну платформу на ДП та надавати ПДП доступ відповідно до умов, визначених у керівництві з ДП. 7.5. ПДП зобов’язується: 1) надавати ДП в обсязі, що відповідає прийнятій пропозиції за результатами аукціону, відповідно до умов, передбачених Правилами ринку; 2) забезпечувати належну якість ДП, яка визначається відповідно до глави 4 цього Договору; 3) не пізніше ніж за 1 добу, що передує добі, у якій має відбутися постачання ДП, попереджати ОСП про технічну неспроможність надання ДП із обґрунтуванням причин. Якщо технічна неспроможність надання ДП трапилася у добі, протягом якої мало відбутись постачання ДП, – невідкладно повідомити про це ОСП з використанням будь-якого каналу інформаційного зв’язку; 4) здійснювати компенсацію нарахованих ОСП штрафних санкцій у випадках недотримання показників якості надання ДП, визначених цим Договором; 5) відшкодувати збитки, завдані ОСП невиконанням або неналежним виконанням зобов’язань за цим Договором; 6) зберігати архівні дані щодо моніторингу надання ДП протягом строку, передбаченого Правилами ринку; 7) забезпечувати надійну та безперебійну роботу каналів інформаційного зв’язку, якими передається телеметрична інформація щодо ДП; 8) призначити контактну особу, відповідальну за надання будь-якої інформації стосовно ДП за цим Договором протягом 24 годин доби включно з вихідними та офіційними святковими днями, та підтримувати актуальною інформацію щодо контактних даних цієї особи; 9) реєструвати відповідно до статті 201 Податкового кодексу України податкові накладні в Єдиному реєстрі податкових накладних у строк, визначений чинним законодавством України; 10) набути статусу постачальника послуг балансування шляхом приєднання до відповідного договору. |
8. Обмін інформацією
| 8.1. Акт приймання-передачі наданої допоміжної послуги із забезпечення відновлення функціонування ОЕС України після системних аварій (далі – Акт) ПДП надсилає ОСП протягом першої декади кварталу, наступного за кварталом, у якому надавались ДП. ОСП у триденний строк має повернути ПДП Акт, підписаний зі свого боку. У разі виникнення розбіжностей за Актом між Сторонами ОСП має право у триденний строк направити ПДП свій варіант Акта з мотивованим запереченням. ПДП у триденний строк розглядає цей Акт, підписує (у разі згоди) та надає ОСП. Якщо Сторони не дійшли згоди, застосовуються норми глави 10 цього Договору. 8.2. Якщо платіж ОСП виявиться простроченим, ПДП направляє ОСП письмове повідомлення. У разі неотримання оплати протягом 1 тижня після отримання повідомлення ПДП має право направити ОСП письмове попередження про припинення надання ДП, вказавши час такого припинення. Попередження надсилається ОСП не пізніше ніж за 2 тижні до дати припинення надання ДП. 8.3. Інформацію стосовно ухвалення рішення про реорганізацію та/або ліквідацію суб’єкта господарювання, банкрутство, про внесення змін до установчих документів щодо найменування і місцезнаходження суб’єкта господарювання, про зміну банківських реквізитів та інших даних, що впливають на належне виконання передбачених цим Договором зобов’язань, Сторони повинні повідомити протягом одного робочого дня відразу після настання таких змін. 8.4. Акти, платіжні документи, акти звірки розрахунків за цим Договором і повідомлення вважаються отриманими Стороною: 1) у день їх доставки кур’єром, що підтверджується квитанцією про вручення одержувачеві, що підписується представником одержувача; 2) у день особистого вручення, що підтверджується підписом одержувача та/або реєстрацією вхідної кореспонденції, або на третій календарний день від дати отримання поштовим відділенням зв’язку, у якому обслуговується одержувач (у разі направлення поштою рекомендованим листом), у день направлення за допомогою сервісу в електронному вигляді. |
9. Форс-мажор
| 9.1. Якщо внаслідок дії форс-мажорних обставин (техногенного, природного, соціально-політичного, військового характеру, обставин юридичного форс-мажору (дія/рішення органів державної влади, органів, установ, що містить заборону або обмеження з питань, які мають безпосереднє відношення до виконання цього Договору)) унеможливлюється виконання будь-якою Стороною зобов’язань за цим Договором, така Сторона повинна повідомити у письмовій формі про це іншу Сторону протягом 5 днів з моменту виникнення таких обставин. 9.2. Неповідомлення або несвоєчасне повідомлення однією зі Сторін про неможливість виконання прийнятих за цим Договором зобов’язань позбавляє таку Сторону права посилатися на будь-яку вказану обставину як на підставу, що звільняє від відповідальності за невиконання зобов’язань. 9.3. У разі дії форс-мажорних обставин більше 30 календарних днів Сторони мають право відмовитися від подальшого виконання зобов’язань за цим Договором та в установленому порядку розірвати цей Договір. Розірвання цього Договору тягне за собою відповідні правові наслідки щодо діяльності Сторін на ринку електричної енергії. 9.4. Наявність форс-мажорних обставин підтверджується відповідним документом, виданим Торгово-промисловою палатою України або відповідними територіальними відділеннями. |
10. Врегулювання спорів
| 10.1. Усі суперечки та розбіжності, що виникають при виконанні умов цього Договору чи у зв’язку з ним, вирішуються Сторонами шляхом переговорів. Якщо суперечки та розбіжності не можуть бути вирішені Сторонами шляхом переговорів, вони підлягають вирішенню в судах України у відповідності до чинного законодавства України. 10.2. Наявність спору, що виникає у зв’язку з цим Договором, не звільняє Сторони від виконання своїх зобов’язань відповідно до умов цього Договору. |
11. Конфіденційність
| 11.1. Сторони погоджуються, що для цілей цього Договору “конфіденційна інформація” означає будь-які дані або інформацію (що не є публічною, загальнодоступною інформацією), що випливає або пов’язана з цим Договором, включаючи будь-яку інформацію, якою Сторони обмінялись або яку будь-яка Сторона отримала відповідно до та/або у зв’язку з цим Договором, а також інформацію, яку будь-яка зі Сторін вважає конфіденційною, про що повідомляє іншу Сторону. Сторони зобов’язані зберігати конфіденційність та не розкривати і не розголошувати конфіденційну інформацію, за винятком попередньої письмової згоди іншої Сторони, а також випадків, коли конфіденційна інформація підлягає розкриттю відповідно до чинного законодавства, а також для виконання цього Договору. 11.2. Зобов’язання щодо конфіденційної інформації залишаються чинними щонайбільше 10 років, якщо інше не погоджено в письмовій формі Сторонами або не передбачено чинним законодавством. 11.3. Зобов’язання щодо конфіденційної інформації не перешкоджають Сторонам передавати або розкривати конфіденційну інформацію, якщо одна зі Сторін зобов’язана зробити це відповідно до чинного законодавства. |
12. Строк Договору
| 12.1. Цей Договір набирає чинності з моменту акцептування ОСП заяви-приєднання ПДП, про що ОСП повідомляє ПДП, і є чинним до 31 грудня поточного року включно, у якому була надана заява-приєднання. 12.2. Якщо жодна зі Сторін не звернулася до іншої Сторони не менше ніж за 1 місяць до закінчення терміну дії цього Договору з ініціативою щодо його розірвання, то цей Договір вважається продовженим на наступний календарний рік на тих же умовах. 12.3. Договір може бути розірвано і в інший термін за ініціативою будь-якої зі Сторін у порядку, визначеному законодавством України. 12.4. ОСП має право розірвати цей Договір в односторонньому порядку з дати, зазначеної в повідомленні про розірвання Договору, якщо: 1) ПДП втратив статус учасника ринку; 2) усі наявні одиниці надання ДП відповідного ПДП виключено з Реєстру ПДП. 12.5. Дія цього Договору припиняється достроково з дати набрання законної сили рішенням суду про його розірвання. 12.6. Припинення/розірвання дії цього Договору не звільняє Сторони від належного виконання обов’язків, що виникли в період дії цього Договору. |
13. Інші умови
| 13.1. Цей Договір може бути змінений ОСП в односторонньому порядку у разі внесення змін Регулятором до Типового договору про надання допоміжних послуг з регулювання напруги та реактивної потужності, який є додатком 4 до Правил ринку. У такому випадку зміни до Договору вносяться ОСП протягом 10 днів з дня набрання ними чинності. Договір зі змінами оприлюднюється на вебсайті ОСП. Якщо ПДП не ініціював розірвання цього Договору протягом одного місяця з дати набрання чинності змінами, вважається, що він погодився зі зміненим Договором. 13.2. У випадку ухвалення рішення про реорганізацію та/або ліквідацію, банкрутство, про внесення змін до установчих документів щодо найменування і місцезнаходження суб’єкта господарювання, про зміну банківських реквізитів, інших даних ПДП, що були зазначені у заяві про укладення договору, ПДП протягом 10 днів з дня настання таких змін повідомляє ОСП про такі зміни. 13.3. У випадках, не передбачених цим Договором, Сторони керуються чинним законодавством України. 13.4. Після надання ПДП заяви-приєднання до цього Договору всі попередні переговори щодо цього Договору, листування, інші документи, що так чи інакше стосуються цього Договору, втрачають силу. а. |
14. Реквізити ОСП
__________________________________________________________
(найменування суб’єкта господарювання)
| Адреса: ______________________________________________________________________________ П/р N ________________________________________________________________________________ МФО: _______________________________________________________________________________ ЄДРПОУ: ____________________________________________________________________________ Індивідуальний податковий номер: _______________________________________________________ Телефон: _____________________________________________________________________________ Факс (за наявності): ____________________________________________________________________ _____________________________ |
Додаток 1
до Договору надання допоміжних послуг із забезпечення відновлення функціонування ОЕС України після системних аварій
Заява-приєднання до Договору про надання допоміжних послуг із забезпечення відновлення функціонування ОЕС України після системних аварій
| _________________________________________________ (найменування суб’єкта господарювання), кандидат у постачальники допоміжних послуг з відновлення функціонування ОЕС України після системних аварій, який є учасником ринку та діє на підставі _____________________та відповідної ліцензії від ____________ N ___, енергетичний ідентифікаційний код (EIC) N ____, в особі ________________ надає письмову згоду на приєднання Договору про надання допоміжних послуг із забезпечення відновлення функціонування ОЕС України після системних аварій від ____________ N ___ (далі – Договір) та з дати акцептування заяви-приєднання є таким, що приєднався в цілому до Договору та прийняв на себе всі права та обов’язки ПДП, визначені цим Договором та Правилами ринку, у частині відновлення функціонування ОЕС України після системних аварій. З текстом Договору та Правил ринку ознайомлений. Ця заява-приєднання до Договору надана з відкладальною обставиною. Своїм підписом кандидат у ПДП (уповноважена особа) підтверджує згоду на автоматизовану обробку його персональних даних згідно з чинним законодавством та можливу їх передачу третім особам, які мають право на отримання цих даних згідно з чинним законодавством, у тому числі щодо кількісних та/або вартісних обсягів наданих за Договором послуг. Кандидат у ПДП ______________________________________________________________________ (найменування суб’єкта господарювання) Відомості про ЕІС-код (ЕІС-коди) одиниці (одиниць) надання ДП, за якою (якими) буде здійснюватися надання ДП: _____________________________________________________________________________________ Юридична адреса:_____________________________________________________________________ П/р N _______________________________________________________________________________ МФО: _______________________________________________________________________________ ЄДРПОУ: ____________________________________________________________________________ Індивідуальний податковий номер: ______________________________________________________ ЕІС-код учасника ринку: _______________________________________________________________ Телефон: _____________________________________________________________________________ Факс:________________________________________________________________________________ ______________________________ (підпис уповноваженої особи) ______________________________ (П. І. Б. уповноваженої особи) |
Додаток 2
до Договору надання допоміжних послуг із забезпечення відновлення функціонування ОЕС України після системних аварій
Акт N ____
приймання-передачі наданих допоміжних послуг із забезпечення відновлення функціонування ОЕС України після системних аварій
згідно з Договором від ___________ N __________
м. ________ “___” ____________ 20__ р.
| __________________________ в якості оператора системи передачі (далі – ОСП) (код ЄДРПОУ ___________) в особі _______________ (посада та П. І. Б. уповноваженої особи), що діє на підставі ________ (далі – ОСП), з однієї сторони, та _______________________ (код ЄДРПОУ ______________) в особі ___________ (посада та П. І. Б. уповноваженої особи), що діє на підставі __________ (далі – ПДП), з іншої сторони (далі разом – Сторони), склали цей Акт про таке: 1.1. ПДП передав, а ОСП прийняв допоміжні послуги із забезпечення відновлення функціонування ОЕС України після системних аварій відповідно до Договору від ____________ N _______________ в обсягах: |
| Допоміжна послуга із забезпечення відновлення функціонування ОЕС України після системних аварій | |||||
| Період | Обсяг, год | Вартість (без ПДВ), грн | Податок на додану вартість, грн | Загальна вартість послуг (з ПДВ), грн | |
| з | до | ||||
| 1 | 2 | 3 | 4 | 5 | 6 |
| дд.мм.рррр | дд.мм.рррр | ||||
| 1.2. Загальна вартість з ПДВ наданих послуг прописом _____________ грн ____ коп. 1.3. Підписанням цього Акта Сторони підтверджують факт належного надання допоміжних послуг із забезпечення відновлення функціонування ОЕС України після системних аварій у період, зазначений у пункті 1.1 цього Акта. 1.4. ОСП не має претензій до ПДП стосовно наданих допоміжних послуг з регулювання частоти та активної потужності, зазначених у пункті 1.1 цього Акта. 1.5. Цей Акт, який є невід’ємною частиною Договору про надання допоміжних послуг із забезпечення відновлення функціонування ОЕС України після системних аварій, складено українською мовою у двох примірниках, що мають однакову юридичну силу, по одному для кожної зі Сторін. |
| ___________ ДП “НЕК “Укренерго” (посада та П. І. Б. уповноваженої особи) | _________________ ПДП (назва підприємства) | ||
| ______________________________________ (посада та П. І. Б. уповноваженої особи) | |||
| _____________ (підпис) | ________________ П. І. Б. | _____________ (підпис) | ________________ П. І. Б. |
| ____________ (дата) | ____________ (дата) | ||
(додаток 4 із змінами, внесеними згідно з
постановами НКРЕКП від 15.02.2021 р. N 233,
від 29.11.2022 р. N 1592,
від 10.10.2023 р. N 1882)
Додаток 5
до Правил ринку
Типовий договір про надання послуги з регулювання напруги та реактивної потужності в режимі синхронного компенсатора
| ___________________________________________ (найменування суб’єкта господарської діяльності) (далі – ОСП), який діє на підставі ліцензії ______________ від _________ N __________, енергетичний ідентифікаційний код (EIC) N ____, з однієї сторони, та постачальник допоміжних послуг із забезпечення регулювання напруги та реактивної потужності в режимі синхронного компенсатора (далі – ПДП), з іншої сторони, спільно іменовані як Сторони, а кожна окремо як Сторона, уклали цей Договір про надання послуги з регулювання напруги та реактивної потужності в режимі синхронного компенсатора (далі – Договір) про таке. |
1. Предмет Договору
| 1.1. Цей Договір є договором приєднання в розумінні статті 634 Цивільного кодексу України, умови якого мають бути прийняті іншою Стороною не інакше, як шляхом приєднання до запропонованого Договору в цілому. 1.2. Надання учасником ринку ОСП заяви-приєднання до цього Договору (додаток 1 до цього Договору) є прийняттям пропозиції приєднання до цього Договору. На підставі цього Договору учасник ринку, який приєднується, набуває статусу ПДП. 1.3. За цим Договором ПДП зобов’язується надавати допоміжні послуги з регулювання напруги та реактивної потужності в режимі синхронного компенсатора (далі – ДП), а ОСП зобов’язується здійснювати оплату за надані ДП відповідно до умов цього Договору. 1.4. Придбання ДП здійснюється згідно з процедурою та умовами придбання ДП, визначеними Правилами ринку. 1.5. Цей Договір укладається за умови приєднання до договору про врегулювання небалансів електричної енергії. |
2. Ціна
| 2.1. Загальна вартість цього Договору складається із суми всіх платежів, здійснених ОСП на користь ПДП протягом дії цього Договору за надані на умовах Договору ДП. 2.2. Розрахунок ціни купівлі-продажу ДП визначається у відповідності до Правил ринку. |
3. Обсяги
| 3.1. Обсяги фактично наданих ДП упродовж кожного розрахункового періоду розраховуються за результатами моніторингу, який проводиться відповідно до Правил ринку. ПДП отримує плату за надану в розрахунковому періоді ДП, що розраховується згідно з розділом V Правил ринку. 3.2. Фактичний обсяг ДП визначається на підставі тестових даних при проведенні щорічних випробувань можливості надання ДП, на підставі виміряних даних, що записані системою моніторингу ПДП під час безпосередньої активації ДП, та на підставі даних інформаційного обміну, які передаються в установленому порядку ПДП ОСП. |
4. Якість
| 4.1. ДП вважаються якісними у випадку відповідності характеристик відповідних резервів вимогам, встановленим Кодексом системи передачі, затвердженим постановою Національної комісії, що здійснює державне регулювання у сферах енергетики та комунальних послуг, від 14 березня 2018 року N 309 (далі – Кодекс систем передачі), і документа, що засвідчує відповідність обладнання, за допомогою якого надаються ДП, вимогам нормативно-технічних документів, які встановлюють вимоги до характеристик ДП. 4.2. Відповідність характеристик відповідних ДП вимогам, що встановлені Кодексом системи передачі, визначається за результатами моніторингу надання ДП відповідно до Правил ринку. Якщо за результатами моніторингу надання ДП не вдається зробити висновок щодо відповідності характеристик відповідних резервів вимогам, що встановлені Кодексом системи передачі, оцінка відповідності здійснюється шляхом проведення випробувань обладнання, за допомогою якого надаються ДП, відповідно до вимог нормативно-технічних документів, які встановлюють вимоги до характеристик ДП. |
5. Відповідальність сторін
| 5.1. Ненадання або надання не в повному обсязі ДП тягне за собою застосування нарахування платежів за невідповідність. Розмір платежів за невідповідність та порядок їх розрахунку визначаються Правилами ринку. 5.2. Рішення щодо ненадання або надання не в повному обсязі ДП приймається за результатами моніторингу надання ДП відповідно до Правил ринку. |
6. Порядок розрахунків
| 6.1. Виставлення рахунків та здійснення платежів у рамках розрахункових сум здійснюються відповідно до процедур та графіків, зазначених у Правилах ринку та цьому Договорі. 6.2. За підсумками місяця надання ДП ПДП складає та направляє ОСП два примірники підписаного зі своєї сторони Акта приймання-передачі наданих допоміжних послуг з регулювання напруги та реактивної потужності в режимі синхронного компенсатора (далі – Акт) (додаток 2 до цього Договору), який ОСП розглядає та у разі відсутності зауважень підписує протягом 3 робочих днів з моменту його отримання від ПДП або направляє мотивовану відмову від його підписання із зазначенням недоліків, які мають бути усунені. 6.3. ОСП здійснює остаточний розрахунок з ПДП протягом 10 робочих днів після підписання Сторонами Акта або з дати направлення Акта ПДП на адресу ОСП (у випадку непідписання Акта або ненаправлення та/або мотивованих зауважень до нього у п’ятиденний строк) за умови реєстрації ПДП податкової накладної в Єдиному реєстрі податкових накладних відповідно до вимог статті 201 Податкового кодексу України шляхом перерахування на поточний рахунок ПДП грошових коштів в обсязі, що відповідає фактичній вартості наданих ДП. 6.4. У випадку порушення строків розрахунків відповідно до Правил ринку та/або цього Договору ПДП має право нарахувати пеню у розмірі 0,1 % від суми прострочення платежу (але не більше подвійної облікової ставки НБУ, яка діє на день прострочення) за кожен день порушення у порядку, передбаченому Господарським кодексом України. 6.5. Сторона не може здійснювати відступлення права вимоги щодо заборгованості іншої Сторони без згоди цієї Сторони. |
7. Права та обов’язки Сторін
| 7.1. При невиконанні або неналежному виконанні умов цього Договору Сторони несуть відповідальність відповідно до цього Договору та чинного законодавства України. 7.2. ОСП має право: 1) отримувати від ПДП ДП в обсягах, що відповідають прийнятій пропозиції за результатами аукціону, відповідно до умов, передбачених Правилами ринку; 2) вимагати від ПДП дотримання якості ДП, яка визначається відповідно до глави 4 цього Договору; 3) на отримання повної і достовірної інформації щодо телеметричних вимірювань стосовно показників і характеристик ДП; 4) на доступ у присутності представників ПДП до засобів вимірювання показників і характеристик ДП, що встановлені на одиницях надання ДП, що були визначені під час проведення випробувань електроустановок ПДП відповідно до Кодексу системи передачі, та підтвердження відповідності характеристик ДП, які надаватимуться ним, вимогам Кодексу системи передачі, для проведення їх технічної перевірки (та/або ініціювання перевірки даних інформаційного обміну); 5) застосовувати до платежів ПДП штрафні санкції, передбачені Правилами ринку, у випадку ненадання або надання ДП не в повному обсязі або неналежної якості. 7.3. ПДП має право: 1) отримувати від ОСП своєчасну оплату за якісно надані ДП. 7.4. ОСП зобов’язується: 1) здійснювати вчасно та в повному обсязі оплату ДП на умовах, визначених цим Договором: 2) підтримувати електронну аукціонну платформу на ДП та надавати ПДП доступ відповідно до умов, визначених у керівництві з ДП. 7.5. ПДП зобов’язується: 1) надавати ДП в обсязі, що відповідає прийнятій пропозиції за результатами аукціону, відповідно до умов, передбачених Правилами ринку; 2) забезпечувати належну якість ДП, яка визначається відповідно до глави 4 цього Договору; 3) не пізніше ніж за одну добу, що передує добі, у якій має відбутися постачання ДП, попереджати ОСП про технічну неспроможність надання ДП із обґрунтуванням причин. Якщо технічна неспроможність надання ДП трапилася у добі, протягом якої мало відбутись постачання ДП, – невідкладно повідомити про це ОСП з використанням будь-якого каналу інформаційного зв’язку; 4) здійснювати компенсацію нарахованих ОСП штрафних санкцій у випадках недотримання показників якості надання ДП, визначених цим Договором; 5) відшкодувати збитки, завдані ОСП невиконанням або неналежним виконанням зобов’язань за цим Договором; 6) зберігати архівні дані щодо моніторингу надання ДП протягом строку, передбаченого Правилами ринку; 7) забезпечувати надійну та безперебійну роботу каналів інформаційного зв’язку, якими передається телеметрична інформація щодо ДП; 8) призначити контактну особу, відповідальну за надання будь-якої інформації стосовно ДП за цим Договором протягом 24 годин доби включно з вихідними та офіційними святковими днями, та підтримувати актуальною інформацію щодо контактних даних цієї особи; 9) реєструвати відповідно до статті 201 Податкового кодексу України податкові накладні в Єдиному реєстрі податкових накладних у строк, визначений чинним законодавством України; 10) набути статусу постачальника послуг балансування шляхом приєднання до відповідного договору. |
8. Обмін інформацією
| 8.1. З урахуванням умов глави 6 цього Договору ПДП направляє акт звірки розрахунків за надані послуги (далі – Акт звірки) ОСП (до 05 числа, наступного за розрахунковим місяцем, якщо цей день випадає на вихідний або неробочий, то він переноситься на найближчий робочий день). ОСП, отримавши Акт звірки, протягом 3 робочих днів після його отримання повертає Акт звірки ПДП, підписаний зі свого боку. У разі виникнення розбіжностей за Актом звірки між Сторонами ОСП має право у триденний строк направити ПДП свій варіант Акта звірки з мотивованим запереченням. ПДП у триденний строк розглядає цей Акт звірки, підписує (у разі згоди) та надає ОСП. Якщо Сторони не дійшли згоди, застосовуються норми глави 10 цього Договору. 8.2. Акт приймання-передачі наданих допоміжних послуг з регулювання напруги та реактивної потужності в режимі синхронного компенсатора (далі – Акт) ПДП надсилає ОСП протягом першої декади кварталу, наступного за кварталом, у якому надавались ДП. ОСП у триденний строк має повернути ПДП Акт, підписаний зі свого боку. У разі виникнення розбіжностей за Актом між Сторонами ОСП має право у триденний строк направити ПДП свій варіант Акта з мотивованим запереченням. ПДП у триденний строк розглядає цей Акт, підписує (у разі згоди) та надає ОСП. Якщо Сторони не дійшли згоди, застосовуються норми розділу 10 цього Договору. 8.3. Акти, платіжні документи, акти звірки розрахунків за цим Договором, будь-які повідомлення за цим Договором повинні направлятися однією Стороною іншій електронною поштою за допомогою сервісу, а також можуть бути підтверджені рекомендованим листом, іншим поштовим відправленням або доставлені кур’єром під розписку за адресою, зазначеною в цьому Договорі або отриманою з ЄДР юридичних осіб, фізичних осіб-підприємців та громадських формувань. 8.4. Інформацію стосовно ухвалення рішення про реорганізацію та/або ліквідацію суб’єкта господарювання, банкрутство, про внесення змін до установчих документів щодо найменування і місцезнаходження суб’єкта господарювання, про зміну банківських реквізитів та інших даних, що впливають на належне виконання передбачених цим Договором зобов’язань, Сторони повинні повідомити одна одній відразу після настання таких змін. 8.5. Акти, платіжні документи, акти звірки розрахунків за цим Договором і повідомлення вважаються отриманими Стороною: 1) у день їх доставки кур’єром, що підтверджується квитанцією про вручення одержувачеві, що підписується представником одержувача; 2) у день особистого вручення, що підтверджується підписом одержувача та/або реєстрацією вхідної кореспонденції, або на третій календарний день від дати отримання поштовим відділенням зв’язку, у якому обслуговується одержувач (у разі направлення поштою рекомендованим листом), у день направлення за допомогою сервісу в електронному вигляді. |
9. Форс-мажор
| 9.1. Якщо внаслідок дії форс-мажорних обставин (техногенного, природного, соціально-політичного, військового характеру, обставин юридичного форс-мажору (дія/рішення органів державної влади, органів, установ, що містить заборону або обмеження з питань, які мають безпосереднє відношення до виконання цього Договору)) унеможливлюється виконання будь-якою Стороною зобов’язань за цим Договором, така Сторона повинна повідомити у письмовій формі про це іншу Сторону протягом 5 днів з моменту виникнення таких обставин. 9.2. Неповідомлення або несвоєчасне повідомлення однією зі Сторін про неможливість виконання прийнятих за цим Договором зобов’язань позбавляє таку Сторону права посилатися на будь-яку вказану обставину як на підставу, що звільняє від відповідальності за невиконання зобов’язань. 9.3. У разі дії форс-мажорних обставин більше 30 календарних днів Сторони мають право відмовитися від подальшого виконання зобов’язань за цим Договором та в установленому порядку розірвати Договір. Розірвання цього Договору тягне за собою відповідні правові наслідки щодо діяльності Сторін на ринку електричної енергії. 9.4. Наявність форс-мажорних обставин підтверджується відповідним документом, виданим Торгово-промисловою палатою України або відповідними територіальними відділеннями. |
10. Врегулювання спорів
| 10.1. Усі суперечки та розбіжності, що виникають при виконанні умов цього Договору чи у зв’язку з ним, вирішуються Сторонами шляхом переговорів. Якщо суперечки та розбіжності не можуть бути вирішені Сторонами шляхом переговорів, вони підлягають вирішенню в судах України у відповідності до чинного законодавства України. 10.2. Наявність спору, що виникає у зв’язку з цим Договором, не звільняє Сторони від виконання своїх зобов’язань відповідно до умов цього Договору. |
11. Конфіденційність
| 11.1. Сторони погоджуються, що для цілей цього Договору “конфіденційна інформація” означає будь-які дані або інформацію (що не є публічною, загальнодоступною інформацією), що випливає або пов’язана з цим Договором, включаючи будь-яку інформацію, якою Сторони обмінялись або яку будь-яка Сторона отримала відповідно до та/або у зв’язку з цим Договором, а також інформацію, яку будь-яка зі Сторін вважає конфіденційною, про що повідомляє іншу Сторону. Сторони зобов’язані зберігати конфіденційність та не розкривати і не розголошувати конфіденційну інформацію, за винятком попередньої письмової згоди іншої Сторони, а також випадків, коли конфіденційна інформація підлягає розкриттю відповідно до чинного законодавства, а також для виконання цього Договору. 11.2. Зобов’язання щодо конфіденційної інформації залишаються чинними щонайбільше 10 років, якщо інше не погоджено в письмовій формі Сторонами або не передбачено чинним законодавством. 11.3. Зобов’язання щодо конфіденційної інформації не перешкоджають Сторонам передавати або розкривати конфіденційну інформацію, якщо одна зі Сторін зобов’язана зробити це відповідно до чинного законодавства. |
12. Строк Договору
| 12.1. Цей Договір набирає чинності з моменту акцептування ОСП заяви-приєднання ПДП, про що ОСП повідомляє ПДП, і є чинним до 31 грудня поточного року включно, у якому була надана заява-приєднання. Договір може бути розірвано і в інший термін за ініціативою будь-якої зі Сторін у порядку, визначеному законодавством України. 12.2. Якщо жодна зі Сторін не звернулася до іншої Сторони не менше ніж за 1 місяць до закінчення терміну дії цього Договору з ініціативою щодо його розірвання, то цей Договір вважається продовженим на наступний календарний рік на тих же умовах. 12.3. Договір може бути розірвано і в інший термін за ініціативою будь-якої зі Сторін у порядку, визначеному законодавством України. 12.4. ОСП має право розірвати цей Договір в односторонньому порядку з дати, зазначеної в повідомленні про розірвання Договору, якщо: 1) ПДП втратив статус учасника ринку; 2) усі наявні одиниці надання ДП відповідного ПДП виключено з Реєстру ПДП. 12.5. Дія цього Договору припиняється достроково з дати набрання законної сили рішенням суду про його розірвання. 12.6. Припинення/розірвання дії цього Договору не звільняє Сторони від належного виконання обов’язків, що виникли в період дії цього Договору. |
13. Інші умови
| 13.1. Цей Договір може бути змінений ОСП в односторонньому порядку у разі внесення змін Регулятором до Типового договору надання послуги з регулювання напруги та реактивної потужності в режимі синхронного компенсатора, який є додатком 6 до Правил ринку. У такому випадку зміни до Договору вносяться ОСП протягом 10 днів з дня набрання ними чинності. Договір зі змінами оприлюднюється на вебсайті ОСП. Якщо ПДП не ініціював розірвання цього Договору протягом одного місяця з дати набрання чинності змінами, вважається, що він погодився зі зміненим Договором. 13.2. У випадку ухвалення рішення про реорганізацію та/або ліквідацію, банкрутство, про внесення змін до установчих документів щодо найменування і місцезнаходження суб’єкта господарювання, про зміну банківських реквізитів, інших даних ПДП протягом 10 днів ПДП повідомляє ОСП про такі зміни. 13.3. Додатки до цього Договору є його невід’ємною частиною. 13.4. Після надання ПДП заяви-приєднання до Договору всі попередні переговори щодо цього Договору, листування, інші документи, що так чи інакше стосуються цього Договору, втрачають силу. |
14. Додатки
| Додатком до цього договору є заява-приєднання до Договору та форма Акта. |
15. Реквізити ОСП
________________________________________________________________
(найменування суб’єкта господарювання)
| Адреса: ______________________________________________________________________________ П/р N ________________________________________________________________________________ МФО: _______________________________________________________________________________ ЄДРПОУ: ____________________________________________________________________________ Індивідуальний податковий номер: _______________________________________________________ Телефон: _____________________________________________________________________________ Факс (за наявності): ____________________________________________________________________ _________________________________ (підпис уповноваженої особи) |
Додаток 1
до Договору про надання послуги з регулювання напруги та реактивної потужності в режимі синхронного компенсатора
Заява-приєднання до Договору про надання послуги з регулювання напруги та реактивної потужності в режимі синхронного компенсатора
| _________________________________________________ (найменування суб’єкта господарювання), постачальник допоміжних послуг з регулювання напруги та реактивної потужності в режимі синхронного компенсатора (далі – ПДП), який є учасником ринку та діє на підставі _________________ та відповідної ліцензії від ____________ N ___, енергетичний ідентифікаційний код (EIC) N ___, в особі __________________ надає письмову згоду на приєднання до Договору про надання послуги з регулювання напруги та реактивної потужності в режимі синхронного компенсатора (далі – Договір) та з дати акцептування заяви-приєднання є таким, що приєднався в цілому до Договору та прийняв на себе всі права та обов’язки ПДП, визначені цим Договором та Правилами ринку, у частині регулювання напруги та реактивної потужності в режимі синхронного компенсатора. З текстом Договору та Правил ринку ознайомлений. Ця заява-приєднання до Договору надана з відкладальною обставиною. Своїм підписом кандидат у ПДП (уповноважена особа) підтверджує згоду на автоматизовану обробку його персональних даних згідно з чинним законодавством та можливу їх передачу третім особам, які мають право на отримання цих даних згідно з чинним законодавством, у тому числі щодо кількісних та/або вартісних обсягів наданих за Договором послуг. Кандидат у ПДП ______________________________________________________________________ (найменування суб’єкта господарювання) Відомості про ЕІС-код (ЕІС-коди) одиниці (одиниць) надання ДП, за якою (якими) буде здійснюватися надання ДП: _____________________________________________________________________________________ Юридична адреса:_____________________________________________________________________ П/р N _______________________________________________________________________________ МФО: _______________________________________________________________________________ ЄДРПОУ: ____________________________________________________________________________ Індивідуальний податковий номер: ______________________________________________________ ЕІС-код учасника ринку: _______________________________________________________________ Телефон: _____________________________________________________________________________ Факс:________________________________________________________________________________ ______________________________ (підпис уповноваженої особи) ______________________________ (П. І. Б. уповноваженої особи) |
Додаток 2
до Договору про надання послуги з регулювання напруги та реактивної потужності в режимі синхронного компенсатора
Акт N ____
приймання-передачі наданих допоміжних послуг з регулювання напруги та реактивної потужності в режимі синхронного компенсатора
згідно з Договором від ___________ N __________
| м. ________ “___” ____________ 20__ р. ______________________________ в якості оператора системи передачі (далі – ОСП) в особі _______________ (посада та П. І. Б. уповноваженої особи), що діє на підставі ________ (далі – ОСП), з однієї сторони, та _______________________ (код ЄДРПОУ ______________) в особі ___________ (посада та П. І. Б. уповноваженої особи), що діє на підставі __________ (далі – ПДП), з іншої сторони (далі разом – Сторони), склали цей Акт про таке: 1.1. ПДП передав, а ОСП прийняв допоміжні послуги з регулювання напруги та реактивної потужності в режимі синхронного компенсатора відповідно до Договору від _______________ N ____________ в обсягах: |
| Допоміжна послуга з регулювання напруги та реактивної потужності в режимі синхронного компенсатора | |||||
| Період | Обсяг, год | Вартість (без ПДВ), грн | Податок на додану вартість, грн | Загальна вартість послуг (з ПДВ), грн | |
| з | до | ||||
| 1 | 2 | 3 | 4 | 5 | 6 |
| дд.мм.рррр | дд.мм.рррр | ||||
| 1.2. Загальна вартість з ПДВ наданих послуг прописом ______________ грн ____ коп. 1.3. Підписанням цього Акта Сторони підтверджують факт належного надання допоміжних послуг з регулювання напруги та реактивної потужності в режимі синхронного компенсатора у період, зазначений у пункті 1.1 цього Акта. 1.4. ОСП не має претензій до ПДП стосовно наданих допоміжних послуг з регулювання напруги та реактивної потужності в режимі синхронного компенсатора, зазначених у пункті 1.1 цього Акта. 1.5. Цей Акт, який є невід’ємною частиною Договору про надання послуги з регулювання напруги та реактивної потужності в режимі синхронного компенсатора, складено українською мовою у двох примірниках, що мають однакову юридичну силу, по одному для кожної зі Сторін. |
| ___________ ОСП (_________________) (посада та П. І. Б. уповноваженої особи) | _________________ ПДП (назва підприємства) | ||
| _____________________________________ (посада та П. І. Б. уповноваженої особи) | |||
| _____________ (підпис) | _______________ (П. І. Б.) | _____________ (підпис) | _______________ (П. І. Б.) |
| _____________ (дата) | _____________ (дата) | ||
(додаток 5 із змінами, внесеними згідно з
постановами НКРЕКП від 15.02.2021 р. N 233,
від 29.11.2022 р. N 1592,
від 10.10.2023 р. N 1882)
Додаток 6
до Правил ринку
Порядок моніторингу виконання постачальниками допоміжних послуг зобов’язань з надання допоміжних послуг
1. Цей Порядок визначає вимоги до якості та обсягів ДП, що надаються ПДП, наявність підстав для застосування фінансових та адміністративних санкцій до ПДП, а також підстав для проведення позапланової перевірки обладнання ПДП на відповідність Кодексу систем передачі в частині надання ДП.
Процес моніторингу полягає у порівнянні технічних характеристик, визначених під час моніторингу, з технічними характеристиками, визначеними за результатами реалізації вимог Кодексу систем передачі до електроустановок ПДП, та/або у порівнянні заданих ОСП уставок та відправлених команд у рамках реалізації процесу регулювання частоти та потужності або напруги та реактивної потужності в режимі СК ПДП з результатами їх виконання.
2. Учасниками процесу моніторингу є ОСП, який здійснює моніторинг та приймає рішення щодо виконання ПДП зобов’язань у частині якості та обсягів наданих ДП, та ПДП, у яких виникли зобов’язання перед ОСП щодо надання ДП згідно з укладеними договорами.
3. У процесі здійснення моніторингу надання ДП ОСП здійснює:
1) перевірку наявності системи моніторингу та її відповідності вимогам цього Порядку в рамках реалізації вимог Кодексу системи передачі;
2) збір даних, що потрібні для моніторингу ДП;
3) обробку та аналіз даних моніторингу та прийняття рішення щодо якості та обсягів надання ДП;
4) прийняття рішення щодо оплати за надання ДП та застосування санкцій за надання ДП не в повному обсязі чи неналежної якості;
5) ініціювання позапланової перевірки обладнання ПДП на відповідність вимогам Кодексу систем передачі в частині надання ДП у разі порушення умов надання ДП ПДП протягом шести календарних місяців більше 20 % випадків;
6) формування звітності щодо якості та обсягів надання ДП;
7) забезпечення процедури оскарження рішень щодо якості та обсягів надання ДП.
4. У процесі здійснення моніторингу надання ДП ПДП здійснює:
1) виконання зобов’язань, передбачених цим Порядком;
2) негайне повідомлення ОСП про будь-які події, зміни та обмеження, що можуть мати вплив на процес моніторингу або постачання ДП, вжиття всіх можливих заходів для відновлення процесу моніторингу;
3) вжиття всіх можливих заходів для забезпечення відповідності показників надання ДП вимогам Кодексу системи передачі після отримання попередження про низьку якість постачання ДП;
4) надання представникам ОСП (або представникам уповноваженого ОСП суб’єкта господарювання) на вимогу ОСП можливості доступу до обладнання, що забезпечує надання ДП (у тому числі що використовується для моніторингу), у разі порушення умов надання ДП ПДП протягом шести календарних місяців більше 20 % випадків;
5) надання оскарження на рішення ОСП щодо якості та обсягів надання ДП;
6) інформування ОСП щодо актуальних контактних даних працівників, відповідальних за моніторинг надання ДП.
5. Моніторинг надання ДП з регулювання напруги та реактивної потужності в режимі СК може здійснюватися лише за умови активації.
Моніторинг надання ДП із забезпечення РПЧ, РВЧ та РЗ може здійснюватися за однією з таких умов:
1) активація зарезервованої потужності відбувалася;
2) активація зарезервованої потужності не відбувалася.
6. У випадку відсутності активації зарезервованої потужності моніторинг передбачає лише визначення можливості надання ДП, а оцінка якості ДП не здійснюється у зв’язку з неможливістю.
Вхідними даними для моніторингу надання ДП з РПЧ, РВЧ, РЗ та регулювання напруги та реактивної потужності в режимі СК є телеметричні вимірювання, вимоги до яких визначені в пунктах 14 та 15 цього Порядку, та дані з графіків фізичного відпуску та відбору ППБ, а також обсяг зобов’язань ПДП щодо надання ДП відповідними одиницями надання ДП.
(абзац другий пункту 6 із змінами, внесеними
згідно з постановами НКРЕКП від 15.02.2021 р. N 233,
від 05.08.2025 р. N 1205)
7. Одиницею моніторингу є одиниця надання ДП. Моніторинг РПЧ здійснюється на підставі телевимірювань по кожному енергоблоку/гідроагрегату та/або електростанції, та/або УЗЕ, та/або одиниці відбору (одиниці споживання), що входять до складу одиниці надання ДП, графіків фізичного відпуску та відбору ППБ та результатів аукціонів у системі управління ринком. Моніторинг аРВЧ або рРВЧ та РЗ здійснюється на підставі телевимірювань по одиниці надання ДП, графіків фізичного відпуску та відбору ППБ, а також обсягу зобов’язань ПДП щодо надання ДП відповідними одиницями надання ДП.
(пункт 7 у редакції постанов
НКРЕКП від 15.02.2021 р. N 233,
від 29.11.2022 р. N 1592,
із змінами, внесеними згідно з
постановами НКРЕКП від 22.02.2024 р. N 370,
від 05.08.2025 р. N 1205)
8. Моніторинг надання ДП здійснюється для визначених у Правилах ринку продуктів ДП, що були акцептовані на аукціонній платформі на ДП та/або за резервною процедурою та/або набуті в результаті передачі ДП.
(абзац перший пункту 8 із змінами, внесеними
згідно з постановою НКРЕКП від 05.08.2025 р. N 1205)
Результати моніторингу надання ДП (як за умов, якщо активація ДП відбувалася, так і за умов, якщо активація ДП не відбувалася) поділяються на два типи:
1) ДП надана;
2) ДП не надана.
Якщо в середині будь-якого розрахункового періоду за будь-яким підходом виявлена невідповідність встановленим критеріям щодо обсягів чи якості надання ДП, то приймається рішення, що ДП не надана протягом усього розрахункового періоду. У випадку відсутності будь-яких невідповідностей вимогам, передбаченим цим Порядком, приймається рішення, що ДП надана протягом усього розрахункового періоду.
Якщо за результатами моніторингу надання ДП прийнято рішення, що ДП не надана, але це відбулося внаслідок виконання команди ОСП на зміну активної потужності поза межами балансуючого ринку та/або команди поза межами балансуючого ринку, що вплинула на зміну активної потужності, а також повернення на графік фізичного відпуску після виконання таких команд, для відповідних ОРЧ приймається рішення, що ДП надана, у разі надання ПДП відповідної інформації.
Якщо ДП не надана одиницею надання ДП, рішення, що ДП не надана, поширюється на весь відповідний продукт.
Якщо диспетчерська команда на зміну рівня відпуску/відбору видана поза межами модуля активації та/або по телефону, то приймається рішення, що ДП із рРВЧз та/або рРВЧр надана в ОРЧ, у якій починає діяти диспетчерська команда.
(абзац восьмий пункту 8 із змінами, внесеними
згідно з постановами НКРЕКП від 29.11.2022 р. N 1592,
від 08.04.2025 р. N 527)
У разі розміщення на одній одиниці надання ДП більше одного виду резервів приймається рішення, що ДП надана, якщо надані всі види резервів. Якщо один із видів резервів не наданий, то приймається рішення, що ДП не надана по відповідному виду резерву.
АРВЧ не може бути суміщений на одному блоці/агрегаті (групі)/УЗЕ з рРВЧ та/або РЗ. У випадку суміщення на одиниці надання ДП аРВЧ і рРВЧ та/або РЗ для здійснення моніторингу ПДП має надавати ОСП телевимірювання активної потужності та інші дані по енергоблоку/гідроагрегату (групі)/УЗЕ аРВЧ та дані по енергоблоку/гідроагрегату (групі)/УЗЕ рРВЧ та/або РЗ.
(абзац десятий пункту 8 із змінами, внесеними
згідно з постановою НКРЕКП від 29.11.2022 р. N 1592)
(пункт 8 у редакції постанови
НКРЕКП від 15.02.2021 р. N 233)
9. Якщо активація зарезервованої потужності не відбувалася, приймається рішення, що РПЧ, РВЧ та РЗ підтримувався і ДП надана, якщо

(абзац пункту 9 із змінами, внесеними згідно з
постановою НКРЕКП від 15.02.2021 р. N 233)
де Pmax – максимальна потужність одиниці надання ДП відповідно до графіка фізичного відпуску та відбору ППБ;
Pфакт сер. – миттєві значення фактичної видачі потужності, усереднені за ОРЧ, МВт;
d – похибка вимірювань активної потужності, що дорівнює ± 5 %;
Рном – номінальна потужність гідроагрегатів / енергоблоків / УЗЕ / одиниць відбору, підключених одночасно до електричної мережі, МВт. Для одиниці надання ДП, що є одиницею агрегації, у якості номінальної потужності приймається максимальна тривала потужність споживання/відпуску, визначена під час випробувань електроустановок ПДП з метою підтвердження вимог до ДП;
(абзац восьмий пункту 9 із змінами, внесеними
згідно з постановою НКРЕКП від 14.03.2018 р. N 307,
у редакції постанови НКРЕКП від 22.02.2024 р. N 370)
Rз – резерв на завантаження відповідної одиниці надання ДП, МВт;
(абзац дев’ятий пункту 9 із змінами, внесеними
згідно з постановою НКРЕКП від 15.02.2021 р. N 233,
у редакції постанови
НКРЕКП від 05.08.2025 р. N 1205)
Pmin – мінімальна потужність одиниці надання ДП відповідно до графіка фізичного відпуску та відбору ППБ;
Rр – резерв на розвантаження відповідної одиниці надання ДП, МВт.
(абзац одинадцятий пункту 9 із змінами, внесеними
згідно з постановою НКРЕКП від 15.02.2021 р. N 233,
у редакції постанови
НКРЕКП від 05.08.2025 р. N 1205)
Якщо ПДП має у відношенні одиниці надання ДП зобов’язання лише з надання рРВЧ та/або РЗ на завантаження (розвантаження), то перевірка здійснюється лише на доступність резерву на завантаження (розвантаження).
(пункт 9 доповнено новим абзацом дванадцятим
згідно з постановою НКРЕКП від 15.02.2021 р. N 233,
у зв’язку з цим абзаци дванадцятий – п’ятнадцятий
вважати відповідно абзацами тринадцятим – шістнадцятим)
Ця перевірка не здійснюється в ОРЧ, попередній та наступній за ОРЧ, в якій була активація рРВЧ на балансуючому ринку, та двох ОРЧ, попередніх і наступних за ОРЧ, в якій була активація РЗ на балансуючому ринку.
Це значення розраховується для інтервалу, на який має бути сформований графік, шляхом підсумування всіх значень видачі активної потужності (вибірки) для цього інтервалу, а потім поділу їх на кількість значень.
Якщо в ОРЧ відбувалось зменшення потужності одиниці надання ДП внаслідок активації пропозиції на балансуючому ринку, в результаті чого потужність електростанції становить 0 МВт, ДП із РПЧ, аРВЧС та аРВЧР вважається наданою.
(пункт 9 доповнено новим абзацом п’ятнадцятим
згідно з постановою НКРЕКП від 15.02.2021 р. N 233,
у зв’язку з цим абзаци п’ятнадцятий та шістнадцятий
вважати відповідно абзацами шістнадцятим та сімнадцятим)
В інших випадках ДП не надана.
Нижче наведені графічні приклади задовільного і незадовільного забезпечення підтримки резерву регулювання.

Рисунок 1. Задовільне забезпечення резерву

Рисунок 2. Незадовільне забезпечення резерву
10. Моніторинг надання ДП з РПЧ здійснюється шляхом зіставлення поточного відхилення активної потужності Pфакт,i зі значенням очікуваної потужності Pп,i при поточному відхиленні частоти, що розраховується за формулою

де Pплан – уставка активної потужності обладнання, яке входить до складу одиниці надання ДП та яким забезпечується РПЧ, МВт;

Pфакт,i – миттєві значення фактичної потужності в момент часу i, МВт;

Pп,i – потужність, яка очікується від одиниці надання ДП при активації РПЧ при поточному відхиленні частоти, МВт, що розраховується за формулою

Якщо абсолютне значення різниці між виміряною і номінальною частотою менше або дорівнює значенню мертвої зони частотної характеристики, то Dfi приймає значення 0.

fвим,i – виміряне значення частоти, Гц;
fном – номінальне значення частоти, Гц.
Якщо абсолютне значення різниці між виміряною і номінальною частотою більше 0,2 Гц, то Dfi приймає значення (0.2 – Df0) з відповідним знаком, що розраховується за формулою



Моніторинг надання ДП з РПЧ здійснюється для розрахункових періодів, у яких виконується умова max|Dfвим,i| – 0,05 Гц, де виміри в момент часу належать до цього розрахункового періоду.
Сумарний обсяг РПЧ, улаштований на одиниці надання ДП, не може бути меншим обсягу, який одиниця надання ДП повинна забезпечувати відповідно до результатів аукціонів на ДП та/або в результаті здійсненої передачі ДП.
(абзац двадцять шостий пункту 10 у редакції
постанови НКРЕКП від 05.08.2025 р. N 1205)
Рішення, що ДП надана, приймається, якщо фактична активна потужність обладнання, яке входить до складу одиниці надання ДП та яким забезпечується РПЧ, перебуває в допустимих межах щонайменше протягом 60 % розрахункового періоду.
(пункт 10 із змінами, внесеними згідно з
постановою НКРЕКП від 15.07.2020 р. N 1434,
від 29.11.2022 р. N 1592,
у редакції постанови НКРЕКП від 08.04.2025 р. N 527)
11. Моніторинг надання ДП з аРВЧ не здійснюється в ОРЧ, в яких відбувалось підключення/відключення одиниці надання ДП до ЦР САРЧП. Таким ОРЧ автоматично присвоюється статус “ДП надана”.
Послуга вважається активованою в ОРЧ, в яких одиниця надання ДП перебувала під управлінням ЦР САРЧП, та у випадках, коли за результатом виконання диспетчерських команд активна потужність станції дорівнює 0 МВт, або при виконанні команд поза балансуючим ринком.
(абзац другий пункту 11 у редакції
постанови НКРЕКП від 15.02.2021 р. N 233)
ДП вважається наданою, якщо виконуються умови підпункту 1 та 2 цього пункту, в іншому випадку вважається, що ДП не надана.
Якщо активація зарезервованої потужності відбувалася, моніторинг надання ДП з аРВЧ здійснюється шляхом:
1) зіставлення модуля різниці фактичної потужності (у квазіусталеному режимі після відпрацювання заданої уставки) і уставки ЦР САРЧП та добутку номінальної потужності та похибки вимірювань активної потужності. Рішення, що ДП надана, приймається, якщо в розрахунковому періоді виконується така умова


Моментом виходу на задану потужність є виконання такої умови

де Pфакт – миттєве значення активної потужності одиниці надання ДП, МВт;
2) порівняння усередненої фактичної швидкості зміни потужності у хвилини збільшення або зменшення потужності та мінімально необхідної швидкості для забезпечення резерву розраховується за формулами:
для завантаження

де Vзав – мінімально допустима швидкість завантаження, МВт/хв;
RaРВЧзав – обсяг аРВЧ на завантаження відповідної одиниці надання ДП, МВт;
(абзац сімнадцятий пункту 11 із змінами, внесеними
згідно з постановою НКРЕКП від 15.02.2021 р. N 233,
у редакції постанови
НКРЕКП від 05.08.2025 р. N 1205)
Vфакт зав – фактична швидкість завантаження МВт/хв;
для розвантаження

де Vрозв – мінімально допустима швидкість розвантаження, МВт/хв;
RaРВЧрозв – обсяг аРВЧ на розвантаження відповідної одиниці надання ДП, МВт;
(абзац двадцять другий пункту 11 із змінами, внесеними
згідно з постановою НКРЕКП від 15.02.2021 р. N 233,
у редакції постанови
НКРЕКП від 05.08.2025 р. N 1205)
Vфакт розв – фактична швидкість розвантаження, МВт/хв.
Фактична швидкість розвантаження визначається шляхом поділу розрахункового періоду на хвилини, кожна з яких поділяється за ознаками:
хвилина, в якій відбувався набір навантаження (“Завантаження”). Ознака “Завантаження” присвоюється, якщо протягом всієї розрахункової хвилини виконується така умова
Pфі ≤ Pуі – 5 % Pном,
де Pфі – миттєві значення активної потужності протягом хвилини, МВт;
Pуі – миттєві значення уставки активної потужності від ЦР САРЧП протягом хвилини, МВт;
хвилина, в якій відбувалось зниження навантаження (“Розвантаження”). Ознака “Розвантаження” присвоюється, якщо протягом усієї розрахункової хвилини виконується така умова
Pфі ≥ Pуі + 5 % Pном;
хвилина, яка не враховується при розрахунках (“Не враховується”). Ознака “Не враховується” присвоюється, коли не виконуються умови на “Завантаження” та “Розвантаження”, або якщо протягом усієї розрахункової хвилини виконується така умова
(абзац тридцять перший пункту 11 із змінами, внесеними
згідно з постановою НКРЕКП від 08.04.2025 р. N 527)
Pуі – 5 % Pном < Pфі < Pуі + 5 % Pном.
Зміна навантаження у хвилинах з ознакою “Завантаження” та “Розвантаження” визначається за формулою
DPі = |Pп – Pк|,
де Pп – перше значення активної потужності у хвилині, МВт;
Pк – кінцеве значення активної потужності у хвилині, МВт.
Фактична швидкість зміни навантаження для хвилини з ознакою “Завантаження”, МВт/хв, визначається за формулою

де n+ – кількість хвилин з ознакою “Завантаження”.
Фактична швидкість зміни навантаження для хвилини з ознакою “Розвантаження”, МВт/хв, визначається за формулою

де n– – кількість хвилин з ознакою “Розвантаження”.
(абзац сорок другий пункту 11 із змінами, внесеними
згідно з постановою НКРЕКП від 15.02.2021 р. N 233)
Значення розрахованої фактичної зміни навантаження та мінімально допустимої швидкості зміни навантаження округлюється до третього знака після коми.
(пункт 9 доповнено новим абзацом сорок третім
згідно з постановою НКРЕКП від 15.02.2021 р. N 233,
у зв’язку з цим абзаци сорок третій та сорок четвертий
вважати відповідно абзацами сорок четвертим та сорок п’ятим)
Рішення, що ДП надана протягом розрахункового періоду, приймається, якщо в розрахунковому періоді всі хвилини з ознакою “Не враховується” або виконується така умова

(абзац сорок п’ятий пункту 11 у редакції
постанови НКРЕКП від 08.04.2025 р. N 527)
12. ДП з рРВЧ та/або РЗ вважається активованою, якщо в будь-якій ОРЧ розрахункового періоду відбулася активація пропозицій на балансуючому ринку.
Часом активації команди ОСП є час, у який ПДП зобов’язаний вийти на задану потужність відповідно до виданої на БР команди на збільшення/зменшення потужності (14,5 хвилин для рРВЧ і 30 хвилин для РЗ).
Моніторинг надання ДП рРВЧ/РЗ здійснюється в залежності від типу та обсягу активації на БР.
12.1. Якщо відбувалася запланована активація резерву і при цьому величина активації менша ніж обсяг розподіленого резерву на одиницю надання ДП, рішення, що ДП з рРВЧ або РЗ надана, приймається за умови:
|Pфакт.сер2 – Pкоманд – Pплан| ≤ d3 · Pном,
де Pфакт.сер2 – активна потужність, усереднена на інтервалі другої хвилини часу активації команди ОСП та в кожній наступній ОРЧ, поки діє команда ОСП, МВт;
Pкоманд – значення потужності, на яку одиниця надання ДП мала змінити вихідну потужність (на завантаження або розвантаження) відповідно до команди ОСП, МВт;
Pплан – планове значення потужності відповідно до графіка фізичного відпуску та відбору ППБ, МВт;
d3 – похибка вимірювань активної потужності, що дорівнює 7 %.
12.2. Якщо відбувалася запланована активація резерву і при цьому величина активації на балансуючому ринку більша або дорівнює обсягу розподіленого на одиницю надання ДП резерву, то ДП вважається наданою, якщо виконуються такі умови:

де Rзав – обсяг резерву на завантаження відповідної одиниці надання ДП, МВт;
(абзац п’ятий пункту 12.2 у редакції
постанови НКРЕКП від 05.08.2025 р. N 1205)
Rроз – обсяг резерву на розвантаження відповідної одиниці надання ДП, МВт.
(абзац шостий пункту 12.2 у редакції
постанови НКРЕКП від 05.08.2025 р. N 1205)
12.3. Якщо відбувалася пряма активація резерву і при цьому величина активації на БР менша ніж обсяг розподіленого на одиницю надання ДП резерву, то ДП вважається наданою, якщо виконується така умова

де Rфакт.усер2 – активна потужність, усереднена на інтервалі другої хвилини часу після завершення часу активації команди ОСП та через кожні наступні 15 хвилин, поки діє команда ОСП, МВт.
Здійснюється зіставлення активної потужності, усередненої на інтервалі сімнадцятої хвилини початку дії команди ОСП, та потужності, яка очікується від одиниці надання ДП за результатом виконання команди.
Також здійснюється зіставлення активної потужності, усередненої на інтервалі хвилини часу по закінченню 15 хвилин з моменту останнього зіставлення потужності, та потужності, яка очікується від одиниці надання ДП за результатом виконання команди. Перевірка здійснюється фіксованими інтервалами весь період дії команди.
12.4. Якщо відбувалася пряма активація резерву і при цьому величина активації на БР більша або дорівнює обсягу розподіленого на одиницю надання ДП резерву, то ДП вважається наданою, якщо виконуються такі умови:

Абзац п’ятий пункту 12.4 виключено
(згідно з постановою
НКРЕКП від 08.04.2025 р. N 527)
12.5. Якщо була активована одна або більше пропозицій на балансуючому ринку і після цього відбулось скасування однієї або більше активованих пропозицій на балансуючому ринку, то ДП з рРВЧ або РЗ вважається наданою за умови, якщо значення активної потужності Pфакт.сер2 знаходиться в межах значення попередньої планової потужності з урахуванням активованих пропозицій на балансуючому ринку і наступної планової потужності з урахуванням активованих пропозицій на балансуючому ринку.
Якщо була активована одна або більше пропозицій на балансуючому ринку і відбулась активація ще однієї або більше пропозицій на балансуючому ринку, то ДП з рРВЧ або РЗ вважається наданою за умови, якщо значення активної потужності Pфакт.сер2 знаходиться в межах значення попередньої планової потужності з урахуванням активованих пропозицій на балансуючому ринку і наступної планової потужності з урахуванням активованих пропозицій на балансуючому ринку.
Зазначена перевірка проводиться за умови, що перевірка відповідно до пунктів 12.1 – 12.4 цього Порядку припадає на період часу протягом 2 хвилин після скасування та/або активації прямої пропозиції на балансуючому ринку та/або 15 хвилин після скасування та/або активації запланованої пропозиції на балансуючому ринку.
(додаток 6 доповнено пунктом 12.5 згідно з
постановою НКРЕКП від 08.04.2025 р. N 527)
13. Якщо активація зарезервованої потужності відбувалася, моніторинг надання ДП з регулювання напруги та реактивної потужності в режимі СК здійснюється шляхом оцінки рівня напруги на шинах електростанції або рівня реактивної потужності, що генерує/споживає одиниця надання ДП відповідно до команди ОСП. Рішення, що ДП надана, приймається, якщо виконується сукупність таких умов:

де Uкоманд – значення напруги на шинах генеруючої електростанції згідно з командою ОСП, кВ;
Uном – номінальна напруга, кВ;
Uсер.ст – усереднені миттєві значення напруги на шинах генеруючої електростанції, виміряні з дискретністю, передбаченою пунктом 14 цього Порядку, усереднені арифметично на інтервалі ОРЧ, для якої була віддана команда ОСП, кВ;
Qкоманд – рівень реактивної потужності, що має бути згенеровано/спожито відповідно до команди ОСП, МВАр;
Qсер.ст – діапазон регулювання генеруючої одиниці, перевірений під час випробувань електроустановок потенційного ПДП відповідно до додатка 7 до Кодексу системи передачі, МВАр, що розраховується за формулою

де n – кількість генеруючих одиниць, що входить до складу одиниці надання ДП, якими надавалась послуга регулювання реактивної потужності;
i – індекс регулюючої одиниці;
Qфакт – фактичне значення реактивної потужності генеруючої одиниці, що генерувала/споживала реактивну потужність відповідно до команди ОСП та входить до складу одиниці надання ДП, МВАр;
Qном – номінальне значення реактивної потужності генеруючої одиниці, що генерувала/споживала реактивну потужність відповідно до команди ОСП та входить до складу одиниці надання ДП, МВАр, що розраховується за формулою:

де Qсерт – сертифіковане значення реактивної потужності генеруючої одиниці, що надає ДП з регулювання реактивної потужності, МВАр.
В інших випадках послуга не надана.
14. Реєстрація даних щодо моніторингу повинна здійснюватися з циклом не більше однієї секунди для РПЧ, не більше п’яти секунд для аРВЧ та не більше 15 секунд для рРВЧ та РЗ з присвоєнням мітки часу. Для забезпечення регулярної корекції внутрішнього таймера система моніторингу ПДП повинна підключатися до приймача сигналів точного часу типу GPS (або аналогу) і мати можливість здійснювати прив’язки кожного вимірювання активної потужності і частоти до астрономічного часу з точністю не гірше 10 мс.
Збір даних ПДП має здійснюватися в режимі онлайн (миттєві значення в реальному часі). Передача зібраних даних ПДП ОСП у реальному часі повинна здійснюватися засобами передачі інформації, організованими відповідно до технічних вимог до організації каналів обміну інформацією між ОСП та учасниками ринку допоміжних послуг, що передбачені Кодексом систем передачі.
ПДП зобов’язаний звітувати перед ОСП про будь-які події або випадки, які можуть тимчасово чи постійно впливати на моніторинг надання ДП (наприклад, відсутність каналів зв’язку, несправність вимірювальних приладів, неможливість збереження даних тощо). ПДП повинен вживати всіх прийнятних заходів для відновлення нормальної ситуації та якнайшвидшого забезпечення моніторингу. Контактні особи ОСП та ПДП, які відповідають за моніторинг, повинні спілкуватись шляхом обміну електронними повідомленнями через електронну пошту і з використанням телефонного зв’язку з невідкладних питань.
У разі збоїв у роботі каналів інформаційного зв’язку, якими передається телеметрична інформація, ПДП зобов’язаний забезпечити збереження інформації щодо моніторингу ДП в архіві та передати її ОСП електронною поштою (або іншим узгодженим з ОСП способом) упродовж доби з моменту відновлення нормального режиму функціонування каналів зв’язку.
Кожний випадок порушення функціонування каналів зв’язку (або іншого обладнання ПДП/ОСП, що бере участь у фіксації, обробці, збереженні або передачі телеметричної інформації) розглядається окремо та кваліфікується за ознакою:
порушення в роботі обладнання в зоні відповідальності ПДП;
порушення в роботі обладнання в зоні відповідальності ОСП.
У випадку порушень у роботі обладнання в зоні відповідальності ПДП та за відсутності об’єктивних причин порушення передачі телеметричних даних ОПС приймає рішення щодо надання ДП на основі даних, отриманих через канали зв’язку.
(абзац восьмий пункту 14 із змінами, внесеними
згідно з постановою НКРЕКП від 22.02.2024 р. N 370)
ПДП на підставі обґрунтованої вимоги ОСП зобов’язаний надати архівні телеметричні дані по одиниці надання ДП та/або електроустановках, що входять до її складу, а також дані щодо розподілу агрегатором оперативних команд ОСП на зміну потужності по кожній одиниці відпуску/відбору/зберігання енергії, що входить до складу одиниці надання ДП, а також електроустановці, що входить до складу одиниць відбору/відпуску/зберігання енергії.
(пункт 14 доповнено абзацом згідно з
постановою НКРЕКП від 22.02.2024 р. N 370)
15. Система моніторингу ПДП повинна забезпечувати реалізацію всієї сукупності механізмів захисту інформації, що унеможливлюють втручання в систему моніторингу надання ДП.
Втрата живлення системи моніторингу і її подальше відновлення, а також збої в роботі не повинні приводити до втрати архівної інформації.
Інформація про виявлені відхилення від нормального режиму роботи системи моніторингу повинна автоматично записуватися і зберігатися на її системному диску.
ПДП зобов’язаний зберігати інформацію щодо моніторингу ДП в архіві не менше 6 місяців. Має передбачатись можливість копіювання заданої частини архіву за заданий проміжок часу із заданою дискретністю на зовнішній носій для зберігання.
У випадку якщо одиниця надання ДП є одиницею агрегації, ПДП зобов’язаний зберігати також телеметричні дані по кожній одиниці відпуску/відбору/зберігання енергії, що входить до складу одиниці агрегації, а також дані щодо розподілу оперативних команд ОСП на зміну потужності по кожній одиниці відпуску/відбору/зберігання енергії.
(пункт 15 доповнено новим абзацом п’ятим згідно з
постановою НКРЕКП від 22.02.2024 р. N 370,
у зв’язку з цим абзаци п’ятий – десятий вважати
відповідно абзацами шостим – одинадцятим)
Вимоги до системи вимірювання:
датчики активної потужності з класом точності 0,5, що підключаються до вимірювальних кіл трансформаторів струму та трансформаторів напруги з класом точності 0,5 (у разі відсутності у вимірювальному ланцюгу трансформаторів струму та трансформаторів напруги, клас точності засобів вимірювання активної потужності має бути не нижчим 0,5);
(абзац сьомий пункту 15 у редакції
постанови НКРЕКП від 22.02.2024 р. N 370)
вимірювання частоти електричного струму має здійснюватися з точністю не менше ±0,01 Гц;
датчики активної потужності повинні розраховувати активну потужність (по трьох фазах) з інтервалом усереднення одна секунда;
вимірювальні кола датчиків активної потужності повинні мати можливість переведення на резервні трансформатори напруги;
вимірювання активної потужності з датчиків повинні передаватися з дискретністю не більше 0,5 % від повного діапазону вимірювання датчика.
16. Вимірювання та передача даних для моніторингу надання ДП з аРВЧ, рРВЧ та РЗ здійснюються по одиниці надання ДП, якщо в переліку параметрів не сказано інше.
Для одиниць надання ДП, що є одиницями агрегації, формування сигналів відбувається по одиниці надання ДП у цілому.
Для цілей моніторингу надання ДП з РПЧ повинні бути забезпечені вимірювання та передача ОСП таких даних:
стан введення/виведення РПЧ: “1” для РПЧ введено, “0” для РПЧ виведено;
активна потужність енергоблоків / гідроагрегатів / одиниць відбору / УЗЕ, які входять до складу одиниці надання ДП, МВт;
уставка статизму, %;
частота електричного струму, Гц;
максимальна активна потужність, МВт;
мінімальна активна потужність, МВт;
уставка мертвої зони, мГц;
уставка потужності обладнання, яким забезпечується РПЧ (без корекції по частоті), МВт;
стан заряду УЗЕ (якщо застосовно), %.
Для цілей моніторингу надання аРВЧ повинні бути забезпечені вимірювання та передача ОСП таких даних:
статус, який вказує, що аРВЧ увімкнено або вимкнено, “1” для аРВЧ введено, “0” для аРВЧ виведено;
ознака, що обладнання (енергоблок / гідроагрегат / одиниця відбору / УЗЕ) перебуває під управлінням ЦР САРЧП: “1” для обладнання під управлінням ЦР САРЧП, “0” для обладнання не під управлінням ЦР САРЧП;
активна потужність енергоблоків / гідроагрегатів / одиниць відбору / УЗЕ, які входять до складу одиниці надання ДП (не здійснюється для одиниць надання ДП, що є одиницями агрегації), МВт;
фактична активна потужність, МВт;
мінімальна активна потужність (нижня межа регулювання), МВт;
максимальна активна потужність (верхня межа регулювання), МВт;
значення прийнятої до виконання уставки, яка надійшла від ЦР САРЧП до АСКТП одиниці надання ДП, МВт;
стан заряду УЗЕ (якщо застосовно), %.
У разі необхідності ОСП має право запросити у ПДП таку додаткову інформацію:
швидкість навантаження і розвантаження;
перелік енергоблоків / гідроагрегатів / одиниць розподіленого споживання (генерації), агрегованих агрегатором розподіленого споживання (генерації), УЗЕ, що підключені до ЦР САРЧП.
Для цілей моніторингу надання рРВЧ/РЗ повинні бути забезпечені вимірювання та передача ОСП таких даних:
активна потужність енергоблоків/гідроагрегатів та/або одиниць відбору / УЗЕ, які входять до складу одиниці надання ДП, (не здійснюється для одиниць надання ДП, що є одиницями агрегації), МВт;
максимальна активна потужність, МВт;
мінімальна активна потужність, МВт;
фактична активна потужність, МВт.
стан заряду УЗЕ (якщо застосовно), %.
У разі необхідності ОСП має право запросити у ПДП таку додаткову інформацію:
ознака, що генеруюче обладнання (енергоблок / гідроагрегат / одиниця відбору) або УЗЕ ввімкнено/вимкнено;
швидкість навантаження і розвантаження;
перелік енергоблоків / гідроагрегатів / одиниць відбору / одиниць розподіленого споживання (генерації) / УЗЕ, агрегованих агрегатором розподіленого споживання (генерації), що здійснювали виконання команди ОСП.
Для ДП з регулювання напруги та реактивної потужності в режимі СК підлягають реєстрації такі параметри:
виміряне значення напруги на шинах;
режим роботи гідроагрегата – у СК / не в СК;
виміряне значення реактивної потужності гідроагрегату.
У разі необхідності ОСП має право запросити у ПДП таку додаткову інформацію:
виміряне значення активної потужності гідроагрегату;
значення напруги на шині електростанції згідно з командою.
(пункт 16 із змінами, внесеними згідно з
постановою НКРЕКП від 29.11.2022 р. N 1592,
у редакції постанови НКРЕКП від 22.02.2024 р. N 370)
(додаток 6 із змінами, внесеними згідно з
постановою НКРЕКП від 26.11.2019 р. N 2485,
у редакції постанови
НКРЕКП від 28.02.2020 р. N 516)
Додаток 7
до Правил ринку
Типовий договір про участь у балансуючому ринку
| ______________________________ в якості оператора системи передачі (далі – ОСП) в особі __________________, що діє на підставі ліцензії ______________ від _________ N __________, енергетичний ідентифікаційний код (EIC) N ____, з однієї сторони, та постачальник послуг з балансування (далі – ППБ), з іншої сторони, спільно іменовані як Сторони, а кожна окремо як Сторона, уклали цей Договір про участь у балансуючому ринку (далі – Договір) про таке. |
1. Предмет Договору
| 1.1. Цей Договір є договором приєднання в розумінні статті 634 Цивільного кодексу України, умови якого мають бути прийняті іншою Стороною не інакше, як шляхом приєднання до запропонованого Договору в цілому. 1.2. За цим Договором ППБ зобов’язується надавати балансуючу електричну енергію на завантаження або розвантаження для здійснення ОСП балансування об’єднаної енергетичної системи України. ОСП зобов’язується продавати балансуючу електричну енергію ППБ або купувати балансуючу електричну енергію у ППБ та отримувати оплату за продану ППБ балансуючу електричну енергію або сплачувати кошти за куплену балансуючу електричну енергію у ППБ відповідно до умов цього Договору та Правил ринку. 1.3. Надання ППБ ОСП заяви-приєднання в цілому до цього Договору (далі – заява-приєднання), що є додатком 1 до цього Договору, є погодженням пропозиції на приєднання до цього Договору, а також зобов’язанням щодо виконання Правил ринку. Заява-приєднання надається з відкладальною обставиною, якою є реєстрація ППБ ОСП. 1.4. Цей Договір укладається за умови приєднання ППБ до договору про врегулювання небалансів електричної енергії. |
2. Ціна
| 2.1. Загальна вартість цього Договору складається із суми придбаних та проданих обсягів електричної енергії на балансуючому ринку протягом дії цього Договору та відповідно до умов цього Договору. За підсумками місяця визначаються індикативні величини: середньозважені ціни балансуючої електричної енергії на завантаження та розвантаження за розрахунковий місяць, які розраховуються шляхом ділення вартості балансуючої електричної енергії на завантаження і розвантаження на загальний обсяг балансуючої електричної енергії на завантаження і розвантаження відповідно. 2.2. Розрахунок ціни купівлі-продажу електричної енергії визначається у відповідності до Правил ринку. |
3. Обсяги
| 3.1. Для розрахунків за цим Договором використовуються обсяги електричної енергії, купленої-проданої на балансуючому ринку ППБ. 3.2. Обсяг електричної енергії, купленої-проданої на балансуючому ринку, визначається на підставі алгоритмів, передбачених Правилами ринку. 3.3. Для розрахунків за цим Договором обсяги електричної енергії зазначаються у МВт·год з точністю до шести знаків після коми. |
4. Порядок розрахунків
| 4.1. Формування ОСП декадних звітів ППБ, місячних звітів ППБ, забезпечення ППБ коштів на рахунку ескроу ППБ відповідно до них, формування актів та списання ОСП коштів з рахунків ескроу ППБ на поточний рахунок із спеціальним режимом використання ОСП здійснюються відповідно до процедур та у строки, визначені Правилами ринку та цим Договором. 4.2. Якщо ППБ має заперечення до інформації, що міститься у первинному документі, то він зобов’язаний повідомити про це ОСП протягом двох робочих днів з дня його виставлення. Наявність заперечень ППБ не є підставою для несвоєчасного забезпечення ППБ наявності коштів на рахунку ескроу. 4.3. ОСП формує та направляє Акт купівлі-продажу (далі – Акт) до ППБ не пізніше 13 календарного дня місяця, наступного за розрахунковим. Підписання Акта відбувається в електронній формі (за допомогою системи, яка забезпечує функціонування електронного документообігу з накладанням КЕП (за винятком випадків, коли використання електронного підпису прямо заборонено Законом), що забезпечує юридично значимий електронний документообіг між Сторонами та розміщений у мережі Інтернет за посиланням: _______________________. Сторонами має бути забезпечена можливість здійснення електронного документообігу шляхом реєстрації у системі, яка забезпечує функціонування електронного документообігу. ППБ протягом двох робочих днів з дня направлення ОСП до ППБ Акта розглядає та повертає ОСП один примірник Акта, підписаного зі своєї сторони. Акт повинен бути підписаний Сторонами в один і той самий спосіб. У разі незгоди із розрахунками ОСП відповідно до Акта ППБ протягом двох робочих днів надсилає ОСП обґрунтовані зауваження щодо цього Акта та ініціює спір відповідно до норм чинного законодавства. До вирішення спору обсяг та вартість електричної енергії визначається за даними, зазначеними в Акті. Якщо ППБ протягом двох робочих днів з дня направлення ОСП до ППБ Акта не ініціював спір та не направив до ОСП підписаний зі сторони ППБ примірник Акта, то такий Акт вважається підписаним ППБ. 4.4. Урегулювання Сторонами взаємних зобов’язань здійснюється згідно з чинним законодавством України, із застосуванням неттінгу виключно шляхом зарахування зустрічних однорідних вимог. Згода Сторін на застосування неттінгу виражається шляхом укладання цього Договору. Не допускається припинення взаємних зобов’язань шляхом застосування неттінгу у випадку: 1) виникнення зобов’язань щодо купівлі або продажу балансуючої електричної енергії в різних розрахункових місяцях; 2) наявності у ППБ заборони або обмеження на застосування неттінгу, відповідно до законодавства або судового рішення. У разі неможливості застосування неттінгу для ППБ, ОСП формує для такої ППБ платіжні документи, декадний звіт ППБ або місячний звіт ППБ без застосування неттінгу з зазначенням суми коштів нарахування для ППБ (списання для ОСП) та суми коштів списання для ППБ (нарахування для ОСП) окремо. ППБ, щодо якої відповідно до законодавства або судового рішення, що набрало законної сили, існує заборона або обмеження застосування неттінгу, зобов’язана повідомити ОСП протягом трьох робочих днів з дня підписання цього Договору або отримання такої заборони. 4.5. Сторони зобов’язуються скласти та зареєструвати податкову накладну в Єдиному реєстрі податкових накладних згідно з вимогами Податкового кодексу України. 4.6. Якщо у ППБ існує прострочена заборгованість ППБ щодо попередніх періодів, то кошти, списані ОСП з рахунків ескроу ППБ, зараховуються для погашення простроченої заборгованості ППБ з найдавнішим періодом її виникнення. ОСП вказує у платіжній інструкції (платіжному дорученні) щодо списання коштів з рахунку ескроу ППБ конкретні періоди (розрахункові місяці) для оплати яких здійснюється списання коштів з рахунку ескроу ППБ. |
5. Права та обов’язки Сторін
| 5.1. При невиконанні або неналежному виконанні умов цього Договору Сторони несуть відповідальність відповідно до цього Договору та чинного законодавства України. 5.2. ОСП має право: 1) отримувати від ППБ оплату, визначену згідно з вимогами Правил ринку, за придбану цим ППБ балансуючу електричну енергію; 2) нараховувати штрафні платежі ППБ у випадках, передбачених вимогами Правил ринку; 3) надавати ППБ диспетчерські команди; 4) вимагати від ППБ забезпечення фінансових гарантій, якщо їх обов’язковість передбачена Правилами ринку. 5.3. ППБ має право: 1) отримувати від ОСП оплату, визначену згідно з вимогами Правил ринку, за продану ППБ на балансуючому ринку електричну енергію; 2) на відшкодування від ОСП збитків, завданих невиконанням або неналежним виконанням ОСП зобов’язань за цим Договором; 3) отримувати інформацію, необхідну для реалізації своїх прав або виконання обов’язків. 5.4. ОСП зобов’язується: 1) здійснювати вчасно та в повному обсязі оплату проданої ППБ балансуючої електричної енергії на умовах, визначених Правилами ринку та цим Договором; 2) відшкодувати збитки, завдані ППБ невиконанням або неналежним виконанням зобов’язань за цим Договором. 5.5. ППБ зобов’язується: 1) подавати ОСП пропозиції на балансуючу електричну енергію по кожній генеруючій одиниці, якими оперує ППБ та які мають технічну можливість змінювати свої графіки відпуску; 2) подавати графіки відпуску/відбору електричної енергії у терміни/строки, передбачені вимогами Правил ринку; 3) виконувати диспетчерські команди, надані ОСП; 4) подавати ОСП для кожного розрахункового періоду остаточні повідомлення фізичного відпуску, остаточні повідомлення фізичного відбору, остаточне повідомлення імпорту та остаточне повідомлення експорту (за наявності); 5) оплачувати платежі за невідповідність, виставлені ОСП згідно з вимогами Правил ринку, рахунки за придбану ППБ балансуючу електричну енергію; 6) оплачувати штрафні платежі – платежі за невідповідність, нараховані ОСП, у випадках та в розмірі, передбачених вимогами Правил ринку; 7) вживати всіх необхідних заходів для забезпечення готовності власного устаткування до роботи відповідно до заявлених характеристик; 8) подавати ОСП декларації про неготовність відповідно до Кодексу системи передачі одразу після виникнення події, яка призвела до зміни обсягів доступної потужності; 9) відкрити в одному із уповноважених банків рахунок ескроу ППБ для поповнення коштів за цим Договором та повідомити АР його розрахункові реквізити; 10) повідомляти ОСП про зміни реквізитів рахунку ескроу ППБ не пізніше, ніж за два робочі дні до дня початку використання оновлених реквізитів рахунку ескроу ППБ; 11) своєчасно забезпечувати наявність коштів на рахунку ескроу ППБ, відповідно до декадних звітів ППБ та місячних звітів ППБ. 5.1. При невиконанні або неналежному виконанні умов цього Договору Сторони несуть відповідальність відповідно до цього Договору та чинного законодавства України. 5.2. ОСП має право: 1) отримувати від ППБ оплату, визначену згідно з вимогами Правил ринку, за придбану цим ППБ балансуючу електричну енергію; 2) нараховувати штрафні платежі ППБ у випадках, передбачених вимогами Правил ринку; 3) надавати ППБ диспетчерські команди; 4) вимагати від ППБ забезпечення фінансових гарантій, якщо їх обов’язковість передбачена Правилами ринку. 5.3. ППБ має право: 1) отримувати від ОСП оплату, визначену згідно з вимогами Правил ринку, за продану ППБ на балансуючому ринку електричну енергію; 2) на відшкодування від ОСП збитків, завданих невиконанням або неналежним виконанням ОСП зобов’язань за цим Договором; 3) отримувати інформацію, необхідну для реалізації своїх прав або виконання обов’язків. 5.4. ОСП зобов’язується: 1) здійснювати вчасно та в повному обсязі оплату проданої ППБ балансуючої електричної енергії на умовах, визначених Правилами ринку та цим Договором; 2) відшкодувати збитки, завдані ППБ невиконанням або неналежним виконанням зобов’язань за цим Договором. 5.5. ППБ зобов’язується: 1) подавати ОСП пропозиції на балансуючу електричну енергію по кожній генеруючій одиниці, якими оперує ППБ та які мають технічну можливість змінювати свої графіки відпуску; 2) подавати графіки відпуску/відбору електричної енергії у терміни/строки, передбачені вимогами Правил ринку; 3) виконувати диспетчерські команди, надані ОСП; 4) подавати ОСП для кожного розрахункового періоду остаточні повідомлення фізичного відпуску, остаточні повідомлення фізичного відбору, остаточне повідомлення імпорту та остаточне повідомлення експорту (за наявності); 5) оплачувати платежі за невідповідність, виставлені ОСП згідно з вимогами Правил ринку, рахунки за придбану ППБ балансуючу електричну енергію; 6) оплачувати штрафні платежі – платежі за невідповідність, нараховані ОСП, у випадках та в розмірі, передбачених вимогами Правил ринку; 7) вживати всіх необхідних заходів для забезпечення готовності власного устаткування до роботи відповідно до заявлених характеристик; 8) подавати ОСП декларації про неготовність відповідно до Кодексу системи передачі одразу після виникнення події, яка призвела до зміни обсягів доступної потужності; 9) відкрити в одному із уповноважених банків рахунок ескроу ППБ для поповнення коштів за цим Договором та повідомити АР його розрахункові реквізити; 10) повідомляти ОСП про зміни реквізитів рахунку ескроу ППБ не пізніше, ніж за два робочі дні до дня початку використання оновлених реквізитів рахунку ескроу ППБ; 11) своєчасно забезпечувати наявність коштів на рахунку ескроу ППБ, відповідно до декадних звітів ППБ та місячних звітів ППБ. |
6. Форс-мажор
| 6.1. Якщо внаслідок дії форс-мажорних обставин (техногенного, природного, соціально-політичного, військового характеру, обставин юридичного форс-мажору (дія/рішення органів державної влади, органів, установ, що містить заборону або обмеження з питань, які мають безпосереднє відношення до виконання цього Договору)) унеможливлюється виконання будь-якою Стороною зобов’язань за цим Договором, така Сторона повинна повідомити у письмовій формі про це іншу Сторону протягом 5 днів з моменту виникнення таких обставин. 6.2. Неповідомлення або несвоєчасне повідомлення однієї зі Сторін про неможливість виконання прийнятих за цим Договором зобов’язань позбавляє Сторону права посилатися на будь-яку вищевказану обставину як на підставу, що звільняє від відповідальності за невиконання зобов’язань. 6.3. У разі дії форс-мажорних обставин більше 30 календарних днів Сторони мають право відмовитися від подальшого виконання зобов’язань за цим Договором та в установленому порядку розірвати Договір. Розірвання цього Договору тягне за собою відповідні правові наслідки щодо діяльності Сторін на ринку електричної енергії. 6.4. Наявність форс-мажорних обставин підтверджується відповідним документом, виданим Торгово-промисловою палатою України або відповідними територіальними відділеннями. |
7. Відповідальність Сторін та врегулювання спорів
| 7.1. У разі несвоєчасного виконання грошових зобов’язань винна сторона сплачує іншій стороні пеню в розмірі 0,01 % за кожний день прострочення від суми простроченого платежу, але не більше розміру облікової ставки НБУ, що діяла у період, за який сплачується пеня. 7.2. Усі суперечки та розбіжності, що виникають при виконанні умов цього Договору чи у зв’язку з ним, вирішуються Сторонами шляхом переговорів. Якщо суперечки та розбіжності не можуть бути вирішені Сторонами шляхом переговорів, вони підлягають вирішенню в судах України у відповідності до чинного законодавства України. 7.3. Наявність спору, що виникає у зв’язку з цим Договором, не звільняє Сторони від виконання своїх зобов’язань відповідно до умов цього Договору. 7.4. Сторона не може здійснювати відступлення права вимоги щодо заборгованості іншої Сторони без згоди цієї Сторони. 7.5. У випадку несвоєчасної реєстрації Стороною податкових накладних, розрахунків коригування до них у Єдиному реєстрі податкових накладних, відповідно до вимог Податкового кодексу України, що призвело до втрати податкового кредиту іншою Стороною та збитків, Сторона здійснює відшкодування коштів іншій Стороні у розмірі втраченого податкового кредиту. |
8. Конфіденційність
| 8.1. Сторони погоджуються, що для цілей цього Договору “конфіденційна інформація” означає будь-які дані або інформацію (що не є публічною, загальнодоступною інформацією), що випливає або пов’язана з цим Договором, включаючи будь-яку інформацію, якою Сторони обмінялись або яку будь-яка Сторона отримала відповідно до та/або у зв’язку з цим Договором, а також інформацію, яку будь-яка зі Сторін вважає конфіденційною, про що повідомляє іншу Сторону. Сторони зобов’язані зберігати конфіденційність та не розкривати і не розголошувати конфіденційну інформацію, за винятком попередньої письмової згоди іншої Сторони, а також випадків, коли конфіденційна інформація підлягає розкриттю відповідно до чинного законодавства, а також для виконання цього Договору. 8.2. Зобов’язання щодо конфіденційної інформації залишаються чинними щонайбільше 10 років, якщо інше не погоджено в письмовій формі Сторонами або не передбачено чинним законодавством. 8.3. Зобов’язання щодо конфіденційної інформації не перешкоджають Сторонам передавати або розкривати конфіденційну інформацію, якщо одна зі Сторін зобов’язана зробити це відповідно до чинного законодавства. |
9. Строк договору
| 9.1. Цей Договір набирає чинності з моменту акцептування ОСП заяви-приєднання ППБ, про що ОСП повідомляє ППБ, і є чинним до 31 грудня поточного року включно, у якому була надана заява-приєднання. 9.2. Якщо жодна зі Сторін не звернулася до іншої Сторони не менше ніж за 1 місяць до закінчення терміну дії цього Договору з ініціативою щодо його розірвання, то цей Договір вважається продовженим на наступний календарний рік на тих же умовах. 9.3. Договір може бути розірвано і в інший термін за ініціативою будь-якої зі Сторін у порядку, визначеному законодавством України. 9.4. Розірвання цього Договору в односторонньому порядку відбувається, якщо одна зі Сторін втрачає статус учасника ринку електричної енергії (з дати втрати статусу учасника ринку електричної енергії). В іншому випадку цей Договір припиняється з дати набрання законної сили рішенням суду про розірвання цього Договору. 9.5. Припинення/розірвання дії цього Договору не звільняє Сторони від належного виконання обов’язків, що виникли в період дії цього Договору. |
10. Інші умови
| 10.1. Цей Договір може бути змінений ОСП в односторонньому порядку у разі внесення змін Регулятором до Типового договору про участь у балансуючому ринку, який є додатком 7 до Правил ринку. У такому випадку зміни до Договору вносяться ОСП протягом 10 днів з дня набрання ними чинності. Договір зі змінами оприлюднюється на вебсайті ОСП. Якщо ППБ не ініціював розірвання цього Договору протягом одного місяця з дати набрання чинності змінами, вважається, що він погодився зі зміненим Договором. 10.2. У випадку ухвалення рішення про реорганізацію та/або ліквідацію, банкрутство, про внесення змін до установчих документів щодо найменування і місцезнаходження суб’єкта господарювання, про зміну банківських реквізитів (крім зміни реквізитів рахунку ескроу ППБ), інших даних ППБ, що були зазначені у заяві-приєднанні, ППБ протягом 10 днів з дня настання таких змін повідомляє ОСП про такі зміни. У випадку зміни реквізитів рахунку ескроу ППБ повідомляє про це ОСП не пізніше, ніж за два робочі дні до дня початку використання оновлених реквізитів рахунку ескроу ППБ. 10.3. У разі виникнення обставин, не передбачених положеннями цього Договору, Сторони керуються чинним законодавством України. 10.4. Після надання ППБ заяви-приєднання до Договору всі попередні переговори щодо цього Договору, листування, інші документи, що так чи інакше стосуються цього Договору, втрачають силу. 10.5. Додатки до цього Договору є його невід’ємною частиною. |
11. Додатки
| 11.1. Додатками до цього договору є заява-приєднання до Договору, Акт купівлі-продажу балансуючої електричної енергії. |
12. Реквізити ОСП
__________________________________________________________________
(найменування суб’єкта господарювання)
| Адреса: ______________________________________________________________________________ П/р N ________________________________________________________________________________ МФО: _______________________________________________________________________________ ЄДРПОУ: ____________________________________________________________________________ Індивідуальний податковий номер: _______________________________________________________ Телефон: _____________________________________________________________________________ Факс (за наявності): ____________________________________________________________________ _________________________________ (підпис уповноваженої особи) |
Додаток 1
до Договору про участь у балансуючому ринку
Заява-приєднання до Договору про участь у балансуючому ринку та включення до реєстру постачальників послуг з балансування
| _________________________________________________ (найменування суб’єкта господарювання), постачальник послуг з балансування (далі – ППБ), який є учасником ринку та діє на підставі _________________ та відповідної ліцензії від ____________ N ___, енергетичний ідентифікаційний код (EIC) N ___, надає письмову згоду на приєднання до договору про участь у балансуючому ринку та з дати акцептування заяви-приєднання є таким, що приєднався в цілому до договору про участь у балансуючому ринку та прийняв на себе всі права та обов’язки ППБ, визначені цим Договором та Правилами ринку, у частині участі у балансуючому ринку. З текстом договору про участь у балансуючому ринку та Правилами ринку ознайомлений. Ця письмова згода на приєднання в цілому до договору про участь у балансуючому ринку надана з відкладальною обставиною, якою є реєстрація ППБ ОСП, у відповідності до Правил ринку. Кандидат у ППБ ______________________________________________________________________ (найменування суб’єкта господарювання) Відомості про ЕІС-код (ЕІС-коди) одиниці (одиниць) надання послуг з балансування, за якою (якими) буде здійснюватися надання послуг з балансування: _____________________________________________________________________________________ Юридична адреса:_____________________________________________________________________ П/р N _______________________________________________________________________________ МФО: _______________________________________________________________________________ ЄДРПОУ: ____________________________________________________________________________ Індивідуальний податковий номер: ______________________________________________________ ЕІС-код учасника ринку: _______________________________________________________________ Телефон: _____________________________________________________________________________ Факс:________________________________________________________________________________ ______________________________ (підпис уповноваженої особи) ______________________________ (П. І. Б. уповноваженої особи) |
Додаток 2
до Договору про участь у балансуючому ринку
Акт N ___
купівлі-продажу балансуючої електричної енергії
згідно з Договором від ____________ N ___
| м. ____________ | “___” ____________ 20__ року |
| Приватне акціонерне товариство “Національна енергетична компанія “Укренерго” (код ЄДРПОУ ____________), оператор системи передачі (далі – ОСП) в особі ____________ (посада та П. І. Б. уповноваженої особи), що діє на підставі ____________, з однієї сторони, та ____________ (код ЄДРПОУ ____________), постачальник послуг з балансування (далі – ППБ), в особі ____________ (посада та П. І. Б. уповноваженої особи), що діє на підставі ____________ з іншої сторони (далі разом – Сторони), склали цей Акт про наступне. |
1. Операції з постачання балансуючої електричної енергії.
| 1.1. ППБ отримав, а ОСП поставив балансуючу електричну енергію в обсягах: |
| Балансуюча електрична енергія, отримана ППБ | ||||||
| Період | Обсяг, МВт·год | Середньозважена ціна за період, грн | Вартість без ПДВ, грн | Податок на додану вартість, грн | Загальна вартість з ПДВ, грн | |
| з | до | |||||
| дд.мм.рррр | дд.мм.рррр | |||||
| Підсумок | ||||||
| Загальна вартість, балансуючої електричної енергії з ПДВ, отриманої ППБ, становить ____________ грн ___ коп. в т. ч. ПДВ ____________ грн ___ коп. (сума прописом, в т. ч. ПДВ ____________ грн ___ коп.). 1.2. ОСП отримав, а ППБ поставив балансуючу електричну енергію в обсягах: |
| Балансуюча електрична енергія, отримана ОСП | ||||||
| Період | Обсяг, МВт·год | Середньозважена ціна за період, грн | Вартість без ПДВ, грн | Податок на додану вартість, грн | Загальна вартість з ПДВ, грн | |
| з | до | |||||
| дд.мм.рррр | дд.мм.рррр | |||||
| Підсумок | ||||||
| Загальна вартість балансуючої електричної енергії з ПДВ, отриманої ОСП, становить ____________ грн ___ коп. в т. ч. ПДВ ____________ грн ___ коп. (сума прописом, в т. ч. ПДВ ____________ грн ___ коп.). 1.3. Підписанням цього Акта Сторони підтверджують факт належної купівлі-продажу балансуючої електричної енергії у період, зазначений у пунктах 1.1 та 1.2 цього Акта. |
2. Припинення взаємних зобов’язань сторонами та сума до сплати
| 2.1. Розрахунки ППБ |
| Найменування | Обсяг, МВт·год | Середньозважена ціна за період, грн | Вартість без ПДВ, грн | Податок на додану вартість, грн | Загальна вартість з ПДВ, грн | |||||||
| Сума зарахування зустрічних однорідних вимог ППБ | ||||||||||||
| Сума до сплати зі сторони ППБ | ||||||||||||
| Зарахування зустрічних однорідних вимог здійснюється відповідно до умов Договору та на підставі ст. 601 Цивільного кодексу України, ст. 203 Господарського кодексу України в сумі ____________ грн ___ коп. в т. ч. ПДВ ____________ грн ___ коп. (сума прописом, в т. ч. ПДВ ____________ грн ___ коп.). Сума коштів, яка підлягає оплаті зі сторони ППБ, за балансуючу електричну енергію: ____________ грн ___ коп. в т. ч. ПДВ ____________ грн ___ коп. (сума прописом, в т. ч. ПДВ ____________ грн ___ коп.). 2.2. Розрахунки ОСП |
| Найменування | Обсяг, МВт·год | Середньозважена ціна за період, грн | Вартість без ПДВ, грн | Податок на додану вартість, грн | Загальна вартість з ПДВ, грн | |||||||
| Сума зарахування зустрічних однорідних вимог ОСП | ||||||||||||
| Сума до сплати зі сторони ОСП | ||||||||||||
| Зарахування зустрічних однорідних вимог здійснюється відповідно до умов Договору та на підставі ст. 601 Цивільного кодексу України, ст. 203 Господарського кодексу України в сумі ____________ грн ___ коп. в т. ч. ПДВ ____________ грн ___ коп. (сума прописом, в т. ч. ПДВ ____________ грн ___ коп.). Сума коштів, яка підлягає оплаті зі сторони ОСП, за балансуючу електричну енергію: ____________ грн ___ коп. в т. ч. ПДВ ____________ грн ___ коп. (сума прописом, в т. ч. ПДВ ____________ грн ___ коп.). 3. Сторони не мають претензій одна до одної стосовно купівлі-продажу балансуючої електричної енергії, зазначеної у пунктах 1 та 2 цього Акта. 4. Цей Акт, що є невід’ємною частиною Договору про участь у балансуючому ринку, складено українською мовою. Згідно з пунктом 3.5 Статуту Приватного акціонерного товариства “Національна енергетична компанія “Укренерго” Товариство здійснює свою діяльність без застосування печатки. |
| Приватне акціонерне товариство “Національна енергетична компанія “Укренерго” (ОСП) | ______________________________ (ППБ) (назва підприємства) |
| (код ЄДРПОУ ____________) | (код ЄДРПОУ ____________) |
| ___________________________________ (підпис, посада та П. І. Б. уповноваженої особи) | ___________________________________ (підпис, посада та П. І. Б. уповноваженої особи) |
(додаток 7 із змінами, внесеними згідно з
постановами НКРЕКП від 28.02.2020 р. N 516,
від 04.12.2020 р. N 2328,
від 15.02.2021 р. N 234,
від 06.05.2022 р. N 458,
від 29.11.2022 р. N 1592,
від 17.01.2023 р. N 109,
від 10.10.2023 р. N 1882,
від 26.06.2024 р. N 1211,
від 08.04.2025 р. N 527,
від 07.10.2025 р. N 1602)
Додаток 8
до Правил ринку
Методика розрахунку обсягу не відпущеної електричної енергії виробником, який здійснює продаж електричної енергії за “зеленим” тарифом
(назва додатка 8 у редакції
постанови НКРЕКП від 24.01.2024 р. N 178)
1. Загальні положення
1.1. Ця Методика застосовується для розрахунку обсягу електричної енергії, не відпущеної одиницею відпуску (генерації) виробника, який здійснює продаж електричної енергії за “зеленим” тарифом (далі – ВДЕ з підтримкою), у результаті виконання ним команди диспетчера на зменшення навантаження або команди з операційної безпеки.
(пункт 1.1 у редакції постанови
НКРЕКП від 24.01.2024 р. N 178)
1.2. У цій Методиці терміни вживаються в таких значеннях:
еталонна одиниця відпуску (далі – ЕОВ) – це одна або декілька одиниць відпуску (інверторів або вітрових турбін), що мають окрему точку комерційного обліку та використовуються для розрахунку не відпущеної електричної енергії за еталонним методом. Точка комерційного обліку ЕОВ погоджується з оператором мережі, до якого приєднана одиниця відпуску ВДЕ з підтримкою;
еталонний метод – це метод розрахунку обсягу електричної енергії, не відпущеної одиницею відпуску ВДЕ з підтримкою, при якому використовуються дані комерційного обліку еталонної одиниці відпуску;
одиниця відпуску ВДЕ з підтримкою – одиниця відпуску (генерації) виробника, який здійснює продаж електричної енергії за “зеленим” тарифом, або одиниця відпуску (генерації) виробника, який за результатами аукціону набув право на підтримку;
період обмеження – період між часом початку дії диспетчерської команди та часом закінчення її дії або часом початку дії наступної диспетчерської команди;
резервна еталонна одиниця відпуску (далі – резервна ЕОВ) – це одна або декілька одиниць відпуску (інверторів або вітрових турбін), що мають окрему точку комерційного обліку та використовуються для розрахунку не відпущеної електричної енергії за еталонним методом у випадку неможливості використання даних комерційного обліку ЕОВ. Точка комерційного обліку резервної ЕОВ погоджується з оператором мережі, до якого приєднана одиниця відпуску ВДЕ з підтримкою;
розрахунковий метод – це метод розрахунку обсягу електричної енергії, не відпущеної одиницею відпуску ВДЕ з підтримкою, при якому використовуються виключно дані за попередні періоди.
Інші терміни та скорочення в цій Методиці вживаються у значеннях, наведених у законах України “Про ринок електричної енергії”, “Про альтернативні джерела енергії”, Правилах ринку, затверджених постановою НКРЕКП від 14 березня 2018 року N 307, Правилах ринку “на добу наперед” та внутрішньодобового ринку, затверджених постановою НКРЕКП від 14 березня 2018 року N 308, Кодексі системи передачі, затвердженому постановою НКРЕКП від 14 березня 2018 року N 309, Кодексі комерційного обліку електричної енергії, затвердженому постановою НКРЕКП від 14 березня 2018 року N 311, Порядку купівлі гарантованим покупцем електричної енергії, виробленої з альтернативних джерел енергії, затвердженому постановою НКРЕКП від 26 квітня 2019 року N 641.
1.3. Розрахунковий метод використовується, якщо неможливо здійснити розрахунок з використанням еталонного методу.
1.4. Розрахунок обсягу електричної енергії, не відпущеної одиницею відпуску ППВДЕ, здійснюється сукупно за кожен період обмеження окремо в розрахунковому місяці.
2. Еталонний метод розрахунку
2.1. Розрахунок обсягу електричної енергії, не відпущеної одиницею відпуску ВДЕ з підтримкою внаслідок виконання команди ОСП на зменшення навантаження, здійснюється за формулою
де Wred – обсяг відпуску електричної енергії за 1 годину відповідно до команди диспетчера, кВт·год;
– обсяг виробітку електричної енергії еталонною одиницею відпуску за період часового ряду даних комерційного обліку, що передує часу початку дії диспетчерської команди, кВт·год;
– обсяг відпуску електричної енергії одиницею відпуску ППВДЕ e за період часового ряду даних комерційного обліку, що передує часу початку дії диспетчерської команди, кВт·год;
– обсяг виробітку електричної енергії еталонною одиницею відпуску за період часового ряду даних комерційного обліку i, у якому діє диспетчерська команда, кВт·год;
– обсяг відпуску електричної енергії одиницею відпуску ВДЕ з підтримкою за період часового ряду даних комерційного обліку, у якому діє команда диспетчера, кВт·год;
– обсяг відбору електричної енергії одиницею зберігання енергії, що входить до складу одиниці відпуску ВДЕ з підтримкою, за період часового ряду даних комерційного обліку, у якому діє команда диспетчера, кВт·год.
(пункт 2.1 із змінами, внесеними згідно з
постановою НКРЕКП від 01.09.2021 р. N 1490,
у редакції постанови НКРЕКП від 24.01.2024 р. N 178)
2.2. Якщо у періоді часового ряду даних комерційного обліку, що передує часу початку дії диспетчерської команди, надавались інші команди на зменшення навантаження, то для розрахунку використовується обсяг відпуску електричної енергії одиницею відпуску ВДЕ з підтримкою та еталонною одиницею відпуску або резервною ЕОВ за останній період часового ряду даних комерційного обліку, у якому не надавались диспетчерські команди.
(пункт 2.2 у редакції постанови
НКРЕКП від 24.01.2024 р. N 178)
3. Розрахунковий метод розрахунку обсягу не відпущеної електричної енергії одиницею відпуску ВДЕ з підтримкою
3.1. Розрахунок обсягу електричної енергії, не відпущеної одиницею відпуску ВДЕ з підтримкою внаслідок виконання диспетчерської команди ОСП на зменшення навантаження, здійснюється за формулою
(пункт 3.1 із змінами, внесеними згідно з
постановою НКРЕКП від 01.09.2021 р. N 1490,
у редакції постанови НКРЕКП від 24.01.2024 р. N 178)
3.2. Якщо у періоді часового ряду даних комерційного обліку перед командою, щодо якої здійснюється розрахунок, діяли інші команди на зменшення навантаження, при яких ЕОВ або резервна ЕОВ залишаються повністю в роботі, то для розрахунку використовується обсяг відпуску електричної енергії одиницею відпуску ВДЕ з підтримкою , що визначається за формулою
де – обсяг відпуску електричної енергії генеруючою одиницею в періоді часового ряду даних комерційного обліку, що є останнім, у якому не виконувалася команда диспетчера, кВт·год;
– обсяг відпуску електричної енергії ЕОВ або резервної ЕОВ у періоді часового ряду даних комерційного обліку, що є останнім, у якому не виконувалася команда диспетчера, кВт·год;
i0 – період часового ряду даних комерційного обліку при виконанні ВДЕ з підтримкою команди диспетчера на розвантаження, що передує команді, щодо якої здійснюється розрахунок.
(пункт 3.2 у редакції постанови
НКРЕКП від 24.01.2024 р. N 178)
3.3. Якщо період обмеження для одиниці відпуску ВДЕ з підтримкою (енергії сонця) перевищує одну годину та неможливо здійснити розрахунок відповідно до пункту 3.2 цієї глави, обсяг відпуску електричної енергії одиницею відпуску ВДЕ з підтримкою за базовий період часового ряду комерційного обліку i0 визначається як середнє значення обсягів відпуску за той же період часового ряду доби попередніх 5 днів, в яких не надавались диспетчерські команди в зазначені періоди часу доби.
Якщо протягом попередніх 30 календарних днів відсутні 5 днів, в яких не надавались диспетчерські команди в зазначені періоди в таких попередніх 5 днях, розрахунок здійснюється з урахуванням даних комерційного обліку відповідних 30 календарних днів у попередньому році, а у випадку відсутності генерації СЕС у вказані дні – відповідно до графіка генерації, заявленого ВДЕ з підтримкою.
(Правила доповнено новим додатком 8 згідно з
постановою НКРЕКП від 11.11.2020 р. N 2084,
у зв’язку з цим додаток 8 вважати додатком 9,
додаток 8 у редакції постанови
НКРЕКП від 30.12.2020 р. N 2818)
4. Розрахунок обсягу не відпущеної електричної енергії в результаті виконання команди диспетчера з операційної безпеки
4.1. Розрахунок обсягу не відпущеної електричної енергії в результаті виконання команди з операційної безпеки здійснюється ВДЕ з підтримкою, узгоджується з оператором системи, до мереж якого підключені одиниці відпуску, на які віддавалися команди, та надається до ОСП не пізніше 8 календарного дня місяця, наступного за розрахунковим.
4.2. Оператор системи, до мереж якого підключені одиниці відпуску та яким було надано команду з операційної безпеки, протягом двох робочих днів, з дня звернення ВДЕ з підтримкою щодо узгодження розрахунку обсягу не відпущеної електричної енергії в результаті виконання команди з операційної безпеки, узгоджує такий розрахунок або відмовляє в такому узгоджені із зазначенням причини відмови.
4.3. Розрахунок обсягу не відпущеної електричної енергії в результаті виконання команди з операційної безпеки здійснюється розрахунковим методом та надається ОСП у форматі, визначеному ОСП.
4.4. Обсяг не відпущеної електричної енергії в результаті виконання команди з операційної безпеки j для одиниці відпуску e (крім одиниць відпуску з енергії вітру) розраховується за формулою
де – середнє значення обсягів відпуску за той же період часового ряду доби попередніх 5 днів, у яких не надавались диспетчерські команди в зазначені періоди часу доби, кВт·год;
– обсяг відпуску електричної енергії одиницею відпуску ВДЕ з підтримкою за період часового ряду даних комерційного обліку i, у якому діє команда диспетчера, кВт·год.
Обсяг не відпущеної електричної енергії в результаті виконання команди з операційної безпеки j для одиниць відпуску e з енергії вітру розраховується за формулою
де – обсяг відпуску електричної енергії одиницею відпуску з енергії вітру e за період часового ряду даних комерційного обліку, що передує часу початку дії диспетчерської команди, кВт·год;
– обсяг відпуску електричної енергії одиницею відпуску з енергії вітру e за період часового ряду даних комерційного обліку, що є наступним після дії команди диспетчера, кВт·год;
(додаток 8 доповнено главою 4 згідно з
постановою НКРЕКП від 24.01.2024 р. N 178)
Додаток 9
до Правил ринку
Порядок надання послуги із зменшення навантаження ВДЕ з підтримкою
1. Загальні положення
1.1. Цей Порядок визначає порядок реєстрації учасника ринку в якості ППВДЕ, порядок надання диспетчерських команд та відбору пропозицій (заявок) ППВДЕ, порядок моніторингу надання послуги ППВДЕ.
1.2. Терміни та скорочення в цьому Порядку вживаються у значеннях, наведених у законах України “Про ринок електричної енергії”, “Про альтернативні джерела енергії”, Правилах ринку, затверджених постановою НКРЕКП від 14 березня 2018 року N 307, Правилах ринку “на добу наперед” та внутрішньодобового ринку, затверджених постановою НКРЕКП від 14 березня 2018 року N 308, Кодексі системи передачі, затвердженому постановою НКРЕКП від 14 березня 2018 року N 309, Кодексі комерційного обліку електричної енергії, затвердженому постановою НКРЕКП від 14 березня 2018 року N 311, Порядку купівлі гарантованим покупцем електричної енергії, виробленої з альтернативних джерел енергії, затвердженому постановою НКРЕКП від 26 квітня 2019 року N 641.
2. Порядок реєстрації ППВДЕ
2.1. Договір про надання послуги із зменшення навантаження є публічним договором приєднання, розробляється ОСП на основі додатка 11 до Правил ринку (далі – договір), оприлюднюється на офіційному вебсайті оператора системи та укладається шляхом надання ВДЕ з підтримкою заяви-приєднання, форма якої наведена в додатку 1 до договору (далі – заява). Датою початку дії зазначеного договору є другий робочий день від дня акцептування ОСП заяви-приєднання учасника ринку, який є кандидатом в ППВДЕ, про що ОСП своїм листом повідомляє такого учасника ринку.
Форма заяви та інформації щодо ППВДЕ оприлюднюється ОСП на власному офіційному вебсайті.
Кандидат у ППВДЕ повинен згідно з інструкцією на вебсайті ОСП підключитись до системи керування обмеженнями ВДЕ, що є підсистемою СУР.
2.2. ОСП розглядає заяву та не пізніше ніж через 5 робочих днів з дати її отримання інформує кандидата у ППВДЕ щодо результатів її розгляду. У випадку надання в заяві неповної та/або недостовірної інформації ОСП відмовляє в укладенні договору, про що повідомляє кандидата у ППВДЕ із зазначенням причин такої відмови.
Кандидат у ППВДЕ має право надати необхідну (виправлену) інформацію протягом 2 робочих днів з дати отримання повідомлення.
Якщо кандидат у ППВДЕ не надав необхідну інформацію протягом цього строку, ОСП відмовляє в приєднанні до договору.
2.3. ОСП включає кандидата у ППВДЕ до Реєстру ППВДЕ на другий робочий день після акцептування заяви.
2.4. У разі виникнення спору між кандидатом у ППВДЕ та ОСП щодо реєстрації та/або укладення договору кандидат у ППВДЕ або ОСП можуть звернутися до Регулятора для його вирішення відповідно до Порядку врегулювання спорів, які виникають між суб’єктами господарювання, що провадять діяльність у сферах енергетики та комунальних послуг, затвердженого постановою НКРЕКП від 05 лютого 2019 року N 156.
Якщо за результатами розгляду спору Регулятор приймає рішення на користь кандидата у ППВДЕ, кандидат вважається таким, що приєднався до договору, а ОСП з дня прийняття відповідного рішення Регулятором зобов’язаний здійснити дії, передбачені цієї главою.
3. Порядок надання диспетчерських команд та пропозицій (заявок) ППВДЕ
3.1. ОСП видає диспетчерські команди ППВДЕ та здійснює відбір пропозицій (заявок) на розвантаження відповідно до Правил ринку з дотриманням принципу мінімізації витрат.
Відбір пропозицій (заявок) на зменшення навантаження здійснюється за переліком, який формується ОСП на основі поданих пропозицій (заявок) ППВДЕ на зменшення їх навантаження.
3.2. Перелік наявних пропозицій (заявок) на послугу із зменшення навантаження формується у порядку від найменшої кількості годин надання такої послуги ППВДЕ у поточному році.
Якщо ППВДЕ мають однакову кількість годин надання такої послуги у поточному році, то їх пропозиції формуються від найбільшого до найменшого значення потужності (визначеної договором приєднання до електричних мереж).
(пункт 3.2 у редакції постанови НКРЕКП
від 30.12.2020 р. N 2818, набирає чинності з 01.03.2021 р.)
ОСП здійснює відбір пропозицій (заявок) на розвантаження ППВДЕ за сформованим відповідно до Правил ринку переліком з урахуванням умов недопущення порушення меж операційної безпеки для окремих регіонів (енерговузлів) ОЕС України, для чого ОСП має право в системі керування обмеженнями виключити з переліку пропозиції на зменшення навантаження ППВДЕ, які необхідно залишити в роботі за критеріями безпеки та надійності роботи мережі.
(пункт 3.2 доповнено абзацом згідно з
постановою НКРЕКП від 04.06.2024 р. N 1090)
3.3. ППВДЕ зобов’язані надавати ОСП пропозиції (заявки) на надання послуги із зменшення навантаження ВДЕ з підтримкою, що відповідають добовому графіку відпуску електричної енергії.
Активація послуги із зменшення навантаження здійснюється шляхом видачі диспетчерських команд за межами балансуючого ринку.
3.4. ППВДЕ зобов’язаний до 13:00 за 2 дні до торгового дня надати ОСП пропозиції (заявки) щодо надання послуги із зменшення навантаження для кожної одиниці відпуску, наявної у ППВДЕ.
3.5. Остаточно пропозиція (заявка) може бути скоригована та надана ОСП за 50 хвилин до початку розрахункового періоду.
3.6. У разі невиконання команди ППВДЕ нараховується плата за невідповідність, передбачена Правилами ринку.
3.7. Якщо ППВДЕ протягом календарного місяця більше одного разу не виконує диспетчерські команди, ОСП протягом двох робочих днів з часу невиконання другої диспетчерської команди повідомляє про це Регулятора.
4. Порядок моніторингу надання послуги із зменшення навантаження
4.1. Процес моніторингу надання послуги із зменшення навантаження ВДЕ з підтримкою полягає в моніторингу виконання команди диспетчера, а саме в порівнянні отриманих даних телевимірів одиниці відпуску ППВДЕ за час дії команди та потужності, яку мала б відпускати одиниця відпуску ППВДЕ за командою диспетчера ОСП.
4.2. Учасниками процесу моніторингу надання послуги із зменшення навантаження є ППВДЕ, ППКО та ОСП. ОСП здійснює постійний моніторинг та інформує Регулятора про результати такого моніторингу не рідше одного разу на тиждень або у інші строки визначені Регулятором.
4.3. Визначення обсягу невиконання команди диспетчера одиницею відпуску ППВДЕ здійснюється відповідно до глави 5.21 розділу V Правил ринку.
(Правила доповнено новим додатком 9 згідно з
постановою НКРЕКП від 30.12.2020 р. N 2818,
у зв’язку з цим додаток 9 вважати додатком 10)
5. Порядок врахування обсягів не відпущеної електричної енергії у результаті виконання команд диспетчера на зменшення навантаження або команд з операційної безпеки.
5.1. ОСП не пізніше 11 календарного дня місяця, наступного за розрахунковим, надає гарантованому покупцю інформацію за розрахунковий місяць щодо погодинних обсягів не відпущеної електричної енергії генеруючими одиницями ППВДЕ у результаті виконання команд ОСП на зменшення навантаження та погодинних обсягів не відпущеної електричної енергії генеруючими одиницями ВДЕ з підтримкою у результаті виконання команд диспетчера з операційної безпеки по кожній генеруючій одиниці (із зазначенням EIC-коду типу W).
5.2. У випадку відсутності підписаних між ППВДЕ та ОСП Актів за останній розрахунковий місяць ОСП надає гарантованому покупцю підписані уповноваженою особою ОСП, зокрема із застосуванням засобів кваліфікованого електронного підпису, оперативні розрахункові дані погодинних обсягів не відпущеної електричної енергії, отримані від такого ППВДЕ, станом на 8 календарний день місяця, наступного за розрахунковим.
5.3. У випадку ненадання ОСП погодинних обсягів не відпущеної електричної енергії генеруючими одиницями продавців за розрахунковий місяць у результаті виконання команд ОСП на зменшення навантаження та команд з операційної безпеки по кожній генеруючій одиниці (із зазначенням EIC-коду типу W), такі дані вважаються рівними нулю.
5.4. Оновлені дані щодо погодинних обсягів не відпущеної електричної енергії надаються ОСП гарантованому покупцю для проведення перерахунку не пізніше останнього робочого дня місяця, другого за розрахунковим (m + 2).
5.5. Дані для проведення остаточного перерахунку надаються ОСП гарантованому покупцю не пізніше п’ятого робочого дня після отримання гарантованим покупцем від АКО оновлених сертифікованих даних комерційного обліку електричної енергії щодо погодинних обсягів відпуску та відбору електричної енергії кожною генеруючою одиницею.
Дані для проведення остаточного перерахунку складаються з остаточних оновлених даних щодо погодинних обсягів не відпущеної електричної енергії, відповідно до підписаних Актів на дату передачі даних та у разі відсутності підписаних між ППВДЕ та ОСП Актів та узгоджених розрахунків обсяг не відпущеної електричної енергії в результаті виконання команд з операційної безпеки на дату передачі остаточних оновлених даних гарантованому покупцю для остаточного перерахунку, приймаються на рівні оперативних розрахункових даних погодинних обсягів не відпущеної електричної енергії, розрахованих ОСП, без можливості подальшого коригування.
(додаток 9 доповнено главою 5 згідно з
постановою НКРЕКП від 24.01.2024 р. N 178)
Додаток
до додатка 9 до Правил ринку
Обсяги не відпущеної електричної енергії генеруючими одиницями продавців у результаті виконання команд ОСП на зменшення навантаження продавців у розрахунковому місяці
| IPS | ЄДРПОУ | X | Назва | Alias W | EIC-W | Параметр | Метод розрахунку | Сумарний обсяг за розрахунко вий місяць | ДДММ.ГГ 00:00 – 01:00 | ДДММ.ГГ 01:00 – 02:00 | ДДММ.ГГ 02:00 – 03:00 | ДДММ.ГГ … |
| дані, які зазначені в підписаних актах приймання-передачі наданих послуг із зменшення навантаження | ||||||||||||
| оперативні розрахункові дані погодинних обсягів не відпущеної електричної енергії, отримані від ППВДЕ | ||||||||||||
| оперативні розрахункові дані погодинних обсягів не відпущеної електричної енергії, розраховані ОСП | ||||||||||||
Обсяги не відпущеної електричної енергії генеруючими одиницями продавців у результаті виконання команд диспетчера з операційної безпеки за розрахунковий місяць
| Назва | Alias W | EIC-W | Параметр | Метод розрахунку | Обсяг | ДДММ.ГГ 00:00 – 1:00… 23.00 – 24.00 | ДДММ.ГГ 01:00 – 02:00 | ДДММ.ГГ 02:00 – 03:00 | ДДММ.ГГ … |
(додаток 9 доповнено додатком згідно з
постановою НКРЕКП від 24.01.2024 р. N 178)
постановами
Додаток 10
до Правил ринку
Правила коригування
1. Загальні положення
1.1. Розбіжності між учасником ринку та ОСП щодо даних комерційного обліку врегульовуються між ОСП та СВБ шляхом проведення планових та позапланових коригувань у випадку надання АКО до АР оновлених сертифікованих даних комерційного обліку.
1.2. Надання АКО оновлених сертифікованих даних комерційного обліку до АР для проведення планового коригування щодо розрахункового місяця здійснюються:
не пізніше 15 календарного дня другого місяця, наступного за розрахунковим;
не пізніше 15 календарного дня сьомого місяця, наступного за розрахунковим.
1.3. Позапланові коригування щодо розрахункового місяця здійснюються:
за результатами вирішення спору, ініційованого учасником ринку;
за результатами виконання попередження, виданого АКО;
у разі прийняття відповідного рішення НКРЕКП;
у разі набрання законної сили відповідного рішення суду.
1.4. Для планового та позапланового коригування АР здійснює:
розрахунок обсягу та вартості небалансів СВБ;
формування звіту про коригування;
формування коригувального Акта купівлі-продажу електричної енергії для врегулювання небалансів та сплати інших платежів (далі – Акт коригування).
2. Обчислення коригування
2.1. У випадку отримання оновлених сертифікованих даних комерційного обліку учасників ринку за розрахунковий період обчислення коригування здійснюється таким чином:
1) оцінюється фактичний обсяг та вартість електричної енергії, визначені за оновленими сертифікованим даним комерційного обліку;
2) вартість попередніх даних комерційного обліку віднімається від фактичної вартості електричної енергії за оновленими сертифікованими даними комерційного обліку для кожного учасника ринку за кожен розрахунковий період.
2.2. Визначення суми списання/нарахування коштів за небаланс для СВБ b за результатами коригування за кожний розрахунковий період t у зоні z розраховується за формулою
CRGb,z,t = REAb,z,t – CIEQb,z,t,
де REAb,z,t – сума нарахування/списання коштів для СВБ b за кожний розрахунковий період t розрахункового місяця у зоні z відповідно до оновлених сертифікованих даних комерційного обліку (грн), що визначається за формулою
де REQb,z,t – небаланс електричної енергії СВБ b за кожний розрахунковий період t розрахункового місяця у зоні z відповідно до оновлених сертифікованих даних комерційного обліку, МВт·год.
3. Звіт про коригування
3.1. Звіт про коригування повинен містити інформацію про:
1) X-код СВБ;
2) обсяги небалансів СВБ за результатами місячного звіту/звіту про коригування за кожний розрахунковий період розрахункового місяця;
3) обсяги небалансів СВБ за уточненими сертифікованими даними комерційного обліку за кожний розрахунковий період розрахункового місяця;
4) обсяг коригування по кожному розрахунковому періоду розрахункового місяця відповідно до цього звіту;
5) ціни, що відповідно до глави 5.17 розділу V Правил ринку застосовувались при розрахунку сум коштів нарахувань та списань за небаланси СВБ за кожний розрахунковий період розрахункового місяця;
6) суму коштів нарахування для СВБ (списання для АР) за кожний розрахунковий період розрахункового місяця відповідно до цього звіту;
7) суму коштів списання для СВБ (нарахування для АР) за кожний розрахунковий період розрахункового місяця відповідно до цього звіту;
8) сальдовану величину коштів нарахування та списання для СВБ за розрахунковий місяць.
3.2. АР протягом робочого дня, наступного за днем отримання від АКО оновлених сертифікованих даних комерційного обліку для проведення планового коригування, надсилає СВБ попередній звіт про коригування з метою одержання зауважень від СВБ.
СВБ протягом трьох робочих днів з дня отримання від АР попереднього звіту про коригування надає АР зауваження щодо інформації, що зазначена в такому звіті.
АР протягом робочого дня, наступного за днем отримання від СВБ зауважень, надає на опрацювання АКО зауваження СВБ.
АКО не пізніше третього робочого дня з дня отримання від АР наданих СВБ до АР зауважень до попереднього звіту про коригування надає АР оновлені сертифіковані дані комерційного обліку для проведення планового коригування, з урахуванням опрацьованих АКО зауважень від СВБ щодо інформації, що зазначена у попередньому звіті про коригування.
АР протягом робочого дня, наступного за днем отримання від АКО оновлених сертифікованих даних комерційного обліку для проведення планового коригування з урахуванням опрацьованих зауважень СВБ щодо інформації, що зазначена у попередньому звіті про коригування, через СУР формує звіт про коригування та надсилає на електронну адресу СВБ повідомлення про формування звіту про коригування.
СВБ зобов’язана впродовж двох робочих днів з дня отримання повідомлення про формування звіту про коригування забезпечити на рахунку ескроу СВБ наявність коштів, вільних від інших зобов’язань з оплати поточної заборгованості СВБ та погашення простроченої заборгованості СВБ, у необхідному обсязі відповідно до звіту про коригування.
АР на другий робочий день з дня надсилання повідомлення про формування звіту про коригування формує та надсилає СВБ Акт коригування.
АР о 08:00 на третій робочий день з дня надсилання повідомлення про формування звіту про коригування перераховує з рахунку ескроу СВБ на поточний рахунок із спеціальним режимом використання ОСП кошти в обсязі, необхідному відповідно до Акта коригування.
Якщо за результатами звіту про коригування має відбутись списання для АР (нарахування для СВБ), АР на четвертий робочий день з дня виставлення акту коригування до акту купівлі-продажу перераховує з рахунку зі спеціальним режимом використання ОСП кошти на рахунок СВБ відповідно до Акта коригування.
У разі недостатності на рахунку ескроу СВБ коштів, вільних від інших зобов’язань з оплати поточної заборгованості СВБ та погашення простроченої заборгованості СВБ, в обсязі, необхідному відповідно до Акта коригування, АР вживає заходи, передбачені главою 1.7 розділу I Правил ринку.
СВБ упродовж трьох робочих днів з дня отримання Акта коригування у разі згоди із розрахунками АР підписує Акт коригування та надсилає його АР.
У разі незгоди із даними Акта коригування СВБ протягом трьох робочих днів з дня його отримання надсилає АР обґрунтовані зауваження щодо цього Акта та ініціює спір.
У разі ненадання СВБ до АР підписаного Акта коригування у визначений цим додатком строк до здійснення коригування обсяг та вартість електричної енергії визначається за даними, зазначеними у цьому Акті коригування.
Якщо СВБ протягом трьох робочих днів з дня направлення ОСП до СВБ Акта коригування не ініціювала спір та не направила до ОСП підписаний зі сторони СВБ примірник Акта коригування, то такий Акт коригування вважається підписаним СВБ.
Повернення вільних від зобов’язань з оплати поточної заборгованості СВБ та погашення простроченої заборгованості СВБ коштів з рахунку ескроу СВБ здійснюється АР на підставі заяви СВБ про повернення коштів у довільній формі. У разі отримання АР заяви від СВБ щодо повернення їй вільних від зобов’язань коштів з рахунку ескроу СВБ, АР протягом трьох робочих днів надає банку, в якому такою СВБ відкрито рахунок ескроу СВБ, дозвіл (доручення) на перерахування відповідної суми коштів (у межах вільних від зобов’язань з оплати поточної заборгованості СВБ та погашення простроченої заборгованості СВБ) з рахунку ескроу СВБ на поточний рахунок такої СВБ.
При визначенні суми оплати у акті коригування враховується сума заборгованості за актом купівлі-продажу та наявних актів коригування в межах одного звітного періоду (місяця).
(додаток 10 із змінами, внесеними згідно з
постановами НКРЕКП від 28.02.2020 р. N 516,
від 11.11.2020 р. N 2084,
від 04.12.2020 р. N 2328,
від 15.02.2021 р. N 234,
у редакції постанови НКРЕКП від 17.01.2023 р. N 109,
враховуючи зміни, внесені постановами
НКРЕКП від 22.06.2023 р. N 1125,
від 10.10.2023 р. N 1883,
із змінами, внесеними згідно з
постановами НКРЕКП від 10.10.2023 р. N 1882,
від 26.06.2024 р. N 1211)
(Правила із змінами, внесеними згідно з
постановою НКРЕКП від 31.05.2019 р. N 879,
у редакції постанови НКРЕКП від 24.06.2019 р. N 1168)
Додаток 11
до Правил ринку
ТИПОВИЙ ДОГОВІР
про надання послуги із зменшення навантаження
______________________________ в якості оператора системи передачі (далі – ОСП) в особі _________________, енергетичний ідентифікаційний код (EIC) N ________________, з однієї сторони, та виробник, якому встановлено “зелений” тариф (далі – ППВДЕ), з іншої сторони, спільно іменовані як Сторони, а кожна окремо як Сторона, уклали цей Договір про надання послуги зі зменшення навантаження (далі – Договір) про таке.
1. Предмет Договору
1.1. Цей Договір є договором приєднання в розумінні статті 634 Цивільного кодексу України, умови якого мають бути прийняті іншою Стороною не інакше, як шляхом приєднання до запропонованого Договору в цілому.
1.2. За цим Договором ППВДЕ зобов’язується надавати послуги із зменшення навантаження ППВДЕ (далі – послуга) для забезпечення операційної безпеки відповідно до умов чинного законодавства, цього Договору та Правил ринку, затверджених постановою НКРЕКП від 14 березня 2019 року N 307 (далі – Правила ринку).
1.3. За цим Договором ППВДЕ надає ОСП послугу із зменшення навантаження, шляхом виконання диспетчерської команди на зменшення навантаження, а ОСП оплачує таку послугу у розмірах, порядку та у строки, визначені цим Договором.
2. Обсяг, ціна та вартість
2.1. Загальна вартість цього Договору складається із суми всіх платежів, здійснених ОСП на користь ППВДЕ за послугу, та плати за невідповідність, що сплачуються ППВДЕ на користь ОСП.
2.2. Вартість наданих послуг за цим Договором визначається як добуток обсягу не відпущеної електричної енергії в результаті виконання команди ОСП на зменшення навантаження за цим Договором та встановленого для одиниці відпуску ППВДЕ “зеленого” тарифу або аукціонної ціни.
2.3. Обсяг наданої послуги за цим Договором визначається відповідно до Методики розрахунку обсягу не відпущеної електричної енергії виробником, який здійснює продаж електричної енергії за “зеленим” тарифом або за аукціонною ціною, у результаті виконання команд оператора системи передачі, що є додатком 8 до Правил ринку.
2.4. Розмір плати за невідповідність визначається згідно з розділом V Правил ринку.
3. Порядок розрахунків
3.1. Розрахунковим періодом за цим Договором є календарний місяць.
3.2. Під час ведення розрахунків за цим Договором Сторони керуються Правилами ринку та Порядком надання послуги із зменшення навантаження виробником, який здійснює продаж електричної енергії за “зеленим” тарифом або за аукціонною ціною, що є додатком 9 до Правил ринку.
3.3. За підсумками місяця ППВДЕ на основі даних, сформованих у СКО за відповідний розрахунковий період, складає та направляє ОСП протягом 7 календарних днів після закінчення розрахункового періоду 2 примірники підписаного зі своєї сторони Акта приймання-передачі послуги із зменшення навантаження (далі – Акт наданих послуг), рахунок на сплату послуги із зменшення навантаження та розрахунок обсягу не відпущеної електричної енергії ППВДЕ в результаті виконання команди диспетчера на зменшення навантаження, що є додатком до Акта наданих послуг.
3.4. У разі відсутності зауважень до оформленого розрахунку обсягу не відпущеної електричної енергії та Акта наданих послуг ОСП повертає ППВДЕ один примірник підписаного зі своєї сторони Акта наданих послуг або направляє відмову від його підписання з відповідним зауваженнями, що мають бути усунені.
3.5. ОСП здійснює остаточний розрахунок з ППВДЕ не пізніше 20 числа місяця, наступного за розрахунковим, після підписання Акта наданих послуг шляхом перерахування на поточний рахунок ППВДЕ грошових коштів в обсязі, що відповідає розміру вартості наданих послуг таким ППВДЕ протягом розрахункового місяця. ОСП здійснює остаточний розрахунок з ППВДЕ за послугу в порядку, передбаченому Правилами ринку.
3.6. За підсумками місяця ОСП на основі даних, сформованих СКО за відповідний розрахунковий період, складає та направляє ППВДЕ у строк протягом 10 календарних днів після закінчення розрахункового періоду два примірники підписаного зі своєї сторони Акта плати за невідповідність та розрахунок плати за невідповідність, ураховуючи всі випадки, коли команду диспетчера не було виконано в повному обсязі ППВДЕ згідно з Правилами ринку.
3.7. У разі відсутності зауважень до оформленого розрахунку плати за невідповідність та Акта плати за невідповідність ППВДЕ у строк протягом 3 календарних днів повертає ОСП один примірник підписаного зі своєї сторони Акта плати за невідповідність або направляє відмову від його підписання з відповідними зауваженнями, що мають бути врегульовані Сторонами.
3.8. ППВДЕ здійснює остаточний розрахунок з ОСП не пізніше 20 числа місяця, наступного за розрахунковим, після підписання Акта плати за невідповідність шляхом перерахування на поточний рахунок ОСП грошових коштів в обсязі, що відповідає вартості нарахованої плати за невідповідність.
3.9. У разі несвоєчасного повернення Сторонами відповідних направлених Актів такі Акти вважаються підписаними Стороною-одержувачем у запропонованій редакції.
3.10. Сторони зобов’язуються зареєструвати податкову накладну в Єдиному реєстрі податкових накладних згідно з вимогами Податкового кодексу України.
4. Права та обов’язки Сторін
4.1. При невиконанні або неналежному виконанні умов цього Договору Сторони несуть відповідальність відповідно до цього Договору та чинного законодавства України.
4.2. ОСП має право:
1) надавати ППВДЕ диспетчерські команди на зменшення навантаження;
2) вимагати від ППВДЕ забезпечення належного функціонування каналів зв’язку;
3) здійснювати перевірку розрахунку вартості послуги та моніторинг виконання команд;
4) на своєчасну оплату плати за невідповідність згідно з умовами цього Договору;
5) розірвати цей Договір в односторонньому порядку у випадках, установлених пунктом 8.4 цього Договору, з подальшим повідомленням Регулятора, у якому зазначаються підстави його розірвання.
4.3. ОСП зобов’язується:
1) здійснювати вчасно та в повному обсязі оплату вартості послуги зі зменшення навантаження, наданої ППВДЕ на умовах, визначених Правилами ринку та цим Договором;
2) здійснювати перерахунок плати за невідповідність у разі зміни вихідних даних для розрахунку;
3) виконувати умови цього Договору.
4.4. ППВДЕ має право:
1) коригувати надані ОСП пропозиції (заявки) на надання послуги згідно з додатком 9 до Правил ринку;
2) на своєчасну оплату наданої послуги;
3) доступу до СКО з метою отримання інформації, необхідної для реалізації своїх прав та/або виконання обов’язків;
4) ініціювати розірвання Договору.
4.5. ППВДЕ зобов’язується:
1) інформувати про зміни вихідних даних, зазначених у заяві-приєднанні;
2) забезпечити відповідність одиниці відпуску та каналів зв’язку вимогам Правил ринку та Кодексу системи передачі, затвердженого постановою НКРЕКП від 14 березня 2018 року N 309;
3) забезпечити належне функціонування каналів зв’язку;
4) надавати ідентичні добові графіки відпуску гарантованому покупцю та пропозиції (заявки) на зменшення навантаження ОСП;
5) виконувати диспетчерські команди;
6) своєчасно сплачувати плату за невідповідність;
7) здійснювати перерахунок вартості послуг у разі зміни вихідних даних для розрахунку;
8) надавати необхідні документи та дані на вимогу ОСП для здійснення перевірки розрахунку вартості послуги.
5. Форс-мажор
5.1. Якщо внаслідок дії форс-мажорних обставин (техногенного, природного, соціально-політичного, військового характеру, обставин юридичного форс-мажору (дія/рішення органів державної влади, органів, установ, що містить заборону або обмеження з питань, які мають безпосереднє відношення до виконання цього Договору)) унеможливлюється виконання будь-якою Стороною зобов’язань за цим Договором, така Сторона повинна повідомити у письмовій формі про це іншу Сторону протягом 15 календарних днів з дня виникнення таких обставин.
5.2. Неповідомлення або несвоєчасне повідомлення однієї зі Сторін про неможливість виконання прийнятих за цим Договором зобов’язань позбавляє Сторону права посилатися на будь-яку вищевказану обставину як на підставу, що звільняє від відповідальності за невиконання зобов’язань.
5.3. У разі дії форс-мажорних обставин більше 30 календарних днів Сторони мають право відмовитися від подальшого виконання зобов’язань за цим Договором та в установленому порядку розірвати його. Розірвання цього Договору тягне за собою відповідні правові наслідки для Сторін на ринку електричної енергії.
5.4. Наявність форс-мажорних обставин підтверджується відповідним документом, виданим Торгово-промисловою палатою України або відповідними територіальними відділеннями.
6. Врегулювання спорів
6.1. Усі суперечки та розбіжності, що виникають при виконанні умов цього Договору чи у зв’язку з ним, вирішуються Сторонами шляхом переговорів. Якщо суперечки та розбіжності не можуть бути вирішені Сторонами шляхом переговорів, вони підлягають вирішенню в судовому порядку у відповідності до чинного законодавства України.
6.2. Наявність спору, що виникає у зв’язку з цим Договором, не звільняє Сторони від виконання зобов’язань відповідно до умов цього Договору.
7. Конфіденційність
7.1. Сторони погоджуються, що для цілей цього Договору “конфіденційна інформація” означає будь-які дані або інформацію (що не є публічною, загальнодоступною інформацією), що випливає або пов’язана з цим Договором, включаючи будь-яку інформацію, якою Сторони обмінялись або яку будь-яка Сторона отримала відповідно до та/або у зв’язку з цим Договором, а також інформацію, яку будь-яка зі Сторін вважає конфіденційною, про що повідомляє іншу Сторону. Сторони зобов’язані зберігати конфіденційність та не розкривати і не розголошувати конфіденційну інформацію, за винятком попередньої письмової згоди іншої Сторони, а також випадків, коли конфіденційна інформація підлягає розкриттю відповідно до чинного законодавства, а також для виконання цього Договору.
7.2. Зобов’язання щодо конфіденційної інформації залишаються чинними щонайбільше 10 років, якщо інше не погоджено в письмовій формі Сторонами або не передбачено чинним законодавством.
7.3. Зобов’язання щодо конфіденційної інформації не перешкоджають Сторонам передавати або розкривати конфіденційну інформацію, якщо одна зі Сторін зобов’язана зробити це відповідно до чинного законодавства.
8. Строк договору
8.1. Цей Договір набирає чинності на другий робочий день від дня акцептування ОСП заяви-приєднання до цього Договору, але не раніше дня включення одиниці (одиниць) відпуску ППВДЕ до балансуючої групи гарантованого покупця.
ОСП повідомляє ППВДЕ щодо акцептування його заяви-приєднання до цього Договору наступного робочого дня, після дня такого акцептування.
ОСП в односторонньому порядку виключає одиницю відпуску ППВДЕ, що була виключена з балансуючої групи гарантованого покупця, з переліку одиниць відпуску ППВДЕ, які мають право надавати послугу із зменшення навантаження.
Включення одиниць відпуску до переліку одиниць відпуску ППВДЕ, які надають послугу із зменшення навантаження, здійснюється шляхом надання ППВДЕ до ОСП заяви-приєднання до цього Договору.
8.2. Цей договір діє до 31 грудня року (включно), у якому була надана заява-приєднання (оновлена заява-приєднання).
8.3. Якщо жодна зі Сторін не звернулася до іншої Сторони не менше ніж за один місяць до закінчення терміну дії цього Договору з ініціативою щодо його розірвання, то цей Договір вважається продовженим на наступний календарний рік.
8.4. Цей Договір може бути розірвано і в інший термін за ініціативою будь-якої зі Сторін у порядку, визначеному цим Договором або законодавством України.
8.5. Розірвання цього Договору в односторонньому порядку відбувається якщо:
1) одна зі Сторін втрачає статус учасника ринку електричної енергії (з дня втрати такого статусу);
2) припинено державну реєстрацію суб’єкта господарювання, що є Стороною цього Договору;
3) усі одиниці відпуску ППВДЕ, яким встановлено “зелений” тариф, виключені з балансуючої групи гарантованого покупця.
8.6. У разі виключення одиниці відпуску ППВДЕ з переліку одиниць відпуску ППВДЕ, які мають право надавати послугу із зменшення навантаження, дія цього Договору щодо такої одиниці відпуску ППВДЕ припиняється.
8.7. Цей Договір також припиняється/розривається з дня набрання законної сили рішенням суду про розірвання цього Договору.
8.8. Припинення/розірвання цього Договору не звільняє Сторони від належного виконання обов’язків, що виникли в період дії цього Договору.
9. Інші умови
9.1. Цей Договір може бути змінений ОСП в односторонньому порядку у разі внесення змін Регулятором до Правил ринку. У такому випадку зміни до Договору вносяться ОСП протягом 10 днів з дня набрання ними чинності. Договір зі змінами оприлюднюється на вебсайті ОСП. Якщо ППВДЕ не ініціював розірвання цього Договору протягом одного місяця з дати набрання чинності змінами, вважається, що він погодився зі зміненим Договором.
9.2. У випадку ухвалення рішення про реорганізацію та/або ліквідацію, банкрутство, про внесення змін до установчих документів щодо найменування і місцезнаходження суб’єкта господарювання, про зміну банківських реквізитів, інших даних ППВДЕ, що були зазначені у заяві-приєднанні до цього Договору, ППВДЕ протягом 10 календарних днів з дня настання таких змін повідомляє про них ОСП.
9.3. У разі виникнення обставин, не передбачених положеннями цього Договору, Сторони керуються чинним законодавством України.
9.4. Після акцептування ОСП заяви-приєднання до цього Договору всі попередні переговори, листування, інші документи, що так чи інакше стосуються цього Договору, втрачають силу.
10. Додатки
10.1. Додатки до цього Договору є його невід’ємними частинами.
10.2. Додатками до цього Договору є:
1) заява-приєднання та додані до неї документи;
2) Акт приймання-передачі наданих послуг із зменшення навантаження;
3) Акт плати за невідповідність.
11. Реквізити ОСП
| _____________________________________________________________________________________ (найменування суб’єкта господарювання) Адреса: ______________________________________________________________________________ П/р N ________________________________________________________________________________ МФО: _______________________________________________________________________________ ЄДРПОУ: ____________________________________________________________________________ Індивідуальний податковий номер: _______________________________________________________ Телефон: _____________________________________________________________________________ Факс (за наявності): ____________________________________________________________________ _____________________________________________________________________________________ (підпис уповноваженої особи, П. І. Б.) |
(додаток 11 із змінами, внесеними згідно з
постановою НКРЕКП від 24.01.2024 р. N 178)
Додаток 1
до Договору про надання послуги із зменшення навантаження
ЗАЯВА-ПРИЄДНАННЯ
до Договору про надання послуги із зменшення навантаження
| _________________________________________ (найменування суб’єкта господарювання), який є учасником ринку та якому присвоєний EIC-код N ______________, в особі ______________________________________________________________, який діє на підставі _____________________________________________ (Статут/довіреність), надає письмову згоду на приєднання до Договору про надання послуг із зменшення навантаження (далі – Договір). 1. Учасник ринку засвідчує, що йому належать на законних підставах одиниці відпуску згідно з переліком: |
| N з/п | Перелік EIC-кодів типу W одиниць відпуску, які мають право брати участь у наданні послуг із зменшення навантаження | Ліцензована потужність одиниці відпуску (кВт) | Ціна (“зелений” тариф та/або аукціонна ціна), коп/кВт·год | Швидкість зміни навантаження одиницею відпуску, кВт/хв |
| 2. У разі наявності еталонної одиниці відпуску та резервної еталонної одиниці відпуску вказати таку інформацію: |
| Основна еталонна одиниця відпуску | Резервна еталонна одиниця відпуску | ||
| Заводські номери обладнання еталонної одиниці відпуску | Встановлена потужність еталонної одиниці відпуску, кВт | Заводські номери обладнання еталонної одиниці відпуску | Встановлена потужність еталонної одиниці відпуску, кВт |
| Акцептування цієї заяви-приєднання оператором системи передачі є підтвердженням того, що такий учасник ринку приєднався в цілому до умов Договору про надання послуг із зменшення навантаження та прийняв на себе всі права та обов’язки, визначені Договором та Правилами ринку. З текстом Договору, розміщеного на вебсайті оператора системи передачі відповідно до Правил ринку, ознайомлений. Своїм підписом учасник ринку підтверджує згоду на автоматизовану обробку його персональних даних згідно з чинним законодавством та можливу їх передачу третім особам, які мають право на отримання цих даних згідно з чинним законодавством, у тому числі щодо кількісних та/або вартісних обсягів послуг, наданих за Договором. 3. Додатки: 1) Документи, що підтверджують повноваження підписанта. 2) Копії постанов НКРЕКП, якими підтверджуються розміри “зелених” тарифів на електричну енергію для кожної одиниці відпуску учасника ринку, та/або копії документів, що засвідчують встановлення аукціонної ціни для кожної одиниці відпуску учасника ринку. 4. Реквізити кандидата у ППВДЕ _____________________________________________________________________________________ (найменування суб’єкта господарювання) Юридична адреса: ____________________________________________________________________ П/р N ______________________________________________________________________________ МФО: ______________________________________________________________________________ ЄДРПОУ: ___________________________________________________________________________ Індивідуальний податковий номер: _____________________________________________________ Телефон: ___________________________________________________________________________ Факс: ______________________________________________________________________________ | |
| ______________________________________ (підпис уповноваженої особи) | _______________________________________ (П. І. Б. уповноваженої особи) |
(додаток 1 із змінами, внесеними згідно з
постановами НКРЕКП від 31.03.2021 р. N 530,
від 01.09.2021 р. N 1490,
від 06.05.2022 р. N 458)
Додаток 2
до додатка 11 до Правил ринку
АКТ
приймання-передачі наданих послуг із зменшення навантаження
згідно з Договором від ___________ N __________
| м. ________ | “___” ____________ 20__ р. |
| НЕК “УКРЕНЕРГО” (код ЄДРПОУ _______________________) в особі _____________________________________________________________________________________ (посада та П. І. Б. уповноваженої особи) що діє на підставі ___________________________________________________________ (далі – ОСП), з однієї сторони, та _______________________ (код ЄДРПОУ _______________________________) в особі ________________________________________________________________________________, (посада та П. І. Б. уповноваженої особи), що діє на підставі _____________________________________________ (далі – ППВДЕ), з іншої сторони, далі разом Сторони, склали цей Акт про таке: 1. ППВДЕ надав, а ОСП прийняв послугу із зменшення навантаження відповідно до Договору від ____________ N _______ в обсягах: |
| N з/п | Розрахунковий місяць | EIC-код типу W | Обсяг, кВт·год | Ціна (“зелений” тариф або аукціонна ціна), грн/кВт·год (без ПДВ) | Вартість (грн без ПДВ) |
| 1 | 2 | 3 | 4 | 5 | 6 |
| Сумарний обсяг наданої послуги, кВт·год | X | X | |||
| Сумарна вартість, грн без ПДВ | |||||
| ПДВ, грн | |||||
| Загальна вартість послуг, грн з ПДВ | |||||
| 2. Загальна вартість з ПДВ наданих послуг прописом ____________ грн ____ коп. 3. Цей Акт, який є невід’ємною частиною Договору про надання послуги із зменшення навантаження, складено українською мовою у двох примірниках, що мають однакову юридичну силу, по одному для кожної зі Сторін. 4. До цього Акта додається розрахунок обсягу не відпущеної електричної енергії ППВДЕ, розрахований відповідно до Методики розрахунку обсягу не відпущеної електричної енергії виробником, який здійснює продаж електричної енергії за “зеленим” тарифом або за аукціонною ціною, у результаті виконання команд оператора системи передачі, що є додатком 8 до Правил ринку. |
| ОСП ________________________________ (П. І. Б. уповноваженої особи) | ППВДЕ ________________________________ (П. І. Б. уповноваженої особи) |
| ________________________________ (Підпис уповноваженої особи) | ________________________________ (Підпис уповноваженої особи) |
Додаток
до Акта приймання-передачі наданих послуг із зменшення навантаження
Розрахунок обсягу не відпущеної електричної енергії ППВДЕ
| N з/п | EIC-код типу X ППКО | EIC-код типу X ППВДЕ | EIC-код Y області обліку | Назва об’єкта ППВДЕ | EIC-код типу W | Торгова зона | Встановлена потужність ЕОВ, резервної ЕОВ, кВт | Параметр | Метод розрахунку | Дата видачі диспетчерської команди на зменшення навантаження | Усього, кВт·год | Дані щодо кожної розрахункової години доби | |
| 1 | 2 | 3 | 4 | 5 | 6 | 7 | 8 | 9 | 10 | 11 | 12 | 32 | … |
| 1 | Обсяг не відпущеної електричної енергії при виконанні команди диспетчера, кВт·год | Еталонний/розрахунковий | |||||||||||
| 1* | Обсяг виробітку ЕОВ, кВт·год | ||||||||||||
| 1* | Обсяг виробітку резервною ЕОВ, кВт·год | ||||||||||||
| 1** | Обсяг відпуску ППВДЕ, кВт·год | ||||||||||||
| 1*** | Обсяг відпуску за попередні 5 днів, кВт·год | ||||||||||||
| 1*** | Обсяг відпуску за попередні 5 днів, кВт·год | ||||||||||||
| 1*** | Обсяг відпуску за попередні 5 днів, кВт·год | ||||||||||||
| 1*** | Обсяг відпуску за попередні 5 днів, кВт·год | ||||||||||||
| 1*** | Обсяг відпуску за попередні 5 днів, кВт·год | ||||||||||||
| 1**** | Обсяг відбору УЗЕ | ||||||||||||
Примітка:
____________
* надається ППВДЕ в разі застосування еталонного методу;
** надається ППВДЕ в разі застосування розрахункового методу (крім енергії сонця);
*** надається ППВДЕ в разі застосування розрахункового методу (для енергії сонця) за середнім значенням обсягів відпуску попередніх 5 днів, у яких не надавалися диспетчерські команди;
**** надається ППВДЕ в разі наявності обсягу відбору електричної енергії одиницею зберігання енергії.
(додаток 2 із змінами, внесеними згідно з
постановою НКРЕКП від 31.03.2021 р. N 530,
у редакції постанови НКРЕКП від 24.01.2024 р. N 178)
Додаток 3
до додатка 11 до Правил ринку
Акт
плати за невідповідність виконання команди диспетчера із зменшення навантаження
згідно з Договором
від ____________ N __________
| м. ________ | “___” ____________ 20__ р. |
НЕК “УКРЕНЕРГО” (код ЄДРПОУ ___________) в особі ________ (посада та П. І. Б. уповноваженої особи), яка/який діє на підставі ________ (далі – ОСП), з однієї сторони, та _______________________ (код ЄДРПОУ ______________) в особі ___________ (посада та П. І. Б. уповноваженої особи), яка/який діє на підставі __________ (далі – ППВДЕ), з іншої сторони, далі разом – Сторони, а кожна окремо – Сторона склали цей Акт про таке:
1. Відповідно до Договору від ____________ N _______________ ППВДЕ здійснює плату за невідповідність виконання команди диспетчера зі зменшення навантаження в розмірі:
| N з/п | Розрахунковий місяць | EIC-код типу W | Обсяг, кВт·год | Ціна (“зелений” тариф або аукціонна ціна), грн/кВт·год (без ПДВ) | Розмір плати за невідповідність, грн (без ПДВ) |
| 1 | 2 | 3 | 4 | 5 | 6 |
| Усього, кВт·год | X | ||||
| Загальна вартість, грн | |||||
2. Загальна вартість плати за невідповідність (прописом) ____________ грн ____ коп., що сплачується грошовими коштами.
| ОСП | ППВДЕ | ||
| _____________________________________ (посада та П. І. Б. уповноваженої особи) | _____________________________________ (посада та П. І. Б. уповноваженої особи) | ||
| ___________ (підпис) | ______________ (П. І. Б.) | ___________ (підпис) | ______________ (П. І. Б.) |
(додаток 3 у редакції постанови
НКРЕКП від 24.01.2024 р. N 178)
(Правила доповнено додатком 11 згідно з
постановою НКРЕКП від 30.12.2020 р. N 2818)
Додаток 12
до Правил ринку
Правила роботи учасників ринку під час роботи ОЕС України в ізольованому (острівному) режимі
1. Ці Правила визначають особливості роботи учасників ринку під час роботи ОЕС України в ізольованому (острівному) режимі (далі – ізольований режим), що запроваджений на виконання Угоди про Асоціацію між Україною та ЄС з метою проведення випробувань для подальшого приєднання енергосистеми України до енергосистеми континентальної Європи.
2. ОСП визначає та оприлюднює не пізніше ніж за сім календарних днів на своєму вебсайті дати початку та закінчення ізольованого режиму.
3. На період ізольованого режиму ОСП:
1) має право проводити аукціони із закупівлі допоміжних послуг;
2) публікує на власному офіційному вебсайті деталі аукціонів із закупівлі допоміжних послуг на період ізольованого режиму не пізніше ніж за одну добу до проведення таких аукціонів.
4. На період ізольованого режиму всі ПДП, внесені до реєстру ПДП, мають подавати пропозиції на аукціони із закупівлі ДП для кожного розрахункового періоду кожного торгового дня по кожній одиниці надання ДП в обсягах, визначених ОСП індивідуально по кожному ПДП з урахуванням наявних технічних особливостей та режиму роботи генеруючого обладнання і повідомлених відповідним ПДП. Свідоцтва про відповідність вимогам до ДП ПДП діють у всіх зонах незалежно від того, на яку зону таке Свідоцтво видано.
5. У разі перенесення дат початку та/або закінчення ізольованого режиму ОСП має право скасувати результати вже проведених аукціонів із закупівлі ДП на період ізольованого режиму та організувати проведення нових аукціонів, про що ОСП повинен проінформувати учасників ринку шляхом розміщення публікації на власному офіційному вебсайті.
6. На період ізольованого режиму всі ППБ зобов’язані здійснювати діяльність на ринку електричної енергії із забезпеченням необхідних обсягів резервів, які визначені ОСП індивідуально по кожному ППБ з урахуванням наявних технічних особливостей та режиму роботи генеруючого обладнання і повідомлені відповідним ППБ.
7. ОСП не здійснює нарахування плати за невідповідність надання ДП з регулювання частоти та активної потужності щодо одиниць надання ДП, які одночасно забезпечують надання двох та більше видів резервів протягом розрахункового періоду і встановлено ненадання ДП по одному із них.
8. Уся відпущена/відібрана ППБ електрична енергія відповідно до диспетчерських команд, у тому числі команд поза ранжиром, та інших розпоряджень, виданих ОСП з метою забезпечення надійної роботи системи, вважається балансуючою електричною енергією.
(Правила доповнено додатком 12 згідно з
постановою НКРЕКП від 03.02.2022 р. N 236)
Error: Contact form not found.
зателефонуємо Вам найближчим часом!